根据山东省教育招生考试院发布消息,我省2023年普通类特殊类型批、普通类常规批第一次志愿录取结果于今天下午17:00后开放!考生可通过以下方式查询录取结果。同时提醒考生,今天也会公布普通类常规批第二次志愿计划,请考生持续关注。
一、查询方式
(一)短信推送。我院将为已录取的考生推送短信,考生接收短信的手机号为高考报名使用的手机号。
(二)山东省教育招生考试院门户网站查询。考生可登录山东省2023年普通高考录取查询平台(https://cx.sdzk.cn/)查询本人录取结果。
(三)“爱山东”APP查询。
(四)国家政务服务平台查询。
扫码查询
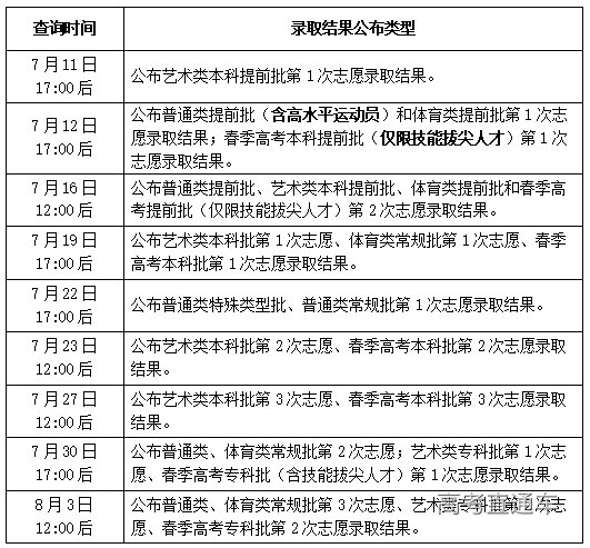
二、录取结果查询时间及类型


