潮州市发布2026年普通高考社会考生报名须知,内含社会考生报名点,非在校生需于11月6日前到报名点办理预报名手续!原文如下👇
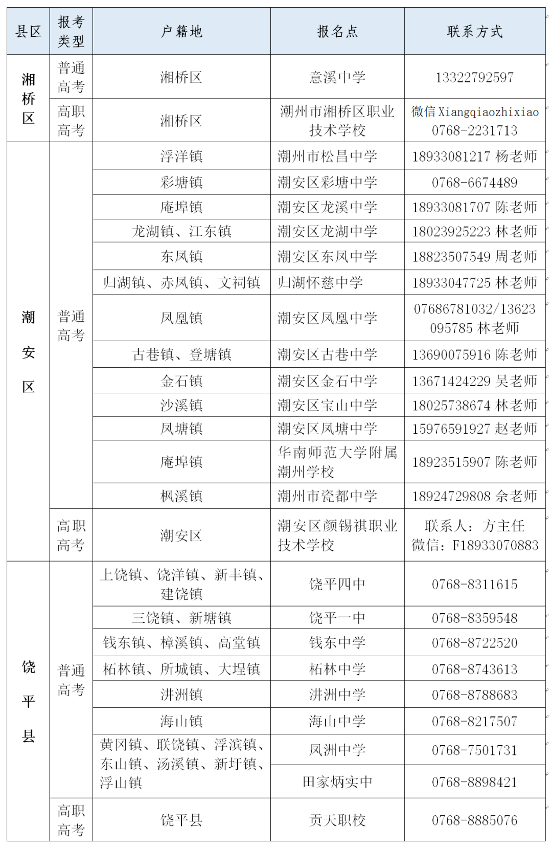
一、报名时间 考生报名包含系统注册、网上报名和确认报名共3个步骤,其中系统注册和网上报名的时间为:2025年11月1日—10日,确认报名时间:11月6日—10日。 考生网上报名前,需先进行注册,报名系统网址为https://pg.eeagd.edu.cn/ks。 二、报名点安排 1.我市高中阶段学校就读或毕业的应、往届考生,在就读学校或原毕业学校报考(饶平县往届生按县招生办指定户籍所在地服务半径高中学校报名,详见下表)。 其中:潮州市技师学院(原潮州市高级技工学校)的应、往届毕业生需回本校报名,咨询电话:18938826804陈老师。 2.我市户籍但非我市高中阶段学校就读或毕业的应、往届考生,原则上应在就读学校或毕业学校报考,因特殊原因确需回潮州报考的,按考生户籍所在地指定的报名点报考(详见下表)。 ▲业务受理招生办:湘桥区户籍:潮州市招生办0768-2805032;潮安区户籍:潮安区招生办0768-2227393;饶平县户籍:饶平县招生办0768-7501283。 三、注意事项 1.在校生报考工作由各报名点学校统一安排。 2.非在校生需于11月6日前到报名点办理预报名手续。 3.报名前,建议考生提前向户籍所在县区的招生办或报名点(联系方式见上表)咨询报名要求及受理时间。报名时,考生需带齐身份证、户口簿和毕业证书(或教育行政部门出具的学籍证明)、考生思想政治品德考核表等材料的原件和复印件到相应的报名点办理手续。报名后,考生需服从报名点的各项工作安排。

