各县(区)教育局、市直各有关中学:
为进一步贯彻党的教育方针,贯彻实施《国家学生体质健康标准》,增强学生体质,根据《中共中央、国务院关于加强青少年体育增强青少年体质的意见》(中发〔2007〕7号)、《中共广东省委广东省人民政府关于加强青少年体育增强青少年体质意见》(粤发〔2008〕22号)精神,结合《惠州市初中毕业生体育考试工作管理细则(试行)(惠市教〔2014〕237号)和《关于做好2015年初中毕业生体育考试工作的通知》(惠市教体〔2014〕28号)的要求,为做好2020年我市初中学业水平考试体育考试(以下简称:中考体育考试),现通知如下:
一、考试对象
我市2020年所有符合条件应届、往届初中毕业生(含我市户籍就读于外地的应届初中毕业生和符合我市条件的随迁子女应届初中毕业生)。
二、报名时间
2020年初中学业水平考试报名时间为2020年2月26日至3月5日。
三、考试时间
中考体育考试时间:2020年3月19日至 4月20日。县(区)学校考试时间由各县(区)教育考试中心统一安排,市直中学、惠阳高级中学惠城区户籍考生由惠城区教育考试中心统一安排。
四、考试办法
(一)考试组织
市直学校、惠城区学校和惠阳高级中学(属惠城区户口报考市直中学和惠城区学校的考生)考试由惠城区教育考试中心负责组织(不含文化科考试),其它县(区)教育考试中心负责组织本辖区学校的考试。
(二)考试项目
必考项目加自选项目。必考项目:1000米跑(男)、800米跑(女);选考项目:原地投掷实心球、立定跳远和一分钟跳绳三选一。
(三)计分方法
1.今年继续执行《国家学生体质健康标准》,考生体质健康标准达标后以2.5分的成绩计入中考体育总分,各学校将考生相关材料交各县(区)体艺卫股审核后汇总报各县(区)教育考试中心。
2.中考体育考试成绩采用百分制取两项考试成绩平均分。体育考试原始成绩的50%计入中考总分(满分为52.5分)。
(四)监考办法
中考体育考试监考员必须从县(区)中考体育监考员人才库中随机抽取,监考员临时抽签分组及临时公布考点,县(区)教育局纪检组参与督促检查,所有参与考试工作的人员必须与县(区)教育考试中心签订责任书。
五、病残学生中考体育的规定
(一)身体的残疾考生。经市残疾人联合会确认丧失运动能力,并已按有关程序办理免修体育课和免执行《国家学生体质健康标准》手续的伤残考生,凭市残联核发的残疾证书,可申请免考体育,其成绩按30分计入中考总分。
(二)患有严重疾病的考生。
1.凭三级甲等医院(如:中山医科大学附属医院、惠州市中心医院等)就医时的诊断证明和病历资料;
2.初中阶段已办理免修体育课和免执行《国家学生体质健康标准》手续的考生;
3. 提供初中阶段在校三年期间的健康档案(学生体检表)。
患有严重疾病的考生必须同时上交以上3点要求的资料,可申请免考体育,符合条件经县(区)、市教育考试中心审核批准其成绩按30分计入中考总分。
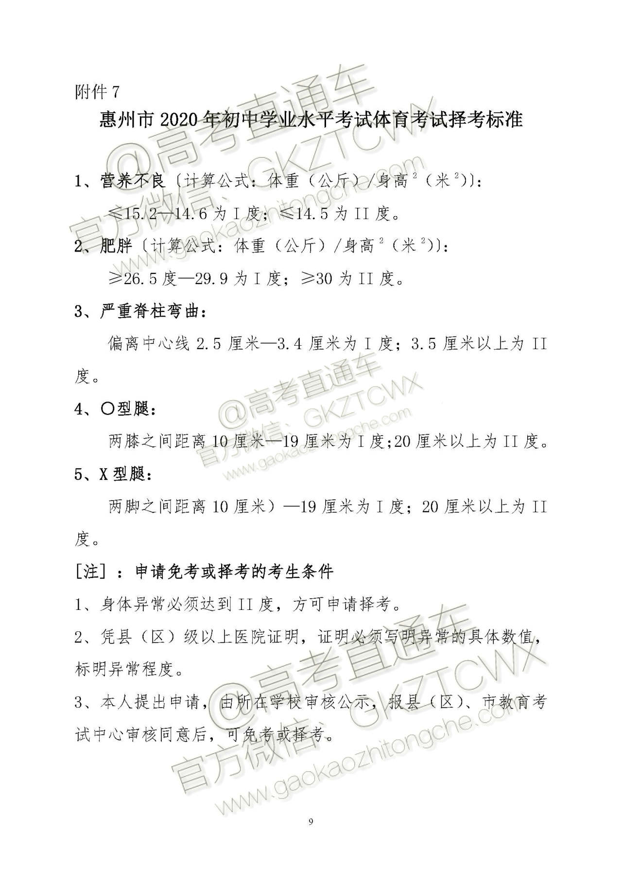
(三)身体发育异常等考生。身体异常(如侏儒症、巨人症等),严重营养不良及肥胖症、明显畸形(如严重脊柱弯曲、鸡胸、明显0型和X型腿等达II度)等,但平时仍能上体育实践课的考生,凭县(区)级以上医院证明(其证明必须按附件7标准,写明异常的具体数值,标明异常程度方可),由本人提出申请,由所在学校审核公示,报县(区)、市教育考试中心审核同意后,可免考体育,其体育成绩按20分计入中考总分。此类考生也可以根据自身实际,选择参加一个项目的考试,其体育考试成绩按单科得分的70%折算成体育考试成绩。
(四)临时有伤病的考生。凭县(区)级以上医院的诊断证明和病历资料,可申请缓考,缓考时间由各县(区)教育考试中心制定。对在缓考时无法进行体育考试的考生,由本人提出申请,所在学校审核公示,报县(区)、市教育考试中心审核同意后,可免考体育。两科都没参加考试的考生,其免考体育成绩按20分计入中考总分;已经参加过一个科目考试的考生,其体育考试成绩按单科得分的70%折算成体育考试成绩。缓考在4月20日前完成,各县(区)集中一次性缓考。
(五)体育免考办理方式及时间:
1、凡申请体育免考的考生必须填写《惠州市2020年初中学业水平考试体育考试免考申请表》并提供相关证明原件和复印件,由县(区)教育考试中心审核汇总后,3月16日前交市教育考试中心审批。审批通过的免考体育考生名单将在惠州市教育考试中心网站(www.hzkszx.com)公示。
2、在免考体育考生名单公示前,已申请体育免考的考生如身体条件允许也可参加考试。考生必须提前向学校提出申请,由县(区)教育考试中心审核,并提交市教育考试中心批复,取消免考申请后方可参加体育考试,按考试实际成绩计分。免考考生擅自参加体育考试,获取的考试成绩不予认可。
六、加强组织领导
我市中考体育考试工作在市教育局统一领导下,成立工作领导小组,领导小组由中小学教育科、体艺卫科、市教育科学研究院和纪检组等相关科室组成,由市教育考试中心负责具体管理工作。各县(区)参照执行。
(一)成立惠州市中考体育考试领导小组
1.组成:由市教育局主要领导任组长,分管招生考试、中小学教育、学校体育和纪检监察的领导任副组长,教育考试中心、中小学教育科、体艺卫科、市教育科学研究院和监察室等相关科室负责人为成员;下设中考体育考试办公室,地点在市教育考试中心,办公室主任由市教育考试中心主任担任。
2.职责:负责对全市中考体育考试工作的组织领导。组织召开有关会议,研究确定考试办法,检查、指导、监督中考体育考试工作,处理考试过程中的有关问题。
(二)中考体育考试办公室职责
1.检查、督促体育考试监考队伍的组建和监考人员的培训。
2.审批免考及缓考考生资格。
3.检查、落实各考区考点准备情况。
4.协调市直和惠城区学校的考试工作
5.对各县(区)的各考点考试情况进行督查。
6.对在体育考试过程中出现的弄虚作假、徇私舞弊的单位和个人进行调查处理。
(三)考区和考点的设定及要求
全市设惠城区、惠阳、惠东、博罗、龙门、大亚湾、仲恺七个考区,原则上各考区设1至5个考点。
1.各考点设主考1人,副主考1人,工作人员若干。
2.各考区要编排好本考点的考试项目日程表,制定本县(区)的考试方案及应急预案于3月16日前上报市教育考试中心审阅备案,并组织好县(区)的中考体育考试工作。全市中考体育考试必须在4月20日(含缓考)前完成。体育考试结束后,县(区)各中学必须公示、复查学生中考体育成绩,时间由各县(区)教育考试中心安排。4月27日前各县(区)体育中考正式成绩必须报市教育考试中心备案。
3.考点的选定以完全符合考试场地标准,有利于规范管理和方便学生考试为原则。原则上在有400米田径场的学校设考点。各考区确定考点和考试时间后,于3月16日前报市教育考试中心。
4.各考区要认真检查考试的场地、器材、保卫措施以及医务、后勤等方面的落实清况。
5.各考区负责接受本辖区本市户籍就读于外地的应(往)届初中毕业生体育考试的报名和考试。
6.如遇雨天等恶劣天气或其他原因影响正常考试,由考区研究提出意见,并报请市教育考试中心同意,可另行选择考试时间,并及时通知监考人员及有关学校。
(四)对考点的要求
1.考点所在学校要指定专职领导负责落实考点的各项准备工作,特别要注意做好考点的安全保卫工作。
2.各考点要认真准备好考试所需要的场地、器材等,并备有考试工作人员休息室。
3.做好考试的宣传工作,张贴有关考点规定和考生须知。
4.考点内要设医务点和茶水供应点。
5. 体育考场实行封闭式管理。考试期间除主考、副主考、监考员、监督员、保密员和医务员等考试工作人员以及现场考试的考生外,其他人员不得进入考场。
(五)对参加考试学校的要求
1.学校要向学生及家长做好中考体育考试政策的宣传工作。
2.学校要督促考生做好考前的体检工作(结合毕业班体检进行)。体检有异常的考生,按本通知中的第五条“病残学生中考体育的规定”处理。
3.做好“体育考试成绩卡”的填写、登记、盖章等工作。考生的姓名、报名号(报名号为考生中考时所用的号码)依据各校上报市教育考试中心的数据为准,每生一号,不得重复和遗漏。
4.协助病残及严重心脏病等学生办好免试、缓考等有关手续。
5.各考区按规定的时间组织好学生参加体育考试。各校必须由一名分管校长负责考试的各项工作,考前将参加考试的考生人数进行认真地统计,并上报考区,以便统一安排。
6.参加考试时,各校要做好学生的组织工作,加强对学生的安全教育。要根据考试时间的安排,派出领导和教师依时组织学生赴考。要特别重视住返途中的安全,防止意外事故发生。
7.学校要服从考区的安排,尊重监考人员,如有问题及时向考区负责人反映。
8.学校在考试前要对学生分批次、编组和安排考试顺序,协助监考人员核对考试成绩。
9.学校应严格遵守考试工作纪律,严肃考风考纪,严禁向考试工作人员吃请送礼。
(六)对考生的要求
1.做好考前准备,学习考试有关政策及规则。
2.凡病残和严重心脏病等学生必须按有关规定提前办理好免试、缓考等手续。
3.考生要实事求是,既不能隐瞒疾病情况,也不能虚报疾病。有既往病史的考生建议根据自身条件到医院体检(包括做心电图、脑电图等),预防因身体健康原因而发生考试意外。建议考生办理考试人身意外伤害保险。
4.考试前,要校对自己的报名号,自备考试服装、运动鞋参加考试。考试时,要整队进场,听从监考人员指挥分组检录。
5.考生必须提前30分钟到达考点,凭“中考体育考试成绩登记卡”进场考试;考前要做好充分的准备活动,考后要做好放松活动。考生要注意安全,防止意外事故发生。
6.考试完毕必须注意听监考员读报的成绩,如听不清立即向监考员提出重报;考生对成绩存有异议,必须当场提出,到考点办公室填写《惠州市初中学业水平考试体育考试成绩更正登记表》提出更正申请。
7.遵守纪律,听从指挥,在考点内不得打闹、嬉戏。
8.考试完毕必须退出考点,不得在考点内逗留,不得纠缠监考人员。
9.讲文明礼貌,尊重监考人员,服从裁判。
10.如发现监考人员有违纪行为要及时书面向主考或纪检人员反映。
(七)考试队伍的组成及人员的职责
1.各考区的每个考点由主考1人,副主考1人,纪检1人或以上,考务2人或以上,监考员若干。监考员应临时抽签分组和上岗。
2.各考区考试监考组成人员由县(区)教育考试中心从人才库中统一抽调,但不得聘请初三年级体育教师和有直系亲属参加体育中考的人员做监考员。应考的学生直接参与监考。
3.监考人员要认真学习考试规则,掌握正确的裁判方法,对考生一视同仁,做到统一尺度,统一标准。
4.坚持公平竞争的原则,做到严肃、认真、公正、准确。
5.服从领导,团结协作,遵守纪律,文明礼貌,佩证上岗。
6.考试前监考人员要向考生宣布有关事项和要求,对考生要态度和蔼,热情服务。
7.监考人员必须提前20分钟到达考点(检录员提前30分钟),工作期间不准擅离职守,因病或其他原因不能继续工作的,经考区领导同意方可离开。除主考、副主考外,考试工作人员通讯工具必须由考点集中保管,严禁携带通讯工具进入考场。
8.检录组在开考前30分钟与参考学校的带队老师联系,收齐该校全部考生成绩登记表。检录员对缺考、缓考生进行登记,并做好分道、分项等工作。检录长召集考生在指定地点集合,宣布考试纪律和要求。
9.监考人员要加强对考生的安全教育,防止伤害事故的发生。
10. 每组考生完成一项考试项目,由监考员现场公开宣布该组考生成绩。
11.登记考生成绩出现错误时,监考人员应会同主考(或副主考)、纪检员和考生本人用红色笔进行更正,并分别签名。
12.考试完毕后,检录组长应将考生成绩登记表进行检查,无误后,装袋密封交考点考务组保管。每场考试完毕,考务人员立即将考生成绩登记表交县(区)教育考试中心。
13.应考的考生参与考试监督工作的要求(另附)
七、严肃考风考纪
(一)严禁弄虚作假、徇私舞弊,如发现违纪行为,追究责任,由市教育局纪检组调查处理。
( 二)各考区的负责人、纪检人员要严格把好监考纪律关。市纪检部门和市教育考试中心对各考区考试情况随时进行巡视、抽查或复查,一经发现问题视程度可令其停考或重考,并追究有关人员的责任。
(三)因责任不落实、工作不到位而导致考试舞弊或发生安全事故造成不良影响的,要依照有关规定,严肃追究相关责任人及相关人员的责任。
(四)各考点不得用公款请吃请喝,学校和个人不得向监考人员赠送物品,监考人员不得收取任何学校和个人赠送的物品。各考区设立并公布举报电话和现场投诉方式,对违反考试纪律的学校和个人进行严肃查处,并予以通报。
八、各县(区)于4月27日前将本县(区)初三毕业生体育考试情况总结材料报市教育考试中心,电话:2397288,邮箱:166717545@qq.com,联系人:李春治。
查看完整试题
登录查看完整试题答案
阅读数:4.1 k
特别声明:
1. 本站注明稿件来源为其他媒体的文/图等稿件均为转载稿,本站转载出于非商业性的教育和科研之目的,并不意味着赞同其观点或证实其内容的真实性。如转载稿涉及版权等问题,请作者在两周内速来电或来函联系,本站根据实际情况会进行下架处理。
2. 任何媒体、网站或个人未经本网协议授权不得转载、链接、转贴或以其他方式复制发表,违者本站将依法追究责任。
1. 本站注明稿件来源为其他媒体的文/图等稿件均为转载稿,本站转载出于非商业性的教育和科研之目的,并不意味着赞同其观点或证实其内容的真实性。如转载稿涉及版权等问题,请作者在两周内速来电或来函联系,本站根据实际情况会进行下架处理。
2. 任何媒体、网站或个人未经本网协议授权不得转载、链接、转贴或以其他方式复制发表,违者本站将依法追究责任。








