近日,广东省、新疆维吾尔自治区、内蒙古自治区教育厅相继发布了广州番禺职业技术学院等5所高职院校即将“升本”的相关公示。
眼下,“升本”已成为高职院校最热门的话题之一。对于高职院校而言,从专科层次到本科层次,是办学水平跨越的标志,预示着办学层次、综合实力、社会声誉等全方位的显著提升。
在2021年中共中央办公厅、国务院办公厅印发的《关于推动现代职业教育高质量发展的意见》提到,到2025年,要达到“职业本科教育招生规模不低于高等职业教育招生规模的10%”的目标。随着现代职业教育体系建设的逐步完善,留给其余高职专科院校的时间和机会愈发有限。
升本,如何快人一步?
这几年,各职校“升本”火力全开,竞争也异常激烈。“升本”是否存在“捷径”?找准发展方向变得至关重要。拆解《本科层次职业学校设置的标准》可以发现,“专业设置与产业规划相契合”,或许正是升本的绿色通道。
国家及地区的产业规划是职业教育发展的根本导向,更是高职院校在提升办学层次时必须紧密对接、优先响应的关键因素。在设置本科层次职业学校的标准时,亦明确强调了“需紧密对接国家及地区需求”的要求。
观察已然升本与即将升本的职业院校,院校专业设置与区域产业发展规划的关系相当紧密。
深圳信息职业技术学院
已公示即将升本的深圳信息职业技术学院,便是一经典例证。
深圳信息职业技术学院2002成立,次年便被教育部批准成为国家首批35所示范性软件职业技术学院之一;其后深信院紧扣软件信息的发展方向不断壮大,70%以上的专业都紧密契合信息产业的研发、应用和服务,紧密适配国家对新一代信息技术和国家安全战略产业体系的需求。
2010年,深信院成为国家骨干高职院校建设单位;2019年入选财政部、教育部中国“双高计划”高水平学校(B档);直至今年10月8日,广东省教育厅公示了拟向教育部申报以深圳信息职业技术学院为基础设立深圳信息职业技术大学的事项。
以信息类专业为主的深圳信息职业技术学院,通过积极响应地区发展需求,培养对口人才服务经济,将学校与城市发展紧密结合、持续优化自身,最终即将完成升本。
宁夏职业技术学院
1972年至2006年,宁夏职业技术学院由6所院校合并成立。作为宁夏职业教育的高水平代表,学校始终围绕宁夏产业发展需求,尤其在传统支柱产业与战略新兴产业方面,针对性设置关键专业。学校于2019年入选财政部、教育部中国“双高计划”高水平学校(C档);直至今年6月,宁夏回族自治区教育厅公示了宁夏职业技术学院即将升本的事项。
宁夏职业技术学院的即将升格,是学校积极响应国家及城市发展需求,持续自我提升的结果。
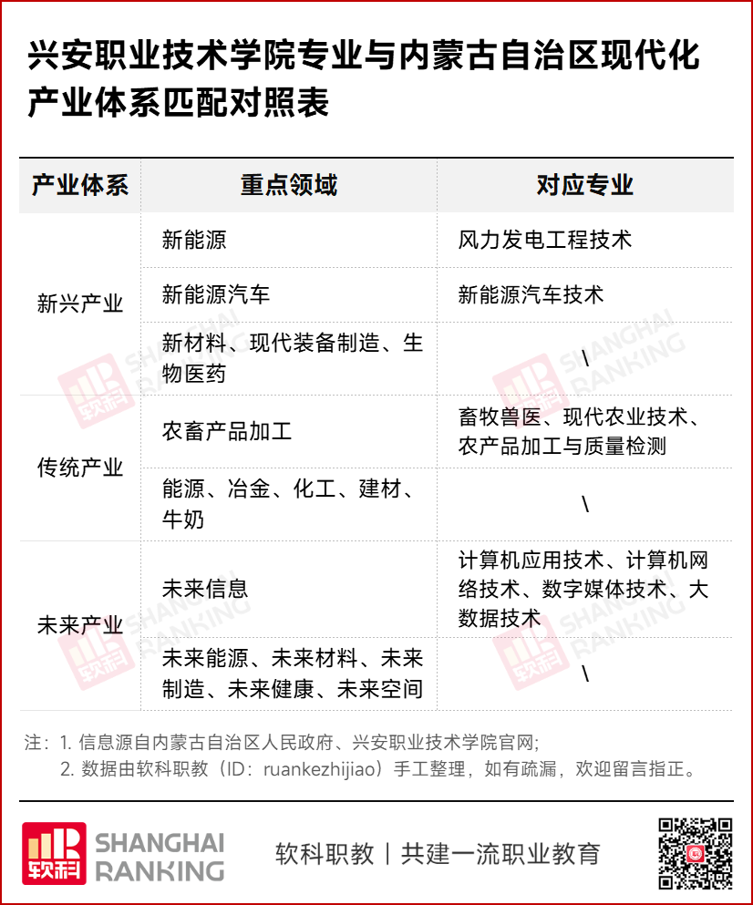
兴安职业技术学院
兴安职业技术学院是兴安盟唯一一所全日制普通高等专科学校,专业紧扣产业需求调整。从成立之初的学科体系,对标内蒙古传统产业与新兴产业的重要领域逐渐调整,直至2023年形成涵盖农林牧、能源动力、电子信息等全面的专业布局。
虽然没有入选首轮“双高”建设名单,但兴安职业技术学院通过坚持服务地方支柱产业,助力区内两大基地 —— 能源和战略资源基地及绿色农畜产品加工基地的优化升级,收获了地方的全力支持,即将成功升格。
众多案例证明,无论是否为“双高”院校,只要紧密结合地区产业规划来设置专业,并全心全意助力地方经济发展与产业升级,都能为自己的升本之路增添一份助力,加速前行。
那么,各地产业规划如何?
在国家层面,面向“十四五”及更长远的发展周期,一系列战略性新兴产业,诸如新一代信息技术、生物技术、新材料、数字创意、高端装备制造及绿色低碳等,已被确立为现代经济体系建设的新支柱。
而为了积极响应国家层面的产业规划,各省(市、自治区)亦结合自身资源、产业基础及区域特色,量身制定了各自的产业布局规划。这为高职院校的自身建设与升格提供了明确的思路。
广东:着眼全球,聚焦新兴
广东省作为中国经济大省,不仅是国内对外交通与贸易的关键枢纽,还是全球知名的制造业中心,在产业布局上聚焦战略新兴产业。
以广东为代表的沿海经济强省,放眼未来、多着眼于战略性新兴产业的布局,关注高技术产业与先进制造业,同时凭借沿海的地理优势,打造具有国际竞争力的产业集群。新一代信息技术、高端装备制造、生物医药、新材料等产业,是强省们集中布局、主要发力的方向。
贵州:生态优先,绿色发展
而地处西南的贵州,则坚持生态优先、绿色发展的战略定位,依托其丰富的能源资源与气候条件,积极打造并重点培养了一系列具有地方特色的产业。
中西部的省份则更重视当下、更多地依托自身资源优势与传统产业基础,着力发展地方特色产业。如贵州磷化工、煤化工,新疆的中草药,甘肃、宁夏的风能光能产业,都依托自身的优势谋求传统产业向高端的延伸,同时亦强调发展与生态保护相结合。
软科职教(ID:ruankezhijiao)整理了30多省市的产业规划文件,供学校结合所在地区的产业侧重,优化专业设置,以便更好地服务产业升级、实现升本。
目前,已有45所高职院校即将实现升本,更多学校正在冲刺升本的道路上不懈奋斗。尽管升本之路充满挑战,但为了推动学校的飞跃性发展,升本依然是各层次高职院校全力以赴、积极争取的首要任务。
国家政策对现代职业教育给予了大力支持,资源扶持力度也在不断加强,职教发展前景一片大好。高职院校更应趁此东风,紧抓机遇,紧密结合国家及地区产业规划,优化自身结构,提升办学层次,实现地方与学校的共同繁荣。
