2022年广州市中考报名问答
1
我市高中阶段学校考试招生(简称“中考”,下同)报名须具备什么条件?
符合下列条件之一者,可报名参加我市2022年中考:
(一)具有我市初中学籍的应届毕业生。
(二)具有我市户籍的外地返穗生或往届生。
(三)经批准的港澳台或国外来穗升学生。
(四)我市初中学校毕业的非本市户籍往届毕业生。
2
高中或中职在校生能报名参加中考吗?
不能。
3
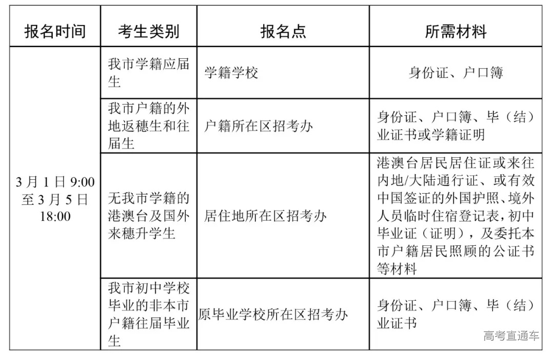
各类考生何时在何地报名?
4
各类考生的身份证件号有什么要求?
中国境内公民考生证件号为居民身份证号码;港澳台居民考生证件号为《中华人民共和国港澳居民居住证》《中华人民共和国台湾居民居住证》或《港澳居民来往内地通行证》《台湾居民来往大陆通行证》证件号码;外籍考生证件号为护照号码。
5
如何获取考生号?
(一)我市应届毕业生、往届生及外地返穗生通过网络方式进行报名派号。考生登录“广州市高中阶段学校招考服务平台”(https://zhongkao.gzzk.cn/,简称“中考服务平台”,下同)——“网上报名”栏目,点击“粤省事登录”进入广东省统一身份认证平台,实名认证后进行考生号申请及报名(具体操作详见报名页面操作指引)。其中我市应届毕业生无须上传报名材料,系统根据学籍和户籍数据自动审核报名资格,通过后予以派发考生号。往届生和返穗生须上传身份证、户口簿、毕(结)业证书或学籍证明等材料,由区招考办审核通过后予以派号。
(二)已于初三上学期采集身份证、领取考生号的我市应届毕业生,凭考生号和初始密码直接登录中考服务平台进行网上报名。尚未采集身份证的我市应届毕业生,除可网上申请考生号外,也可直接提交身份证给学校审核通过后予以派号。
(三)无我市学籍的港澳台及国外来穗升学生到区招考办现场办理报名派号。考生须携带港澳台居民居住证或来往内地/大陆通行证、或有效中国签证的外国护照和境外人员临时住宿登记表等身份证件,初中毕业证(证明),以及委托本市户籍居民照顾的公证书等材料原件,到居住地所在区招考办进行报名资格审核,通过后予以派号。
(四)未曾办理身份证或持其他证件等原因无法通过“粤省事”实名认证的考生,可联系报名点进行资格审核并派号。报名点在中考服务平台申请派号时须上传考生有关报名材料,区招考办审核通过予以派号。
6
报名流程是怎样的?
(一)考生登录中考服务平台进行网上报名并确认报名信息。(二)考生网上缴纳考试费。(三)申报各类资格的考生上传相应资格所需材料并提交材料原件给报名点核验。
7
网上报名有哪些步骤?
考生凭考生号和初始密码登录中考服务平台。首次登录成功后考生须先阅读报名须知、签署《诚信考试承诺书》,修改初始密码和核验接收短信手机号码后重新登录,按系统指引,依次完成以下操作:(一)核对考生基本信息及初中学业水平考试录取参考科目的考试成绩等级,发现有误的,应及时联系报名点处理。(二)填写个人资料。(三)填报体育考试项目。(四)资格申报。包括是否参加高中阶段学校统一录取、非户籍生升学资格(含政策性照顾学生、符合公办普通高中报考条件的随迁子女)、跨区生、加分或优先录取考生等各类资格申报。(五)填报个人防疫信息。(六)确认报名信息。考生须在2022年3月5日18:00前对报名信息予以确认,逾时未确认的则报名无效。
8
考生照片上传有何要求?
为方便考生网上报名,考生可自行前往指定相馆拍摄照片,或自行拍摄符合规格的照片并在中考服务平台上传。应届毕业生由学校统一组织拍摄照片。
9
体育考试项目怎样填报?
10
填报个人防疫信息需要注意什么?
为做好常态化疫情防控工作,考生须如实填报个人防疫信息,包括常住家庭地址、是否住校、市外旅居史等。系统提示未关联健康码的考生,须检查“穗康”微信小程序登记注册的证件号是否与中考报名证件号一致,如不一致,须使用中考报名证件号在“穗康”微信小程序注册健康码。
考生应做好个人日常卫生防护,减少不必要聚会,避免长时间在密闭空间停留,维持科学佩戴口罩、勤洗手、常通风、保持社交距离等良好生活习惯。各项考试前14天非必要不离开广州,尽量减少考前不必要的跨市流动,尽量避免与外地来粤人员接触,尽量避免去人群聚集的场所,以免受疫情影响造成不能参加考试。
11
报名后户籍信息发生变更,如何更改?
12
学籍信息有误如何更改?
考生在中考服务平台的学籍信息,包括学籍号、“是否具有我市三年初中完整学籍”及“本校三年完整初中学籍”等基本信息均来源于“广州市教育综合管理系统”。如有误,考生可联系初中学校,提交相关学籍材料报各区学籍管理部门核实更正,再报区招考办处理。
13
报名信息确认后,还可取消确认修改吗?
14
如何缴纳考试费?
15
哪些考生需要在网上提交资格申请,需要提供什么材料?
(四)加分或优先录取考生:见问答二十八。
16
哪些考生需要进行监护人身份核验?
17
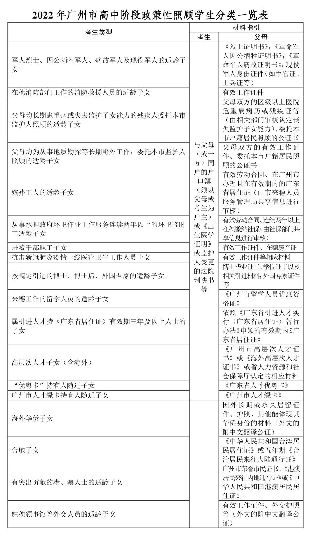
符合哪些条件的非本市户籍毕业生可享受政策性照顾?
具备以下条件之一的非本市户籍毕业生(含往届),可申报政策性照顾学生资格,报考范围与其学籍所在区具有该区户籍和学籍的初中应届毕业生相同(往届生不可报考自主招生和名额分配计划)。
注:
1.上述有关消防救援人员子女的规定,以《关于印发<广州市消防救援支队 广州市教育局 广州市应急管理局关于消防救援队伍人员及其子女教育优待工作的实施细则(试行)>的通知》(穗消〔2020〕8号)为准。
2.上述有关抗击新冠肺炎疫情一线医疗卫生工作人员子女的规定,以《广州市教育局 广州市卫生健康委员会转发关于做好抗击疫情一线医疗卫生工作人员子女教育优待工作的通知》规定为准。
3.以上各项材料或证件须提交原件核验。坚决杜绝弄虚作假行为,考生及监护人对所提供的材料真伪性及因此产生的问题负全责。
4.上述政策性照顾事项因上级政策等情况需调整时,以上级部门发文为准。
18
符合哪些条件的随迁子女可以报考公办普通高中?
具有我市三年初中完整学籍、父母一方或其他监护人持有在我市办理且在有效期内的《广东省居住证》的非本市户籍应届初中毕业生,可报考我市公、民办普通高中和中职学校。省、市属和越秀、海珠、荔湾、天河区属公办普通高中招收随迁子女的计划为该校当年招生计划的8%至15%,其他区属公办普通高中招收随迁子女的计划为该校当年招生计划的8%至18%,区属公办普通高中的具体比例由各区根据实际情况确定,省市属公办普通高中的具体比例由学校自行确定。普通高中补录时,公办普通高中学校补录计划不再区分户籍生和符合报考公办普通高中条件的随迁子女。
19
符合公办普通高中报考条件的随迁子女资格对居住证有何要求?
随迁子女父母至少一方必须持有在广州市办理且在有效期内的《广东省居住证》。审核期间居住证在有效期内即予以认定。
20
符合公办普通高中报考条件的随迁子女资格对学籍有何要求?
具有我市三年初中完整学籍的应届毕业生,予以认定。
21
往届随迁子女可否报考公办高中?
不可以。往届随迁子女只可报考在我市招生的民办普通高中和中等职业学校。其中港澳台居民的往届生还可报考招收港澳子弟班的学校。
22
父母双方都是广州户籍,考生是非广州户籍的,可报考我市公办普通高中吗?
23
不符合报考公办普通高中条件的随迁子女还可以在我市升学吗,可以报考哪些学校?
24
不符合政策性照顾学生资格的考生,需要在中考服务平台重新申请符合公办普通高中报考条件的随迁子女资格吗?
25
什么是跨区生?如何办理跨区手续?
26
跨区生能报考户籍所在区公办示范性普通高中和省一级普通高中的名额分配计划吗?
27
跨区生需要回户籍区参加考试吗?
不需要。办理了跨区手续的跨区生,系统会自动设定升学范围为户籍所在区,其报名、考试、志愿填报仍在学籍学校进行,不需回户籍所在区办理。
28
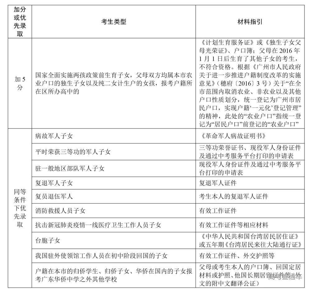
符合哪些条件可以享受广州市高中阶段学校考试招生加分或优先录取?
2022年广州市高中阶段学校考试招生加分或优先录取考生分类见下表:
注:
1.享受上述加分录取的考生,其享受加分后的总分数仅用于投档录取,不作为考生初中学业水平考试的成绩(体育、艺术特长生和名额分配录取不享受加分或优先录取)。
2.上述各类加分或优先录取条款中,考生可申报多项但只能享受其中最高加分一项。
3.上述有关军人子女的规定,以《广州市教育局关于转发军人子女教育优待办法的实施细则的通知》(穗教转〔2014〕332号)、《中共广东省委办公厅 广东省人民政府办公厅印发<关于建立和完善我省复退军人服务体系的意见>的通知》(粤委办〔2017〕2号)为准。
4.上述有关消防救援人员子女的规定,以《关于印发<广州市消防救援支队 广州市教育局广州市应急管理局关于消防救援队伍人员及其子女教育优待工作的实施细则(试行)>的通知》(穗消〔2020〕8号)规定为准。
5.上述有关抗击新冠肺炎疫情一线医疗卫生工作人员子女的规定,以《广州市教育局 广州市卫生健康委员会转发关于做好抗击疫情一线医疗卫生工作人员子女教育优待工作的通知》规定为准。
6.以上各项材料或证件须提交原件核验。出具父母证件的还须提供与父母(或一方)同户的户口簿(须以父母或考生为户主)或《出生医学证明》或监护人变更的法院判决书等。坚决杜绝弄虚作假行为,考生及监护人对所提供的材料真伪性及因此产生的问题负全责。
7.上述加分或优先录取事项因上级政策等情况需调整时,以上级部门发文为准。
29
军人子女加分或优先录取资格如何进行审核?
复退军人子女的资格审核,由报名点初审,区招考办复核、审定。
30
什么是“三侨生”?
31
抗击新冠肺炎疫情一线医疗卫生工作人员子女如何界定?
根据《广东省教育厅 广东省卫生健康委员会关于做好抗击疫情一线医疗卫生工作人员子女教育优待工作的通知》(粤教基函〔2020〕11号)规定,获得嘉奖以上表彰或奖励的,或在本地定点医院参与救治新冠肺炎患者的,或赴湖北等国内外疫情高发地区执行抗击疫情任务的医疗卫生工作人员,原则上其每名子女在2020年-2022年享受一次入学升学优待;表现特别突出的一线医疗卫生工作人员,各地可视情延长优待时间。根据《广州市教育局 广州市卫生健康委员会转发关于做好抗击疫情一线医疗卫生工作人员子女教育优待工作的通知》规定,驻穗部队中抗击疫情一线医疗卫生工作人员子女教育优待工作参照执行。
32
具备什么条件的考生可报考名额分配计划?
报考名额分配计划的考生,须同时具备以下条件:一是具有我市户籍(含政策性照顾学生);二是具有同一初中学校三年完整学籍并在该校就读到毕业的初中应届毕业生,或从市外转学到本市并在转入学校就读到毕业的初中应届毕业生。拟报考名额分配计划的非本市户籍初中应届毕业生,户籍迁入我市或政策性照顾学生资格申报的截止日期为2022年3月31日。
33
考生须在网上申报名额分配报考资格吗?
34
申请体育、艺术特长生资格的考生需要在网上申报吗?
申请体育、艺术特长生资格的考生在中考报名时不做申报。届时按照有关招收体育、艺术特长生文件规定的时间登录中考服务平台申报特长生资格、项目和招生学校。
35
如何查询各类资格审核结果?
36
对资格审核结果存在异议如何申请复审?
37
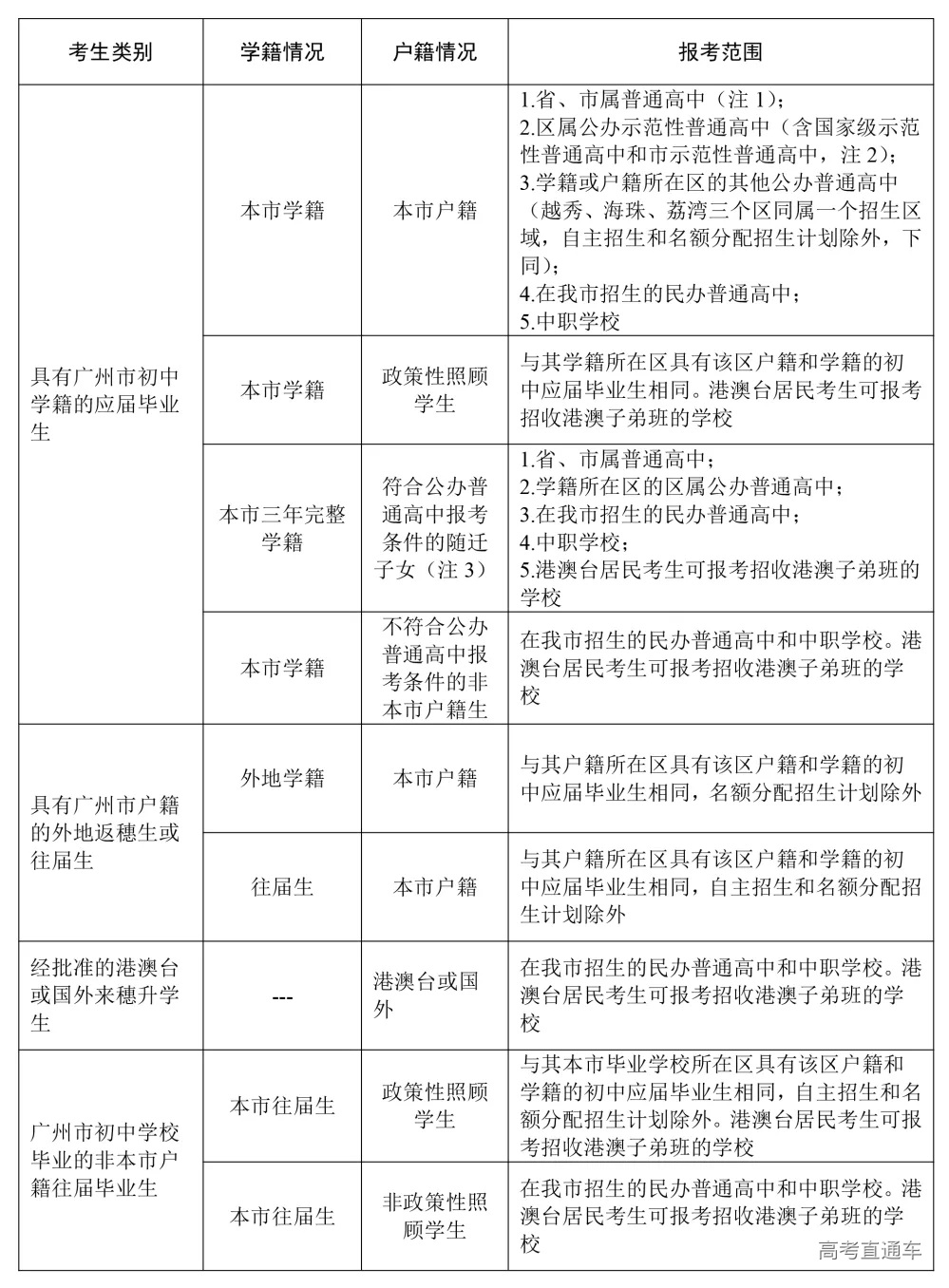
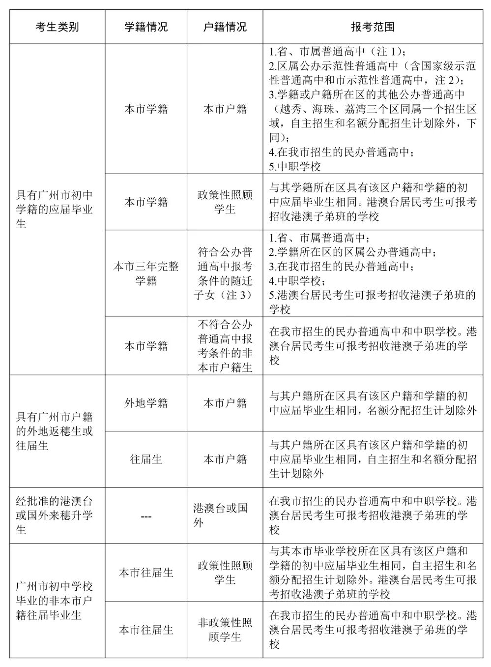
各类中考考生升学报考范围是什么?
2022年广州市高中阶段学校招生考生报考范围一览表见下表:
注:
1.省、市属普通高中:华南师范大学附属中学、广东实验中学、广东广雅中学、广州市执信中学、广州市第二中学、广州市第六中学、广州市铁一中学、广州大学附属中学、广州市协和中学、广东华侨中学、广州市美术中学、广州外国语学校。
2.区属公办示范性普通高中:面向全市招生,但招收学校所在区以外的学生人数不能超过本校当年招生计划的15%。具体学校名单详见《报考指南》。
3.符合公办普通高中报考条件的随迁子女:具有我市三年初中完整学籍、父母一方或其他监护人持有在我市办理且在有效期内的《广东省居住证》的非本市户籍初中应届毕业生。省、市属和越秀、海珠、荔湾、天河区属公办普通高中招收此类考生的计划为该校当年招生计划的8%至15%,白云、黄埔、番禺、花都、南沙、从化、增城区属公办普通高中招收此类考生的计划为该校当年招生计划的8%至18%,区属公办普通高中的具体比例由各区根据实际情况确定,省、市属公办普通高中的具体比例由学校自行确定。
4.符合名额分配报考资格的考生,按其学籍所在区填报名额分配志愿,可填报名额分配到本校的普通高中学校志愿。
5.具有广东省户籍或属于外省来粤务工人员的随迁子女、符合我市中考报名条件的应届初中毕业生,可报考高职院校五年一贯制招生以及中高职贯通三二分段专业计划,具体要求以省当年印发文件为准。
38
如果不参加中考报名对参加高中阶段学校招生有什么影响?
我市中考实行“根据考生志愿,依据初中学业水平考试成绩、结合综合素质评价,择优录取”的考试招生办法,中等职业学校和普通高中统一招生平台、统一填报志愿、统一录取、统一注册学籍。未报名参加中考的考生,不能参加普通高中、中职三二分段及省级以上重点特色专业计划和中职学校的统一投档录取。
39
参加高职院校五年一贯制招生和参加高中阶段学校招生有冲突吗?
不冲突。高职院校五年一贯制招生工作由省统一组织报名、考试和录取,考生被全省统考招生录取后,仍可以继续参加我市2022年中考及高中阶段学校录取。五年一贯制招生的具体要求以省印发的当年相关文件为准。
40
如何及时获取中考有关信息?




