目前,广东学考志愿填报已经结束。就在前两天,有同学请教车车:今年的学考成绩实在太差了,几乎就是刚好踩到省控线,不知道还有没有救,干脆不填志愿了?
了解到这位同学的想法之后,车车还是努力对其劝说了一番,最终该同学还是选择了广州华立科技职业学院、广东文理职业学院、广东岭南职业技术学院等优质民办院校进行志愿填报。
车车相信,这几天肯定也有其他成绩不理想的同学有过以上担忧,毕竟今年的学考人数(40.7万人)涨势确实很猛,对比去年涨了3万人以上。而学考普通类招生名额却只有14.65万个,也就是说预计将有26万学考生落榜。
不过,大家填完志愿就别那么纠结了,说不定今年放弃填报志愿的考生还不少,实际的录取竞争也不一定如大家所想的那么激烈~
那么,如果学考真的没有被录取怎么办?真的没书读了吗?今天车车就来告诉大家除此之外还有哪些方法上大学
在学考第一次投档结束后,省招办会整理未完成招生计划的院校和专业,向社会公开缺额计划和补录省控线。
参加补录的专业不一定都是冷门或“被挑剩”的专业,也有部分优质院校/专业,因考生不服从调剂或体检结果不符合专业要求而被退档,空出来的招生计划也会进行补录。
附2023年学考补录投档情况:
因此,车车建议届时未被录取/未达到省控线(185分)的考生重点留意关于补录的官方消息,并及时填报补录志愿。
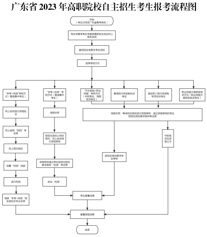
高职自招(全称是“高职自主招生”)是春季高考招生的另一种形式,是指广东省高等职业院校自主招收高中、中职对口专业应届毕业生、往届生的一种考试形式,文凭性质和普通高考入学一致,皆为全日制。
面向高中生的高职自招,总成绩构成为:语数英学考成绩+校测/网测成绩。因此,想要参加高职自招的学生必须要先参加语数英学考。
考试形式:语数英学考+网测;语数英学考+校测。
招考流程:参加语数英学考→省考试院公布录取最低控制分数线及排名→参加报名、填报志愿→网测、校测考核录取。
录取方式:
语数英学考+网测:先进行网测考核,再填志愿。操作比较灵活,在规定时间上网观看视频并进行答题就OK。然后填志愿,再按梯度志愿模式录取; 语数英学考+校测:先填志愿,入围后到报考院校参加面试,然后按参加面试考核成绩和文化素质测试成绩(直接采用语数英学考成绩)进行录取。
招生院校:省内部分+省外部分专科院校。
招生专业:部分专业。
附2023年高职自主招生院校及专业名单(面向高中生):
毕业证书:全日制专科毕业证。
重要事件及时间节点:填报志愿、等待高校资格审核、通过的考生在网上缴费(4月-5月)、到校参加文化素质测试—高校公示文化基础参加职业技能考核资格考生名单,到校参加职业技能考核(5月);查看高职院校公示拟录名单、查看录取结果(6月)。
附2023年高职自主招生日程安排(仅供参考):
报考流程(仅供参考):
注意:参加语数英学考考试并被录取,不能参加高职自主招生和高考的专科批次录取;参加高职自主招生并被录取,不能参加夏季高考的专科批次录取;无论通过学考录取还是高职自主招生被专科院校录取后,在高考中都不能参加专科批次的录取,但可以参加本科批次的录取,若没被学考录取,考生既可以参加夏季高考的专科批次,也可以参加本科批次录取。
夏季高考一般在11月报名,次年6月考试;由教育部考试中心命题或部分省市自主命题,是我国普通高校招生的主要选拔方式。
录取方式:统一划分数线、先填志愿、后按平行志愿录取
招生院校:全国所有面向广东考生招生的院校
招生专业:全部专业
毕业证书:全日制专科/本科毕业证+学位证书
总的来说,夏季高考的试题难度相对更大,竞争也更加激烈。在去年高考专科批次的投档过程中,省内投档最低分超过500分的院校专业组就有70多个,而深职、广轻、顺职、番职等头部院校的“协同培养”类型专业组最低分更是超过490分,相当夸张。
今年学考成绩不理想的同学,或许还在为考试发挥不好而悔恨?没把握录取到理想院校,对接下来的录取结果可能不满意?甚至会被调剂到不喜欢的专业?
如果选择走复读这条路,那么就可以根据多出来的这一年时间对自己的学业进行合理规划,为下一次的春季高考做充分准备,集中精力攻克自己的薄弱学科,也能有更多的时间将各科重难点知识熟练掌握运用,并查缺补漏。但是否适合复读,也得看每个人自身的情况来决定,不可一概而论。










