为进一步做好我区普通高等学校艺术、体育类专业考试招生工作,根据教育部、国家体育总局关于普通高校特殊类型招生工作有关规定,按照《教育部关于进一步加强和改进普通高等学校艺术类专业考试招生工作的指导意见》(教学〔2021〕3号)和《关于印发〈西藏自治区进一步加强和改进普通高等学校艺术类专业考试招生工作的实施方案(试行)〉的通知》(藏教厅〔2023〕70号)等精神,结合我区实际,现将有关事宜通知如下:
一、报名
(一)报名资格
报考我区普通高等学校艺术、体育类专业考试招生的考生必须符合我区普通高考报名资格并参加普通高考报名,报考科类同普通高考,具体详见《关于做好西藏自治区2026年普通高等学校招生报名工作的通知》。艺术、体育类考生报名资格与高考报名资格一并审核,经审核不符合我区高考报名资格的将取消艺术、体育类专业统考成绩。艺术、体育类专业考试招生是普通高校招生考试工作的组成部分,相关报名、考试等工作执行普通高校招生考试规定。
(二)报名要求
1.艺术类
我区2026年普通高等学校艺术类专业考试招生实行省级统考,共设音乐类、舞蹈类、表(导)演类、播音与主持类、美术与设计类、书法类6个科类,考生只能报考上述6个科类中的1个科类,不得兼报。音乐表演(戏曲音乐)、作曲与作曲技术理论(戏曲音乐)、表演(戏曲表演)、戏剧影视导演(戏曲导演)等高校戏曲类本科专业招生实行省际联考,具体考试事宜按教育部相关文件和招生高校相关要求执行。
音乐类专业省级统考分音乐表演、音乐教育两个方向,考生只能报考其中一个方向,不得兼报。音乐表演类考试包括器乐、声乐两个方向,考生只能报考其中一个方向,不得兼报;音乐教育分声乐为主、器乐为主两个方向,考生只能报考其中一个方向,不得兼报。音乐类省级统考的声乐科目限报一种唱法,器乐科目限报一种乐器(打击乐器除外),考试时考生的唱法应与专业考试报名时所选定的唱法一致,器乐科目应使用专业报名时所选定的乐器进行演奏。
舞蹈类省级统考考生只能选择中国舞、芭蕾舞、国际标准舞、现代舞和流行舞中的一个舞种方向,参加舞蹈表演科目考试的自备剧目舞种应与专业考试报名时所选的舞种方向一致。
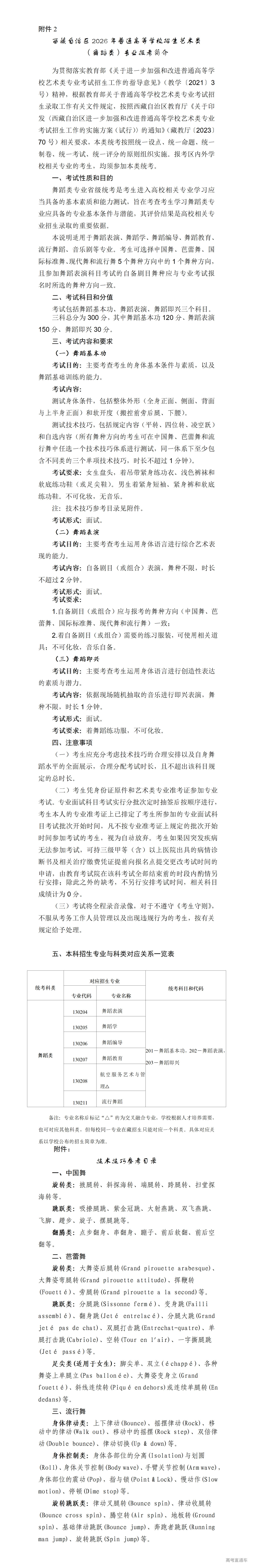
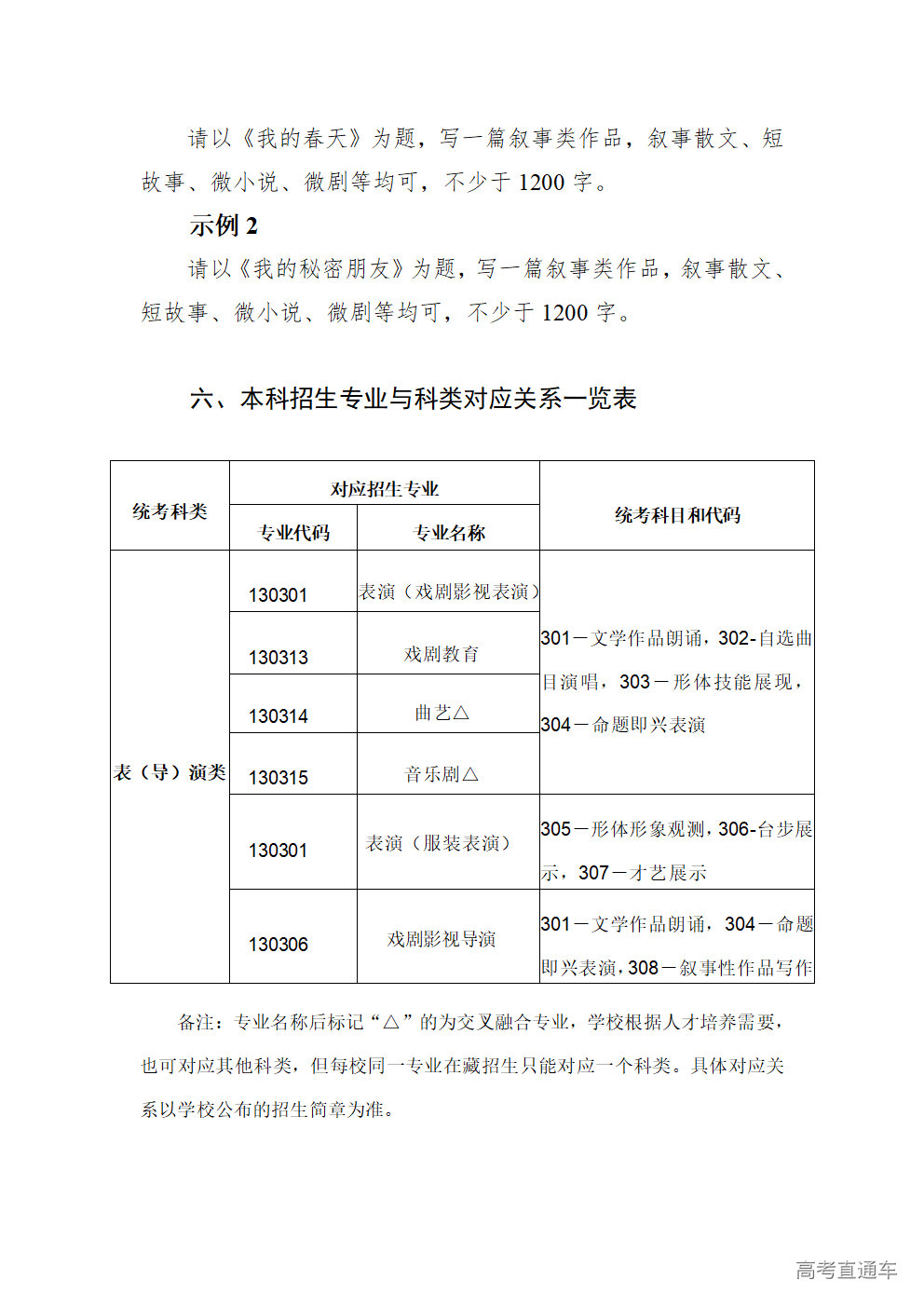
表(导)演类省级统考分为戏剧影视表演、服装表演、戏剧影视导演三个方向,考生只能报考其中一个方向,不得兼报。
参加艺术类专业省级统考的考生须在高考报名时选择相应的科类、方向,并同时填选相关信息完成报考,各科类考试说明详见附件。参加艺术类省级统考的考生须在11月25日前完成网上信息填报和专业省级统考缴费,逾期不再受理补报。所有报名在西藏自治区普通高校招生考试信息管理系统(http://ptgx.zsks.edu.xizang.gov.cn:8082)进行。
2.体育类
我区2026年普通高等学校体育类专业考试招生实行省级统考,共设100米跑、立定跳远、原地推铅球、800米跑4个考试科目。各科目考试说明详见附件。
报名参加体育类专业省级统考的考生在面试加试申请时须勾选“体育统考”,并缴纳费用,其他同高考报名要求。未勾选的,报名结束后不予补报。
(三)收费标准
按藏发改价格〔2021〕380号文件规定,参加艺术类专业省级统考的考生需缴纳考试费用100元/人,参加体育类专业省级统考的考生需缴纳考试费用40元/人。
(四)准考证打印
完成网上信息填报和缴费的艺体类考生可在报名系统中打印准考证,打印时间另行通知。考生须持艺术体育专业省级统考准考证、本人二代身份证参加相应专业科目考试。
参加区外本科层次艺术类专业(校考)的考生,如高校要求提交《西藏自治区2026年普通高等学校招生全国统一考试考生报名登记表》,可在完成高考报名后到各地(市)报名点领取。
二、考试科目及分值
(一)艺术类
1.音乐类
(1)音乐表演类
声乐方向:乐理、听写、视唱、声乐四个科目。总分300分,其中乐理15分、听写30分、视唱15分、声乐240分。
器乐方向:乐理、听写、视唱、器乐四个科目,总分300分,其中乐理15分、听写30分、视唱15分、器乐240分。
(2)音乐教育类
乐理、听写、视唱、主项(声乐、器乐各选其一)、副项(声乐、器乐各选其一)五个科目。总分300分,其中乐理 15分、听写30分、视唱15分、主项165分、副项75分。主项选择声乐的考生,副项须选择器乐;主项选择器乐的考生,副项须选择声乐。
2.舞蹈类
舞蹈基本功、舞蹈表演、舞蹈即兴三个科目。总分300分,其中舞蹈基本功120分、舞蹈表演150分、舞蹈即兴30分。
3.表(导)演类
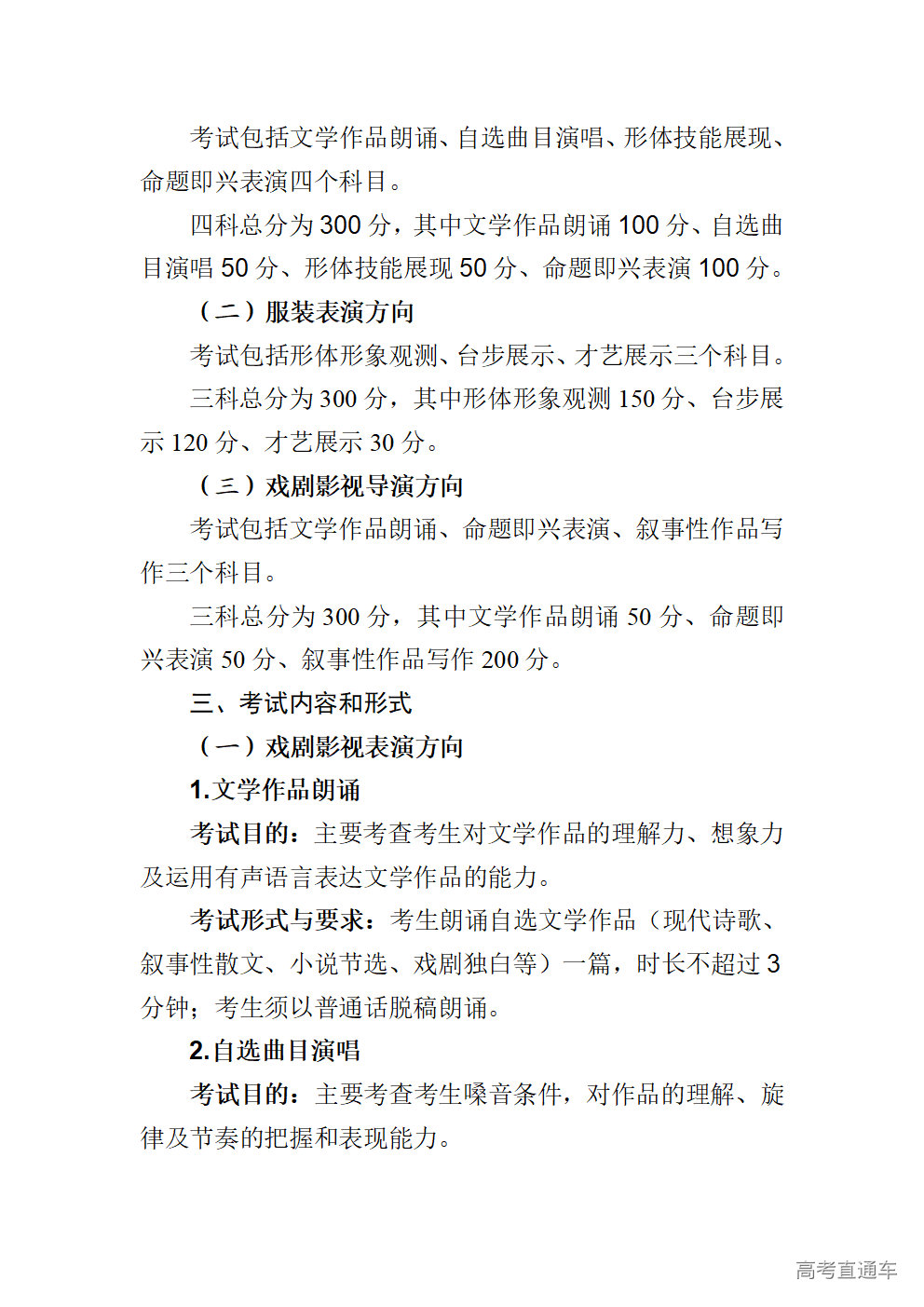
(1)戏剧影视表演
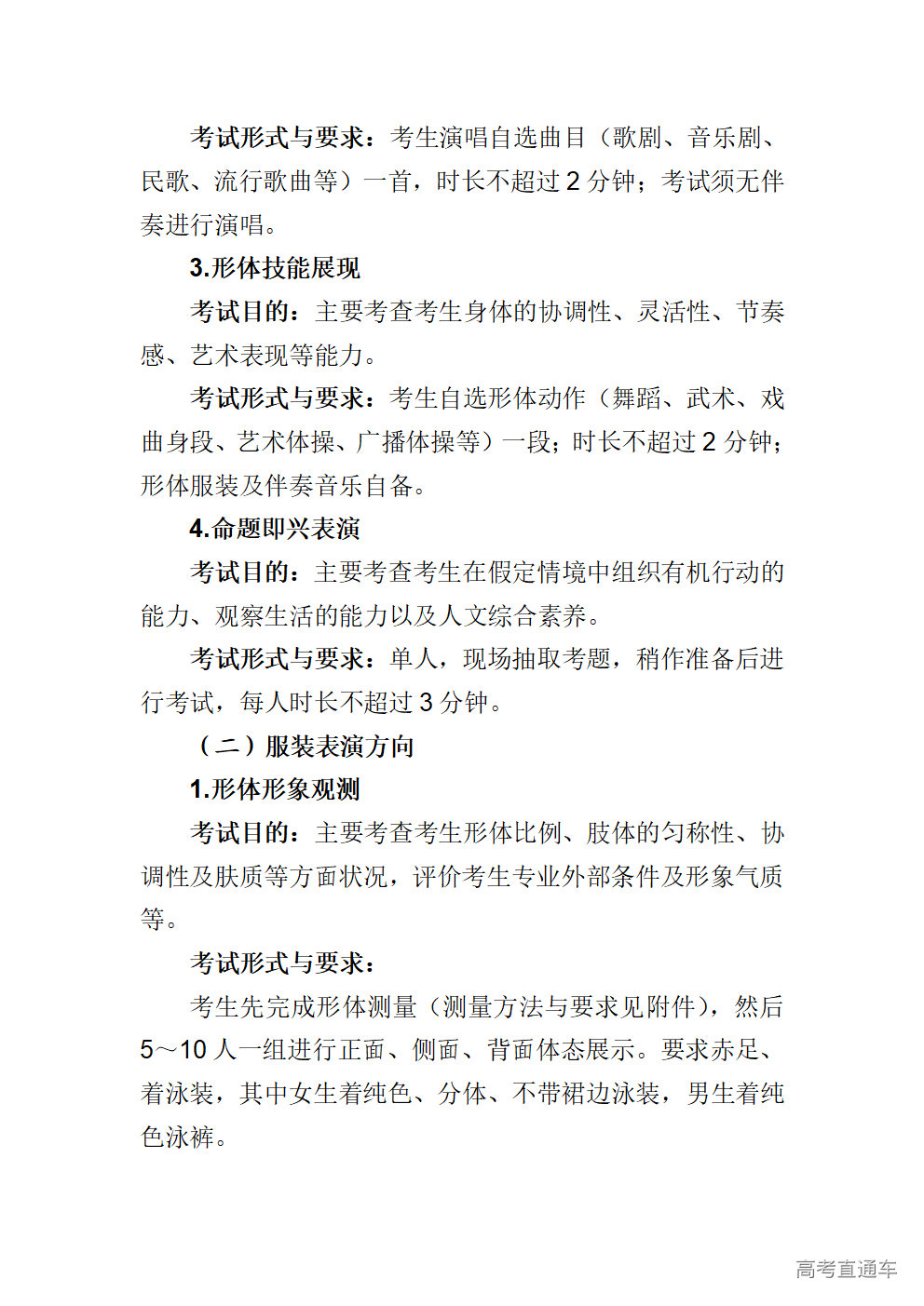
文学作品朗诵、自选曲目演唱、形体技能展现、命题即兴表演四个科目。总分300分,其中文学作品朗诵100分、自选曲目演唱50分、形体技能展现50分、命题即兴表演100分。
(2)服装表演
形体形象观测、台步展示、才艺展示三个科目。总分300分,其中形体形象观测150分、台步展示120分、才艺展示30分。
(3)戏剧影视导演
文学作品朗诵、命题即兴表演、叙事性作品写作三个科目。总分300分,其中文学作品朗诵50分、命题即兴表演50分、叙事性作品写作200分。
4.播音与主持类
作品朗读、新闻播报、话题评述三个科目。总分300分,其中作品朗读100分、新闻播报100分、话题评述100分。
5.美术与设计类
素描、色彩、速写(综合能力)三个科目。总分300分,其中素描100分、色彩100分、速写(综合能力)100分。
6.书法类
书法临摹、书法创作两个科目。总分300分,其中书法临摹150分、书法创作150分。
(二)体育类
100米跑、立定跳远、原地推铅球、800米跑四个科目。总分100分,每个科目25分。男生、女生考试分值标准不同,详见附件。
三、考试时间及地点
(一)艺术类
1.音乐类
考试时间:乐理、听写、视唱、声乐、器乐(另行通知,具体详见准考证)
考试地点:拉萨师范学院(西藏自治区拉萨市城关区蔡公堂街道白定村二组301号)
2.舞蹈类
考试时间:舞蹈基本功、舞蹈表演、舞蹈即兴(另行通知,具体详见准考证)
考试地点:拉萨师范学院(西藏自治区拉萨市城关区蔡公堂街道白定村二组301号)
3.表(导)演类
考试时间:戏剧影视表演、服装表演、戏剧影视导演(另行通知)
考试地点:成都(具体详见准考证)
4.播音与主持类
考试时间:作品朗读、新闻播报、话题评述(另行通知,具体详见准考证)
考试地点:拉萨师范学院(西藏自治区拉萨市城关区蔡公堂街道白定村二组301号)
5.美术与设计类
考试时间:素描(12月6日9:00—12:00)速写(综合能力)(12月6日15:00—17:00)色彩(12月7日9:00—12:00)
考试地点:各(地)市和西藏民族大学(符合普通高考借考条件的考生统一安排在西藏民族大学,具体详见准考证)
6.书法类
考试时间:书法临摹(12月7日9:00—10:30)书法创作(12月7日11:00—12:30)
考试地点:拉萨(具体详见准考证)
(二)体育类
考试时间:另行通知,具体详见准考证
考试地点:拉萨(具体详见准考证)
上述所有考试时间、地点如有变化,另行通知。
四、志愿填报及录取
(一)使用成绩投档录取
2026年,使用我区艺术类专业省级统考成绩作为专业考试成绩的艺术类专业,在考生高考文化课成绩和我区统考成绩均达到艺术类专业批次录取最低控制分数线基础上,依据考生高考文化课成绩和我区统考成绩按比例合成的综合成绩(投档成绩)进行择优录取(各占50%),综合成绩=高考文化总成绩(含政策性加分)×0.5+(专业成绩/专业满分)×750×0.5,保留2位小数(第3位小数向上取整),若综合成绩相同,按专业成绩排序。
少数组织校考的高校艺术类专业,在考生高考文化课成绩达到我区普通类专业批次录取最低控制分数线、省级统考成绩合格且达到学校划定的最低成绩要求基础上,依据考生校考成绩择优录取。对于极少数艺术类专业省级统考和校考成绩均特别优异或在相关专业领域具有突出才能和表现,并取得高校文化课成绩破格资格的考生,其高考文化成绩要求由招生学校确定。
艺术史论、艺术管理、非物质文化遗产保护、戏剧学、电影学、戏剧影视文学、广播电视编导、影视技术等高校艺术类专业,直接依据考生高考文化课成绩、参考考生综合素质评价,择优录取。
使用我区体育类专业省级统考成绩作为专业考试成绩的体育类专业,在考生高考文化课成绩和我区统考成绩均达到体育类专业批次录取最低控制分数线基础上,依据我区统考成绩进行择优录取。
(二)平行志愿录取
我区艺术体育类专业分省计划实行平行志愿投档录取,每个批次设置10个平行的院校志愿,每个院校志愿设置4个专业志愿和“专业服从调剂”志愿,不设“院校服从调剂”志愿。设置艺术体育类专业省级统考合格线、艺术体育类专业批次高考文化课录取最低控制分数线。
(三)专业志愿填报要求
普通考生不能填报艺术体育类志愿;艺术类考生可选择填报艺术类志愿或普通类志愿,填报艺术类志愿时不可跨专业(类)混报,体育类考生可选择填报体育类志愿或普通类志愿。校考专业合格考生可填报取得校考合格证院校相关专业,或填报“承认其他院校校考成绩”院校相关专业,填报“承认其他院校校考成绩”院校相关专业时,考生取得合格证专业名称须与报考专业名称完全一致(含招考方向的专业是否要求方向也完全一致,由院校确定)。
未参加我区艺术体育类专业统考的考生不得填报以省级艺术体育类招生专业统考成绩作为录取依据的艺术或体育院校(专业)志愿。
五、成绩公布
我区普通高等学校艺术类专业考试招生省级统考成绩拟于2026年1月底发布,考生可登录西藏教育考试院官网(http://zsks.edu.xizang.gov.cn)、“西藏微青年”微信公众号查询成绩,绑定“西藏教育考试招生”微信服务号将第一时间获得成绩和录取结果推送。
成绩公布后考生如对本人成绩有疑问,在规定时间内可提出成绩复核申请,申请复核的事项包括考生基本信息、是否有漏评(漏阅)、漏统(漏登)、合成后是否与提供给考生的成绩一致等方面。成绩复核不重新评分,评分标准、评分细则的宽严问题不在复查范围之内。考生不得查看答卷和面试录像。
我区普通高等学校体育类专业招生考试省级统考成绩考试实行机考,成绩现场公布。
六、违规违纪处理
普通高等学校艺术体育类专业省级统考是国家教育考试的组成部分,各考区考点要进一步加强和规范考场管理,严密组织考试,强化对考务工作人员和监考教师的选拔和培训,严肃考风考纪。加强对报名、考试、评卷、登分工作的管理,严查各类违纪舞弊行为。各高中学校要加强诚信考试宣传教育,引导考生树立正确的考试观,增强诚信考试意识,自觉遵守考试纪律,诚信应考,公平竞争。
对在报名和考试中违规的考生及工作人员严格按照《国家教育考试违规处理办法》《普通高等学校招生违规行为处理暂行办法》严厉查处,对出现泄露试题、考场舞弊、涂改考卷等违反有关规定行为的,依照《中国共产党纪律处分条例》《中华人民共和国公职人员政务处分法》《事业单位工作人员处分规定》相关规定严肃处理。凡存在组织作弊、买卖作弊设备、买卖考题、替考等作弊以及帮助作弊行为,构成犯罪的,移交司法机关,依照《中华人民共和国刑法》《最高人民法院、最高人民检察院关于办理组织考试作弊等刑事案件适用法律若干问题的解释》处理。凡是有违反诚信考试的行为,将同时报送自治区诚信领导小组办公室进行网络登记。
七、各地(市)级教育招生考试机构联系电话
拉萨市 0891-6375594
日喀则市 0892-8832767
山南市 0893-7820599
林芝市 0894-5822294
昌都市 0895-4821068
那曲市 0896-3924570
阿里地区 0897-2821232
格办 0979-8482943
西藏民族大学 029-33755799
八、其他
(一)请各地(市)、格办、西藏民族大学尽快将通知转发各学校,并督促做好宣传工作。
(二)报考艺术、体育类专业的考生,需具有一定相关专业素养基础,切勿随意报考。各考区、学校需严格审核把关,凡报考考生均须参加西藏自治区普通高等学校招生全国统一考试(文化课考试),非特殊情况弃考者纳入诚信系统档案。
(三)按照艺术体育类专业招生办法录取的考生,入学后不得转入其他专业学习。
(四)我区不受理文、理兼招的艺术体育类计划,各招生院校必须按照文史类、理工类分别编制在我区的艺术体育类专业招生计划。
(五)本通知未尽事宜,按照教育部和《西藏自治区2026年普通高等学校招生规定》相关要求执行。本通知由自治区教育厅、自治区教育考试院负责解释。未经授权许可,任何媒体和个人不得“掐头去尾”、图文不符、增加解读等行为转载本通知。
附件:1.西藏自治区2026年普通高等学校招生艺术类(音乐类)专业报考简介.docx
2.西藏自治区2026年普通高等学校招生艺术类(舞蹈类)专业报考简介.docx
3.西藏自治区2026年普通高等学校招生艺术类(表〈导〉演类)专业报考简介.docx
4.西藏自治区2026年普通高等学校招生艺术类(播音与主持类)专业报考简介.docx
5.西藏自治区2026年普通高等学校招生艺术类(美术与设计类)专业报考简介.docx
6.西藏自治区2026年普通高等学校招生艺术类(书法类)专业报考简介.docx
7.西藏自治区2026年普通高等学校招生体育类专业报考简介.docx
附件1:西藏自治区2026年普通高等学校招生艺术类(音乐类)专业报考简介


附件4:西藏自治区2026年普通高等学校招生艺术类(播音与主持类)专业报考简介
附件5:西藏自治区2026年普通高等学校招生艺术类(美术与设计类)专业报考简介
附件6:西藏自治区2026年普通高等学校招生艺术类(书法类)专业报考简介
附件7:西藏自治区2026年普通高等学校招生体育类专业报考简介































