为促进高校毕业生等青年在京就业创业,北京市人力资源和社会保障局联合市委组织部、市教委、市国资委、市财政局10月31日发布《关于进一步支持高校毕业生等青年就业创业的通知》,从完善政策、优化服务、健全机制三大维度出发,细化九个方面举措,支持高校毕业生在京实现高质量就业。其中提到,北京市机关事业单位、地方国有企业招录(聘)“应届高校毕业生”的岗位,应向毕业证书落款年度2年内(含毕业当年度)的高校毕业生开放,不对其是否有工作经历、缴纳社保作限制。

招用高校毕业生将获得一次性补助。北京将进一步支持用人单位稳岗扩岗,扩大一次性扩岗补助范围,对招用毕业年度及离校两年内未就业高校毕业生及16至24岁登记失业青年的社会组织,参照企业享受一次性扩岗补助政策,在签订劳动合同、并按规定足额缴纳3个月以上失业、工伤、职工养老保险费的基础上,可以享受招用1人领取1000元一次性扩岗补助的政策。
扩大国有企业招聘高校毕业生规模,延续实施国有企业一次性增人增资政策。建立城乡基层岗位归集发布机制,加大岗位搜集力度,动态发布北京市医疗卫生、养老服务、社区工作者、乡村振兴协理员等城乡社区就业岗位,便捷高校毕业生集中选岗就业,引导青年投身基层建设。
加大青年人才引进支持力度。聚焦新质生产力重点领域,北京将加大科创型中小企业引进毕业生支持力度,对成效突出或带动就业效果显著的大学生创业板在板企业加大毕业生引进力度。
放宽企事业单位高校毕业生参加招考(聘)条件。北京市机关事业单位、地方国有企业招录(聘)“应届高校毕业生”的岗位,应向毕业证书落款年度2年内(含毕业当年度)的高校毕业生开放,不对其是否有工作经历、缴纳社保作限制。
完善就业困难“一对一”帮扶机制。北京市将开展“人社局长结对帮扶”,强化离校未就业高校毕业生实名服务,“1131”为就业困难毕业生兜底,即普遍提供至少1次政策宣介、1次职业指导、3次岗位推荐及1次培训或见习机会。
“仅限当年应届毕业生报考、投递。”
曾经,有多少人被这一条要求拦在心意的岗位门外。不过近年来,为促进高校毕业生就业,应届生身份逐渐松绑和淡化正成为趋势。
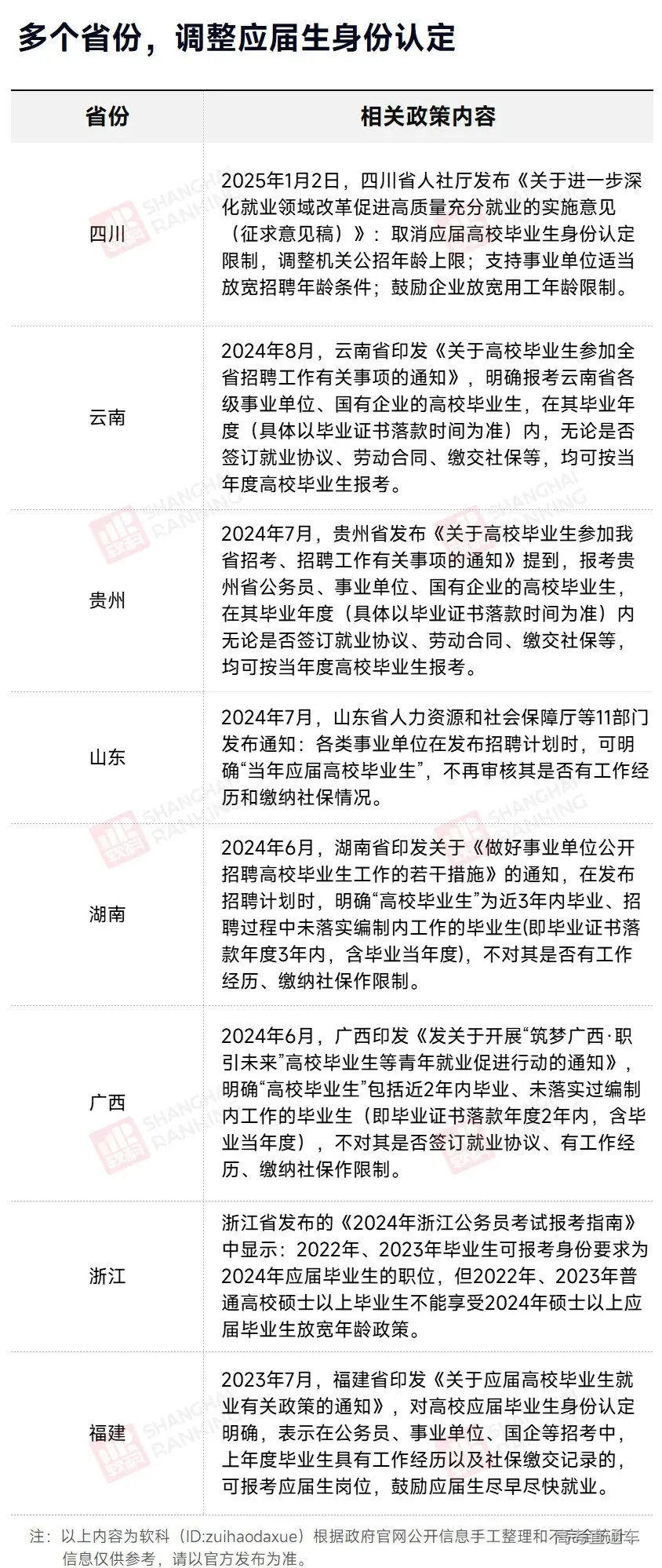
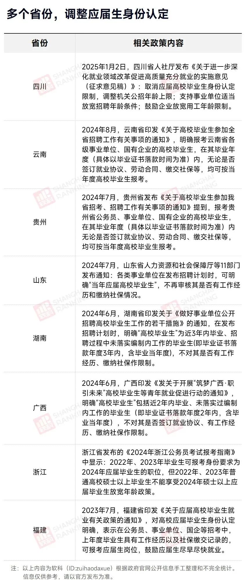
目前,山东、广西、贵州、湖南等多地人社部门发文,调整应届高校毕业生身份认定标准,明确在省内事业编等用人单位招聘中,不对其是否有工作经历、缴纳社保等作限制,仍可按照应届生身份报考。
总体来看,相关调整主要聚焦两方面,一是延长应届生“保质期”,明确该群体为近2至3年内毕业的高校生;二是有过工作经历和缴纳社保情况不再作为应届毕业生的否定项。
多个省份放宽应届生身份认定标准,给年轻人提供了更多试错机会,有助于让大学生不必再害怕失去应届生身份,不用在考公考编失败后死磕脱产二战、三战,可以一边工作、一边备考,也能在职场生涯起步阶段,放开手脚探索尝试,找到自己真正热爱的职业甚至事业。
对此,你怎么看?
