随着高考录取结果的公布,大家紧张的心也逐渐放下,现在就让我们“回顾”一下如何查询录取结果吧!
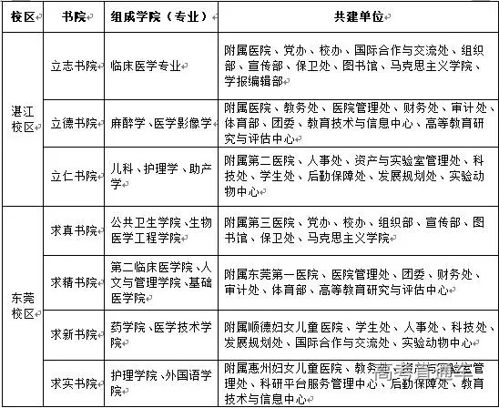
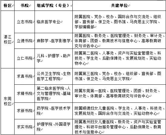
查询方式 方式一:本科招生网 登录广东医科大学本科招生网 https://zs.gdmu.edu.cn/ 输入身份证号及14位考生号即可查询 方式二:“广东医招生”小程序 步骤一 进入小程序 步骤二 点击小程序首页“报考查询”模块 步骤三 选择正确的报考类型 填写考生号和姓名即可查询 (注意输入正确的考生号) 以上就是录取结果的查询方式,相信不少同学已经被心仪的专业录取,却为找不到“组织”而困惑,又因不了解学校而苦恼...... 不用担心!小编已经为大家准备了我校各个学院新生QQ群和易班交流群,赶快加入我们吧! 各学院新生QQ群 基础医学院 群号:931630211 学院专业: 法医学; 生物技术 群号:729399241 学院专业: 临床医学; 儿科学; 麻醉学; 医学影像学; 护理学; 助产学 群号:377981850 学院专业: 临床医学; 口腔医学; 口腔医学技术; 康复治疗学 群号:527951105 学院专业: 医学检验技术; 医学实验技术; 眼视光学 群号:101504372 学院专业: 护理学; 助产学 群号:913390078 学院专业: 药学; 临床药学; 药物分析; 中药制药; 中药学; 应用化学 公共卫生学院 (统计学) 群号:664678703 学院专业: 统计学 公共卫生学院 (卫生检验与检疫) 群号:226448512 学院专业: 卫生检验与检疫 公共卫生学院 (预防医学) 群号:785117054 学院专业: 预防医学 群号:675037040 学院专业: 应用心理学; 国际经济与贸易; 公共事业管理; 劳动与社会保障; 健康服务与管理; 社会工作 群号:892111269 学院专业: 信息管理与信息系统; 信息资源管理; 生物医学工程; 智能医学工程 群号:644959708 学院专业: 英语 交流群1:863775049 交流群2:193441263 最近有不少同学私聊小编,“书院制”是什么?广东医科大学书院是什么?现在小编就带大家一探究竟吧! 书院介绍 为深入学习贯彻习近平新时代中国特色社会主义思想,落实立德树人根本任务及学校第一次党代会精神,突出“人才培养”的中心地位,通过书院制教育模式改革,努力解决医学生教育形式单一、师生关系疏离、实践能力不足等问题,为学生构建一个人格养成、自我教育的重要场所,使书院成为学校“三全”育人的重要载体,努力把我校建设成为新时代高水平医科大学。 书院是学校本科生人才培养体系中的重要组成部分,以学生生活区为载体,以学生为主体,以导师(专兼职教师、辅导员)工作为核心,通过书院建设实现便捷温馨的生活服务体系、教师主导的课外学业辅导体系、独具特色的学生素质培养体系、以学生为本的管理体系,在对话交流中实现言传身教,是学生践行“自我管理、自我服务、自我教育、自我监督”的大学生活社区,为培养具有坚定理想信念、崇高职业道德、强烈社会责任,创新能力突出,人文素养厚实的高素质人才提供支持和服务。 湛江校区按专业分类设立三个书院,分别为立志书院、立德书院、立仁书院。 东莞校区按学院分类设立四个书院,分别为求真书院、求精书院、求新书院、求实书院,具体组成见下表。 书院运行模式 1.设立书院院长、副院长 工作职责为负责书院工作,贯彻落实书院教育理念、学生培养、内外日常行政事务工作等。 2.设立书院办公室 书院办公室主要职责为完成书院各项行政事务,协调处理有关学生教育、管理、服务等工作事宜。 3.设立党组织和团学组织 书院根据工作需要可设立临时党支部,临时党支部挂靠书院院长所在党委(党总支)。团学组织可由书院选拔各相关学院团学干部人员组成,由学校团委具体指导完成。 书院运行制度 书院实行导师制,充分发挥导师导学的作用。导师分为学业导师、专职导师两类。导师人员组成、工作职责、具体要求如下: 希望每一位同学都能积极地参与到书院的建设中,也提前祝愿广东医书院能越办越好! 以上就是我校各个学院新生QQ群、易班交流群以及书院的介绍! 相信大家已经迫不及待想加群了解广东医吧!同时小编也提醒大家:各位即将入学的同学们,注意不要加入非官方渠道开设的群,要以学校招生办微信公众号、招生小程序、微博和官方网站的内容为准,谨防上当受骗哦! 欢迎各位同学加入广东医! 我们在广东医等你!
扫描或长按识别下方二维码




















