目前,我区普通高校招生高职(专科)院校录取投档后,部分院校由于考生志愿填报不均衡、个别考生不服从专业调剂等原因,出现计划缺额,须进行征集志愿。现就有关事宜通告如下:
一、征集志愿填报条件
凡高考成绩达到150分(包括政策加分)且未被录取的考生可填报高职(专科)批次征集志愿。
已经被录取、自愿放弃志愿录取的考生,一律不得再填报本次征集志愿。
二、征集志愿填报时间、途径及方法
本次征集志愿填报的时间为:8月10日19:00时起至8月11日10:00时止。请考生务必在规定时限内凭本人用户名、登录密码和志愿提交校验码,登录宁夏教育考试院网站(https://www.nxjyks.cn),或登录宁夏教育考试院普通高校招生报名系统(https://baoming.nxjyks.cn),点击“考生登录”“普通高考”链接进入填报系统,填报征集志愿。逾期,网上填报志愿系统将自动关闭,没有填报征集志愿的考生,视为自动放弃,不再补报,责任自负。
三、征集志愿的院校、专业及名额
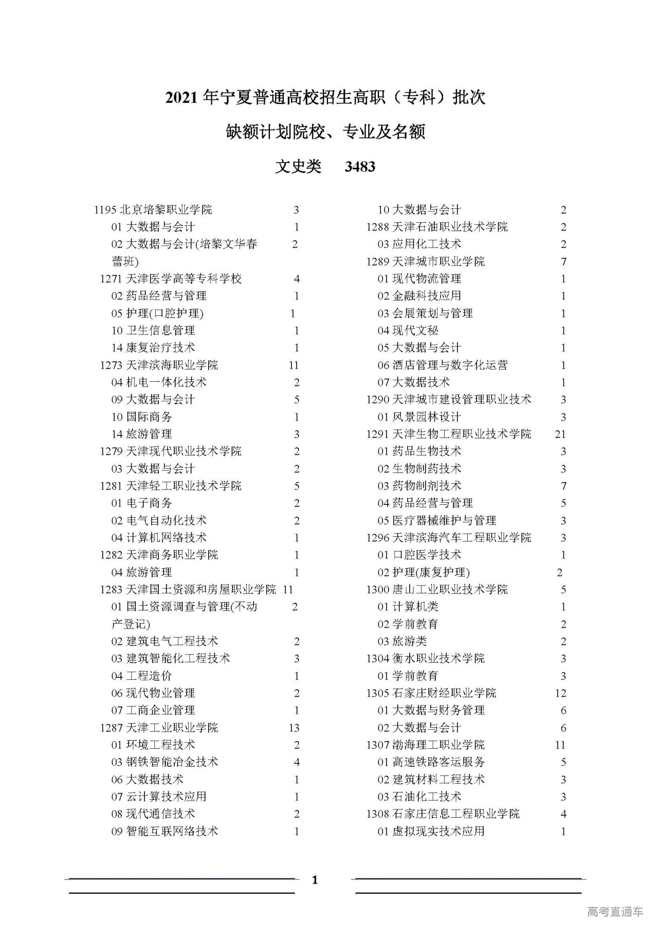
参加本次征集志愿的文科院校415个,缺额计划3483个;理科院校417个,缺额计划3626个(具体缺额院校代码、名称和专业代码、专业名称、计划缺额等详见附件)。征集志愿所列院校的收费标准、专业要求等以《宁夏报考普通高等学校填报志愿指南·招生计划与院校介绍》及有关院校《招生章程》为准。
四、征集志愿投档办法
高职(专科)批次征集志愿按“平行志愿”投档原则进行投档。
五、注意事项
(一)在填报征集志愿时,应按公布的征集志愿计划,核准拟填报院校、专业代号及名称。
(二)要认真阅读拟填报院校《招生章程》,结合《普通高等学校招生体检工作指导意见》,规避自身未达到有身高、体重、视力、单科成绩等限制要求的专业。
(三)填报志愿后,可重新登陆,查看确认所填报的院校和专业信息,并保存成功。同时严格保管用户名和密码,严防志愿填报信息泄露或被他人篡改。
附件:2021年宁夏普通高校招生高职(专科)批次缺额计划院校、专业及名额
宁夏教育考试院
2021年8月10日









































