每逢学考/高职自招志愿填报阶段,总会有不少同学为了避免被退档,而选择“服从专业调剂”。但是,如果入学后发现就读的专业不合心意,能不能转专业呢?今天小车就为同学们带来学考录取/高职自招转专业的相关情况。
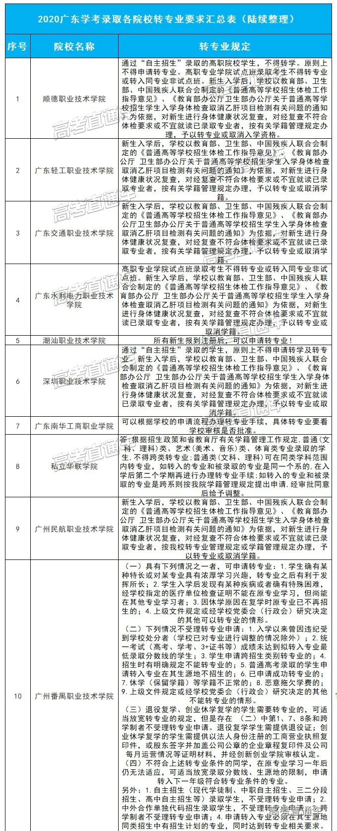
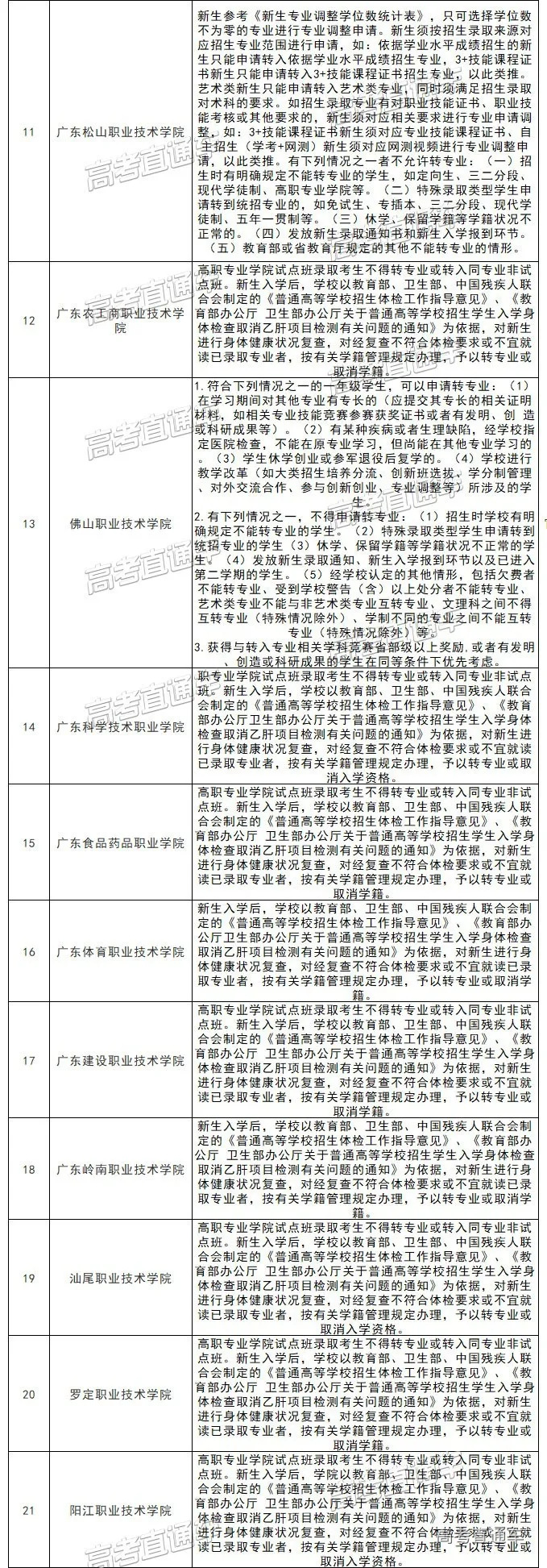
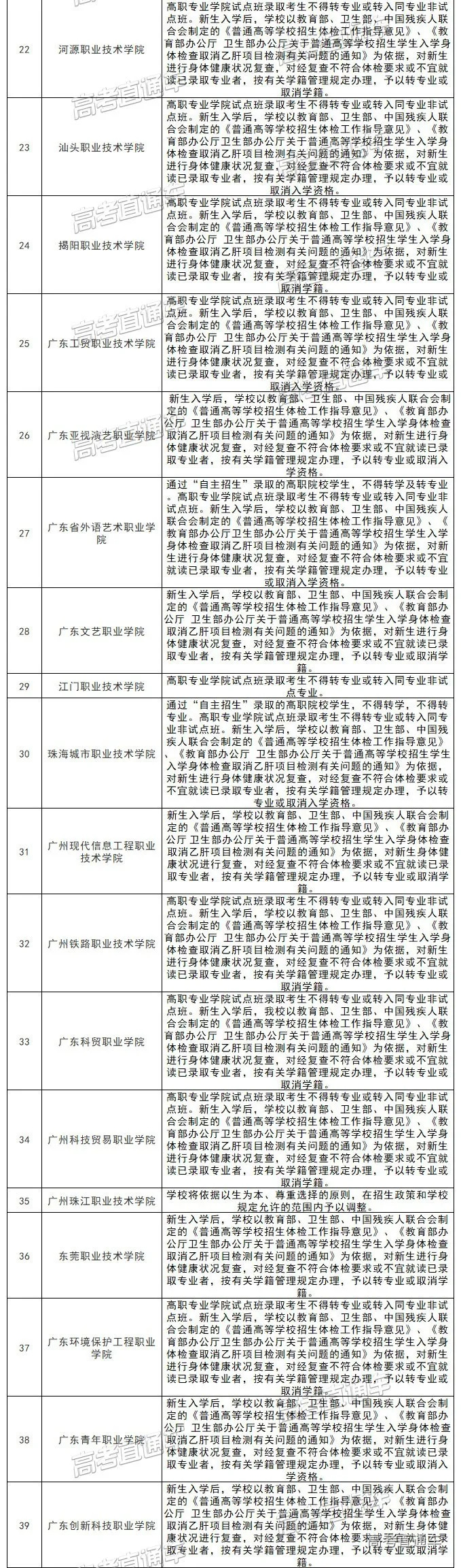
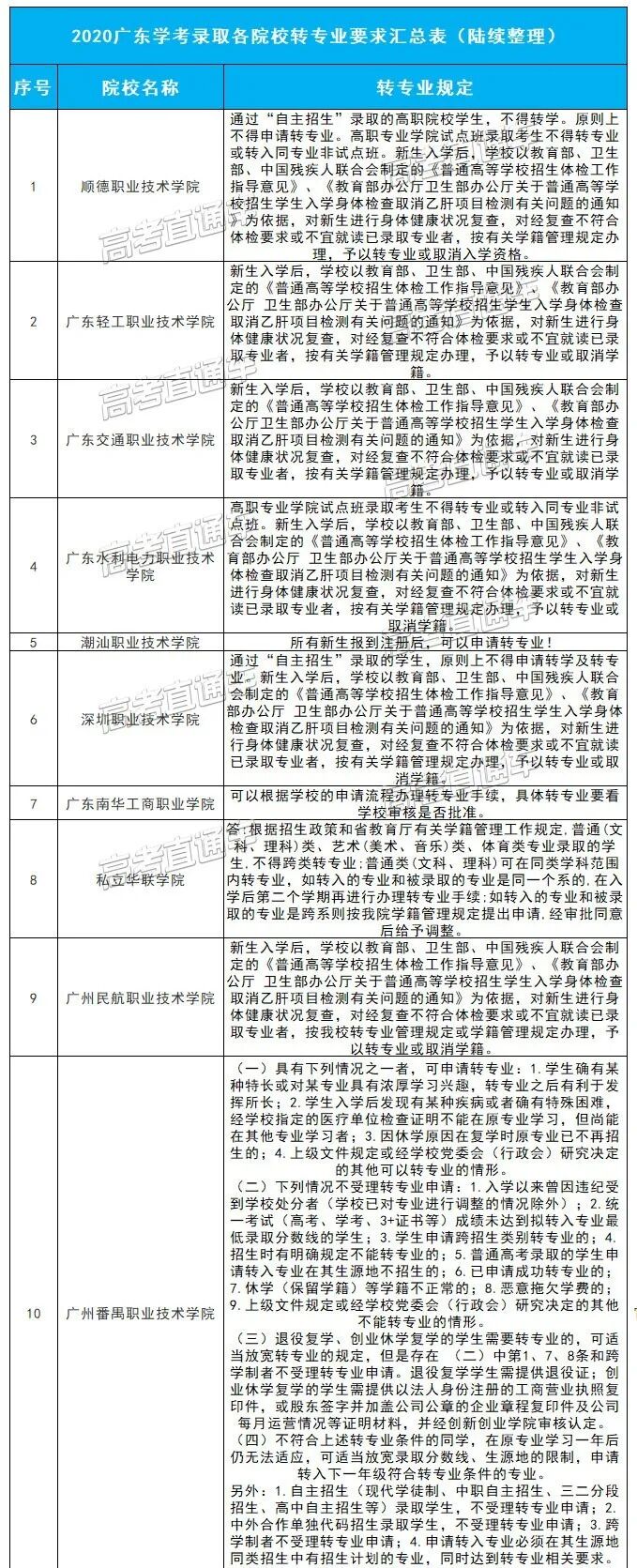
提前了解高职院校转专业难度 虽然学考可以转专业,但每个学校的转专业政策会不一样。一般来说大学转专业政策会存在以下四种情况:零门槛、低门槛、高门槛、不能转。 据小车了解,部分院校的招生简章中会有提到:同学们可以在开学报到当天提出转专业申请。 只要大家在规定时间内提交申请材料,学校审查通过就可以。部分民办院校会采取该转专业措施。 比如广东南方职业学院在2020年转专业要求中提到:新生报到当天,无条件允许调整专业1次(但艺术类专业与普通文理类专业不能互转、非“三二分段专升本协同有人项目实验班”学生,不得转入试点专业实验班学习) 有一些学校对转专业有一定的要求,比如不挂科,或者规定你学考/高考成绩不能低于你要转专业的最低录取分,第一学期(年)的绩点要在前10%等。 这些要求不难理解,毕竟同学们都是经过学考/高考选拔出来的,如果上大学后可以随意转专业,那学考/高考的分数优先选拔就变得没那么重要了。 这些门槛相对来说比较容易达到,如果你们真的有转专业的决心的话,达到这些要求是比较简单的。 有些学校会对转专业提出非常高的要求,比如要求很好的成绩(本专业需要达到一定的名次),还会严格限制转专业的人数,严格限制热门专业的人数。在这些学校,成功转专业的同学都是学霸。 对转入、转出人数提出要求,这涉及学院之间的协调问题。因为学院的经费往往是按照学生人数来划拨的,所以,往往每个学院对转专业的学生名额会有限制,而且每年的名额不会太多。 专科院校除了高考和学考录取招生外,还有高职自主招生、三二分段招生等招录形式。一般而言,通过此类特殊招生形式入学的学生无法转入统招专业,如有疑问,请咨询各院校招生办。 1.高职院校自主招生录取的普通高中应往届毕业生,不得转入统招专业。 2.现代学徒制试点专业录取的学生不得转专业。 3.各类委培、代培生未经委托单位同意转专业者,不能转专业。 4.艺术类、体育类专业。 5.一些稀有专业,如小语种专业等。 6.高职院校自主招生录取的中职应往届毕业生,原则上不得转专业。 除此之外,也有部分院校提出:原则上不允许转专业。至于怎样算“原则上”,具体可以咨询就读院校的老师或者师兄师姐。 不用的。只是每个学校可能对于转专业有一定的限制,想要转专业的同学可以参考一下学校的招生章程或转专业政策。 部分高职院校的转专业政策 注:以下内容整理自高校官网,如有错漏,请以官方最新公布为准。若对报考院校的转专业规则有疑问,建议咨询院校招生办,了解最新政策。 同学们需要注意,2021年各高职院校最新的转专业要求尚未公布,大家志愿填报需谨慎!届时如有新的院校转专业政策公布,小车会第一时间告知大家。 如何避免被不喜欢的专业录取? 按今年学考志愿填报规则,普通类考生可填报20个院校专业组志愿,每个院校专业组可填6个专业和1个是否服从调剂。 考生可以重复填报同一院校的多个院校专业组,或者填报不同院校的任意一个院校专业组。 每位考生至多可填120个专业志愿,可填报的志愿数更多,被喜欢的专业录取的机会更大。 但我们也要注意,今年学考改革,“服从专业调剂”只能在同一个院校+专业组未完成计划的专业内进行专业调剂。 这意味着专业调剂亦将遵从考生意愿,但这同时也增加了调剂失败的风险。如果考生所填报的专业都非常热门,历年投档很火爆,那么一旦所填热门专业都已满额,考生将会被作退档处理。 因此,填报学考志愿的同学,院校选择要牢记冲、稳、保原则,专业选择要冷热搭配,并尽量服从专业调剂,避免被退档或滑档。建议大家提前花时间了解院校和专业,合理安排120个专业志愿。 如何判断是否该转专业? 如果真的被不喜欢的专业录取,我们到底该不该转专业呢?转专业是件大事,小车为同学们提供以下思考维度,帮助大家全面思考。 1.请多次思考是否有转专业的必要性 大家刚刚上大学,对自己的专业并不是很了解,对理想中的专业也并没有切身实地的感受。而转专业一般只有一次机会,所以务必要搜集好信息,考虑清楚再决定。 2.了解相关的政策 了解清楚学校的转专业政策后,要用更高的标准来要求自己,既然决定要转专业,就要努力完成。 3.辅修第二学位 如果无法转专业的话,可以考虑修第二学位,这样也能让你学到自己感兴趣的知识,只是过程会比较辛苦,因为要同时上两个专业的课程。 4.专业并非不可替代 大家要知道很多学生毕业之后,并不会从事自己专业对口的工作,而且大部分专业的“专业性”并没有那么强。你们以后工作了就会知道,你们的专业并没有想象中那么不可替代。 5.怎么学,用什么态度学 对于大部分同学来说,没有太大的必要去纠结专业这件事情。大学的公共课程非常多,每个学院里面,专业课程的差别并不是太大。虽然学什么专业很重要,但是你怎么学,用什么态度学,学完以后要干嘛更重要。 如果真的被自己不喜欢的专业录取,同学们可以根据以上维度进行认真思考。 总而言之,无论转专业有多困难,学校对成绩要求都是不变的,成绩越高越好。要想转专业成功,同学们就必须把原来的专业学好,并且把综合素质提高了,转专业考核自然也不会吃亏。







