为贯彻落实《教育部关于进一步推进高中阶段学校考试招生制度改革的指导意见》(教基二〔2016〕4号)以及《广东省教育厅关于进一步推进高中阶段学校考试招生制度改革的实施意见》(粤教考〔2017〕15号)等相关文件精神,2021年2月26日市教育局正式发布了《茂名市教育局关于推进高中阶段学校考试招生制度改革的实施办法》。办法中明确要求从2020年秋季入学的七年级学生开始,初中学业水平考试(以下简称中考)英语考试实行闭卷笔试加听说测试的方式,其中英语听说测试30分。为便于各区、县级市及学校提前做好各项准备工作,确保我市中考英语听说考试按期顺利实施,特制定本方案。
一、组织领导
中考英语听说考试工作按照市级统筹、分级管理、分级负责的原则进行,在市教育局的统一领导下,市招生办负责考试的组织实施,市教师发展中心教育教学研究部负责命题和评卷工作,区、县级市教育局、招生办和初中学校要根据全市统一部署,成立工作领导小组,制定切实可行的考试工作方案,确保考试顺利实施。
二、考试对象
从2020年秋季入学的七年级学生开始,每年参加全市初中学业水平考试的所有初三毕业生。
三、考试时间安排
中考英语听说考试安排在每年5月的中上旬,考试共进行两天,每半天一个时段,上午时段8:30开考;下午时段14:30开考。每场考试时间约为20分钟,每个时段原则上安排5-6场考试,每个时段使用同一套题。具体安排如下表:
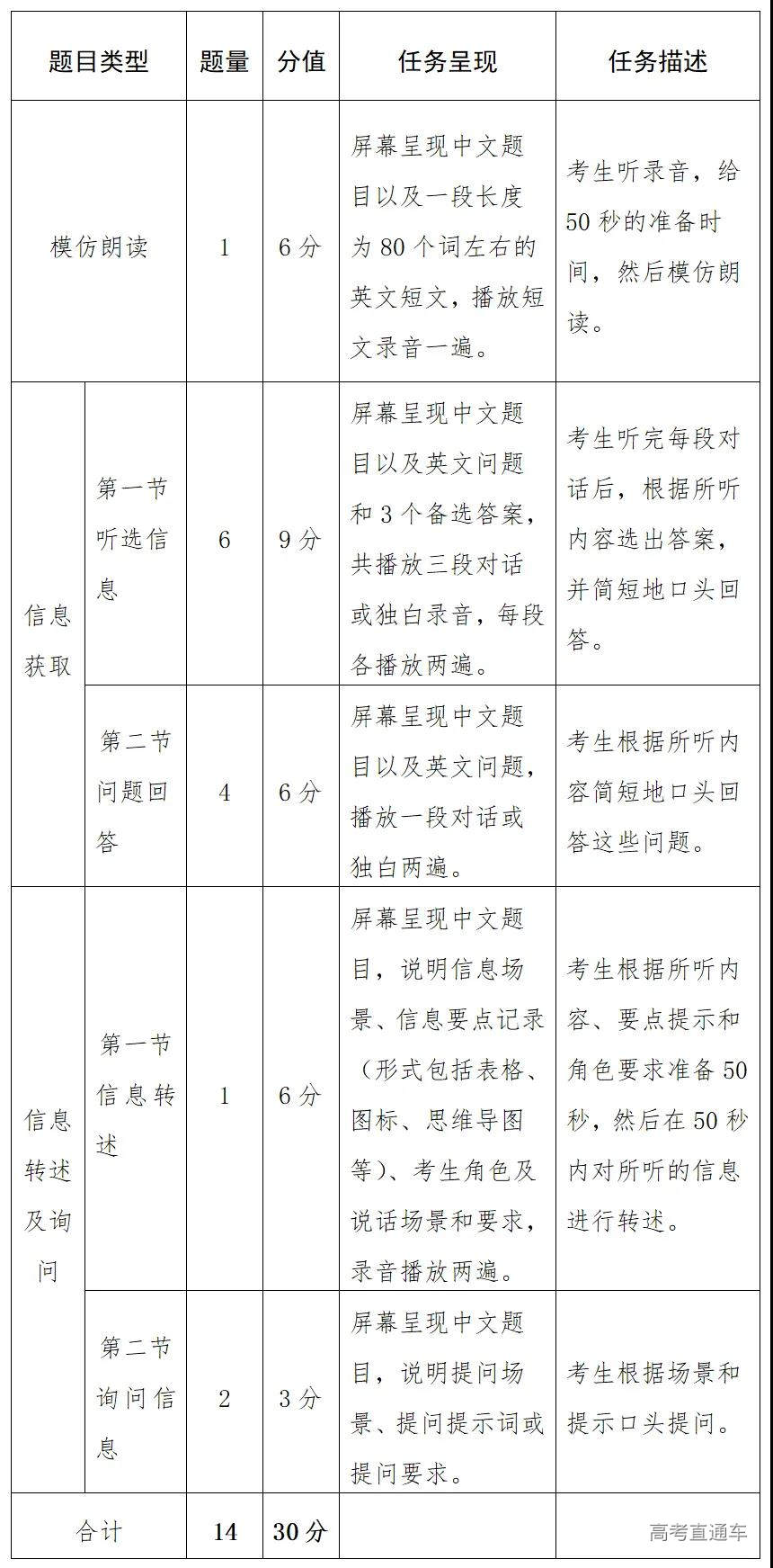
四、考试题型
中考英语听说考试内容分为模仿朗读、信息获取、信息转述及询问三部分,各部分题型、题量、分值、任务呈现及任务描述等如下表:
五、考试成绩的使用
英语听说考试成绩卷面分为30分,听说考试按卷面分的100%计入总分;英语笔试成绩卷面分为120分,笔试按卷面分的75%计入总分;具体计分方式见下表。
六、考试及评卷方式
英语听说考试采取人机对话模式,按照“统一命题、统一组考、学完必考”的方式进行,由市教育局统一命题,区、县级市教育考试机构统一组考。考后由市教育局统一组织评分定标,并最终采用机器智能评分的方式完成评卷。中考英语听说考试技术服务工作将参照高考采用服务外包的方式,由中标公司提供全程技术支持服务(含题目制作、考试软件提供、考中技术服务及考后智能评分等)。
七、考点安排及建设要求
考点由市招生办统筹规划,各区、县级市招生办选点落实,具体考点和考场设置安排另行通知。考生原则上在本校参考,学校确不具备组考条件的,按“相对就近”原则将考生安排到相邻考点考试。区、县级市教育行政部门派出巡察员巡考。
各考点要在醒目位置张贴考场位置示意图,以方便考生参考。要根据考生人数提前做好考场、候考室和备考室安排,张贴好标签(如:考场、候考室、备考室等),在考场周围划定警戒范围,安排好保卫人员,有序组织考生参考。
中考英语听说考试的考场,可依托现有计算机房,按照附件《茂名市初中学业水平考试英语听说考试考点建设及管理办法》要求进行建设。各考点要确保考场考试计算机、服务器、考试专用耳机等设备数量足够及运行正常。
全市中考英语听说考试考场建设要求最迟在2022年4月30日前全部完成。各区、县级市、各考点学校要及早落实资金预算,认真做好考场规划、建设和设备设施采购,确保考场正常使用和考试顺利进行。
八、考试实施流程
(一)组织候考。考生在候考室监考员的统一组织下,按照考前编排好的考试顺序分批进入候考室,监考员逐一核实考生身份证、准考证并组织考生签到。
(二)培训备考。考生在候考室监考员的组织下有序进入备考室,由备考室监考员宣布考生座位安排,并组织考生接受考前培训,详细了解英语听说考试流程和注意事项。
(三)组织考试。考生在备考室监考员的组织下有序进入考场,对号入座后,将身份证放在电脑课桌左上角,统一输入考生号登录考试系统,待考试指令下达后开始考试。考生考试完毕,在监考人员同意后方可离开考场。
考试期间,采取考点学校互派副主考和考场监考员的方式进行“交叉监考”,考场监考员不得由英语教师担任。考生在考试区域按照单向流动方式分批次参考,前一批考生进入考场进行考试,下一批考生在备考室等候。所有考生不得逆向流动,更不得随意离开考试区域。
考试过程中,要注意以下事项:
1.考点统一为每个考生配发一张A4白纸作为草稿纸,由考场监考员分发并于每场考试完毕后回收,严禁学生将草稿纸带出考场。
2.所有考生和考场监考员不得携带手机及其他通讯工具,严禁任何人对试题进行拍照,杜绝发生试题泄密事件。
3.候考室和备考室监考员不得进入考场,不得向考场监考员打听考试试题内容。
(四)上传数据。考点在每个考试时段结束后,系统管理员要及时完成考试数据的校验和上传工作。
(五)成绩下发。考试结束后,市招生办统一组织评卷工作,评卷方式采用计算机自动评分,同时组织部分英语教研员和英语骨干教师进行复核校验;确认无误后,下发考试成绩。
九、工作要求
(一)加强组织领导。各地各学校要高度重视,成立专门工作机构,制定具体实施办法,明确责任分工,认真做好各项准备工作。
(二)加强硬件建设。各地要加大经费投入力度,积极推进英语听说考试标准化考场(语音室)建设,全面改善英语听说教学条件和考试环境,确保考试信度。
(三)加强日常训练。学校要注重宣传教育,让学生掌握考试方法、流程和纪律要求,指导学生利用英语听说教考平台进行日常练习和考前模拟练习。同时,加强后续初一、初二学生的英语听说能力教学和日常训练,为学生多提供英语听说能力练习的机会,提高学生的英语听、说能力。
(四)加强考试适应。按工作规划,将于2021年内确定为中考英语听说正式考试提供技术服务的中标公司。2023年正式开考前,中标公司将协助市教育局于每个学期开展面向全市初中学生的中考英语听说适应性考试。各学校应积极参与,加强学生对考试的适应性训练。
(五)加强教师培训。各地各学校要认真组织英语教师、组考人员、计算机房技术人员等进行业务培训,熟练掌握考试要领和操作流程。
(六)加强考风考纪。各考点学校要严密组织,严肃考风考纪,坚决杜绝违纪舞弊行为。各级教育部门将加强指导和督查,进一步规范组考要求和流程,确保考试安全、有序,公平、公正。
茂名市教育局
2021年11月11日


