附件可下载:
附件1:2026年广州市初中学业水平考试物理实验操作考试试题.pdf
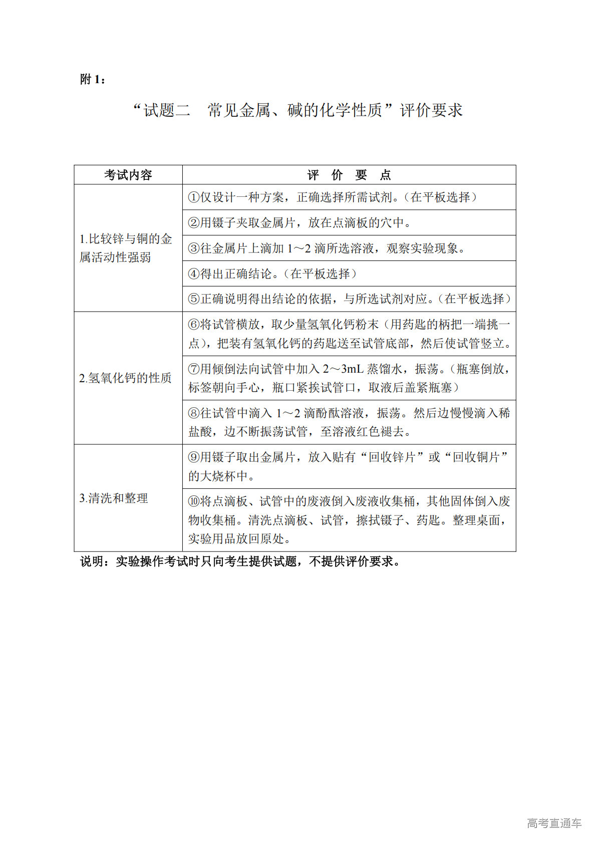
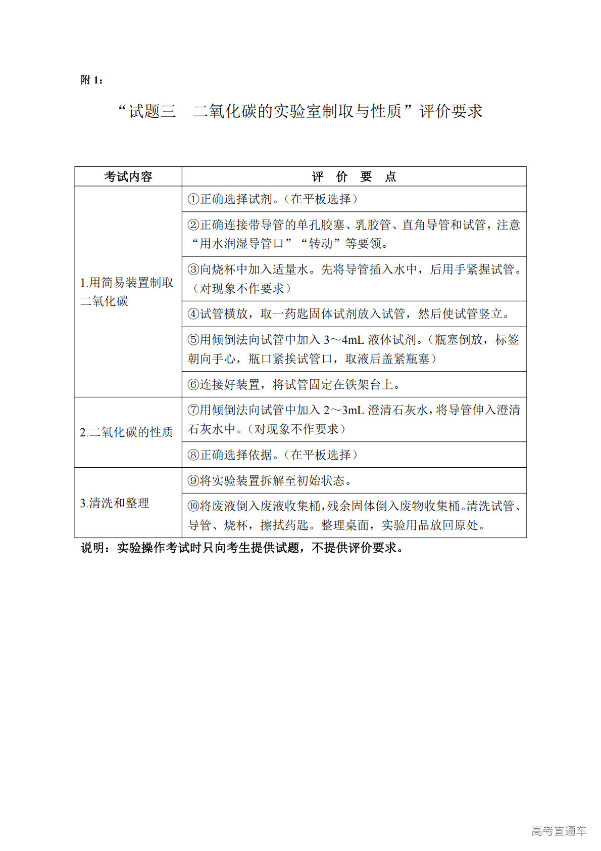
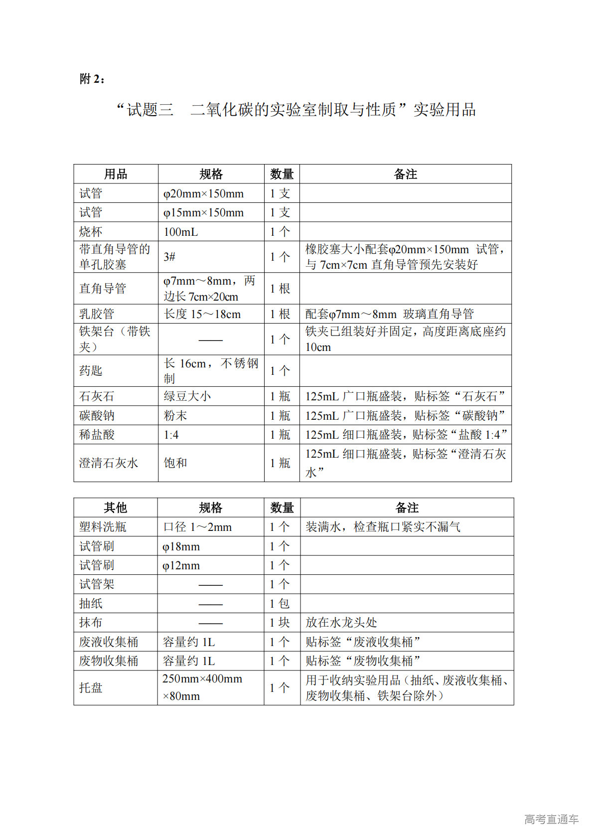
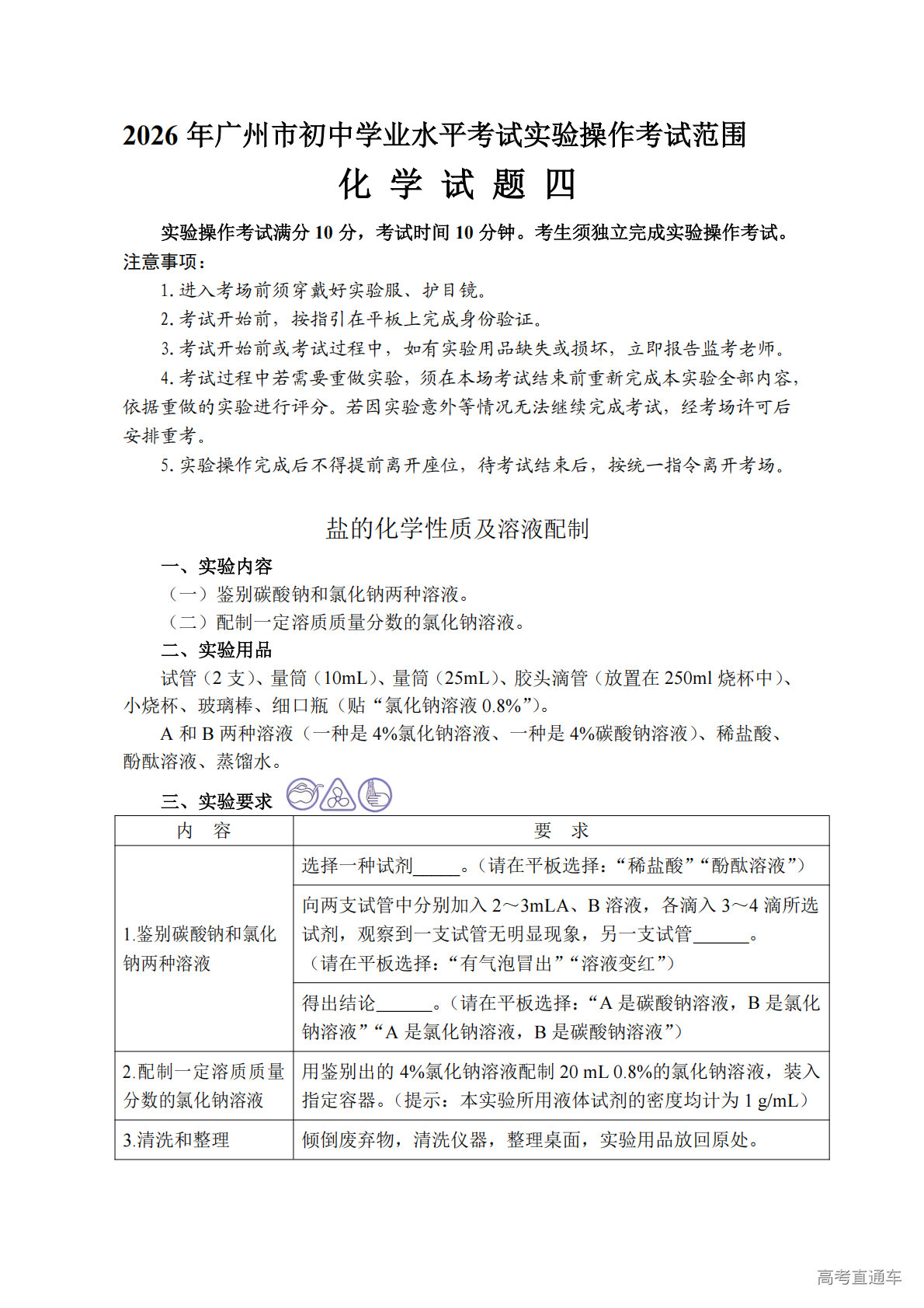
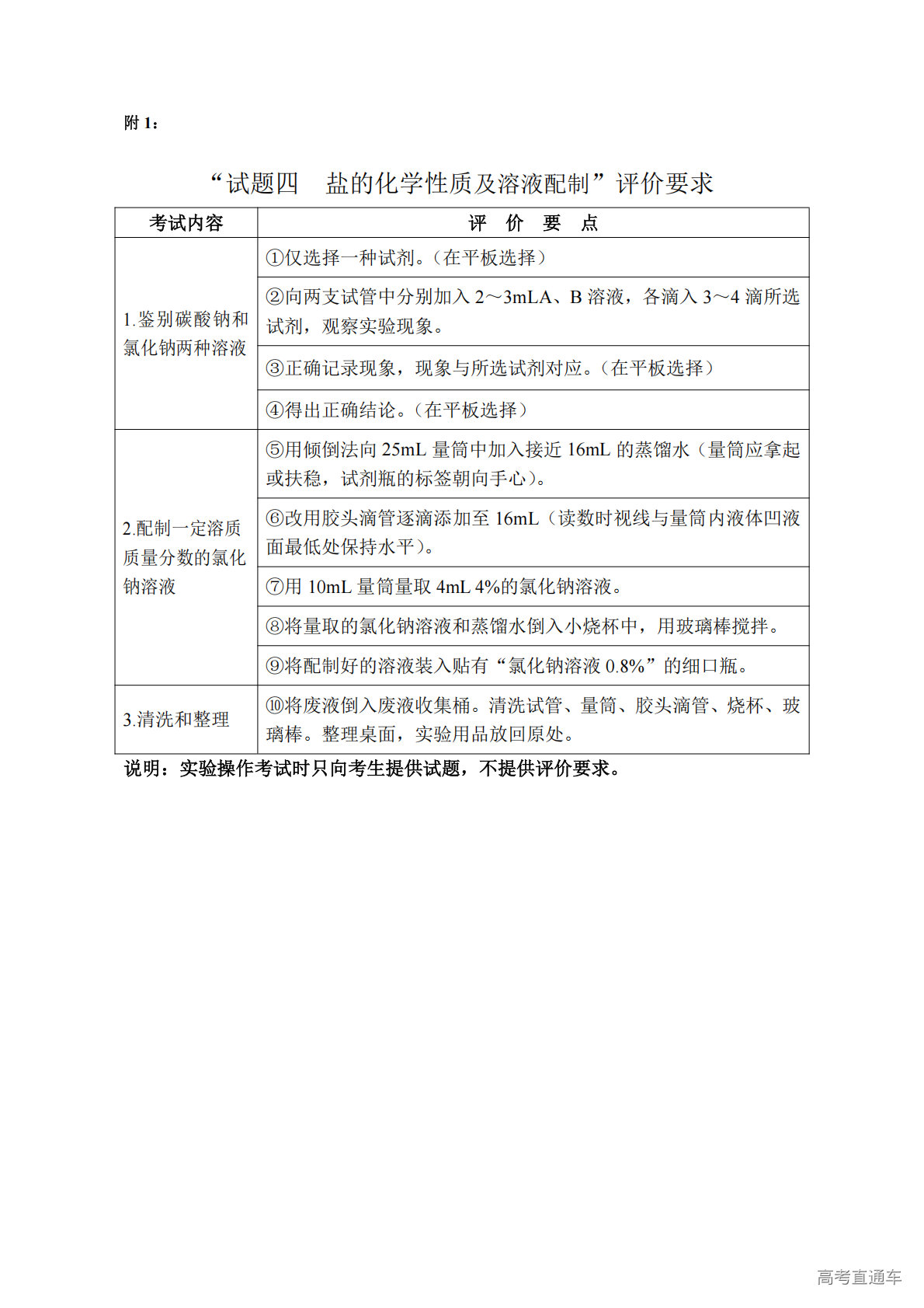
附件2:2026年广州市初中学业水平考试化学实验操作考试范围.pdf
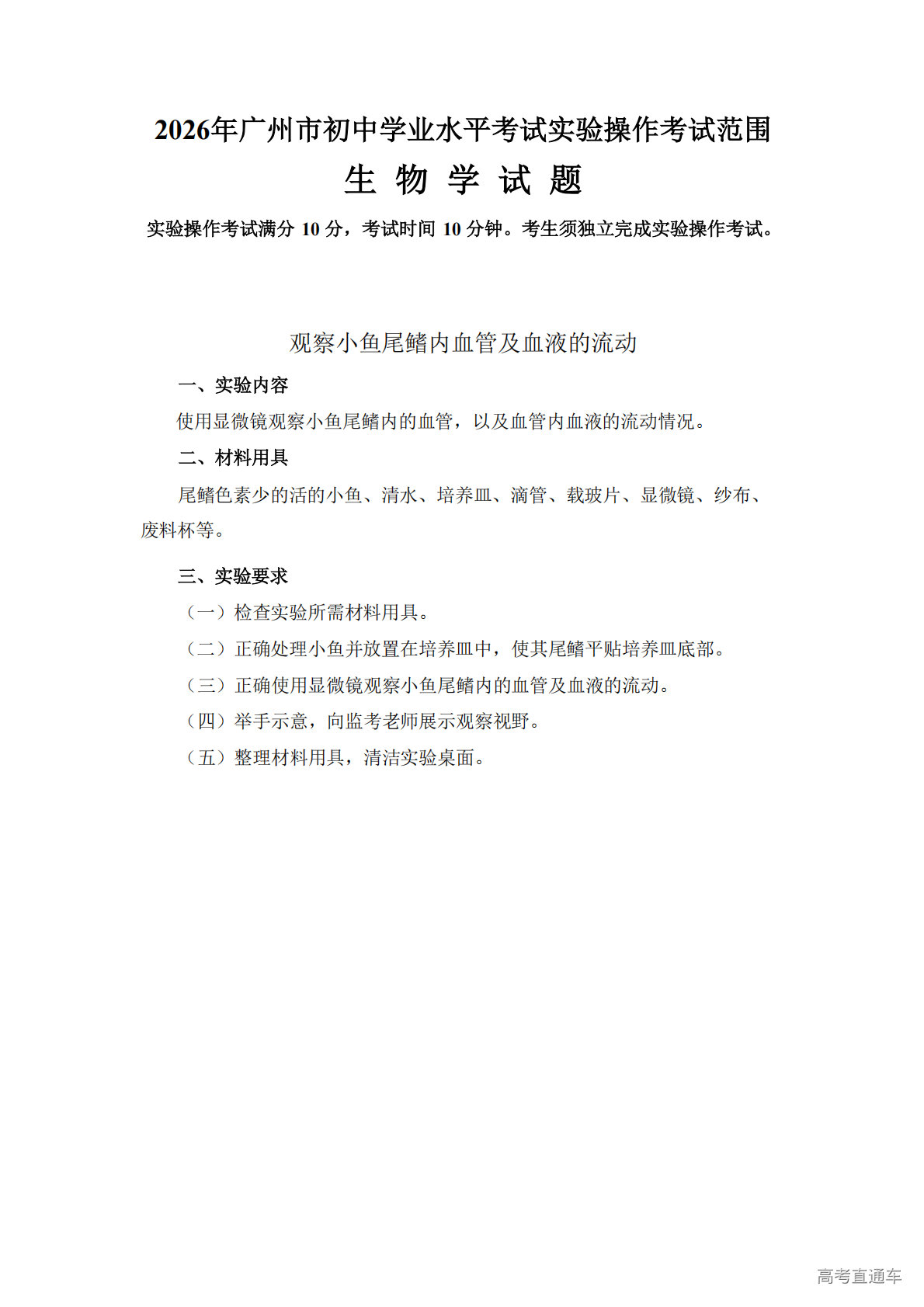
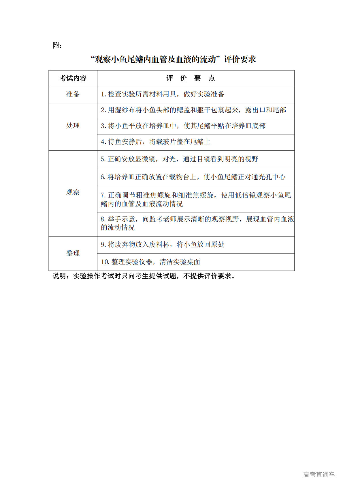
附件3:2026年广州市初中学业水平考试生物学实验操作考试范围.pdf
各区教育局,各有关中学:
根据《广州市教育局关于印发〈广州市初中学业水平考试实验操作考试实施方案〉的通知》(穗教发〔2024〕2号)和《广州市教育局关于印发〈2027—2029年广州市初中学业水平考试录取参考科目考试实施方案〉的通知》(穗教发〔2025〕33号)要求,现将2026年广州市初中学业水平考试物理、化学、生物学实验操作考试范围予以公布。请各有关学校及时通知到每位考生,并认真做好考前各项准备工作。
附件:1.2026年广州市初中学业水平考试物理实验操作考试范围
2.2026年广州市初中学业水平考试化学实验操作考试范围
3.2026年广州市初中学业水平考试生物学实验操作考试范围
广州市招生考试委员会办公室
2026年4月1日































