根据《教育部关于进一步加强和改进普通高等学校艺术类专业考试招生工作的指导意见》(教学〔2021〕3号)、《2024年上海市普通高校艺术类专业报名考试实施办法》(沪教考院高招〔2023〕19号)、《2024年上海市普通高校艺术类专业统一考试考试说明》等文件精神,艺术类专业考试招生改革从2024年起实施。为加强考试指导、确保改革平稳,市教育考试院特制定《2024年上海市普通高校艺术类专业统一考试考试指南》,公布如下:
一、报名办法
根据《2024年上海市普通高校考试招生报名实施办法》(沪教考院高招〔2023〕22号)文件要求,凡参加本市艺术类专业统一考试〔含美术与设计类、书法类、播音与主持类、表(导)演类、舞蹈类、音乐类等六个类别〕的考生,网上报名时须勾选相应专业统考的选项,艺术类专业统一考试六个类别之间不得兼报。
参加艺术类专业校考的考生,须取得相应艺术类专业统考合格,网上报名时须勾选校考选项,具体校考报名详见招生院校艺术类招生简章。具体校考高校和专业见教育部阳光高考网站(https://gaokao.chsi.com.cn)或相关高校2024年艺术类专业招生简章。
二、准考证下载
艺术类专业统考准考证由考生本人自行网上下载。符合上海市高考报名资格、已在网上报名参加本市艺术类专业统考并完成网上付费的考生须登录“上海招考热线”网站(www.shmeea.edu.cn),点击页面下方的“考试报名”栏目进入,下载并打印本人艺术类专业统考准考证,各统考类别下载时间安排如下:
统考类别 | 准考证下载时间 |
表(导)演类-戏剧影视表演方向 表(导)演类-戏剧影视导演方向 | 2023年11月10日—17日 (每天9:00—17:00) |
播音与主持类 | |
美术与设计类 | 2023年11月17日—24日 (每天9:00—17:00) |
书法类 | 2023年11月18日—25日 (每天9:00—17:00) |
音乐类 (含音乐教育类、音乐表演类-声乐方向、音乐表演类-器乐方向) | 2023年11月25日—12月1日 (每天9:00—17:00) |
表(导)演类-服装表演方向 | 2023年12月1日—8日 (每天9:00—17:00) |
舞蹈类 |
请考生务必在以上规定的时间段内自行登录“上海招考热线”网站下载打印准考证并妥善保管。准考证不需彩色打印,黑白打印即可。准考证正反面均不得书写、涂改。
考生务必仔细看清准考证上的考试时间及地点,仔细阅读准考证下方的“考生须知”。考试当天,考生须携带本人准考证和有效证件(含居民身份证、有照片的社保卡、驾驶证、护照、军人证)入场验证并按规定时间以及相关要求参加考试,两证缺一不得参加考试。
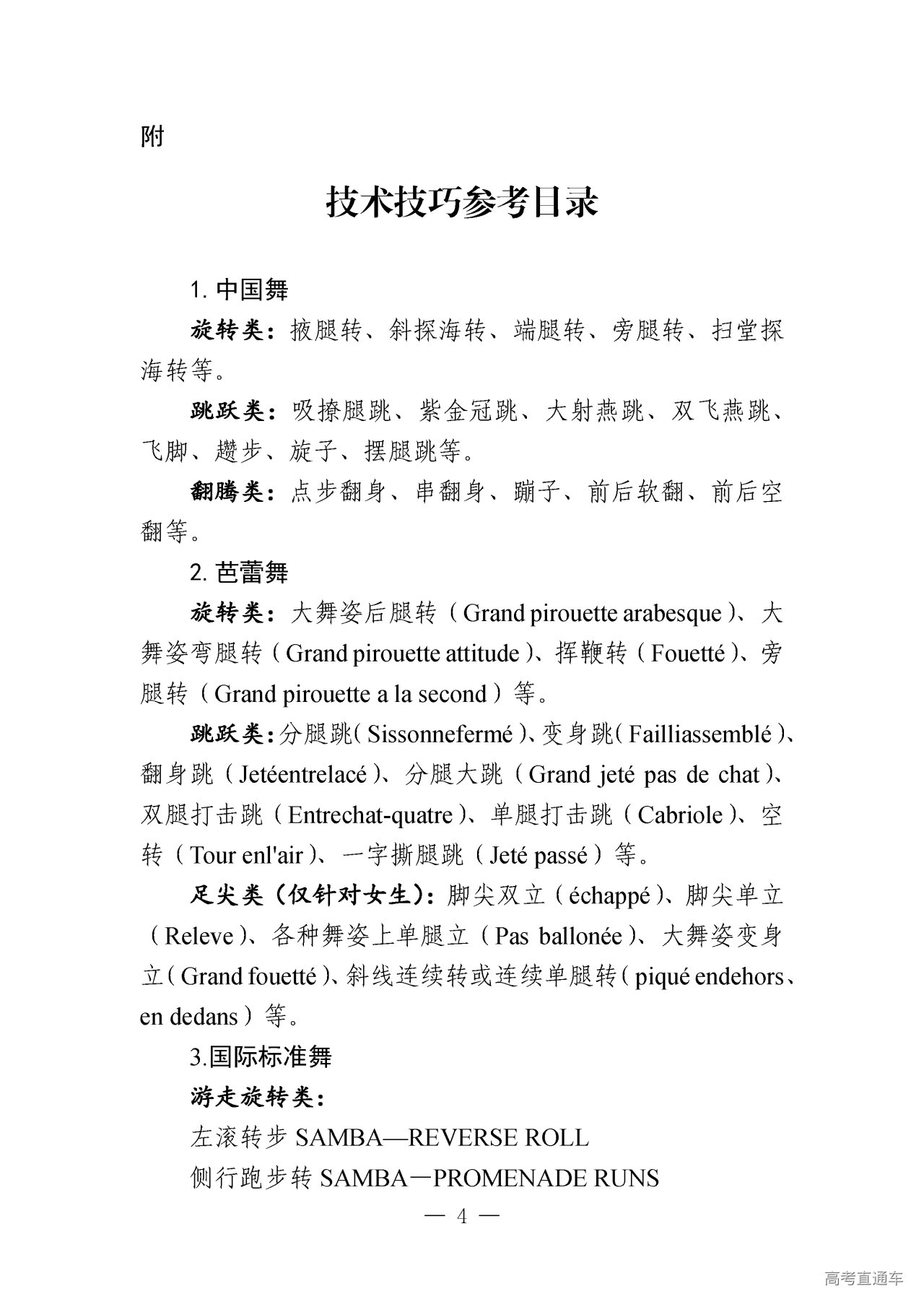
附件:

































