临床医学完整排名结果如下:
上海交通大学临床医学学科自软科中国最好学科排名2017年首次发布以来,已连续9年排名第1。建设至今,学校的临床医学学科取得诸多成效。
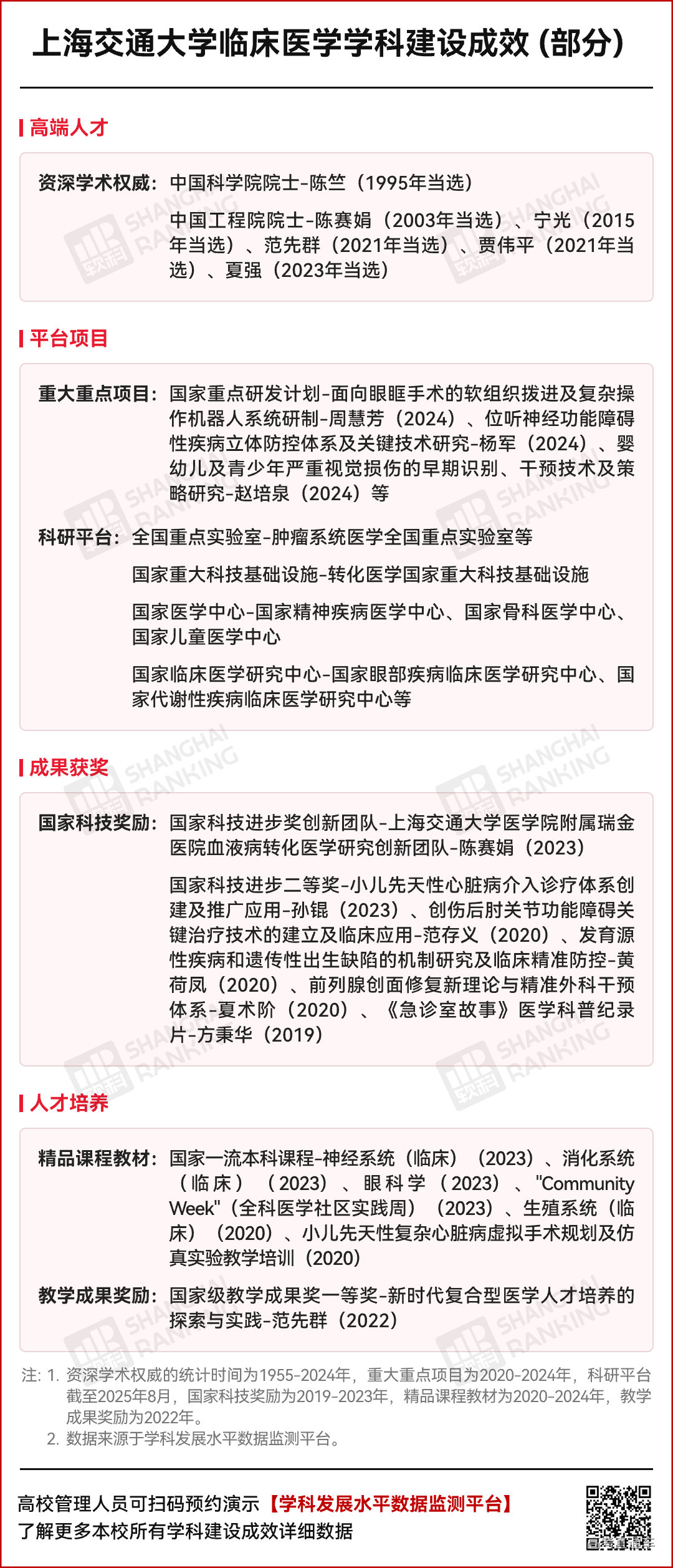
在高端人才方面,上海交通大学临床医学学科拥有中国科学院院士陈竺院士,中国工程院院士陈赛娟院士、宁光院士、范先群院士、贾伟平院士和夏强院士等多位顶尖专家学者。
在平台项目方面,学校承担多项国家重点研发计划,拥有众多科研平台,打造了肿瘤系统医学全国重点实验室、视觉健康全国重点实验室,以及多个国家重大科技基础设施、国家医学中心和国家临床医学研究中心。

