我省2026年高职分类招生考试文化素质考试评卷和招生院校职业技能考试评分工作已完成,现将考试成绩向考生公布,考生可通过海南省考试局官方网站:http://ea.hainan.gov.cn,凭本人报名序号和密码进入“海南省高职分类招生报名系统”查询成绩。
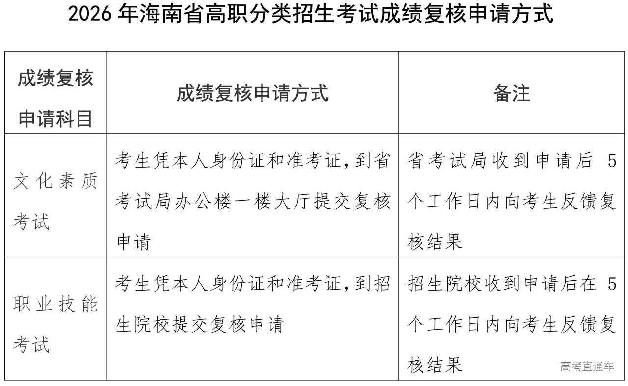
考生如对本人考试成绩有异议,可于4月9日12:00—4月10日17:00按照成绩复核方式(见附件)申请复核,逾期不再受理。
附件:1.2026年海南省高职分类招生考试成绩复核申请方式
2.招生院校咨询电话
海南省考试局
2026年4月9日
附件1.
附件2.

