各区招考办,各有关中学:
根据省招生委员会、省教育厅、省人力资源社会保障厅有关做好高中阶段学校招生录取工作的文件精神和《广州市教育局印发<关于进一步深化高中阶段学校考试招生制度改革的实施意见>的通知》(穗教规字〔2018〕8号)要求,为做好我市2023年高中阶段学校考试招生(以下简称“中考”)报名工作,确保考试招生工作顺利进行,现就有关事项通知如下:
一、报名条件与报考范围
符合下列条件之一者,可报名参加我市2023年中考:
(一)具有我市初中学籍的应届毕业生。
(二)具有我市户籍的外地返穗生或往届生。
(三)经批准的港澳台或国外来穗升学生。
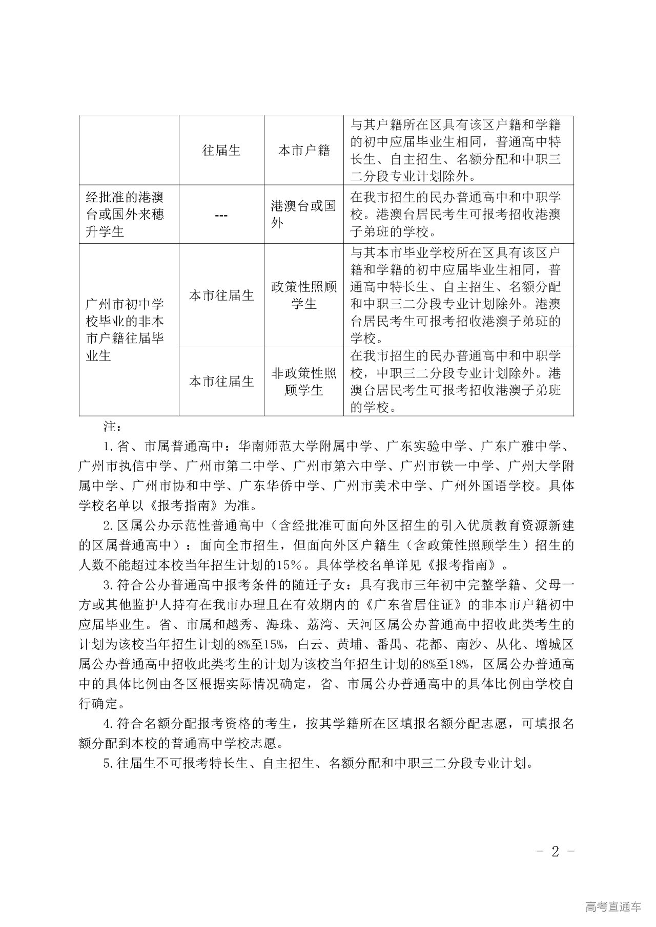
(四)我市初中学校毕业的非本市户籍往届毕业生。
高中阶段学校在校学生不得报名。考生网上报名填写的信息和上传的材料须真实有效,对通过弄虚作假取得报名资格的考生,一经查实,将取消报名资格,如已参加考试的将取消各科目成绩,如已被录取的将取消录取资格。
各类中考考生升学报考范围详见附件1。
二、报名时间
2023年我市中考报名时间是2月28日9:00至3月4日18:00。
三、报名派号
(一)各区招考办和全市初中毕业学校均设立中考报名点。其中我市应届毕业生报名点为学籍所在初中学校。我市户籍的外地返穗生和往届生报名点为户籍所在区招考办。无我市学籍的港澳台及国外来穗升学生报名点为居住地所在区招考办。非本市户籍的往届生报名点为原初中毕业学校所在区招考办。中国境内公民考生证件号为居民身份证号码;港澳台居民考生证件号为《中华人民共和国港澳居民居住证》《中华人民共和国台湾居民居住证》或《港澳居民来往内地通行证》《台湾居民来往大陆通行证》证件号码;外籍考生证件号为护照号码。
(二)我市应届毕业生在初中学校报名点采集身份信息、领取考生号,凭考生号和初始密码登录“广州市高中阶段学校招考服务平台”(https://zhongkao.gzzk.cn/,以下简称“中考服务平台”)进行网上报名。
(三)往届生和外地返穗生可通过网络方式申请报名派号。考生登录中考服务平台“网上报名”栏目,点击“粤省事登录”进入广东省统一身份认证平台,实名认证可信等级四级后进行考生号申请(具体操作详见系统报名页面操作指引)。往届生和返穗生须上传身份证、户口簿、毕(结)业证书或学籍证明等材料,由区招考办审核通过后予以派号。省外返穗生学籍证明参考格式见附件2;省内返穗生由所在区招考办协调区学籍管理部门在广东省学籍管理服务平台查验,无须提供纸质学籍证明。
(四)无我市学籍的港澳台及国外来穗升学生到区招考办现场办理报名派号。考生须携带港澳台居民居住证或来往内地/大陆通行证、有效中国签证的外国护照或境外人员临时住宿登记表等身份证件,相当于初中毕业的证明,以及委托本市户籍居民照顾的公证书等材料原件,到居住地所在区招考办进行报名资格审核,通过后予以派号。
(五)未曾办理身份证或持其他证件无法通过“粤省事”实名认证的考生,可联系报名点进行资格审核并派号。报名点在中考服务平台申请派号时须上传考生有关报名材料,区招考办审核通过后予以派号。
四、报名流程
(一)网上报名。
考生须在2月28日9:00至3月4日18:00期间登录中考服务平台完成网上报名。考生凭考生号和初始密码登录。考生号由十位数组成,其中第1-2位为市代码,第3-4位为区代码,第5-6位为报名点代码,第7-10位为流水号。首次登录成功后考生须先阅读报名须知、签署《诚信考试承诺书》,修改初始密码和核验接收短信的手机号码。建议家长在高中学校招生录取结束前不要更换已通过核验的接收短信手机号码。考生和家长应妥善保管好密码,不得向他人透露。考生按系统报名页面的操作指引,依次完成以下操作:
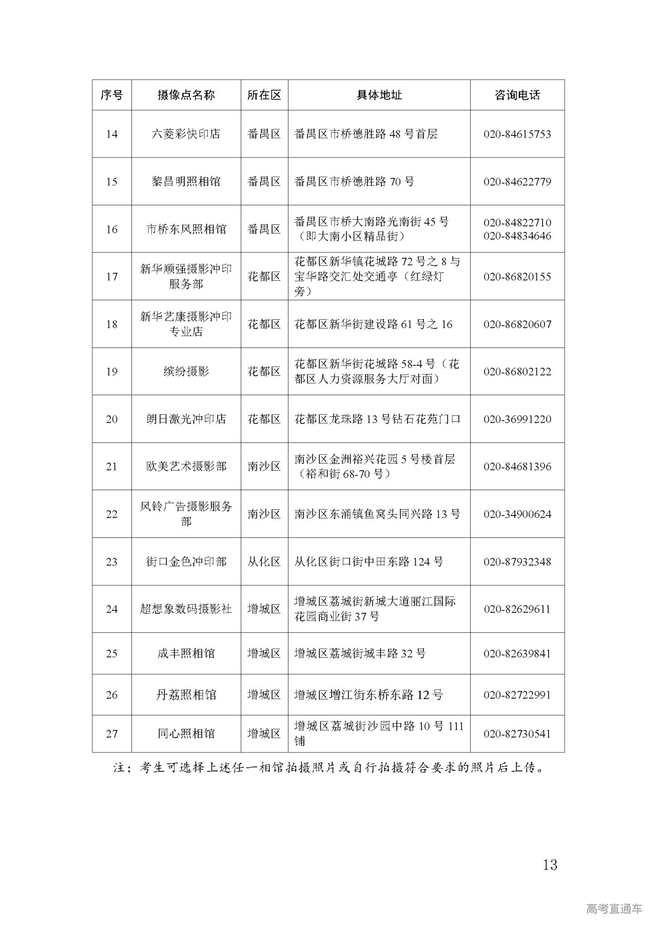
1.核对考生基本信息。考生认真核对考生号、姓名、性别、证件号、户口所在地、是否具有我市三年初中完整学籍、是否具有本校三年完整初中学籍、照片等基本信息,并核对本人的初中学业水平考试录取参考科目的考试成绩等级,核对无误后予以确认;发现有误的,应及时联系报名点处理。录取参考科目成绩转入办理指引见《广州市招生考试委员会办公室关于做好广州市初中学业水平考试录取参考科目成绩管理工作的通知》(网址:http://gzzk.gz.gov.cn/zkzz/zkxx/wjtz/content/post_7148970.html)。未拍摄照片的考生,可选择指定相馆(见附件8)拍摄上传或自行上传符合规格的电子相片,应届毕业生可由学校统一组织拍摄照片。
2.填写个人资料。考生根据系统设置的内容完整填写籍贯、住址、户口所在街道或乡镇、个人简历及家庭成员等信息。
3.填报体育考试项目。所有考生均须填报体育考试项目,考生还可根据本人身体状况申请免考、择考、缓考或特殊体育考试。未通过医务审核的特殊类考生如需重报其他类别,须及时向区招考办书面提出重报申请,并在中考服务平台重新填报体育考试类别和项目。
4.资格申报。考生根据本人意愿选择是否参加高中阶段学校统一录取。选择不参加的,将不能参加后续的志愿填报和高中阶段学校统一录取;选择参加的,考生根据本人情况依次完成各类资格申报。
(1)非户籍生升学资格。
符合政策性照顾条件的非本市户籍毕业生(含往届生,附件3)可申报政策性照顾学生资格,应届生报考范围与其学籍所在区具有该区户籍和学籍的初中应届毕业生相同(往届生报考范围详见附件1)。未通过政策性照顾学生资格审核的考生如“符合公办普通高中报考条件的随迁子女”资格,须在规定时间内登录中考服务平台重新申报。
不符合政策性照顾条件的非本市户籍毕业生中,具有我市三年初中完整学籍、父母一方或其他监护人持有在我市办理且在有效期内的《广东省居住证》的非本市户籍初中应届毕业生,可申报“符合公办普通高中报考条件的随迁子女”资格,可报考我市公、民办普通高中和中职学校。
(2)跨区生资格。有广州市学籍与户籍,但学籍与户籍不在同一个区(越秀、海珠、荔湾三个区同属一个招生区域)的应届毕业生,可自主选择按学籍或户籍所在区升学,选择按户籍所在区升学的考生须在2023年4月30日前申报跨区生资格。跨区生在填报名额分配志愿时只可填报学籍学校分得的名额分配计划。
(3)加分或优先录取考生资格。符合相关政策的考生(附件4),可申报加分或优先录取考生资格。
(4)名额分配报考资格。具有我市户籍(含政策性照顾学生)、具有同一初中学校三年完整学籍并在该校就读到毕业的初中应届毕业生或从市外转学到本市并在转入学校就读到毕业的初中应届毕业生,符合名额分配报考资格。
拟报考名额分配计划的非本市户籍初中应届毕业生,户籍迁入我市或政策性照顾学生资格申报的截止日期为2023年4月30日。
上述(1)至(3)资格须由考生在中考服务平台进行申报,未按规定进行资格申报的考生,将视作不具备或自动放弃相应资格。名额分配报考资格无需考生申报,中考服务平台将自动呈现有关的资格信息和审核状态,考生可实时查阅,如有问题须及时联系初中学校处理。
符合市教育局关于招收体育、艺术特长生文件要求的考生,须在市教育局文件规定的时间内登录中考服务平台申报体育或艺术特长生资格、项目和招生学校。
5.确认报名信息。考生须在2023年3月4日18:00时前核准报名各项信息并予以确认,逾时未确认的则报名无效。报名时间截止前已确认、因故需修改的,考生可向报名点提出申请,经报名点取消确认状态后可再次修改并确认。
(二)交纳考试费。
根据《广州市发展改革委关于高中阶段学校招生考试科目收费问题的复函》(穗发改函〔2020〕272号)规定,中考按每生每科10元进行收费,收费科目为语文、数学、英语、英语听说、体育与健康、道德与法治、历史、物理、物理实验操作、化学、化学实验操作、地理、生物学、音乐、美术、信息技术。凡参加我市高中阶段学校统一录取的考生须于3月10日前登录中考服务平台,按系统操作指引交纳考试费160元(返穗生、往届生、无我市学籍的港澳台及国外来穗升学生须交纳考试费110元),网上交费成功后视为完成报名。
(三)提交证件材料。
凡在网上申报各项资格的考生,须按要求上传相应资格所需材料,并提交材料原件给报名点核验,逾期未提交的按审核不通过处理。
申报各项资格中如涉及提供监护人材料的,前期未采集监护人身份证件或监护人身份核验未通过的考生,须按页面指引通过监护人刷脸登录“粤省事”核验或上传监护人身份证件、亲子关系材料(如与父母或一方同户的户口簿、《出生医学证明》或监护人变更的法院判决书等)进行核验。
申请现役军人子女加分或优先录取的考生,网上申报和填写信息后须打印申请表(加盖父或母所在师级以上单位公章),连同相关证件一并交回报名点。
(四)其他事项提醒。
1.考生和家长在完成中考报名后,可关注“广州招考”微信公众号,点击公众号“便民服务”——“中考查询”菜单中的“中考综合查询”模块,输入正确的考生号和密码成功登录中考服务平台后,即可自动授权个人微信下次免账号密码访问。
2.考生忘记中考服务平台登录密码,可以联系报名点初始化密码,或自行在登录认证页面点击“粤省事登录”,使用考生本人微信扫码实名认证、刷脸登录成功后,进入中考服务平台的“登录认证”模块,点击“密码修改”重新设置密码。
3.考生和家长可通过广州招考网、“广州招考”微信公众号与微博、就读学校、市区两级招考办、主流媒体等渠道咨询了解中考政策。不要轻信各类所谓升学、招生咨询的网站、公众号、QQ群、微信群等,注意甄别,以免受骗上当,影响升学或带来经济财产损失。
4.考生可在广州招考网下载中考英语听说考试体验软件模拟练习,提前熟悉我市中考英语听说考试流程、了解考试题型、掌握考试作答方式,网址:http://gzzk.gz.gov.cn/zwgk/tzwj/content/post_8124736.html。
五、各类资格审核办法
(一)监护人身份核验。对申请政策性照顾学生、加分或优先录取考生、符合公办普通高中报考条件的随迁子女资格考生,须先进行监护人身份审核。如监护人身份不能通过采集身份证或“粤省事”认证核验通过的,由报名点根据考生提供的证件材料在中考服务平台进行初审,区招考办复核、审定。监护人身份核验通过后,方可进行相应资格审核。
(二)名额分配报考资格。由各初中学校根据考生的户籍、学籍和是否在本校就读等情况在中考服务平台进行审核,区招考办负责监督、检查。
(三)政策性照顾学生、加分或优先录取考生。除部分可通过网络核验或相关单位协助审核的类别外,其他由报名点根据考生提供的证件材料在中考服务平台进行初审,区招考办复核、审定。
对申请现役军人子女加分或优先录取的考生,由各报名点负责初审,并根据系统编号依序整理考生的申请表和材料,各区招考办汇总本区资料后,于4月7日前上交市招考办,由广州警备区进行资格复核、审定。
(四)符合公办普通高中报考条件的随迁子女。随迁子女父母的户籍、居住证信息,由市招考办根据市公安局、市来穗人员服务管理局提供的信息进行审核。有关资格审核指引详见附件5。
(五)跨区生。由市招考办根据市公安局提供的户籍信息进行审核。
(六)体育考试医务审核。3月24日前,各区体育考试医务审核组须根据《广州市初中学业水平考试体育与健康考试特殊考生医务审核指南》要求,在中考服务平台完成体育考试医务审核工作。
考生可登录中考服务平台或“广州招考”微信公众号查询各类资格审核结果,或留意市招考办发送的手机短信通知。经审核符合相关资格的考生名单,由各报名点打印并在报名点公告栏公示5个工作日。若有投诉,应报市、区招考办及有关部门查证处理。
六、工作要求
(一)中考报名工作是重要基础环节,事关广大考生切身利益,事关中考中招工作公平、公正,事关社会和谐稳定大局。各区教育局、招考办和各报名点务必高度重视、精心组织、责任到人、规范操作、严格把关,严守考试招生工作纪律,严格管理中考服务平台账号和密码,完善平台中的单位及联系人信息,严格管理各类考试数据,加强岗前培训,加强对考生的个人信息保护和网络安全等相关法律法规教育,加强我市中考政策宣传解读,加强监督和责任追究,确保中考报名工作顺利进行。
(二)各区、各学校要树立正确的教育质量观,依法落实和保障初三学生参加中考权利,不得干扰、限制学生报名;任何学校和个人不得以任何理由劝说学生放弃中考、中途退学、提前“分流”或转校。我市中考实行“根据考生志愿,依据初中学业水平考试成绩、结合综合素质评价,择优录取”的考试招生办法,中等职业学校和普通高中统一招生平台、统一填报志愿、统一录取、统一注册学籍。未参加中考的考生,不能参加普通高中、中职三二分段及省级以上重点特色专业计划和中职学校的统一投档录取。高职院校五年一贯制招生工作由省统一组织报名、考试和录取,考生被全省统考招生录取后,仍可以继续参加我市2023年中考及高中阶段学校录取,具体要求以省印发的当年相关文件为准。根据省文件“普通高中学校未经省教育厅同意不得跨地市招生,不得招收未在本地市参加中考的学生”相关要求,准备回户籍地升学的随迁子女,应提前了解户籍地中考政策,在户籍地报名、考试和升学。对因个人原因不报名的学生,学校须凭学生和家长签名的报告在中考服务平台做好不报名原因登记,并上传经学校审核的书面报告。各学校要制定中考各项考试备考方案,指导考生加强自我调节,科学进行体育锻炼,合理安排作息时间,积极面对新型冠状病毒感染疫情带来的影响,增强中考信心。要加强涉考培训咨询机构治理,各学校及其教师不得参与涉考培训咨询机构任何形式的涉考培训活动,不得允许教育咨询机构、校外培训机构或个人进入学校开展涉考培训咨询活动,不得提供场地给有关机构或个人开展相关活动,不得向考生和家长宣传推介有关机构或个人的相关活动。
(三)各区、各学校要将中考报名政策信息全面、准确、及时传达到每位考生及家长,耐心做好咨询、组织、督促和服务工作,确保每一位考生了解流程、知晓政策。要做好“托底”工作,精准掌握每位考生网上报名条件情况,为有需要的考生提供报名条件,确保考生顺利报名。
(四)各报名点要统筹做好新型冠状病毒感染疫情防控和中考报名工作,倡导考生网上报名,最大限度减少人员聚集。要加强报名场所和设施设备的通风、消毒,落实预约办理、人员登记,考生和工作人员统一佩戴口罩并保持适当间距,确保报名安全进行。因新型冠状病毒感染等原因不能在规定时间内前往报名点进行现场办理报名的考生,各区、各学校要做好登记,逐级上报,按特殊情况处理。
(五)各报名点要做好报名进度监控,掌握本区和本校报名进度,指导考生准确填写报名信息,督促考生在报名截止时间前及时确认。对申请各项升学资格及未拍照、未交费的考生,应督促提醒考生上传材料、照片及交费。
(六)如户籍信息在考生号派发后发生异动的,考生须凭最新户籍信息的户口簿和身份证向报名点提出户籍变更申请,最迟于志愿填报开始前2周完成,逾期未更正的以原报名信息为准。报名期间未办理身份证的考生,应尽快办理身份证,以便顺利参加中考各项考试。
(七)考生是否具有我市三年初中完整学籍和本校三年完整初中学籍的基本信息来源于“广州市教育综合管理系统”。各初中学校须在报名开始前,依照有关程序再次通过“广州市教育综合管理系统”对本校学生学籍信息和在读情况进行复核,确保学籍信息真实、准确。
(八)各区招考办、各报名点要认真做好资格审核工作,严格落实审核互检和回避制度,凡审核发现不符合报名条件或相应资格,或提交虚假审核材料的考生,一律取消其报名或相应资格。各项资格审核工作须于志愿填报开始前2周完成。各区要加强对各报名点的监督和检查力度,设立举报电话,受理招考问题举报,发现违反招生考试规定和纪律的或因失职造成重大差错的,一律全市通报,并提请有关部门按规定严肃处理相关责任人。
附件(可下载):附件1-10.pdf














