2019年直招士官工作正式启动啦!
今年广东省直招士官共招收21个专业
其中有2个专业面向女生招收哟~
报名起止时间:6月11日至7月5日18时
报名通道:通道一:点击阅读原文,直接登录全国征兵网,点击招收士官报名。
通道二:通过电脑登录全国征兵网(https://www.gfbzb.gov.cn/)点击右上角“招收士官报名”。


招收对象

性别:男女不限
年龄:男性24周岁以内(1994年8月1日以后出生)
女性23周岁以内(1995年8月1日以后出生)
婚姻情况:未婚
学历:普通高等学校应届、往届毕业生
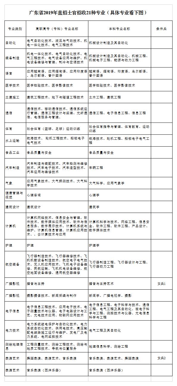
专业:今年我省将招收21个专业
(点击看大图)
▲ 注意:所在高校和所学专业已开展职业技能鉴定的,应当取得国家颁发的中级以上职业资格证书。

招收条件
条件和体格条件分别按照《征兵政治考核工作规定》《应征公民体格检查标准》及有关规定执行。(具体内容请登录全国征兵网)
特别提醒
如果因专业不同未能成功报名,或因员额限制未被录取的,仍然可以参加义务兵征集,我们在军营等你来!

直招士官政策解答
直招士官是什么?
和义务兵有什么区别?
入伍后待遇如何?
……
小编第一时间联系省征兵办获得了权威政策解读
★ ★ ★
什么是直招士官?
直接从非军事部门招收士官(简称招收士官),是指根据《兵役法》、《征兵工作条例》以及有关规定,直接招收普通高等学校毕业生入伍,作为志愿兵役制士兵到部队服现役。
名称不同:义务兵役制士兵称为义务兵;志愿兵役制士兵称为士官。
军衔等级不同:义务兵按照军衔等级分为上等兵、列兵士官按照军衔等级氛围初级士官、中级士官、高级士官。
待遇不同:义务兵实行供给制,发给津贴;士官实行工资制和定期增资制度。
服役期限不同:义务兵服现役的期限为二年;志愿兵实行分期服役制度,至少三年,一般不超过三十年,年龄不超过五十五岁。
招收条件不同:义务兵征集没有专业限定;直招士官对象有专业限定,没有列入招收计划专业的不招收。
直招士官入伍需要经过哪些程序?
直招士官入伍后能够分配到相应的专业岗位吗?
直招士官入伍后进行新兵训练和岗前专业培训,岗前专业培训主要进行与所从事专业技能相关的适应性培训,培训结束后,按照专业对口、招用一致的原则,分配到相应的专业技术士官岗位。
由部队按照新选取士官供应办法和标准统一发放被装,在新兵训练和岗前培训期间,按义务兵新兵标准发放津贴;从下达士官命令的当月起,按照相应的士官工资标准发放工资。
直招士官服现役期间可以提拔为干部吗?
直招士官在部队服役期间表现优秀、符合部队有关规定的可以按计划选拔为基层干部。
直招士官入伍后享受学费补偿代偿政策吗?
入伍时对在校期间缴纳的学费实行一次性补偿或获得的国家助学贷款(包括校园地国家助学贷款和生源地信用助学贷款)实行代偿。专升本、本硕连读的毕业生直招士官,学费补偿或国家助学贷款代偿的年限,分别按照完成本科、硕士学习任务规定的学习时间计算,即只补偿或代偿本科、硕士学习阶段的学费或贷款;金额按学生实际缴纳的学费或获得的国家助学贷款(包括本金及其全部偿还之前产生的利息)两者金额较高者执行,本专科学生每人每年最高不超过8000元、研究生每人每年最高不超过12000元。中职高职连读的毕业生直招士官,补偿或代偿高职学习阶段的学费或贷款。
直招士官入伍后其家庭享受军属待遇吗?
被批准服现役的招收对象,由县(市、区)征兵办公室发给《应征公民入伍通知书》,其家庭凭《应征公民入伍通知书》在当地享受军属待遇。
直招士官退役后如何安置?
直招士官符合退休、转业或者复员条件的,按照国家有关规定分别作退休、转业或者复员安置;符合退休或者转业条件,本人要求复员经批准也可以作复员安置。符合转业条件以转业方式退出现役的、符合退休或者转业条件以复员方式退出现役的,由入伍时常住户口所在地县(市、区)或者上一级政府接收、安置,也可以由其父母、配偶或者配偶父母常住户口所在地县(市、区)政府接收、安置;其他以复员方式退出现役以及因故不能以退休、转业或者复员方式退出现役的,由入伍时或者父母常住户口所在地县(市、区)政府接收。






