目前2022高考录取进入尾声,各省本科批次录取数据已公布;部分地区新高三已经开学,2023高考的备战之旅已拉开序幕。
高考直通车整理了广东、福建两省不同选科组合的招生数据,供2023届的同学们参考。文末还总结了知名高校的选科要求以及给不同年级的同学们的选科建议,一定要认真看,也欢迎分享给你身边的同学!
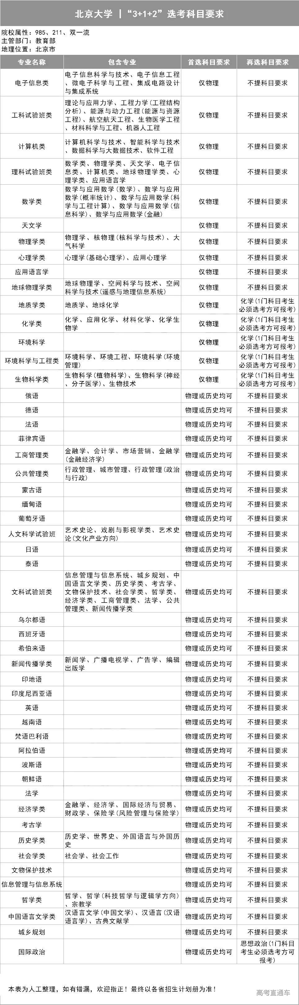
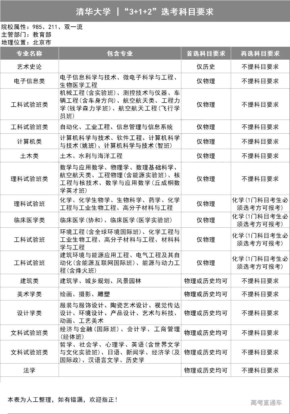
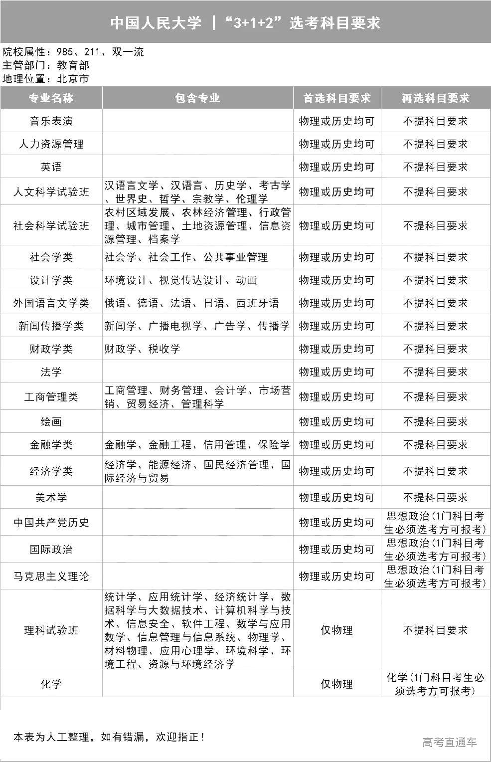
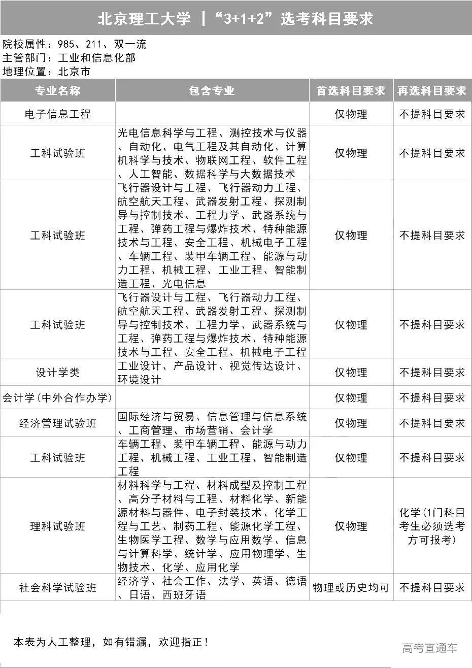
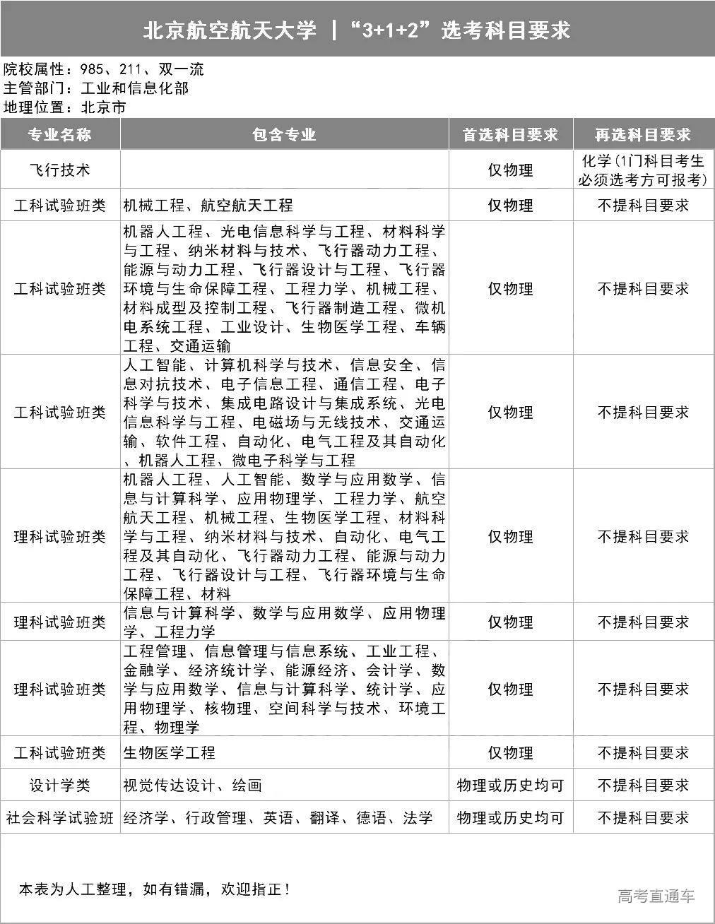
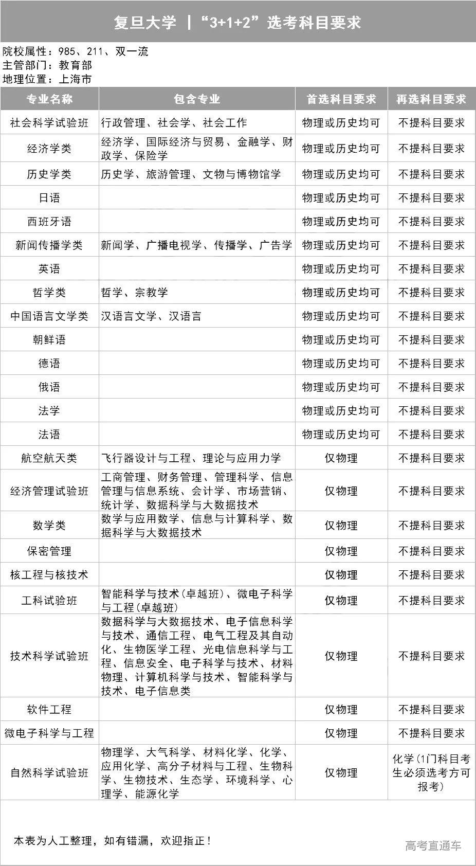
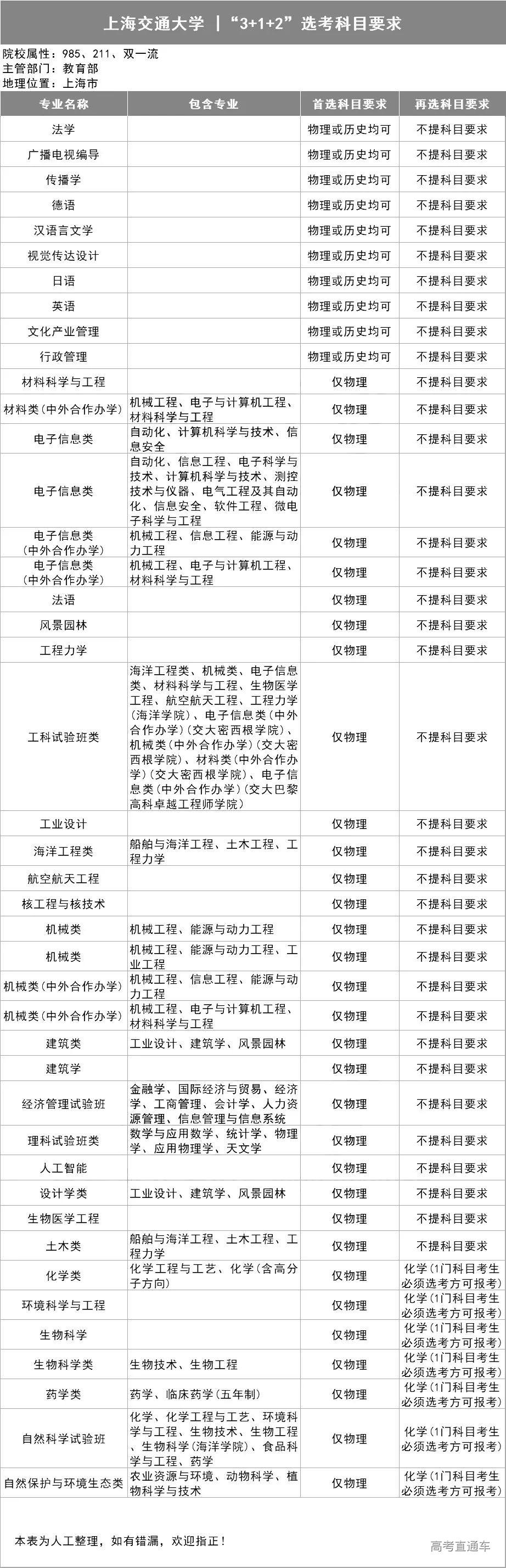
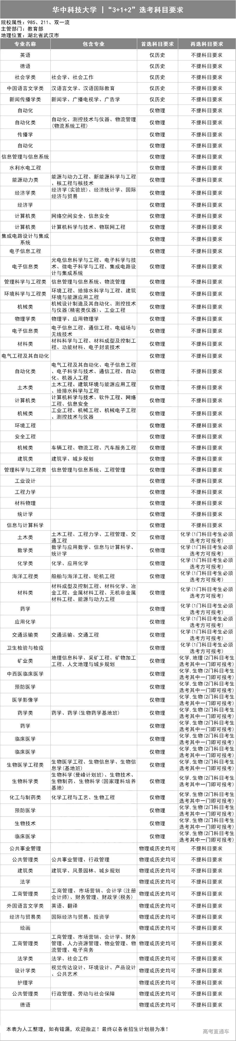
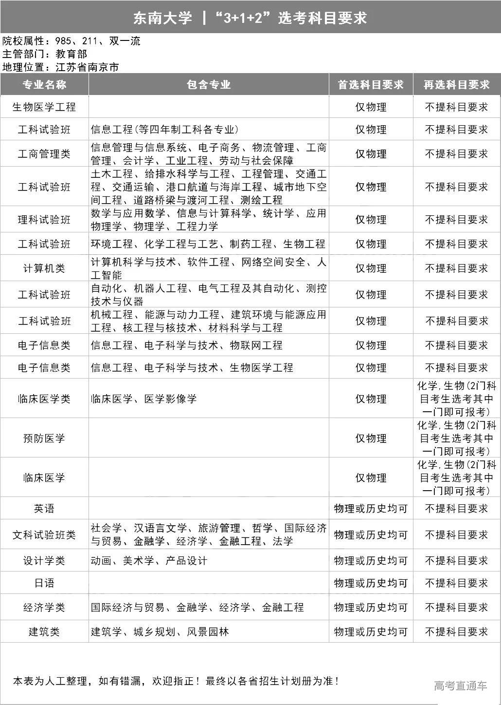
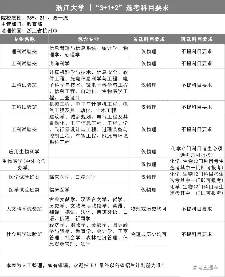
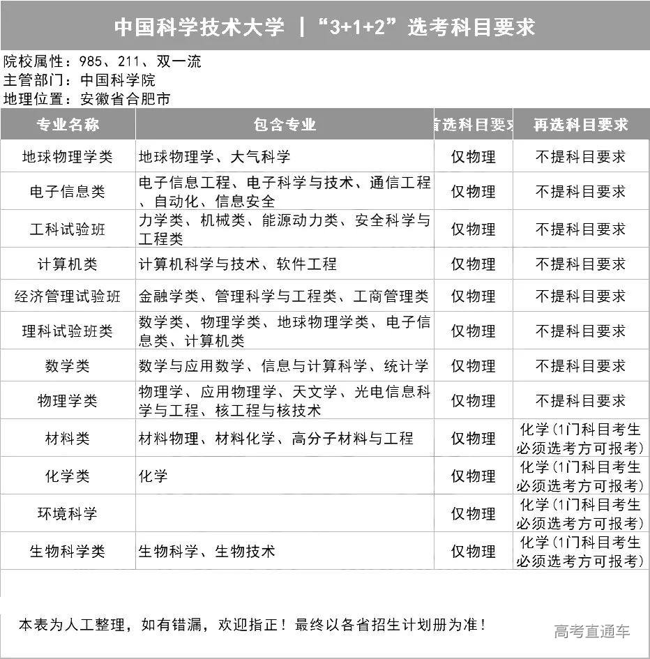
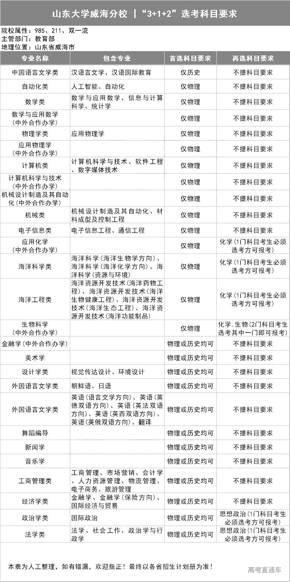
①2022新高考什么选科组合最有利? ②哪个选科组合专业覆盖率最高? ③985高校3+1+2选科要求汇总 ④新高考选科攻略及误区
2022新高考什么选科组合最有利?
高考直通车(ID:gkztcwx)以广东、福建3+1+2新高考数据为例,根据2022年广东、福建高考本科批投档数据和招生目录,对各类选考科目的院校专业组数量和招生计划数进行了统计,快来看看不同选科组合的情况如何吧。
注:表中“——”为部分考试院未公布具体选科要求的专业组。如有错漏,请以官方数据为准。
广东
01
物理类
02
历史类
福建
01
物理类
02
历史类
首选历史的福建考生无论选哪个组合都不会太吃亏,因为不限再选科目的招生计划占比高达94.78%,从这一点来看,历史生比起物理生的报考自由度更大。
对再选科目有所要求的历史类院校专业组并不多,要求再选“思想政治”的专业组有125个,占比10%左右,计划招生514人;其他有要求的专业组数量都不超过100个,招生计划加起来也只有805人。 对于福建历史生来说,选科组合为“历史+政治+化学”最吃香,可报专业组占比为98.3%。全文科组合“历史+政治+地理”的可报专业组占比则稍逊一筹,为92.76%。而“历史+化学+生物”组合可报的专业组最少,占比为85.86%。 哪个选科组合专业覆盖率最高? 新高考模式下,各种选科组合的可报专业覆盖率分别是多少?看完对广东、福建2022年院校专业组选科要求的分析,我们再来看看,如果具体到可报专业,哪个选科组合最有利。 【物理+X+X】选科组合 下面小车为大家介绍下表这10个与物理相关组合的专业覆盖情况。“3+3”与“3+1+2”两种选科模式已经在表格中标明,各位考生、家长注意区分。 物理+化学+政治:是最新选科指引下的王牌组合,专业覆盖率最高,专业选择面最广;在提前批报考中亦有较大优势。 物理+化学+生物:学科关联度大,理科优势显著,在新高考模式下依然保持热度,但竞争较大。 物理+化学+历史:为“3+3”模式独有,历史较其他学科的学习难度适中,整体而言,对大多数考生较为友好。 物理+化学+地理:专业覆盖面也较广,可报考专业门类多,理科、工科类的热门专业都可以报考,此外经济类、管理类、农学类、医学也在选择之列。
物理+政治+生物:专业覆盖面有所下降,但经济类、管理类、农学类、医学等专业仍选择之列。
物理+政治+历史:未来有考研规划的考生可以重点考虑,同时适合想要报考公安类、军校等提前批院校的学生。
物理+政治+地理:可总结为组合是“最难理科”+“2个文科”,最具学科思维挑战,从往年情况来看,学习难度大,选择人数较少。
物理+生物+历史:要求考生具备较好的记忆力,可选专业集中在文学、管理学、经济学及部分医学、理学、工学专业。
物理+生物+地理:三个科目之间关联度较高,整体注重逻辑思维的培养;化学成绩不佳的同学可以重点考虑。
物理+历史+地理:专业覆盖率相较而言偏低,优势集中体现在对物理做出必选要求的专业,如中医类专业、经济学、金融学等。
【历史+X+X】选科组合
历史+化学+政治:化学、政治都是在文科内相对占优势的学科。从专业选择来看,化学的多选择性唯体现在文物保护技术及药学类、护理学类的4个专业;政治的优势则体现在了32个相关专业,以政治学类、马克思主义理论类和公安类专业为主。 历史+生物+政治:化学、生物作为传统理科,优势还在,成绩尚且不错的考生建议选择。如果考生有意报考农学的园林专业,生物是必选。其余选择参考历史+化学+政治的分析。 历史+地理+政治:地理虽然是传统文科属性的学科,但号称是文科中的理科。若无意报考林学专业和文物保护技术专业及药学类和护理学类专业,三者的差别仅体现在考生的分数上。 历史+化学+生物:化学与生物的结合,从学科思维角度来说跨度不大,思维转换较小,但失去了政治的优势,尤其在提前批报考中没有太大的选择权。 历史+化学+地理、历史+生物+地理:这两个选科组合之前差别也是微乎其微的,分数是王道,建议考生从成绩做考量。 考生的选科对高考成绩、专业报考甚至未来职业都有影响。新高考选科主要需要考虑如下几个因素: 选考不同的科目组合,其学习难度、竞争压力、专业覆盖等情况都有不同。在做选科决策前一定要清楚了解各个组合的优缺点和专业覆盖率。 科目基础好,相当于一个好的起点。很多人选科时候都会去寻找自己的优势学科,通过分数、排名来综合判断。 选科中考虑的学科基础代表的是现实状况,提升空间则代表未来可能,它是选科后到高考前,影响学科成绩变量的关键因素,一定要多和科任老师沟通,综合评定自己的进步空间。 兴趣是学习的源动力。六门学科几乎涉及了生活的方方面面,要去找到学科背后自己感兴趣的内容绝不是一件难事。 建议 兴趣倾向的评定一定不能太过主观,建议学生和家长应该多了解一些有关兴趣倾向的知识,可以借助一些专业测评综合评判。 我们未来想过什么样的生活?想从事什么样的职业?往前可追溯至上哪所大学?学习什么专业?这些都可以先落脚于选科组合。 建议 在设定职业目标之前,学生应该多多参与社会实践,接触不同的职业,通过多种途径对职业情况进行了解,有机会进行职业体验能够帮助学生更好地认识职业。 新高考选科下高校专业有不同的选科要求:有“1门学科必选才能报考,2门学科必选才能报考,3门学科必选才能报考,不提科目要求”4种。因此高校招生专业要求在考生选择科目时起到决定性的作用。 由于师资力量、历史传统等因素,学校都有自己优势和劣势科目。学生在各科成绩差不多的情况下,尽量选择学校的优势科目。 基于平行志愿的投档规则,从“分数优先,遵循志愿,一次投档,不再补档”这个规则来看,分数仍然是最重要的考量标准。分数越高,越占优势,越会被优先投档,如果选科选的好,在赋分的科目中,很可能多得几分,但如果选不好,也可能会少得几分。因此,科学的、合理的选科是保证高考成绩最大化的基础保障。 世界上没有两片相同的叶子,每个人都有其自身的优势与劣势,只有在优势方面充分挖掘,充分发挥,才能把自我优势最大化,才能更好的提高学科成绩,并找到更优的升学路径。 例如:有些学生理科思维非常好,那么选科时,除选择传统的纯理的科目,物理、化学、生物之外,也可以再选择文科中偏理的学科,就比较容易拿到高分。 这是基于成绩最大化和自我优势最大化原则的基础上进行思考的。 假如有甲乙两个学生考了一样的分数,但由于选科的不同,带来的差异就不同。例如:甲同学选的科目是物理、化学、政治,乙同学选科是物理、生物、地理,一方面选择的院校上会有些差异,另一方面专业上的差异就更大了。 假如两个同学都想学临床医学专业,从选科的上面看,只有甲同学有机会学习临床医学专业,而乙同学学习临床医学专业的机会就少很多。原因是,临床医学专业的大部分学校都要求既选物理又要选化学,有些学校还要求化学+生物。 因此,如果高一时没有选对科目,等到高考填报志愿时就来不及了。另外,对应的院校招生计划的多少也是衡量机会大小的因素之一,如果你选的科目,高校的招生计划多,那么录取的概率就大,反之,概率就小。 如果有些学生比较明确要往某个专业方面选择,那么在选科时就要清晰的知道该专业的特殊学科要求。 比如有的同学想报考口腔医学专业,以后当牙科医生,而口腔医学专业的选科要求是首选仅物理,再选是化学或生物。如果学生的再选科目中没有化学或生物,报考时就不可能被录取。因此,对于有专业倾向性的学生来说,在选科时一定要早做规划,以免到了高三时再改就来不及了。 1.不要只看哪科分高,有些科目难点出现在选科后。 一些学生在选科时,会根据自己初中时学习各学科的印象来判断是否适合某个学科的学习,这样选择容易忽视初高中学科知识的区别。 “不能光看自己哪科分高就选哪科,有些学科的难点会出现在选科之后。比如地理,可能难度会越来越大。” 2.不建议选文理矛盾学科,不因暂时成绩回避难点。 在3+1+2的12种组合中,有极少数学生选择史化生这样的组合。 对于这种“文理兼顾”的组合,要慎重选择,“不推荐这样思维方式相互矛盾的学科组合,‘3+1+2’的选择方式,实际上也是区分文理的”。 3.不要三心二意选择,确定后尽量不更改学科 还有学生选科时,根据其他同学或者自己对任课教师的评判进行选择,这种情况也应该尽量避免。 选科还是要看学科兴趣和客观情况,要最大限度排除人为因素。 关于选科,你有什么想说的呢? 小车在评论区等你分享!



















































