从2024年初教育部等7部门联合发文鼓励新建宿舍按“421”标准(本科生4人/间,硕士生2人/间,博士生1人/间)规划建设已有2年,你住上四人间了吗?
伴随寒假一起到来的,还有大学宿舍的改扩建潮。
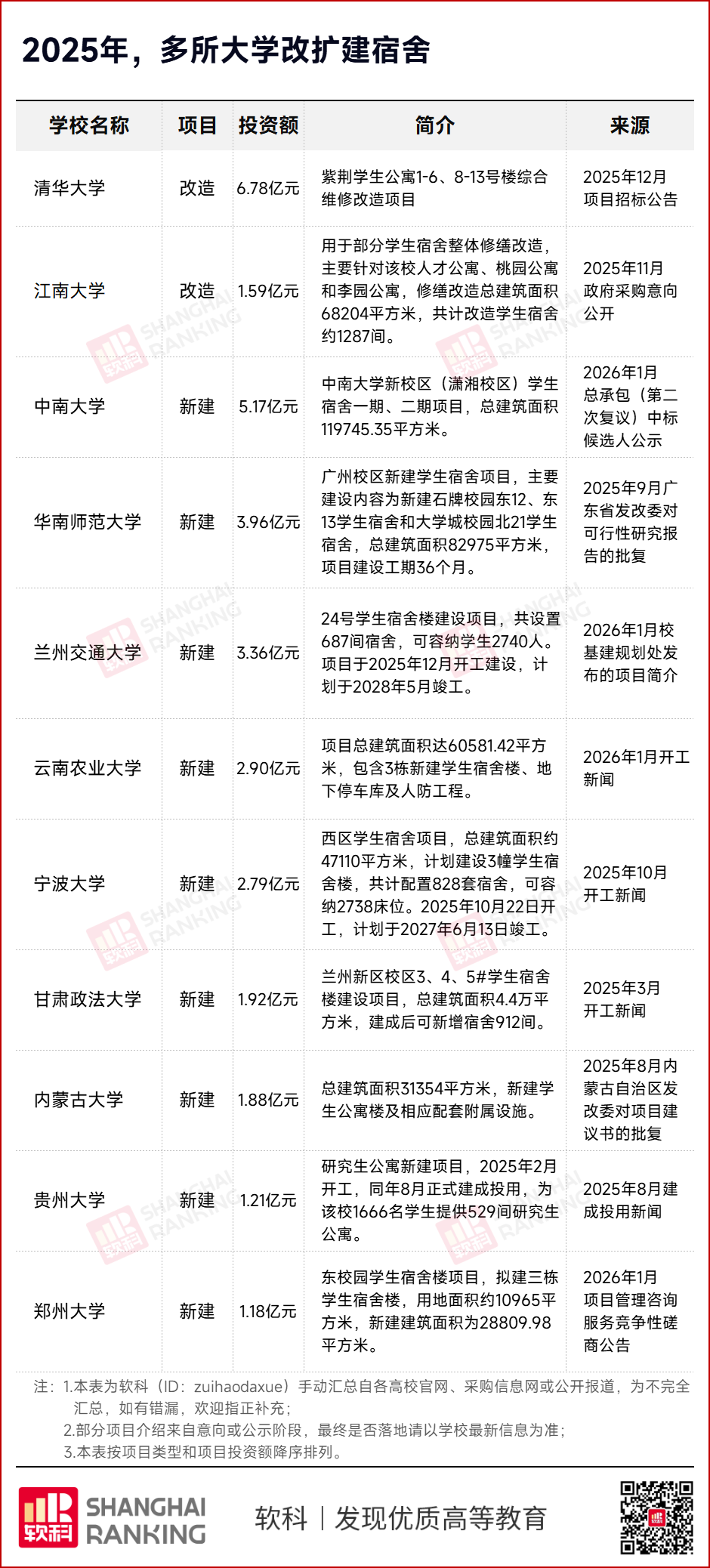
2025年12月29日,清华大学采购信息发布平台发布紫荆学生公寓1-6、8-13号楼综合维修改造项目,公告显示,清华大学将投资约6.78亿元改造12栋学生公寓,建设资金来自学校自筹。
清华大学紫荆学生公寓占地28.4公顷,总建筑面积37万平方米,是目前国内规模最大的现代化学生公寓,按“421”标准建设。2002年该公寓一期工程竣工并迎来首批学生,2004年紫荆公寓群全部落成,至今已经服务超过20年。

为了让学生有的住、住得更好,改扩建宿舍已经成为不少大学近年来的重点建设项目。
研究生、本科生都在扩容
大学宿舍不够住了
宿舍曾和教室一样,被视为大学必须提供的活动空间。但不知从何时起,“大学生没分到宿舍”开始成为报道的焦点。由于持续扩大的招生规模,新建宿舍的速度又赶不上扩招的速度,大学的宿舍床位变得“捉襟见肘”。
过去10年间,我国研究生招生人数已经翻了一番,2024年突破135万人。除了基本不被提供住宿的非全日制学生,部分全日制专硕研究生也开始“分不到房”了,只能自行在外租房。
除了一直扩扩扩的研究生,本科生也在扩容。2025年3月的十四届全国人大三次会议经济主题记者会上就提到,将进一步增加“双一流”高校本科招生的规模,继上一年优质本科扩招1.6万人后,力争再增加2万人。《中共中央关于制定国民经济和社会发展第十五个五年规划的建议》也提到,推动高等教育提质扩容,扩大优质本科教育招生规模……优本扩容对以“双一流”高校为代表的优质本科高校提出了更高要求。
扩招带来的压力是多方面的,但宿舍是最棘手的问题。
目前的大学宿舍,到底能有多“捉襟见肘”?原则上,根据国务院发布的《普通高等学校建筑面积指标》要求,本科生、研究生、博士生校舍建筑面积分别为10㎡/生、15㎡/生、20㎡/生(含公摊面积)。尽管大学宿舍改扩建行动一直在进行,但从教育部发布的历年教育统计数据来看,全国生均居住面积不仅没有达到规定标准,近几年还在一路下降。
由于宿舍不够住,还有大学把4人间改成6人间,6人间改成8人间……短期内这一做法也许的确能缓解高校住房紧张问题,但反而进一步激化学生和学校的矛盾。
更大力度、更大规模的宿舍扩容,势在必行。
2025年11月,国家发展改革委在新闻发布会上介绍“国家重大战略实施和重点领域安全能力建设”时提到,推动超过30个“双一流”高校新校区进入大规模建设阶段,加快补齐高校学生宿舍等短板,改善基本办学条件。
作为扩招主力军,省属高校宿舍扩建的力度尤其大。去年年底,兰州交通大学24号学生宿舍楼建设项目开工,设置687间宿舍,可容纳学生2740人,这项总投资3.36亿元的项目将全方位提升学生的居住舒适度。今年1月11月,云南农业大学学生宿舍及配套设施项目正式开工,项目总投资约2.9亿元,将建3栋学生宿舍楼,优化师生居住环境……
据不完全汇总,过去一年,在中央、地方支持下,华南师范大学、宁波大学、甘肃政法大学、内蒙古大学、贵州大学、郑州大学等省属高校也都在扩建宿舍,过亿投资成为标配,各校新增房间动辄在600间以上,可容纳学生上千人。
注:部分项目介绍来自意向或公示阶段,最终是否落地请以学校最新信息为准。
以购租代替新建
存量商品房爆改大学宿舍
自建宿舍要求校内或者学校周边有空置土地,且施工周期较长。相比之下,购买、租赁商品房由于能够快速满足用房需求,成为部分高校破解住房紧张问题的最优解。
政策支持,大胆买、大胆租
2024年1月,国家发展改革委、教育部等七部门专门发布《关于加强高校学生宿舍建设的指导意见》,明确提出鼓励高校通过购买、租赁学校周边的人才公寓、商住楼等社会用房,补充宿舍资源。
同年10月,广东省教育厅、省发展改革委、省财政厅等八部门联合印发《广东省加强高校学生宿舍建设实施方案(2024—2028年)》,鼓励高校通过购买、租赁学校周边的人才公寓、商住楼等社会用房,补充宿舍资源。
2025年上海两会期间,三位上海市政协委员联合提交《关于政府、高校和社会力量多方协同加快解决高校学生宿舍紧张状况的建议》,建议回购社会闲置用房,当作学生宿舍使用。上海市政协委员赵玲也透露,教育部、国家发改委等部委曾专门下发通知,摸底统计分析各高校通过购置闲置房地产作为学生宿舍的总体需求情况。2024年,上海已有高校利用相关政策获得财政支持,通过整体回购校外租赁宿舍的方式,缓解了学生宿舍紧张的问题。
多地出台配套政策,为高校以购房、租房代替新建提供了政策依据,有助于推动高校大胆探索,有效解决学生住宿难题。2025年,湖北大学、中南大学、中国矿业大学、合肥工业大学等多所高校也开始在尝试购买存量商品房,“爆改”成学生宿舍。
注:部分项目介绍来自意向或公示阶段,最终是否落地请以学校最新信息为准。
一个字:快
购买存量房的方案能得到大学青睐,关键在于“快”。
2025年11月10日,教育部、住建部联合调研组前往武汉城建·水岸项目5号楼、6号楼调研,这两栋楼是湖北大学学生宿舍改造项目,也是全国首个存量房改学生公寓的项目。据公开报道,湖北省发改委在去年2月对该项目的可行性研究报告进行批复,9月份新宿舍就已正式投入使用,耗时仅半年有余。
由于校内没有可以开发的土地,周边范围内也没有合适土地可出让,短期内达不到自建宿舍的条件,中国矿业大学也曾在去年9月发布过“买宿舍”的公示,拟用2.93亿元收购周边存量房解决学生宿舍不足的问题。学校提到,通过购买改造现有房产,可快速解决现有宿舍资源不足问题。
好处不止于“快”
学校自建宿舍一般位于校内或处学校周边,快交通和低租金是宿舍的最大优势。国内高校宿舍租金尽管因学校性质、地区、住宿条件等因素差异较大,但多数公办高校单人年租金在1000元-2000元不等。对于北京、上海等一线城市学生来说,校内宿舍一年的租金甚至可能抵不上校外一个月的租金。
那么,由学校购买或租赁的商品房距离学校会很远吗?住宿费又是否和校内有区别?
前文提到的湖北大学买下的宿舍,与该校阳逻校区仅一路之隔,距校门直线距离不足400米,步行从教学楼到小区仅10分钟。合肥工业大学拟采购的翠湖壹号与学校翡翠湖校区仅隔两条马路,相距1km左右。
除了同样便捷的交通,住宿费也和校内学生保持一致。在校内专硕宿舍不够的情况下,浙江大学拟用2360万租赁社会用房当学生宿舍,“希望最大程度地帮学生解决一些实际困难”。工作人员还提到:“无论是住在校内还是校外,住宿费都是一样。”湖北大学一名研二男生在接受媒体采访时也提到:“每年住宿费1000多元,空调、热水齐全,配套设施比之前更新,居住体验感也更好。”
够住只是第一步
住得好是让学生满意的关键
宿舍扩容行动正在更多高校落地,但除了让宿舍够住,更要让学生住得好。
在2025软科中国大学生满意度调查中,“宿舍条件舒适”是普通本科学生最为关注的项目之一,关注度在39个项目中位列第三(65.7%的学生表示非常关注或关注),与此同时满意度却在吊车尾。
对宿舍“不满意”的大学生们,都在吐槽什么?基础生活设施缺失、空间狭小拥挤、卫生脏乱差、收费不合理、管理混乱……在上述调查回收的近15万份有效问卷中,有超过9700份对宿舍提出了改进意见。
你的大学宿舍,住得还好吗?点击下图,给你的大学打个分。
尽管已有不少高校通过改扩建让更多学生能够搬进高标准建设的新宿舍,但人类的悲欢并不相通。比别人学校“豪华宿舍”更让人破防的,是明明大家考进了一所学校,你住在新楼上床下桌独立卫浴四人间,我却还躺在老楼吱吱嘎嘎的铁架床上。
老楼没有独卫、空调、热水器的日子,让多少大学生有苦难言。一栋楼共用公共澡堂,一层人共用厕所水房,碰上早课高峰期位置得靠抢;酷暑难耐的夏天只能靠风扇度过,北风呼呼的冬天接热水又只能等到哆嗦,“冬冷夏热”的日子只能说太有生活。
除了“老”和“破”,“小”的问题也尤其突出。四改六、八人间、没有桌子、东西没地方放……拥挤狭小的住宿环境让隐私和舒适度无法得到保障。
为了解决宿舍“不好住”的问题,2024年教育部等7部门联合发文,鼓励新建宿舍参照本科生四人间、硕士研究生两人间、博士研究生单人间的标准规划建设。各省也发布高校宿舍建设新规定:山西明确,逐步消除全省高校本科生8人间,显著降低本科生6人间、硕士研究生和博士研究生4人间占比;广东提出,新建宿舍要达到本科生四人间、硕士研究生两人间、博士研究生单人间的标准规划建设。
结构加固、墙面粉刷、合用卫生间爆改独卫、配套空调洗衣机,2025年,大连理工大学、西安理工大学等不少高校都已通过改造,让自家更多学生住上了更好的宿舍。清华大学、江南大学等高校也都有修缮宿舍的计划……
我们也期待越来越多的高校充分考虑学生的实际需求,科学规划设计,提高宿舍的居住舒适度,让学生都能住得越来越好。