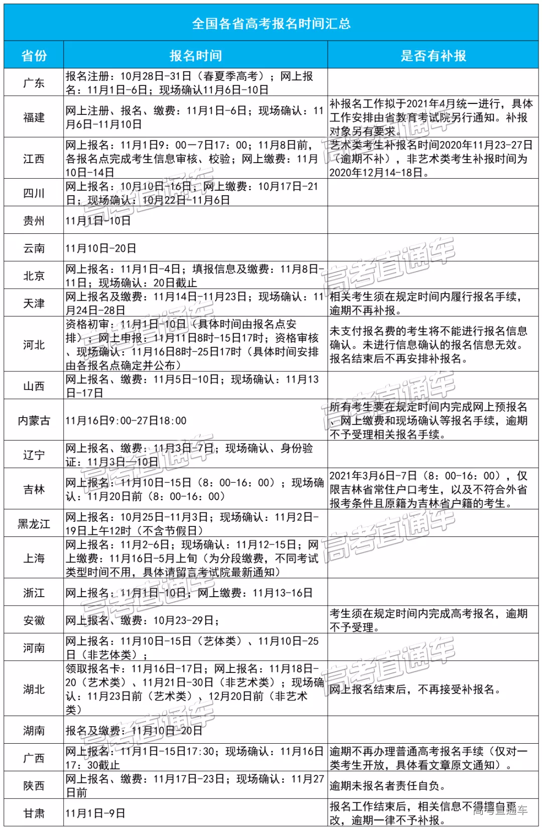
最近,车车收到许多同学关于高考报名能不能补报的问题,例如:什么时候补报名?今年可以补报吗?我身份证过期/证明材料没准备好/错过注册时间了来不及报名怎么办? 在这里,高考直通车温馨提示各位考生:一定要抓紧时间填报,务必在正式报名阶段及时完成高考填报工作,万不可存侥幸心理,过渡依赖于补报机会。因为各省考试工作安排不一样,部分省份如:湖北、河北、天津、安徽等在报名工作中均有说明,“考生须在规定时间内完成高考报名,逾期不再补报”,其中福建、广西、吉林、江西等省份均对补报有相关要求,并不针对所有考生开放(点击查看详情)。详细通知原文如下: 还未完成报名/即将进行高考报名的考生 点击链接快速进入2021高考报名入口 ↓↓↓ https://app.gaokaozhitongche.com/news/h/bzqgZxAw 注:以下省份2021年高考补报名相关信息摘自各省份高考报名通知,最终的消息请以当地考试院公布为准。 2021年天津市普通高校招生全国统一考试报名工作将于11月14日开始。报名条件保持不变,将进一步严格资格审核。相关考生须在规定时间内履行报名手续,逾期不再补报。 2021年我省普通高校招生考试报名工作分报名资格初审、网上申报、资格审核、现场确认四个阶段。 第一阶段:2020年11月1日至10日前(具体时间由报名点安排),考生应持规定的有效证件(证明)到指定报名点进行报名资格初审,填写《河北省普通高校招生考生报名登记表(草表)》《河北省普通高校招生考生报名有关资格申请表(草表)》等表格,通过报名资格初审后,采集考生身份证基础信息,并交纳报名费(不含艺术、体育、对口等专业考试费用和高职单招报考费用)。 第二阶段:11月11日8时至11月15日17时期间,通过报名资格初审的考生登录河北省教育考试院“普通高校招生考试信息管理与服务平台”(https://gk.hebeea.edu.cn,或通过河北省教育考试院官网http://www.hebeea.edu.cn右侧导航栏的“普通高考信息服务”进入),进行网上申报。 考生首次登录须修改初始密码(为身份证号后八位),登录密码用于报名系统登录、报名信息查看、成绩查询、志愿填报、录取结果查询等。考生设置的密码要有一定强度,不要过于简单。考生要牢记登录密码并妥善保管。因考生个人保管不善造成的一切问题,责任由考生自负。遗忘密码的考生通过登录页面的“密码重置”链接,查看密码重置办法。 第三、四阶段:11月16日8时至11月25日17时(具体时间安排由各报名点确定并公布),考生应持身份证等有效证件(证明)和相关材料到指定地点进行报名资格审核并完成照片采集、指纹采集和信息确认等工作。所有考生均须按省教育考试院统一要求采集指纹信息。报名登记确认表必须由考生本人签字确认,不得由他人代替。未支付报名费的考生将不能进行报名信息确认。未进行信息确认的报名信息无效。报名结束后不再安排补报名。 报名时间为2020年11月16日9:00至2020年11月27日18:00。 所有考生要在规定时间内完成网上预报名、网上缴费和现场确认等报名手续,逾期不予受理相关报名手续。 参加2021年普通高校招生考试的考生必须在统一时段报名,包括普通文理科、艺术类、体育类、保送生(含优秀运动员保送)、运动训练、武术与民族传统体育专业招生、残疾考生单独招生、职教师资班、高职院校分类考试、应用型本科对口招生、港澳高校招生等所有类型考生。 普通高考网上报名时段为:2020年10月23至29日。 报考艺术类的考生须同时进行艺术类专业课统考报名、缴费。缴费时间截止2020年10月30日。缴费完成后方可取得艺术类专业课统考资格。艺术类专业课统考实行银行缴费,缴费方法见省考试院网站相关说明。 中国科学技术大学少年班(含创新班)、东南大学少年班、西安交通大学少年班办理报名手续时间另行通知。 考生须在规定时间内完成高考报名,逾期不予受理。 11月6日,湖北省教育考试院发布《关于做好2021年普通高等学校招生考试报名工作》的通知。 其中明确提到:网上报名结束后,不再接受补报名。具体如下: 2021年普通高考网上报名时间为2020年11月1日至15日17:30,各报名站现场确认考生报名资格截止时间为2020年11月16日17:30。逾期不再办理普通高考报名手续。退役士兵参加普通高考统考、退役士兵专升本和分类考试的报名同时截止。各市招生考试机构可根据本地情况对报名时间做出具体安排,并向社会公布,但截止时间不得早于上述时间截点。 ★特别注意:对于已在学籍所在省(市、区)参加报名,但因资格审核不通过需协调回户籍地补报名的学生,必须由学籍所在地省级招生考试机构出具协调回原籍报考的函件,并于2021年1月31日前交自治区招生考试院审批,自治区招生考试院将于2021年2月4日至5日统一开放报名系统供此类考生补报名和确认,逾期不再接收。不接收报考普通高等学校招生艺术类专业全区统一考试(以下简称艺术统考)和普通高等学校招生体育类专业全区统一考试(以下简称体育高考)的考生补报名。 2021年高考网上报名时间为2020年11月17日至23日。所有拟参加2021年普通高校招生录取者(包括各种免试入学者、拟参加各种特殊或单独招生考试者等)必须在规定时间内登录陕西省教育考试院门户网站(网址:https://www.sneea.cn)或陕西招生考试信息网(网址:https://www.sneac.com)完成网上报名程序,逾期未报名者责任自负。 甘肃省教育考试院10月13日公布的《关于做好2021年甘肃省普通高校招生报名工作的通知》中提到,考生图像信息、身份证号、姓名、性别、民族、实际就读学校、户籍等是考生身份确认、新生复查、学籍注册等的重要依据,各级考试招生机构和中学要按照规定的信息采集标准、资格审核要求,必须逐一核对考生身份,严防考生数据信息遗漏、张冠李戴,确保各类数据信息真实、准确、完整。报名工作结束后,相关信息不得擅自更改,逾期一律不予补报。 考生须提前开通好微信支付、支付宝支付或银联网上支付方式,高考报名费、高考考试费、艺术体育类统考报名考务费均须通过网上自行缴纳。报名结束后,原则上不再接受补报名。 虽然目前其他省份还未公布相关补报名消息,很大概率还会有高考补报名,但小车还是建议大家非必要情况,尽早完成2021年高考报名,如果有不可抗力因素导致错过了这次高考报名,也请务必随时关注官方公布的高考补报名时间或及时联系当地招生办/考试院进行说明情况,咨询缓报、补报机会,避免遗憾错过2021年高考。高考直通车也会留意相关高考报名、补报名信息,第一时间进行发布,敬请留意!
查看完整试题
登录查看完整试题答案
阅读数:4.9 k
特别声明:
1. 本站注明稿件来源为其他媒体的文/图等稿件均为转载稿,本站转载出于非商业性的教育和科研之目的,并不意味着赞同其观点或证实其内容的真实性。如转载稿涉及版权等问题,请作者在两周内速来电或来函联系,本站根据实际情况会进行下架处理。
2. 任何媒体、网站或个人未经本网协议授权不得转载、链接、转贴或以其他方式复制发表,违者本站将依法追究责任。
1. 本站注明稿件来源为其他媒体的文/图等稿件均为转载稿,本站转载出于非商业性的教育和科研之目的,并不意味着赞同其观点或证实其内容的真实性。如转载稿涉及版权等问题,请作者在两周内速来电或来函联系,本站根据实际情况会进行下架处理。
2. 任何媒体、网站或个人未经本网协议授权不得转载、链接、转贴或以其他方式复制发表,违者本站将依法追究责任。


