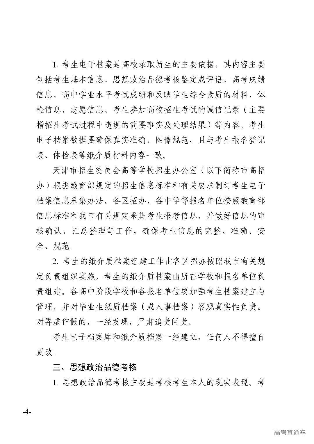
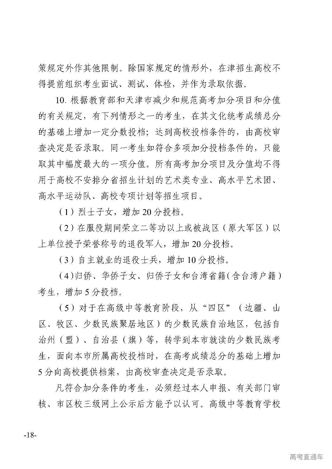
近日,天津市招委印发《2023年天津市普通高校招生工作规定》就天津高招报名、考生档案、思想政治品德考核、身体健康状况检查、考试、招生章程、填报志愿、考生档案、录取等方面做出了详细解读,部分重点内容如下:
01、报名
符合教育部及本市报名条件的人员,可以在津申请报名参加普通高校招生全国统一考试。
02、体检
报考高校的所有考生均须参加身体健康状况检查,如实填写本人的既往病史。考生如因身体等特殊原因,无法参加特定项目检查时,须出具体检医院相应材料。
03、考试
天津继续实施自主命题。普通高校招生录取总成绩由统一高考成绩和普通高中学业水平等级性考试成绩构成。
04、考试科目和分数
高考科目设置语文、数学、外语共3门。
等级性考试科目设置思想政治、历史、地理、物理、化学、生物学共6门,由考生自主选择其中3门参加考试。
高校招生录取总成绩满分值为750分。其中,统一高考各科目成绩均以原始分数的方式呈现,语文、数学、外语科目成绩满分均为150分。考生自主选择的3门高中学业水平等级性考试成绩以等级方式呈现,在计入高校招生录取总成绩时,每门科目成绩满分均为100分。
05、考试时间
高考和等级性考试于6月7日开始举行。
具体科目考试时间安排为:
6月7日9:00至11:30语文;15:00至17:00数学。
6月8日15:00至17:00外语(英语笔试15:00至16:40)。
6月9日8:30至9:30物理;11:00至12:00思想政治;15:00至16:00化学。
6月10日8:30至9:30历史;11:00至12:00生物学;15:00至16:00地理。
06、招生章程
在津招生的高校应在5月20日前,将招生章程中的主要内容及本校公布招生章程的网址寄送至市高招办,市高招办将汇总并面向社会及考生公布在津招生高校招生章程中的主要内容或高校公布章程的网址。
07、志愿填报
实行公布高考录取总成绩后填报志愿方式。
普通本科批次(含A、B阶段)原则上按照招生计划数的100%划定录取控制分数线,符合相应分数范围的考生可以依次填报本科批A阶段和B阶段志愿,可参加本科批A阶段和B阶段的志愿征询。
08、录取
各高校在津招生实行计算机远程网上录取。在津招生的普通本科高校,以高校招生录取总成绩为主要依据,参考高中学生综合素质评价档案实施录取。
高校在津招生录取顺序依次为:艺术类、体育类本科批次和提前本科批次,普通本科批次A阶段,普通本科批次B阶段,艺术类、体育类高职(专科)批次及提前高职(专科)批次,普通高职(专科)批次。其中,艺术类、体育类本科和提前本科三个批次同步录取,考生不得兼报;艺术类、体育类高职(专科)批次及提前高职(专科)三个批次同步录取,考生不得兼报。




























