2025年1月5号举行了适应性演练化学考试,西北四省化学适测卷也终于如期跟大家见面。此次化学适测卷非常圆满地完成了适应性测试的任务,主要体现在两个方面:一是完成了对西北地区新高考命题的适应演练作用,让首次参加新高考的陕、晋、青、宁的考生们,有了一个比较直观的认识,稳定了心态,有利于新高考命题改革平稳推进;二是完成了对2025年西北四省化学新高考命题的导向教学作用,为接下来的高三后期备考指明了方向。下面,具体谈谈第二点。
先让我们来看看对此次试卷做的多维细目表:
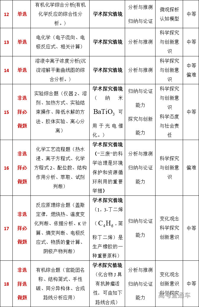
陕、晋、青、宁四省2025适应性演练化学卷多维细目表
通过对多维细目表的详细分析我们可以得出以下几点特点:
一、试卷结构稳定,延续了往年新高考(3+1+2地区)省份自主命题的试卷构型。
通过以上对比分析可以发现,试卷结构基本保持稳定,选择题14-15道,每题3分,非选择题4道,分别是工艺流程综合题、实验综合题、反应原理综合题和有机化学综合题。这种试卷结构应该会有所延续,预计不会有大的变化。
二、凸显出对基本知识、基本技能的考查,引导加强学科基本概念和学科思想方法的教学。
(1)紧扣教材,跟日常教学联系紧密,让学生有亲切感
如选择题1-4题所涉及的伏打电池、侯德榜制碱、氯化氢、二氧化碳、二氧化硫、浓硝酸、金属钠等内容,都来自于教材的主干内容,学生倍感亲切,心理上更容易接受,增强学生自信,提升考试愉悦感,有利于学生更好状态完成考试。
(2)遵循新课标要求,在主干知识上凸显新增内容考查。
如选择题第6题D选项考查了冠醚、第9题D选项出现了四氨合铜离子、又如18题第(3)问考查了手性碳原子等,以上内容都是新课标新增内容,在此次适测卷中得到了充分的体现。
(3)凸显学科知识的融合,体现对学科知识的结构化建构
如非选择题17题反应原理综合题,第(1)、(3)问考查了热化学,第(2)问考查了化学平衡,第(3)(4)问考查了电化学和物质的量,本题所考查的内容包含了必修和选择性必修内容,并将各个模块知识融入到一个情境材料当中,这正体现出化学学科间的融合思想,引导教学要加强学科知识体系的结构化教学,帮助学生打牢学科基础,为后续学习奠定根基。又如选择题第10题,在同一个素材下分别涉及了催化剂、化学键断裂、氧化还原反应类型及阿伏加德罗常数计算等知识点,再如第12题考查了有机命名、水解反应及结构化学中的杂化方式和成键分析等多方面内容,这都是体现出要求学生对本学科知识要融会贯通。
三、试卷梯度合理,吻合学生心理需要,同时也达到对不同水平学生的区分与选拔。
如选择题1-10题情境简单,设问直接明了,没有给学生设置过多的思维障碍,11-14题信息呈现方式明显丰富,设问角度更加深广,对学生信息获取、推理分析、归纳总结能力有了明显的考查。
又如非选择题18题,第(1)、(2)、(3)侧重基本概念的考查,第(4)、(5)明显加强了对综合分析、科学探究能力的考查。
四、突出应用性,强调学科实践,引导加强化学实验教学
(1)选择大量学术探索情境为命题素材,引导教学增强学科实践
如选择题第7题以氯气氧化锰酸钾制备高锰酸钾的实验全过程,考查学生对实验原理的理解和实验操作的科学性的掌握情况,引导教学加强学科实验探究,让学生经历实验过程并获得真实的体验式学习,从而产生更多的直接经验。
(2)关注细节,特别注重对基础性实验操作的考查,引导加强实验教学
如选择题第3题,以日常常规基础实验考查学生日常化学实验基本能力;又如15题第(1)问考查了常规实验反应结束时仪器处理操作,第(3)问考查了胶体的检验实验,第(4)问考查了离心分离等,都体现出考查日常教学过程中学生是否落实了这些基本实验技能的掌握,引导日常要加强实验教学。
五、增设开放性、灵活性设问,引导对学生探索性和创新性思维品质培养
如16题的第(1)问和第(3)的第2空,第18题的第(5)问,通过这种开放性设问,考查了学生独立思考、综合分析、逻辑推理、归纳总结等关键能力和思维品质。
六、备考建议
(1)加强日常积累,落实打牢学科基础知识、基本技能、基本方法和基本实验。
平时要设计好具体的学习任务单,落实好检查、评价、反馈和补偿,形成完整的实施流程。
(2)加强学科实验教学,落实学科实践活动。
完成必做18个实验教学,精心设计主题式、项目式学习,开展持续性的学科实践活动。
(3)做好分层训练,满足不同学生需求,激励每个孩子的成长。
精心设计和选择练习和作业,依据学情、考情,抓住学生最需要的点。
(4)精心选材和设计问题,提高课堂效率,引导学生课堂思维发展。
关注科技前沿、时代热点,精选主题内容,设计有层次的问题,满足不同思维层次发展的需求,让每个孩子都有所收获和成长。


