2024年上海市普通高中学业水平等级性考试将于5月5日至6日举行。考试科目和时间安排如下:
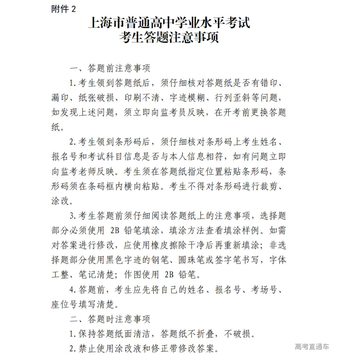
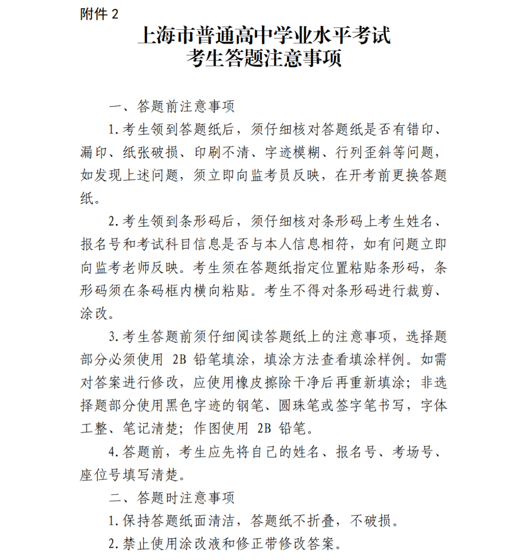
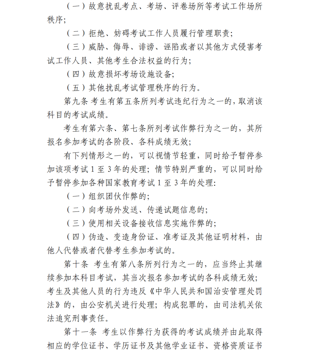
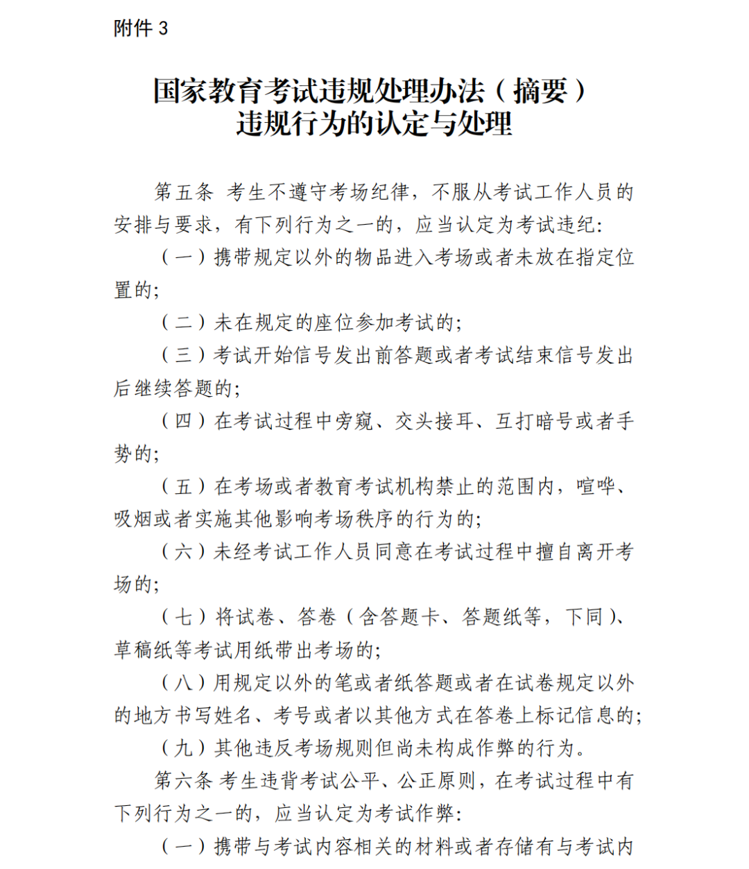
1.考生须凭准考证和有效证件(含居民身份证、有照片的社保卡、驾驶证、护照、军人证),严格按照本人准考证上规定的时间和考点参加考试,提前45分钟到达考点。 (1) 5月5日上午化学科目考试,8:15考生开始入场,9:15禁止考生入场,9:30后考生可提前交卷离场。 (2) 5月5日下午思想政治科目考试,12:15考生开始入场,13:15禁止考生入场,13:30后考生可提前交卷离场。 (3) 5月5日下午物理科目考试,14:45考生开始入场, 15:45禁止考生入场,16:00后考生可提前交卷离场。 (4) 5月6日上午历史科目考试,8:15考生开始入场,9:15禁止考生入场,9:30后考生可提前交卷离场。 (5) 5月6日下午地理科目考试,12:15考生开始入场,13:15禁止考生入场,13:30后考生可提前交卷离场。 (6) 5月6日下午生物学科目考试,14:45考生开始入场,15:45禁止考生入场,16:00后考生可提前交卷离场。 2.请考生仔细阅读《上海市普通高中学业水平考试笔试科目考试考场规则》(见附件1)和《上海市普通高中学业水平考试考生答题注意事项》(见附件2),严格按照考场规则参加考试。考试期间若有违规、违法行为,将参照《国家教育考试违规处理办法》(教育部令第33号)(摘要)(见附件3)或《中华人民共和国刑法修正案(九)》(摘要)(见附件4)严肃处理。 3.请考生事先准备透明文具袋、透明资料袋,携带考试必需的文具等考试用品。本次考试实行考点和考场“二次安检”: 进入考点时,考生须接受考点工作人员的安全检查,手机等具有发送或者接收信息功能的设备禁止携带进入考点(或考点内封闭区),考生须听从考点管理,将手机等暂存在考点指定区域,考试结束后方可取回,考生也可提前将手机转交送考家长或老师保管。 进入考场时,考生须再次接受监考人员的安全检查,除《上海市普通高中学业水平考试笔试科目考试考场规则》规定的必需的考试用品外,其他任何物品(包括涂改液、修正带)不准带入考场。请考生听从考点工作人员管理,共同维护考点工作秩序和安全。 4.5月5日为“五一”假期的最后一天,5月6日又为假期结束后的首个工作日,请广大考生和家长充分考虑交通、天气等因素,提前规划好出行路线,尽量提前出门,确保在规定时间节点前进入考场。 5.请考生密切关注上海市教育考试院“上海招考热线”网站、就读学校和区招考机构(各区招考机构联系方式见附件5)发布的相关信息。





