
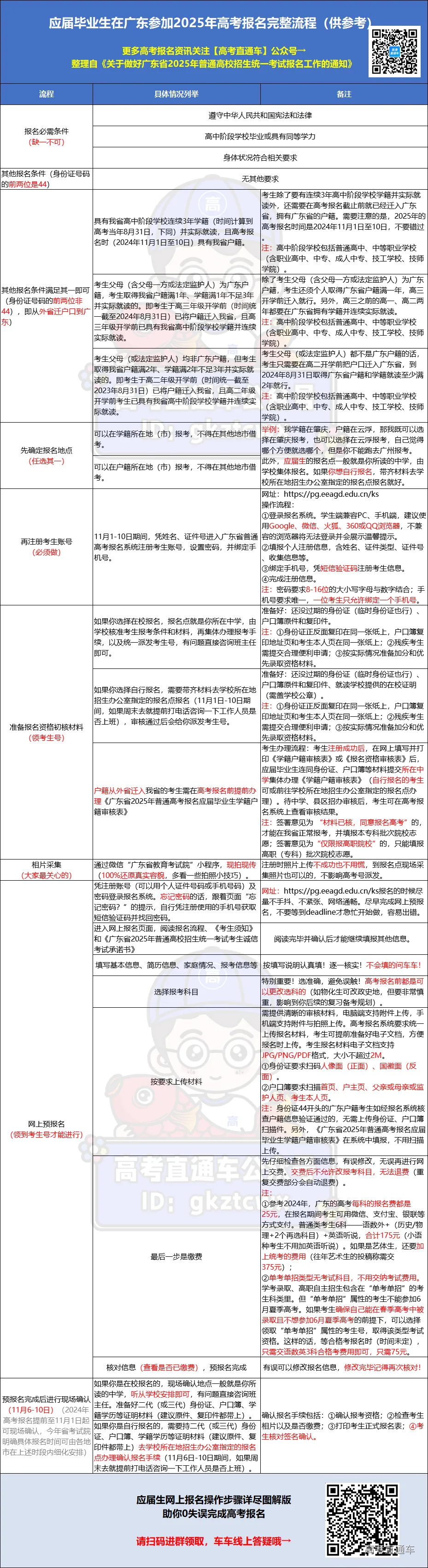
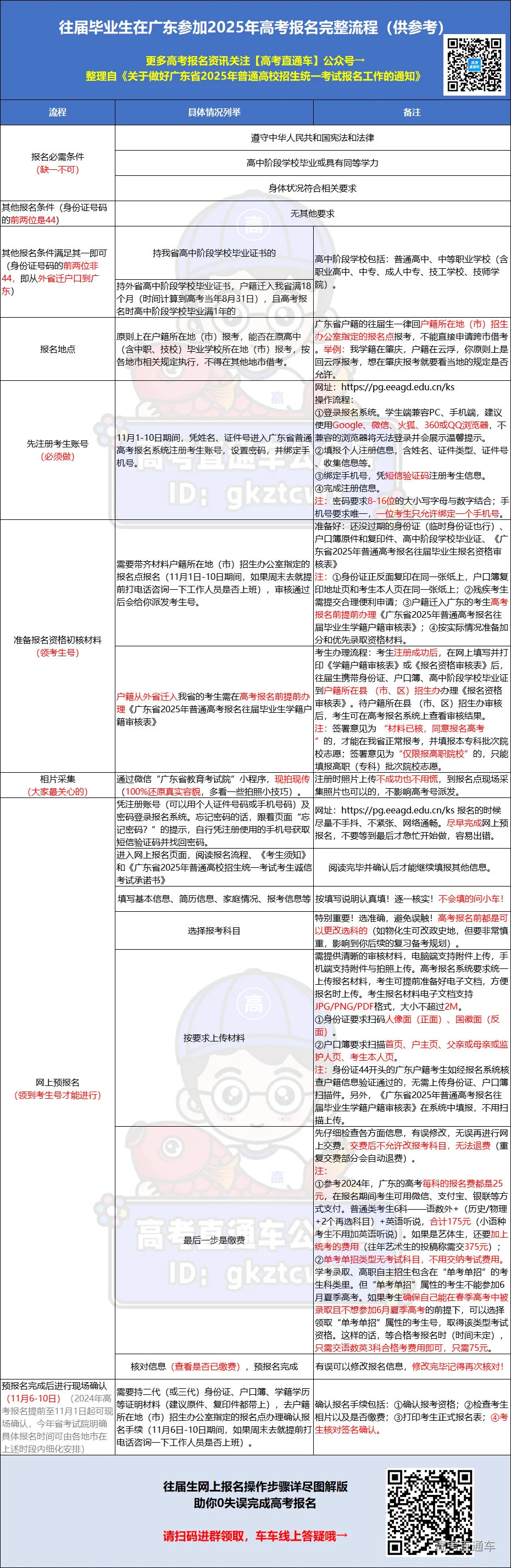
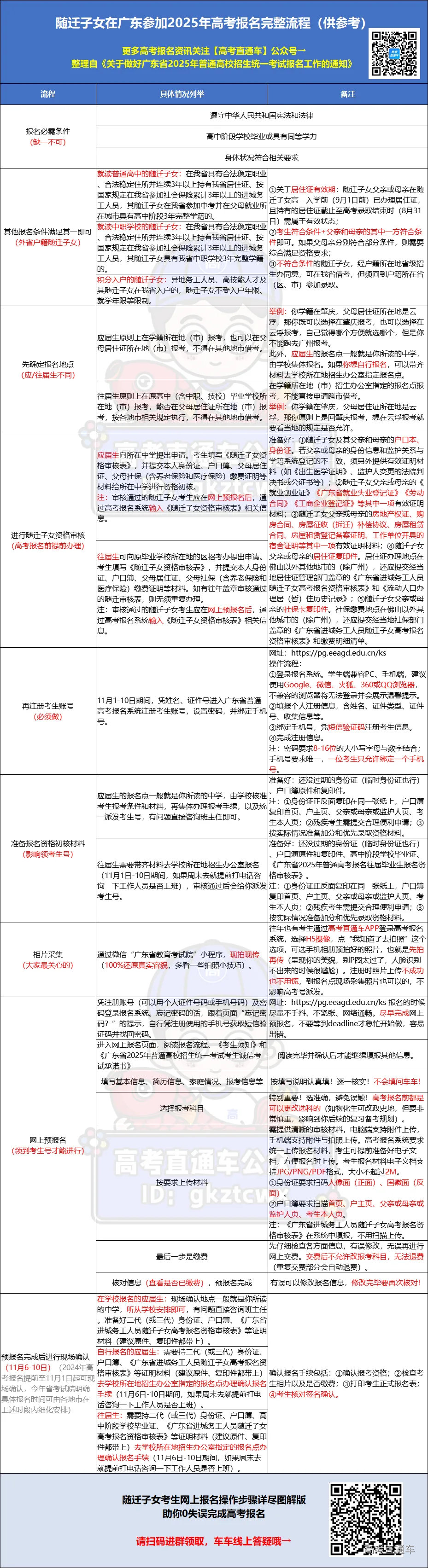
关于做好广东省2025年普通高校招生统一考试报名工作的通知 我省2025年普通高校招生统一考试(简称普通高考,下同)报名工作将于2024年11月1日至10日进行。为做好普通高考报名工作,现就有关事项通知如下:
一、加强组织领导
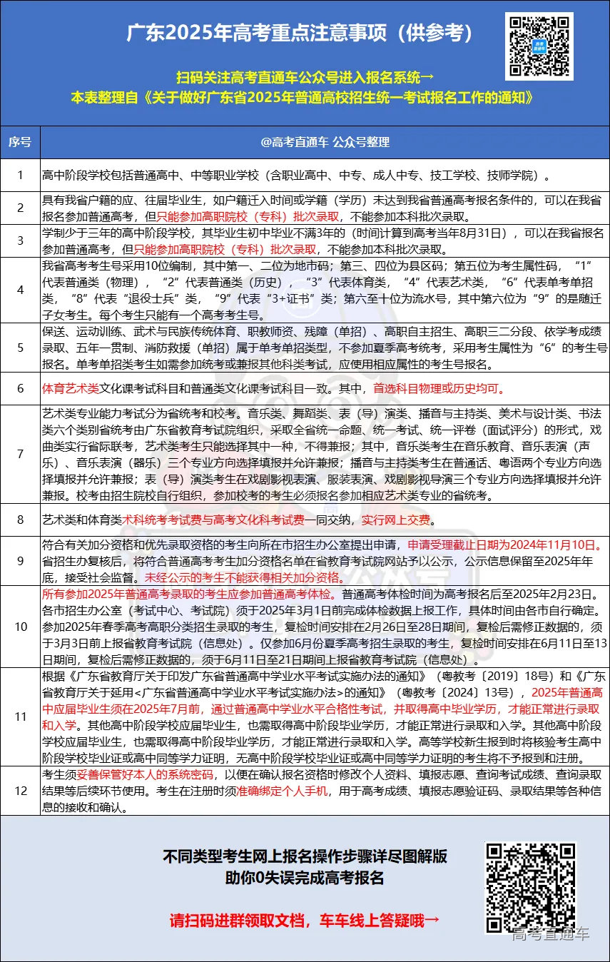
普通高考报名工作事关广大考生前途命运和家庭切身利益,事关教育公平和社会和谐稳定。各级招生委员会、各地教育行政部门和招生考试机构务必高度重视、精心组织、严格把关、狠抓落实,确保我省2025年普通高考报名工作平稳顺利进行。报名前,各地教育行政部门要积极与公安、人社、医保等部门沟通协调,建立健全报名资格联审工作机制;要加强高中阶段学校学籍管理,结合学籍管理系统数据,对辖区内各高中阶段学校学籍和学生实际就读情况进行一次专项核查,发现问题及时整改。各地招生考试机构要积极协调公安、人社等相关部门,明确职责分工,严把资格审核关,严防“高考移民”;要不断优化报名资格审核流程,提高工作效率,让“数据多跑路,考生少跑腿”。各地招生考试机构、各高中学校、报名点要根据《广东省2025年普通高校招生统一考试报名工作规定》(见附件1)的相关要求,做好高考报名组织实施和考生宣传指引工作。
二、加强报名点管理
各地高考报名点的设置和管理工作应按照《广东省普通高校招生统一考试报名工作管理办法(暂行)》(粤招办〔2022〕16号)的相关要求进行。各地市招生考试机构要加强高考报名点的统筹和管理,根据考生分布合理设置报名点。报名点一般设置于高中阶段学校和市县招生考试机构,不得在校外培训机构设置报名点。往届生及其他社会考生应到市县招生考试机构指定的社会报名点进行高考报名。各高中阶段学校和有五年一贯制审核任务的高职院校应根据当地招生考试机构的统一部署做好报名点设置工作。各地高考报名点名单经地市招生考试机构核准后,于10月中旬前报省教育考试院备案。各地招生考试机构要加强对报名点的管理,按标准规范配置报名设备;报名前对各报名点业务负责人开展系统集中培训,确保各报名点准确掌握报名政策和审核标准。高考报名工作实行责任制和责任追究制,对在报名工作中,不认真履职尽责、弄虚作假或协助考生弄虚作假造成严重后果的,将依法依规严肃追究相关人员责任。
三、严把资格审核关
各地招生考试机构要积极会同相关单位和部门认真做好考生资格审核工作。要对照高考报名条件认真审核报考人员的户籍、学历、学籍等信息及其他报考资格材料。凡不符合报考条件的,一律不予报名。对于凭虚假材料报名或通过办理非正常户口迁移手续等违规手段获取我省高考报名资格的,一经查实,将取消其高考报名、考试及录取资格。
(一)严格学籍和实际就读情况审核。要按照《关于印发〈广东省教育厅关于中小学生学籍管理的实施细则(试行)〉的通知》(粤教基〔2014〕24号)及中职学校学籍管理相关规定,加强高中阶段学校学籍管理。为确保高考报名时学籍数据完整、准确,各地教育行政部门、各有关高中阶段学校应尽快核准完善本地学籍数据,确保10月20日前完成学籍数据的更新校验工作。高考报名前,各地要对辖区内各高中阶段学校学籍管理情况进行专项核查,坚决杜绝“在册不在校、人籍分离”现象。各高中阶段学校要严格执行教育教学管理规定,认真审核考生的学籍和实际就读情况,审核结果由校长签名确认。
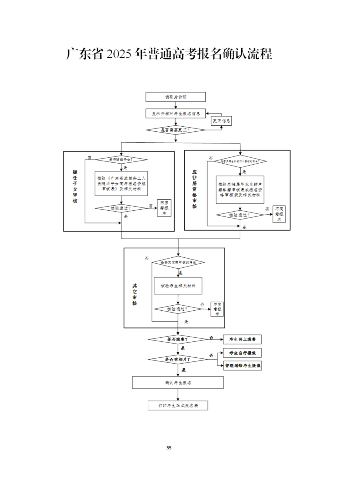
(二)加强户籍由外省迁入我省考生的资格审核工作,严防“高考移民”。户籍由外省迁入我省考生的报名资格审查工作,按照省招生委员会、教育厅、公安厅《关于进一步加强“高考移民”综合治理工作的通知》(粤招〔2019〕11号)要求执行。各地招生考试机构、各中学、各报名点要对照高考报名条件,认真审核考生的户籍、学籍(学历)和实际就读情况,凡不符合我省高考报名条件的一律不予报名。要主动协调公安部门,严格审核考生户籍信息的真实有效性,重点核查高中阶段户籍由外省迁入我省考生是否符合迁户政策。凡属弄虚作假或以高考为目的非法迁移入户的,一律取消其高考报名资格。各县(市、区)招生考试机构、报名点应及时将审核结果告知考生,尤其是对只能报考高职(专科)批次院校的考生,应明确告知后果(若报考,将无法报读本科批次院校)。2024年11月20日前,各地市招生考试机构须将只能报考高职(专科)批次院校的考生名单汇总上报省教育考试院(考试招生一处)。《只能报考高职(专科)批次院校考生名单汇总表》见附件2。
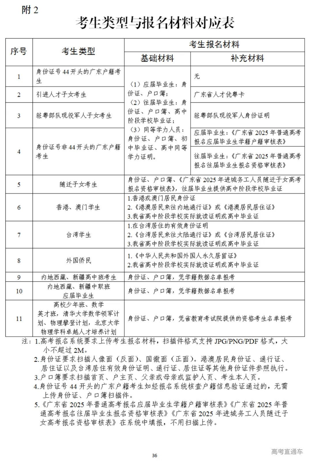
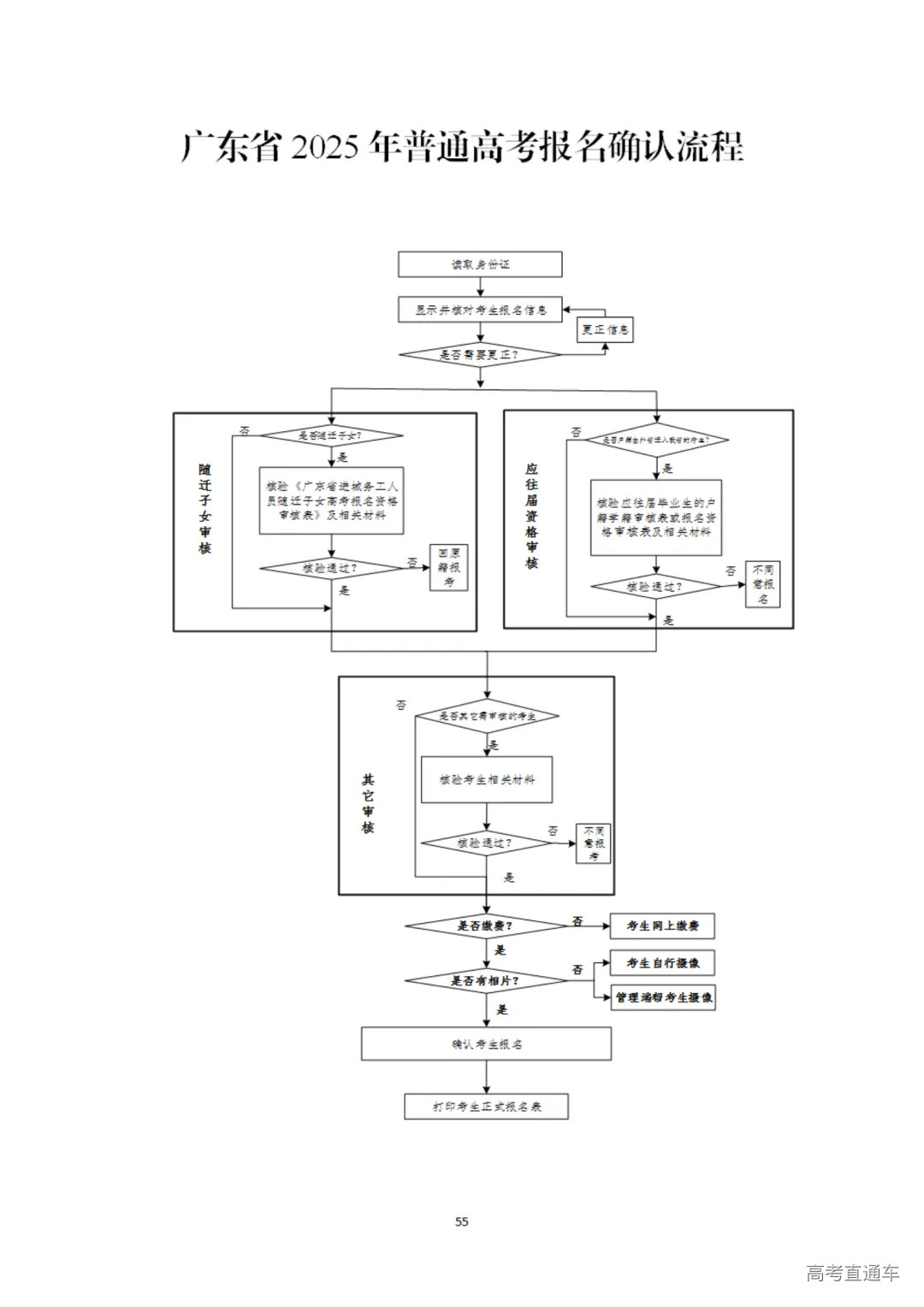
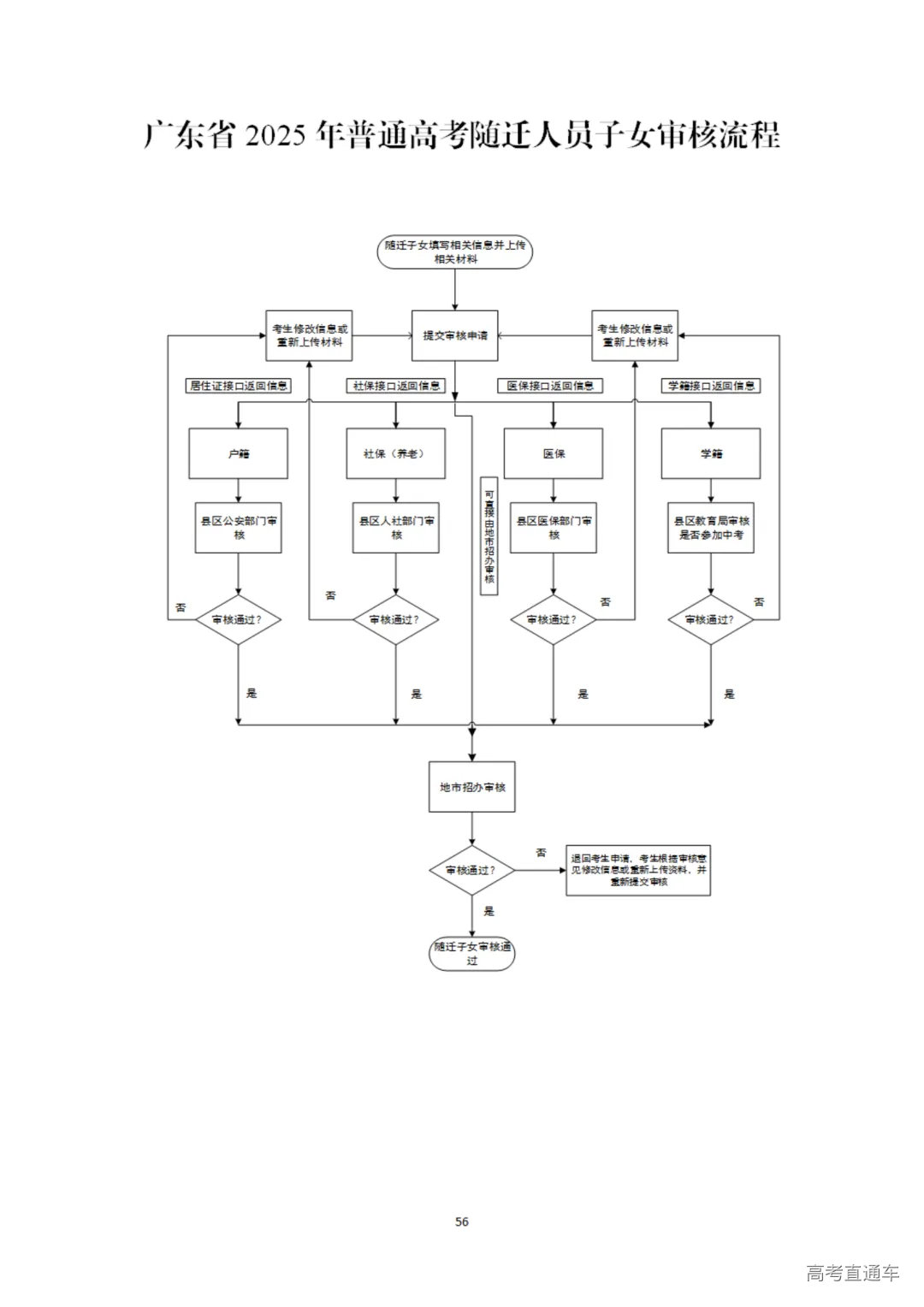
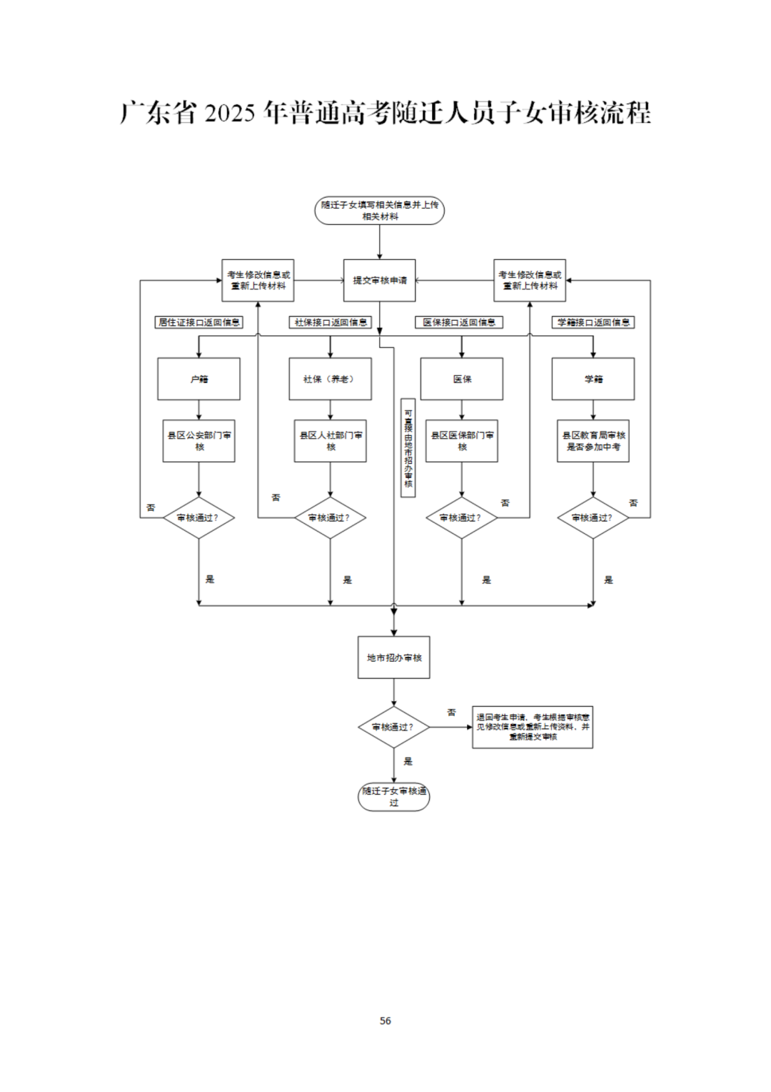
(三)做好随迁子女报考资格审核。随迁子女资格审核工作按《关于做好进城务工人员随迁子女在广东省参加高考有关工作的通知》(粤教考函〔2017〕41号)、《广东省教育厅关于优化进城务工人员随迁子女在我省报名参加普通高考资格审核有关工作的补充通知》(粤教考函〔2023〕34号)等相关要求执行。各地招生考试机构要积极协调公安、社保、医保等部门,充分利用网上系统和电子数据进行联审,简化审核流程。审核过程中,发现随迁子女提交的资格证明材料及证件不齐全或弄虚作假的,一律不予报名,已经报名的,取消报名资格。各高中阶段学校可提前组织随迁子女考生进行材料初核,引导不符合我省报考条件的学生尽早回户籍所在地参加高考报名。
(四)加强考生毕业生身份审核。除报考高校少年班、数学英才班、数学领军计划、物理攀登计划、物理学科卓越人才培养计划等教育部批准的类型外,严禁非应届毕业班在校学生报考。凡非应届毕业年份以弄虚作假手段报名并违规参加普通高校招生考试的学生,在其应届毕业当年不得报名参加高考。中学有组织非毕业班学生报考行为的,将予以通报批评,并严肃追责。高等学校新生报到时将核验考生高中阶段学校毕业证或高中同等学力证明,无高中阶段学校毕业证或高中同等学力证明的考生将不予报到和注册。
(五)加强考生加分和优先录取资格审核。2025年普通高考考生加分资格和优先录取资格申报工作按照《广东省招生委员会关于进一步调整广东省高考加分项目和加强管理工作的通知》(粤招〔2015〕6号)及有关规定执行。根据《广东省2025年普通高校招生统一考试报名工作规定》的时间和流程安排,各高中阶段学校和报名点要提醒符合条件的考生及时准备相关证明材料,并在规定时间内提出申请。各地招生考试机构要安排专人负责考生加分资格和优先录取资格的材料汇总、资格审核、上报、公示、信息录入等工作,避免造成工作脱节和遗漏。要充分利用数据比对、部门联审等办法加强考生加分和优先录取资格审核工作。对弄虚作假骗取加分和优先录取资格的,将依法依规严肃处理。
四、做好报名信息核验和建档工作
考生档案,包括考生信息(电子档案)和纸质档案,是考生考试、填报志愿、投档录取、入学报到、电子注册、学籍管理、学历证书等相关工作办理的重要依据。考生信息错漏可能导致考生无法正常考试、无法填报志愿、无法在教育部备案,毕业时无法获得毕业证书等各种问题。各级招生考试机构要高度重视考生信息数据的采集和建档工作,建立健全考生信息核准检验机制。各报名点、各有关中学要认真指导考生完成报考信息的填写、校对工作,指定专人负责考生信息的核准工作,确保考生信息真实准确。一是要坚持考生基本身份特征信息使用电子设备程序统一采集。统一使用身份证阅读器采集考生基本身份数据,使用省普通高考报名系统、省教育考试院官微小程序采集考生相片和人脸特征信息数据。二是要建立健全考生信息核验机制。对于考生填报的信息有电子数据的要充分利用电子数据核验,无电子数据的要求考生在签名确认前认真逐项检查报名表内容,采用交叉检查、工作人员复核等方式加强人工核验,重点加强对户籍地、应/往届、学籍、选择考科目、联系电话等关键易错信息的核验,确保电子信息数据准确。三是要及时处理报名过程中遗留问题。对报名过程中无法处理的生僻字等问题,报名结束后要按要求及时汇总上报省教育考试院统一备案。考生报名后姓名、证件号、户籍、政治面貌等信息有变化,按照“广东省2025年普通高考考生信息修改审核流程”进行更正,信息更正截止时间为2025年5月30日,逾期一律不予办理更改手续。
五、着力为学生报考提供优质服务
在严格报名资格审核的同时,各级招生考试机构要协调相关职能部门,进一步优化机制、简化流程,着力解决考生急难愁盼问题,在报名过程中为考生办实事,减轻学生报考负担。在随迁子女资格审核、户籍从外省迁入我省考生资格审核、残疾考生合理便利申请审核等涉及跨部门审核的,要及早与相关部门做好沟通协调,明确审核流程,给出清晰指引;能够利用网上联审,或利用电子数据进行比对的,要尽可能减少学生家长上门,减少开具证明要求;对应届毕业考生,能够由中学集中统一办理的,应通知考生提前准备材料,集中统一办理;中等职业学校要加强统筹,将报名政策和安排及时通知在校外实习实践的学生,并组织好相关学生的高考报名工作;对残疾考生申请合理便利等需要现场评估的,要做好指引,并协调相关部门一次完成评估和材料报送工作。
滑动浏览👇
高考直通车
再次提醒全省高考生
无论你是参加春季高考还是夏季高考
无论你是应届生还是往届生
都需要进行高考报名!
都需要进行高考报名!
都需要进行高考报名!
否则无法参加考试和录取!


























































