根据教育部普通高等学校招生考试有关规定及《市招委关于天津市普通高考报名有关事项的通知》(津招委高发〔2021〕14号)等文件要求,市招委就2026年天津市普通高等学校招生考试报名工作规定如下。
一、报名条件
(一)下列人员可以在我市报名参加普通高考
遵守中华人民共和国宪法和法律,高级中等教育学校(含普通高中、普通中专、职业高中、技工学校等,下同)毕业或具有同等学力,身体状况符合相关要求,且符合下列条件之一的考生,可以在我市报名参加普通高考:
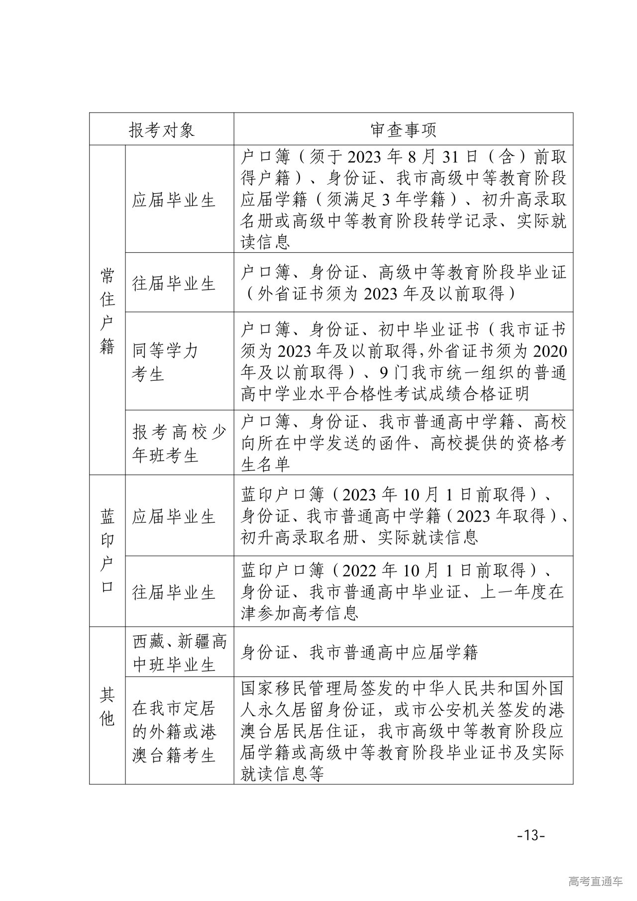
具有我市常住户籍的考生,须符合以下要求:
(1)应届毕业生,须于2023年8月31日(含)前取得我市常住户籍,具有我市高级中等教育学校3年学籍并实际就读。
(2)往届毕业生,须具有我市高级中等教育学校毕业证书。对于持外省高级中等教育学校毕业证书的往届毕业生,须满足高级中等教育毕业3年及以上。
(3)同等学力考生,须参加我市统一组织的9门普通高中学业水平合格性考试且各科成绩合格,并具有我市初中学校毕业证书。对于持外省初中学校毕业证书的同等学力考生,须满足初中毕业6年及以上。
2. 具有我市常住户籍和普通高中学籍,符合经教育部批准的高校少年班和数学英才班等报考资格的非应届毕业的高中在校生,可凭招生院校提供的资格考生名单报名参加普通高考。考生的高考成绩只能作为报考高校少年班或数学英才班的录取依据,不能作为当年在津普通高校招生其他院校录取的依据。
3. 符合《关于蓝印户口学生在我市入学就读及参加普通高考报名资格的通知》(津教委中〔2009〕6号)规定的考生。
4. 在津内地西藏、新疆高中班就读的毕业生,可以在津报名参加普通高考,但不在津参加高考录取。
5. 符合国家有关规定,持国家移民管理局签发的《中华人民共和国外国人永久居留身份证》的考生。
报考普通高等艺术(体育)院校(专业)的考生和港澳台籍考生,报名条件按教育部和我市有关规定执行;现役军人报考高校,按中央军委有关部门的规定办理。
(二)下列人员不得在我市报名参加普通高考
1. 具有普通高等学历教育资格的高校在校生,或已被普通高校录取并保留入学资格的学生。
2. 高级中等教育学校非应届毕业的在校生。
3. 在高级中等教育阶段非应届毕业年份以弄虚作假手段报名并违规参加普通高校招生考试的应届毕业生。
4. 因违反国家教育考试规定,被给予暂停参加高考处理且在停考期内的人员。
5. 因触犯刑法受到刑事处罚、尚在处罚期内的。其中,未成年人按相关法律规定执行。
6. 我市中等职业学校根据《关于转发<教育部关于做好2006年中等职业学校招生工作的通知>的通知》(津教委职〔2006〕22号)招收的外省市学生。
7. 其他不符合国家及我市规定的人员。
高考报名后至开考前,如发现考生有上述不符合报考条件的情况,取消其高考报名资格。
二、报名办法
报名工作按照网上录入报名信息、现场确认报名信息的程序进行。考生须在规定时间内报名并现场确认,逾期不再受理。
(一)第一阶段:网上报名和缴纳考务费
1. 符合报名条件的考生,于2025年10月16日至10月21日期间,登录招考资讯网(www.zhaokao.net),进入天津市普通高考网上报名系统,根据要求和提示,录入报名信息,逾期不再受理。
考生须根据自身情况,在普通类、艺术类、体育类3个科类中任选一类作为本人的报考科类;在英语、俄语、日语、法语、德语、西班牙语6个语种中,任选一种作为本人的外语语种。其中,艺术类考生须在美术与设计类、舞蹈类、播音与主持类、音乐类、表(导)演类、书法类、戏曲类中选择一个科类进行报名。考生须确保各项信息的完整、真实、准确,并将报名信息核对无误后提交。
2. 提交报名信息后,考生要在网上报名截止日期前,通过“网上支付”缴纳高考考务费。考生网上缴费成功后,方可在规定时间到规定地点现场确认报名信息,否则报名无效。现场确认期间,各报考单位一律不接收现场补缴费。完成报名信息现场确认的考生,因本人原因不能参加考试的,已进行网上支付的考务费不予退还。
3. 按照教育部规定,被推荐的免试保送生,运动训练、武术与民族传统体育专业的单招考生,残障单招考生,职教师资单招考生,消防员单招考生也须办理报名手续,报名程序与普通考生相同。
(二)第二阶段:现场确认报名信息
1. 已履行网上报名手续的考生,于2025年10月22日至10月25日期间,持本人户口簿、有效期内的居民身份证、学籍和学历的证件及证明等,到规定的地点现场确认报名信息。
按照属地管理原则,我市普通高中应届毕业生在其学籍所在中学确认报名信息。我市普通中专、职业高中、技工学校应届毕业生在其学籍所在区考试机构指定的地点确认报名信息。往届毕业生、同等学力考生等符合条件的其他考生在其户籍所在区考试机构指定的地点确认报名信息。
现场确认报名信息时,考生须交验相关证件证明,接受报名资格审查,并按要求认真核对本人报名信息,无误后在《考生报名信息确认单》上签字。各接收报名的单位按统一的考生号编制办法赋予考生14位考生号,并进行电子摄像,考生电子照片以考生号命名。未进行电子摄像者,一律不得在津参加高考。市高招办根据报名信息和电子照片,制成“2026年天津市普通高校招生考试准考证”,考生在规定时间内登录招考资讯网自行下载打印准考证,并凭身份证、准考证等证件参加普通高考。
报名单位须对考生进行思想政治品德考核,我市普通高中毕业生的思想政治品德考核由所在中学做出鉴定,鉴定内容应完整、准确地反映在考生综合素质评价表中;其他报名考生由其所在学校或单位对其政治态度、思想品德做出全面鉴定,在现场确认报名信息时由报名单位录入报名系统。各区招办也可结合考生实际情况确定具体鉴定单位,各鉴定单位要对鉴定内容的真实性负责。
三、相关要求
(一)报名考生要按规定接受资格审查
所有报名考生必须接受报名单位的资格审查,不接受资格审查或不符合资格条件者,一律不得在津参加普通高考。考生本人须对填报和确认信息的真实性和准确性负责。考生在现场确认报名信息时,要在《考生报名信息确认单》上承诺本人所填内容、提供的相关证明材料客观、真实、准确,承诺参加考试时遵守有关管理规定,并签字确认。《考生报名信息确认单》一式两份,一份存入考生档案,一份在区考试机构永久留存备查。
(二)各报名单位要严格做好资格审查
各报名单位要确保考生身份信息真实准确。在现场确认报名信息时,须配备二代身份证识别仪,并进行考生本人、身份证照片和高级中等教育阶段照片的“三比对”;高级中等教育阶段往届生及同等学力考生等其他考生在现场确认时,报名单位须通过人脸识别等进行身份比对,确保报名人员为考生本人。
各报名单位须按规定对考生的资格进行审查。要将资格审查责任明确到岗、落实到人,遴选熟悉业务、秉公办事的人员专门负责资格审查工作。资格审查人员必须严格按照国家和我市有关规定,认真落实“谁审查、谁签字、谁负责”的要求,逐一审查每位考生的资格,逐项审查考生的相关证件证明等材料,履行签字手续,并在考生《考生报名信息确认单》上加盖公章,对审查结果负责。所有审查材料要复印或拍照,永久留存备查。
(三)各相关单位认真做好资格复查
各区教育行政部门、各相关单位的学籍管理部门等,须对考生的学籍和实际就读情况进行逐人复查。各区考试机构须对考生的报考资格进行复查,资格复查人员必须逐项复查考生的报名条件,对于户籍、学籍、实际就读、证件证明材料存在疑义的考生,要协调本区公安部门和教育行政部门,对考生资格条件进行核实确认。复查人员要履行签字手续,并对复查结果负责。所有复查材料要复印或拍照,永久留存备查。
附件:津招委高发〔2025〕9号-市招委关于做好2026年天津市普通高等学校招生考试报名工作的通知
附件:















