为深入贯彻军民融合发展战略,着力培养军队建设需要的高素质士官人才,根据中央军委政治工作部、中央军委国防动员部和国家教育部《关于做好2020年招收定向培养士官工作的通知》(军政〔2020〕344号)精神,结合实际,现就做好自治区定向培养士官招收工作通知如下:
一、报考条件
报考定向培养士官的考生须为2020年参加全国普通高校招生统一考试的普通高中毕业生,年龄不超过20周岁(2000年8月31日以后出生),未婚,其政治和身体条件按照征集义务兵的规定执行。
二、招生计划
在国家核定的14所地方高校2020年高职(高专)层次招生计划内,为解放军和武警部队招收定向培养士官433人(含女士官3人,具体计划见附件1)。有关招生计划在教育部“全国普通高校招生来源计划网上管理系统”中编制,“计划类别”标注为“直招士官生”。
三、招生办法
定向培养士官招生,纳入全区普通高校招生统一考试实施,执行现行专科提前批录取政策。
(一)宣传报名。考生须参加全国普通高校招生统一考试报名,自治区教育考试院通过《报考指南》发布招生信息,8月2日至3日,采取网上报名的方式,填写相应高校“直招士官生”专业。各级兵役机关、招考办和高中学校要教育引导广大考生树立献身国防的远大志向,鼓励考生报考定向培养士官。宁夏职业技术学院、宁夏工商职业技术学院通过印发简章、发布信息、开展咨询等形式,向考生及教师、家长介绍报考的条件、程序、专业、数量、培养目标、待遇、未来工作方向等相关信息。
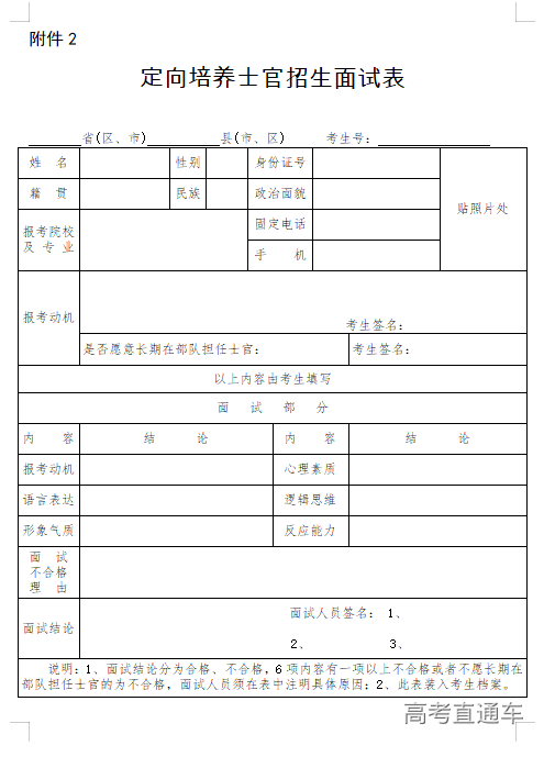
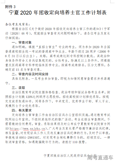
(二)招生审查。8月5日前,自治区教育考试院在专科提前批报考有关高校相关专业的上线考生中,按考生志愿和考分从高到低的顺序,依照男性考生不少于招生计划数的3倍、女性考生不少于招生计划数的10倍确定审查对象,并及时将考生名单(包括所在市、县、姓名、民族、身份证号、毕业院校、家庭住址、户口所在地、联系方式等)提供自治区征兵办公室。8月7日起,自治区征兵办公室将考生名单分拨至各市、县级征兵办公室,由各县级征兵办公室通知考生领取《招收士官政治考核表》、《定向培养士官招生面试表》(见附件2)、《宁夏2020年招收定向培养士官工作计划表》(见附件3),8月10日起,考生按计划参加政治考核、体格检查和招收面试,各级兵役机关按计划组织招生审查。8月28日前,自治区征兵办公室将体格检查、政治考核和面试合格考生名单抄送自治区教育考试院。
(三)录取。自治区教育考试院依据体格检查、政治考核和面试合格考生名单,在考生的电子信息中标注合格标志,按照招生计划数120%比例顺序志愿投档,招收高校按计划择优录取,按规定发放录取通知书。同等条件下,中共党员、优秀学生干部、军人子女、英模烈士子女优先录取。当志愿上线考生数量不足时,从体格检查、政治考核和面试合格的上线考生中补征志愿录取。 9月上旬,自治区教育考试院将录取名单抄送自治区征兵办公室,9月底前,自治区征兵办公室将录取名单抄送招收部队,将《招收士官体格检查表》、《招收士官政治考核表》和《定向培养士官招生面试表》移交招生高校装入学生档案。
(四)补充。培养对象因淘汰或录取不足出现的空缺,每年年底前从同年级本专业符合条件的在校学生中选拔补充。高校对报名学生体格、病史、现实表现和学习情况进行初步审查,择优推荐培养对象;自治区征兵办公室会同招收部队按规定组织体格检查、政治考核和面试,择优确定培养对象。
四、联合培养
定向培养士官学制3年,毕业后取得大专学历。前2.5学年的全部课程由高校负责,招收部队根据需要对接指导教学;后0.5学年为入伍实习期,入伍实习由部队负责,实习完成后由高校办理毕业手续。
(一)教学管理。高校应当单独组建班次,每班不超过50人。招生开始前,招收部队教学指导机构会同高校制定人才培养方案和专业课程设置,做好教学准备工作;培养对象在高校学习期间,部队教学指导机构对高校教学跟踪指导,促进教学与使用的对接。高校所在地县级兵役机关协助高校做好培养对象日常管理和军政训练。
(二)淘汰。定向培养对象入学1个月内,由自治区征兵办公室会同高校组织复检复查,不符合入伍条件者取消定向培养资格,高校按照有关规定办理。培养对象在校学习期间,因身体原因不宜入伍的,由高校根据情况调整到其他班次学习;因个人原因,未完成在校课程、考试不合格,或者拒绝入伍经教育无效,以及违反校规校纪受处分,或者触犯法律的,按照所在高校学籍管理规定处予以处理。
(三)毕业。入伍实习合格、符合有关高校毕业要求的准予毕业,毕业时不返回高校,由高校直接办理毕业相关手续。实习不合格、无法胜任士官岗位的,撤销其档案中入伍材料,返回原高校。
五、入伍办理
培养对象完成前2.5学年课程且修满规定学分,于第三学年的12月份参加身体复检和政治复审,符合服现役条件的,由兵役机关办理入伍手续。部队训练指导机构派出接兵人员,会同当地兵役机关完成档案交接,将招收的士官统一接入部队。交接报到工作于12月20日开始,12月30日前完成,入伍时间从当年12月1日起算。培养对象入伍后,在部队训练指导机构完成入伍训练和岗前专业培训。
招收定向培养士官的档案材料主要包括:高校学籍档案和《招收士官入伍批准书》《招收士官政治考核表》《招收士官体格检查表》《定向培养士官招生面试表》。
六、任命和待遇
招收的定向培养士官毕业后,由所在部队按照规定权限下达士官任职命令,时间统一为毕业当年7月1日,其军衔等级和工资档次,比照同期入学从普通高等学校毕业生中直接招收士官确定。下达士官命令后执行现役士官的工资标准,享受现役士官的相关待遇。批准服现役后首次授予军衔前,按义务兵新兵标准发放津贴。
招收定向培养士官工作的未尽事宜,按照《直接从非军事部门招收士官工作规定》(参动〔2010〕9号)办理。
七、有关要求
招收定向培养士官,是依托国民教育资源培养士官人才的有效途径,是加快推进军事人员现代化的重要举措。军地有关部门和单位要严格按照明确的标准条件、招生计划和程序办法组织实施,细化职责分工,搞好协同配合,确保高标准完成招收培养任务。教育部门要利用高考填报志愿有利时机,加大招收政策规定宣传,鼓励优秀学生报考;兵役机关要会同招收部队和培养高校,把好体格检查、政治考核、招收面试等质量关口;培养高校要围绕部队战斗力建设对士官人才的需求,加大教学资源开发力度,持续优化专业课程设置,不断提升人才培养的针对性和适岗率。对审查把关不严、履职尽责不力、培养质量不高的,要严肃追究相关单位和人员责任。




