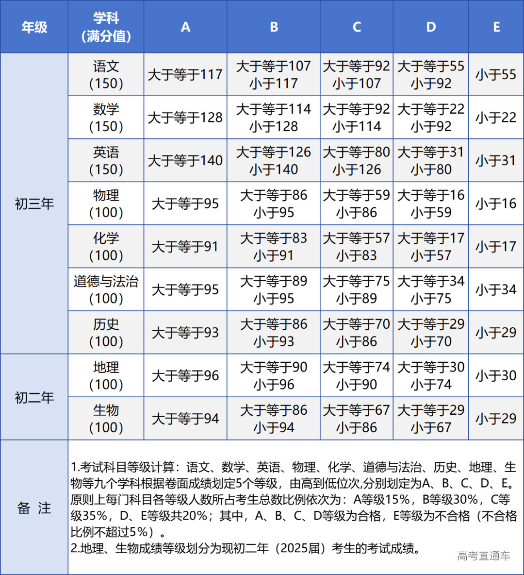
2024年厦门市初中学业水平考试(简称“中考”)考生成绩已经公布,经市中招领导小组研究同意,今年中考各科等级划分标准如下: (点击图片看大图) 成绩公布之后,考生如对本人成绩有异议,可于7月9日至7月11日向报名点提出成绩复核申请(上午8:30-11:45;下午3:00-5:30,逾期不予受理),复核工作只复核成绩,不查卷,具体办理流程可向各报名点咨询。 考生应根据自己的投档总分、投档位次和各科等级组合,对照招生计划册的《厦门市2024年高中阶段学校招生计划分配表》中不同学校(专业)的综合素质评价等级、各科目等级、实验考试等级、招生片区以及专业测试、体检、面试等方面的要求,认真选择和填报志愿。 中招志愿填报时间为7月12日8:00至7月15日11:00,考生网上填报并确认的志愿是投档和录取的唯一依据。志愿填报系统支持手机端和电脑端。 考生可关注“厦门i教育”微信公众号,进入公众号后点击底部菜单栏的“i教育”—“教育应用”—“中考中招”或“热门应用”—“中考中招”,均可进入“中招志愿填报”模块进行志愿填报。 使用电脑浏览器打开网址: https://zkbm.xmedu.cn/student/home,并用“厦门i教育”账号密码登录。
查看完整试题
登录查看完整试题答案
阅读数:3.0 k
特别声明:
1. 本站注明稿件来源为其他媒体的文/图等稿件均为转载稿,本站转载出于非商业性的教育和科研之目的,并不意味着赞同其观点或证实其内容的真实性。如转载稿涉及版权等问题,请作者在两周内速来电或来函联系,本站根据实际情况会进行下架处理。
2. 任何媒体、网站或个人未经本网协议授权不得转载、链接、转贴或以其他方式复制发表,违者本站将依法追究责任。
1. 本站注明稿件来源为其他媒体的文/图等稿件均为转载稿,本站转载出于非商业性的教育和科研之目的,并不意味着赞同其观点或证实其内容的真实性。如转载稿涉及版权等问题,请作者在两周内速来电或来函联系,本站根据实际情况会进行下架处理。
2. 任何媒体、网站或个人未经本网协议授权不得转载、链接、转贴或以其他方式复制发表,违者本站将依法追究责任。

