各位考生:
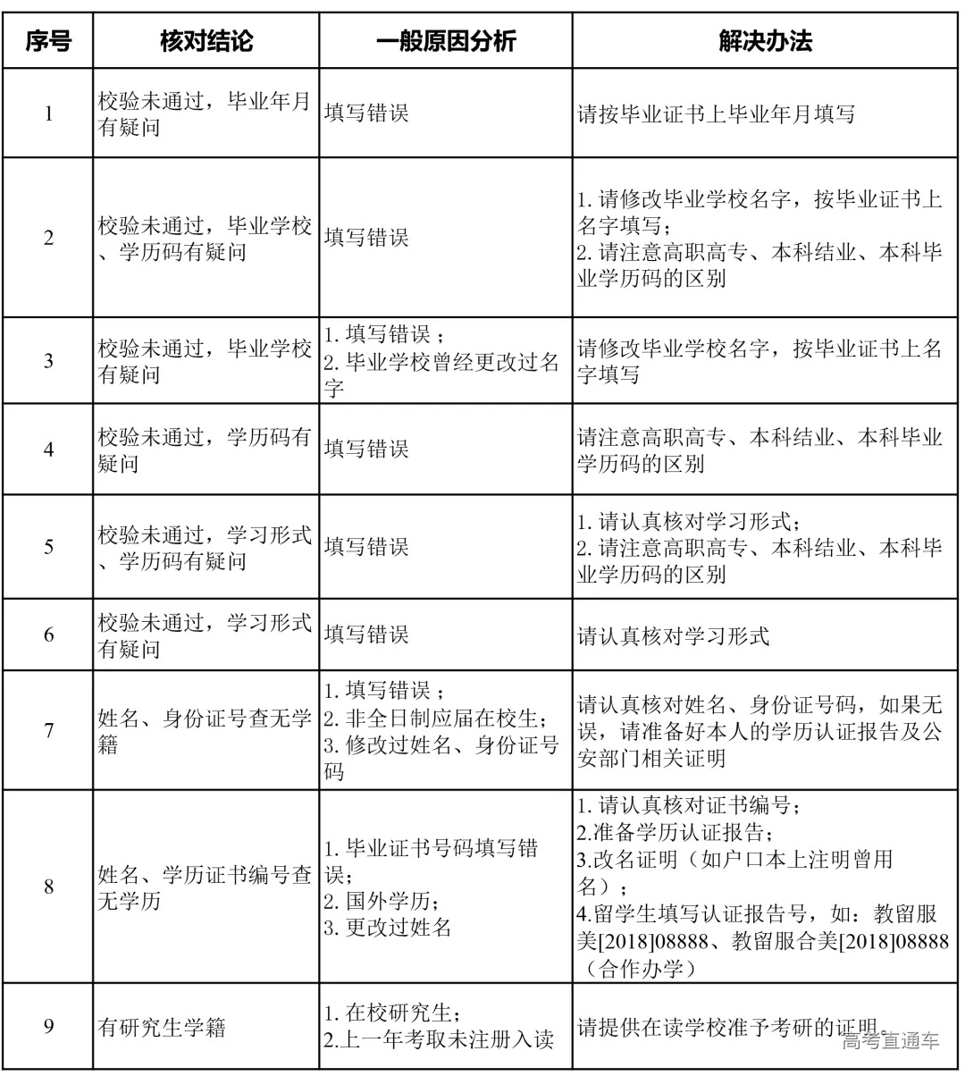
根据教育部《2022年全国硕士研究生招生工作管理规定》、《广州美术学院2022年攻读硕士学位研究生招生章程》、《广州美术学院2022年硕士研究生招生考试报名须知》等有关规定,我校对报考广州美术学院的考生的网上预报名数据进行了审查(截至2021年9月27日),现将相关情况通知如下: 1.部分考生报名点选择有误,报考广州美术学院应选定广州美术学院考点。 2.非全日制教育硕士只接受“定向就业”考生报考,部分报考非全日制教育硕士考生报考类别选择有误。 以上考生名单详见附件,请考生认真阅读我校招生章程和网报须知,结合自身情况,于10月5日至10月25日,每天9:00—22:00,重新选择报考点或者报考专业,逾期报考信息无效。 广州美术学院招生单位代码:10586 广州美术学院报考点代码:4417 温馨提醒:未通过学历(学籍)校验的考生可对照下表查找解决办法,如认真核对无误,请准备相关证明材料用于网上确认。 (点击查看大图) 广州美术学院招生考试中心 2021年09月29日 附:名单(报考点或报考类别选择有误)



