高考报名时间:11月1-10日 合格考报名时间:11月17-22日
有不少同学问到,考生号应该怎么选?不同类型考生怎么选择考生号,才能确保报名成功?
1.只参加春季高考的学生
先报名【高考】,考生号属性选择【单考单招类】;
再报名【语数英学考】。
2.只参加夏季高考的学生
报名【高考】,根据考试方向,考生号属性选择【普通类】或者【艺体类】;
3.参加春季高考+夏季高考的学生
先报名【高考】,考生号属性选择【普通类】或者【艺体类】;
再报名【语数英学考】。
在《关于做好广东省2024年普通高校招生统一考试报名工作的通知》,明确提到:单考单招类考生如果要兼报其他高考类别,则派发其他相应属性的考生号,并要求考生报名时选择相应的考试科目。
根据文件,单考单招类包含了:报考高校单独组织考试(含免试)及单独录取的保送生、高水平运动队(单 招)、运动训练、武术与民族传统体育、职教师资、残障(单招)、依学考成绩录取、高职自主招生、中高职贯通三二分段、五年一贯制和消防救援(单招)的考生。
也就是说,春季高考属于单考单招类,如果考生不打算参加夏季高考,只参加春季高考,那派发的考生号第五位属性码就是6。
如果考生既想参加春季高考保专,又想参加夏季高考冲本,那派发给他的考生号属性码就是对应他想兼报的高考类别,同时在报名时他就要选择相应的考试科目。
小明成绩一般,打算在春季高考的学考录取中争取考上公办专科,然后夏季高考再冲一下本科,他的选科组合为历史+政治+地理,那他的考生号属性码对应的就是2,代表普通类(历史),高考报名时选择的考试科目为:语文、数学、外语、历史、政治、地理”。
小明的同桌小李,成绩较差,觉得在夏季高考考上本科的概率极低,所以打算参加春季高考就算了,那他的考生号属性码对应的就是6,代表单考单招类,就不能再参加夏季高考统考了。
车车提醒大家:在高考网上预报名即将开始前,有意参加春季高考的同学,务必深思熟虑决定好自己的报考方向,一旦选了“单考单招类”,考生号属性码为6,是不能再参加夏季高考统考的。想要保专冲本,建议兼报其他高考类别并提前确定好自己的考试科目。
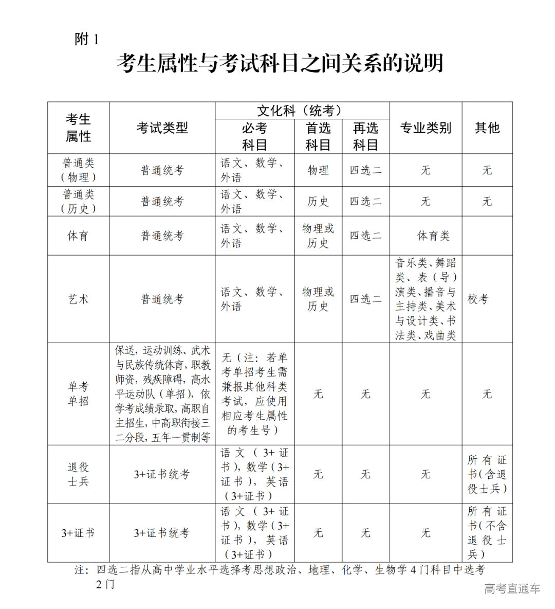
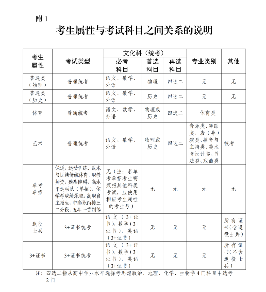
普通类(物理)考生考试科目为:语文、数学、外语、物理和四选二。
普通类(历史)考生考试科目为:语文、数学、外语、历史和四选二。
体育类考生考试科目为:在普通类(物理)或普通类(历史)考试科目的基础上加考体育术科。
艺术类考生考试科目为:在普通类(物理)或普通类(历史)考试科目的基础上加考艺术术科。
外语选考语种为英语、日语、德语、法语、俄语、西班牙语中的一门。外语语种为英语的考生,须参加英语听说考试,英语听说考试单独进行。
“3+证书”考试的文化课考试科目为:语文、数学、英语。
同学们领取到考生号后,检查考生号上的第五位考生属性码。若第5位的数字是“6”代表单招类,一定要检查清楚,若领取错误及时联系报考点修改。
*考生号第五位为属性码
*单考单招不含3+证书考试
同学们领取到考生号后,前往网上报名页面查看考生属性,若显示不正确,及时联系报考点老师修改。
关于高考报名,很多同学都有这样一个疑问:参加春季高考也要报名夏季高考,需要缴纳两次费用吗?如果只是想报考春季高考,是不是不用多给报名费了?
我们都知道,高考报名是需要缴纳报名费的,而不同考生属性所需缴纳的费用不一样(仅供参考,请以缴费页面金额为准):
广东高考普通类考生(历史/物理)6科+英语听说,总共175元
如果是艺术生,还要加上统考的费用。按照往年艺术生的投稿,总共需要交375元
学业水平合格考:25元/科每次
需要注意的是,考生属性为“单考单招”(含春季学考和高职自主招生)由于无考试科目,所以在高考报名时是不用缴纳考试费用的,届时合格考报名再交语数英三科考试的费用即可,只需75元。






