1.往年未被录取的考生:需提供本人身份证、户口薄、高中毕业证或中专毕业证原件和复印件。
2.往年已被院校录取的考生:需提供本人身份证、户口薄、毕业证原件复印件及未报到证明、退学证明或当年准考证及录取通知书原件。
3.返市应届生:需提供本人身份证、户口薄、学业水平测试证原件及复印件,同时还需提供学籍就读学校的证明信(信上注明学籍号、高三X班、班主任签字及校长签字,加盖学校及教育局学籍管理部门印章)。
4.同等学力考生:需提供本人身份证、户口薄,2017年以前的初中毕业证原件及复印件。
提醒:将身份证正反面,户口本首页、考生本人页,毕业证复印在一张A4纸正反两面上。
河南省2020年普通高校招生
网上报名使用手册
考生注册与登录
1.访问系统
登录“河南省招生办公室”网站(http://www.heao.gov.cn),在首页右侧点击“河南省普通高校招生考生服务平台”(图1-1),进入考生服务平台系统。也可以直接访问https://pzwb.heao.gov.cn,进入考生服务平台的网页(图1-2)。
推荐使用Chrome浏览器、火狐浏览器、Opera浏览器、QQ浏览器、搜狗浏览器、Internet Explorer 11等。

图 1-1

图 1-2
如果使用IE浏览器无法正常打开“考生服务平台”的网页,请在IE浏览器的“工具”菜单(如图1-2-1)中选择“Internet选项”,在“高级”页签中勾选“使用TLS 1.2”(如图1-2-2)。

图 1-2-1

图 1-2-2
查看信息公告
正式报名前,请考生认真阅读网站首页左边“信息公告”栏中的相关政策信息,点击“更多”按钮可以查看更多的政策和信息(图1-3),如果政策信息多于一页,可以点击右上角的翻页按钮查看其它页的信息,也可输入要查看的页码,然后点击“GO”按钮直接查看该页面的信息(图1-3-1)。
图 1-3 
图 1-3-1
注册和登录
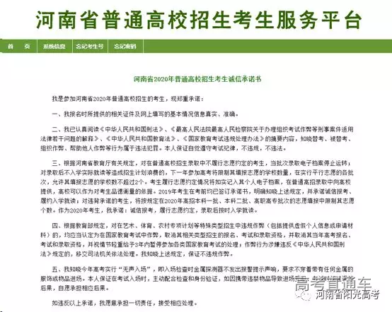
考生需要首先注册。点击首页的“注册”按钮,认真查看河南省2020年普通高校招生考生诚信承诺书(图1-4),点击同意后方可进入考生注册界面(图1-5)。
注意:一台电脑同时只能供一位考生使用,两个或两个以上的考生不能同时使用一台电脑进行报名操作。
(1)“报名序号”和“注册密码”是考生网上注册必须的凭据,考生须先到各报名点或县区招办缴纳报名费用,然后领取“报名序号”和“注册密码”。
领取报名序号后请首先核对报考的类型、类别是否正确,如有问题,及时向报名点或县区招办反映。如信息无误,则按照领取的“报名序号”和“注册密码”进行网上注册并完成网上报名。“报名序号”和“注册密码”在注册成功后不再使用。

图 1-4
(2)输入12位的“报名序号”、8位“注册密码”。
(3)身份证号必须为18位,最后一位如果是字母“X”的话,请使用大写字母。同一身份证号只能注册一次。
(4)验证码请按照图片框中的数字输入,如果验证码看不清可点击图像刷新重新获取。验证码有时效性,请尽快输入。
(5)“考生注册”页面的所有信息输入无误后,点击“注册”按钮,进入“考生报名信息注册”页面。

图 1-5
如果考生点击“注册”后没有正常进入“考生报名信息注册页面”,请查看输入框后的信息提示或者认真查看弹出的错误提示信息。按照提示信息修改注册信息后重新点击“注册”。

图1-6

图1-7
考生报名信息注册与修改
1、登录密码、验证信息与手机设置

图 2-1
进入考生报名信息注册页面后(图 2-1),请认真查看页面上方的红色提示信息以及蓝色注释信息,再次确认自己所报考试类型是否正确,报名点是否有误。
2、填写基本信息内容

图 2-2
如果考生是“普通高中应届毕业生”或者是近几年参加过年我省高考的往届生,在页面中可以直接看到自己的姓名、身份信息、学业水平成绩等,否则需要考生自行填写(图 2-2)。
如果身份证号信息输入错误,请关闭当前页面重新进行注册。
姓名、身份证号、出生日期、性别、民族都要求与身份证上的信息要一致,且一旦注册成功就不允许考生自己修改,所以考生在填写的时候,一定要谨慎,不要出错。
本省户籍请按户口簿分市、县、乡镇(街道)逐级选择户口所在地,外省户籍请先选择外省户籍,然后按户口簿填写户籍信息。
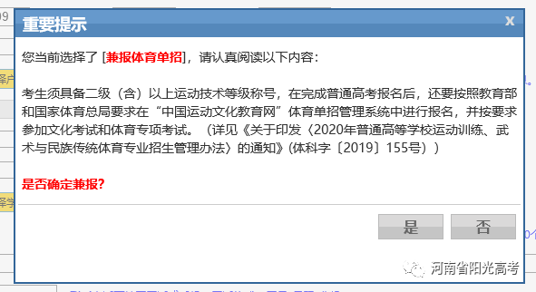
考生如果还需要报考体育单招,请在兼报信息下拉框中选择。默认为不兼报。选择兼报时,请认真阅读弹出框中的“重要提示”,然后确定是否确定简报。(图 2-3)

图 2-3
邮政编码、收件人和通讯地址。这三项的填写要前后一致,方便收到录取通知书。邮政编码要填写考生收取通知书所在地的邮政编码(请将输入法切换到英文状态下输入),地址要填写收件人所在的地址,越详细越好,需要注意不能超过50个汉字的长度。
3、专业报考、父母和监护人信息、本人简历
如关系人填写错误或多填,可单击关系人标题文字清除已填写的信息。
如果考生有兄弟姐妹同时报考,一定要注意父母的姓名、身份证号、民族、工作单位、职业类别、户籍等信息要填写一致。
所有信息填写完毕后认真核对,确保无误后点击“保存”。如有错误会有提示信息(图2-5),请考生按提示修改后重新保存(图2-6)。注册保存成功后,原有的报名序号和注册密码将不能再使用。


图 2-5
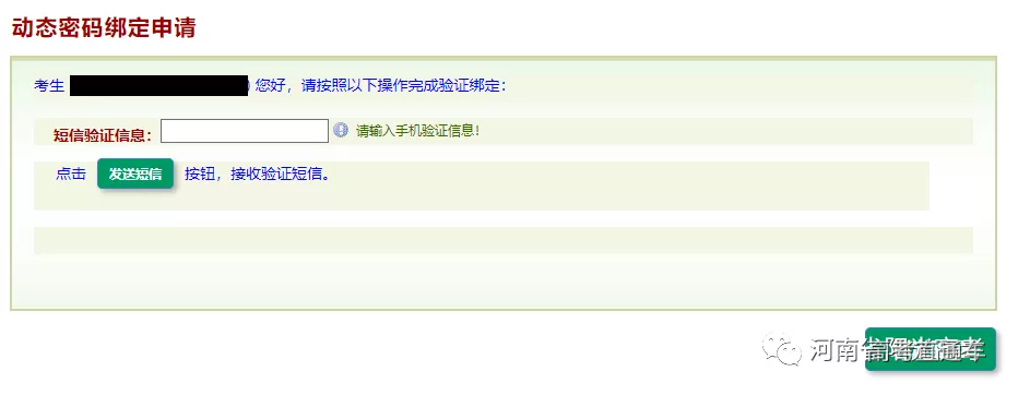
4、动态密码绑定
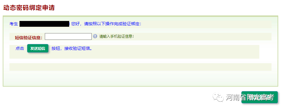
2020年根据国家有关法律法规,考生服务平台支持动态密码绑定,进一步加强了考生账户的安全性。考生注册完毕后,系统会自动跳到动态密码绑定页面(图2-6)。

图2-6
考生可以通过点击查看使用指南,安装相应的手机App,然后扫描图像中的二维码,并输入App生成的8位动态密码确认绑定成功。绑定动态密码时,请认真阅读屏幕上的安全注意事项,仅使用自己或家人的手机扫描二维码,不要让其他人扫描,更不要将二维码图像保存交予他人。二维码信息如被他人窃取,考生可携带证件立即前往县区招办重新绑定。
如果考生没有携带手机或者暂时没有手机,也可以认真阅读屏幕下方的红色提示信息,勾选并点击“放弃绑定”暂时不使用此项安全措施。
如果考生绑定了动态密码,则每次登录时,均需输入手机App显示的动态密码(图2-7)。

图2-7
没有选择绑定动态密码的考生,登录后系统首页均会显示安全风险提示(如图2-8),考生可直接点击绑定按钮,验证短信验证码或密码验证信息后追加绑定动态密码(图2-9)。

图2-8

图2-9
5、短信服务号码确认
考生如果在注册填报页面填写了短信服务号码,在考生注册成功后,系统会自动为考生发送短信,考生收到短信后在手机号码确认页面(图 2-10)输入接收到的验证码信息【短信有效期20分钟】,对填写的手机号进行核实确认。

图 2-10
如果考生注册成功一段时间后,仍未收到包含6位验证码的短信。请检查手机号是否正确,是否是河南省内中国电信、中国联通或中国移动的用户。如果号码无误,您可以点击“重新发送短信”按钮重发短信。如果号码有误,您也可以更正原先注册的手机号,也可选择删除错误或者无法收到短信的手机号。
6、查看报名信息与结束报名

图 2-11
考生如果没有填写短信服务号码,在正确注册后页面会转到“河南省2020年普通高等学校招生考试报名登记表(校对表)”,界面同时弹出你的14位考生号,请牢记!,再次登录系统只能使用14位考生号和注册时设置的登录密码。
考生也可随时如图2-11从菜单中选择“查看信息”项,进入报名信息查看页面。
考生修改报名数据一分钟后,可以点击“完成”按钮结束整个报名(图2-12)。一旦确认提交后,考生自己将无法修改报考信息。

图 2-12
7、安全退出
为了考生个人信息的安全,请考生操作结束后,点击“退出”按钮安全退出系统(图2-13)。

图2-13
考生报名信息注册与修改
系统其他功能
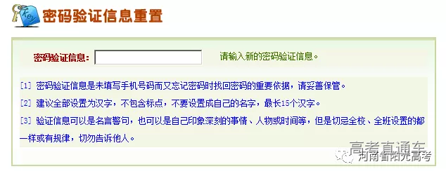
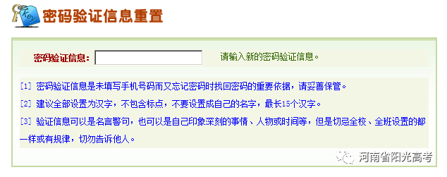
1、修改密码验证信息
已完成注册并生成考生号的考生可以修改自己的密码提示信息,考生用考生号和登录密码登录后,点击“系统信息”,在下拉菜单中单击“密码验证信息修改”。进入界面如图3-1。

图3-1
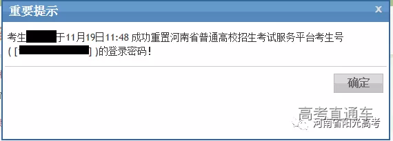
请考生在“密码验证信息”处填写新的密码验证信息,然后点击“重设”按钮,出现图3-2的修改成功提示,单击“确定”按钮完成密码验证信息的重置。

图3-1-1
2、查询考生号
已经注册过的考生,如果忘记了考生号,可以按照下面的方法找回自己的考生号。如果绑定有动态密码,则动态密码显示有对应的考生号。也可通过上面介绍的方法进入“河南省普通高校考生服务平台”。然后点击“忘记考生号”,进入“考生号查询”界面,如图3-2。接下来依次填写正确的“报名序号”、“注册密码”、“姓名”,然后按照图片框中的内容输入“验证码”,如果验证码看不清可点击图像刷新重新获取。

图3-2
最后单击“查询”按钮,弹出对话框,如图3-3。点击“确定”完成。

图3-3
3、重置密码
已经注册过的考生,如果忘记了密码,可以通过重置密码的方法重新设置自己的登录密码。首先,通过上面介绍的方法进入“河南省普通高校考生服务平台”。
然后点击“忘记密码”,进入“密码重置”界面,如图3-4。接下来依依次填写正确的“报名序号”、“注册密码”、“姓名”,然后按照图片框中的内容输入“验证码”。接着单击“下一步”按钮,进入图3-5界面。依次填写“手机验证信息”或者“密码验证信息”、“新登录密码”、“确认新密码”。最后单击“重设”按钮,弹出对话框,如图3-6。点击“确定”完成密码重置。

图3-4

图3-5

图3-6
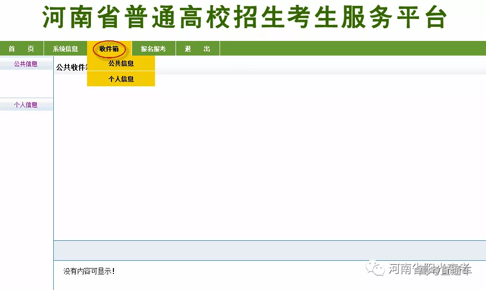
4、只读邮箱

图3-7
如图点击“收件箱”,可以看到有两类邮箱,一类是“公共信息”,一类是“个人信息”。公共信息是招办向所有考生发送的信息,个人信息是招办向单个考生发布的信息。公共信息在公共收件箱里,个人信息在个人收件箱里。
5、考生评价
图3-8
考生登录后,单击“报名报考”,在下拉菜单中单击“评价信息”。可以查看自己的评语与诚信档案。
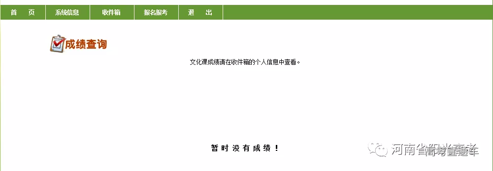
6、成绩查询
考生登录后,单击“报名报考”,在下拉菜单中单击“成绩查询”。可以查看自己高考成绩。

图3-9
申请照顾条件操作手册
河南省普通高校招生考生服务平台
网上申请照顾条件操作手册(考生版)
考生在规定的时间内登录河南省普通高校招生考生服务平台(https://pzwb.heao.gov.cn/pzservice/),通过选择菜单栏的照顾条件或者点击右侧照顾条件链接进入照顾条件申请页面。

填写保存信息
在弹出的考生照顾条件申请页面中选择需要申请的照顾条件和填写证件信息,并保存信息。
考生查看申请的照顾条件。

考生保存完申请的照顾条件后,在查看照顾条件页面中,考生当前状态为“允许申请”,审批状态为“未提交”。
在允许申请状态下考生可以通过选择照顾条件申请重新录入。如果确认无误,可以点击提交按钮正式提交申请的照顾条件。
请注意:照顾条件信息一旦提交,将不能再进行任何修改操作,请慎重操作!
提交后考生当前状态为“已提交申请”,审批状态为“审查中”。

请考生认真如实填写照顾条件,对提供虚假报名材料或照顾加分材料,或采取其他弄虚作假等行为骗取享受增加分数资格的,无论何时被发现,均取消其报名、录取资格。被取消资格的考生,由省级招办将其违规事实记入本人的诚信档案。
提交申请后请及时到报名点或当地招办提供证明材料。
1、审核通过
考生在查看照顾条件页面查看招办的审查结果。
2、查看驳回信息
考生通过点击“查看驳回信息”按钮查看申请的照顾条件是否有驳回的情况。

如果没有驳回信息,会提示出现“暂时没有驳回信息!”

如果存在驳回信息,系统会显示具体的驳回原因。

2020年考生服务平台密码安全须知
一、考生登录密码、手机短信验证码、密码验证信息以及动态密码是考生登录服务平台的凭据和相关安全保护措施,用于考生报名、成绩查询、填报志愿、录取查询全过程,务必由考生本人设置和保管,不要让其他单位和个人代替设置和保管上述信息。
二、考生服务平台要求密码长度不低于8位,最长20位,且包括大小写字母、数字和符号。密码的长度、复杂度的设计是为了保障自己利益不受别人侵害,从不同角度设计一个属于自己的、容易记住的密码是非常有必要的。
三、这里我们提供几个密码设计的参考方法:序号字母互换、名字拼音和幸运数字混编、喜欢的英文单词混编、名句名曲混编;数学公式、化学公式、音乐乐谱等容易记住的内容,都可作为密码设计的取材对象。
序号字母互换:26个英文字母对应数字1-26,两者互相替换作为一种密码设计方式。如:zhangsan对应268114719114;复杂一点可以部分变换,如:zhangsan对应z81147191.N(开头、结尾使用字母);
名字拼音和幸运数字混编:如考生姓名为张三,加入幸运数字为3密码设计为:Zhang*san3或3zhang#San或zhanG3.san等;
喜欢的英文单词:如喜欢的英文单词为family,密码设计为:iL0veMY#family;
名句名曲混编:如“读万卷书,行万里路”、“古代名曲高山流水”等,密码设计为:dwjsXw11gsls;
数学公式:可取二次函数一般式解析式中的fxa等作为密码设计对象,如fxaxbxca0;还可以将元素与集合关系式、二次函数的零点式、切线式等解析式公式作为密码设计的取材对象;
化学公式:可将物质与氧气的反应公式、分解反应公式、氧化还原反应公式等,作为密码设计对象,如:2Mg+O2点燃2MgO密码可设计为2mg+02.2.g0或2mg+02dianran2mg0,可按一定规律选取,如只选取数字字母或者全部选取;
音乐乐谱:可选取一首自己喜欢歌曲的歌词乐谱做为密码设计的对象,如义勇军进行曲第一句歌词的乐谱作为密码设计对象,5111156711;
注意:密码设计过程中,切记一定要按便于自己记忆的方式自由组合。不建议直接使用上述枚举的例子直接作为自己的密码。
四、不建议使用包含顺序数字、顺序字母、单纯的出生年月日、名字拼音(一连串的且不分大小写的简拼或全拼)、相连或多个重复数字或字母、键盘上相连的数字字母等,要注意避免有规律的、习惯性的、容易猜测的、单纯的数字字母等方式作为密码,在陌生上网环境不要使用浏览器的密码记忆功能。
五、切勿将个人账号、密码通过纸质介质完整存记,可以通过纸质介质存记密码中的一部分规则作为提醒,纸质介质存记完整密码容易被他人或不法分子利用,造成志愿等信息被违法恶意篡改。
六、手机接收到关于网报相关的验证码等信息,适当时间内请注意不要泄露。
七、如忘记网报密码提示问题,请考生本人持准考证和身份证到就近市县区招办重置密码。
2020年河南省高考报名信息安全提示
一、报名序号与注册密码
考生从当地县区招办获取的报名序号和注册密码,是考生首次登录网上信息采集系统并进行报名注册的唯一识别信息。各县区招办将报名序号和注册密码打印后下发考生。考生使用报名序号与注册密码登录网上信息采集系统进行信息填报,填报时考生需另外设置与注册密码不一致的登录密码,填报成功后,系统自动为考生派发14位考生号。报名序号和注册密码仅在首次登录网上信息采集系统时使用,填报信息保存后注册密码立即失效,再次登录需使用14位考生号和登录密码。考生要牢记14位考生号,并保管好自己设置的登录密码以及下面所说的各项安全信息服务项。
二、登录密码
登录密码是考生本人今后登录网上信息采集系统的钥匙,在考生资格条件申报、高招信息查询、成绩查询、志愿填报、录取期间征集志愿等环节均要使用,请考生本人牢记。为了保证密码安全,登录密码不要全校、全班设置的都一样或有规律,也不要和注册密码一致,请考生在报名前认真阅读密码安全须知,了解密码设置的有关技巧,切勿将密码告诉他人。以免因密码泄露而影响再次登录及志愿填报等工作。如遗忘密码,应立即携带相关证件及时前往县区招办进行重置。
密码验证信息是考生登录密码的安全保护措施,考生未填写手机号码,如需进行重置密码等操作,需提供此信息,请妥善保管。验证信息不能设置成考生自己的名字,可以是名言警句,也可以是自己印象深刻的事情、人物或时间等,但是切记不要全校、全班设置的都一样或有规律,也切勿告诉他人。手机短信是考生服务平台为考生提供信息安全服务的重要途径。考生网上报名时填写的本人手机号码,主要为考生提供安全服务、信息服务,用于“河南省普通高校招生考生服务平台”登录提醒、重置密码验证、填报志愿确认、通知成绩以及录取结果。省招办将通过10639639公益短信息平台向填写手机号码的考生发送免费短信息。为确保考生正常获得以上服务,此号码仅限填写河南省内的中国电信、中国联通或中国移动手机号码,并保证从报名到录取期间应持续有效,考生或者考生监护人应为此号码的注册使用人,以免手机丢失无法补办。同一个手机号只能由一名考生注册使用。考生注册后手机信息如有变更,应携带相关证件及时前往县区招办或者在考生服务平台上进行变更。
为了给考生提供更加便捷的安全服务,进一步加强考生账号、密码的安全,依据国家有关法律法规要求,从2020年开始,“河南省普通高校招生考生服务平台”支持绑定动态密码,绑定后每次登录除了需要输入考生号、密码,还要输入手机App上的动态密码进行二次验证,这将大大增强账户的安全性,为了确保您的权益不受非法侵害,我们强烈建议您在报名注册时和每次登录系统时带上安装好App的手机并及时进行绑定。绑定动态密码时,一定要注意确保使用自己或者父母的手机绑定,不要用他人的手机,也不要把平台显示的二维码保存下来,以免因二维码泄露引发不安全,更不要把二维码交给他人。如二维码发生泄漏或被盗扫,考生可持相关证件前往当地县区招办重新绑定。
五、特别注意
考生登录密码、手机短信验证码、密码验证信息以及动态密码是考生登录服务平台的凭据和相关安全保护措施,用于考生报名、成绩查询、填报志愿、录取查询全过程,必须由考生本人设置、保管和使用,任何单位和个人不得代替考生设置、保管上述信息。因考生个人原因泄漏所产生的一切后果由考生本人承担。在此,省招办提醒广大考生要提高个人信息以及相关安全信息的安全保护意识,设置安全的登录密码,避免登录密码被猜出或者被重置的事件发生。要充分利用“河南省普通高校招生考生服务平台”提供的考生信息安全服务,加强个人信息的安全保护。对泄露、盗用、窃取密码进行违法活动的,依法依规严肃处理。





