根据教育部有关艺术类专业招生文件精神,结合本市普通高校艺术类专业考试招生的具体情况,现制定《2020年上海市普通高校艺术类专业报名考试实施办法》。本办法未涉及的内容,按教育部《2020年普通高校招生工作规定》及其他有关文件执行。
一、报名和确认
(一)报名条件
凡符合市教委规定的2020年上海市普通高校秋季统一高考招生相关报名条件者均可报考。
(二)网上咨询
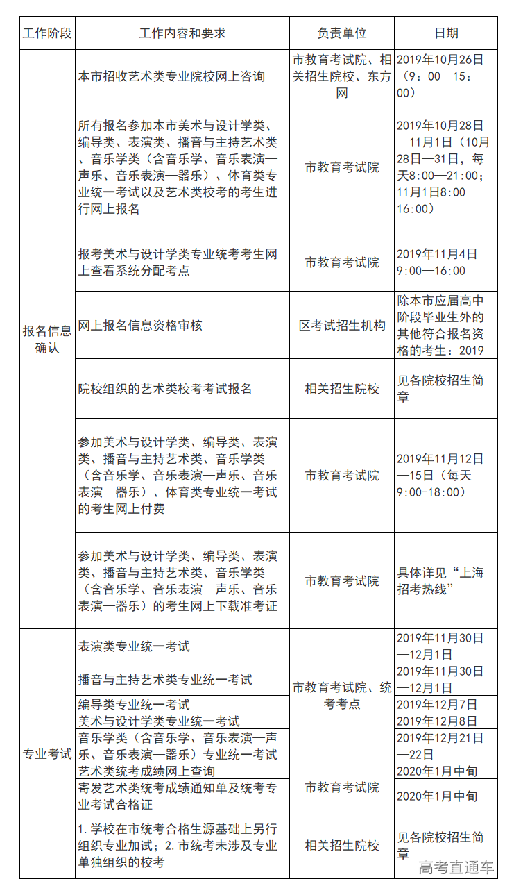
2020年上海市普通高校艺术类专业考试招生网上咨询时间为2019年10月26日(星期六)9:00—15:00。咨询网址为:www.shmeea.edu.cn或www.eastday.com。
(三)文化考试报名及资格审核
凡报考普通高校艺术类专业的考生,须于2019年10月28日—11月1日(10月28日—31日,每天8:00—21:00;11月1日8:00—16:00)在上海市教育考试院主办的“上海招考热线”(网址:www.shmeea.edu.cn)进行普通高校考试招生统一报名。
本市应届高中阶段毕业生报名信息确认工作由考生学籍所在学校统一安排;其他考生于2019年11月8日—10日到报名所在区考试招生机构办理报名信息资格审核。
根据各区时间安排,凡符合本市普通高校考试招生报名条件并已在网上报名成功的考生,持本人户口簿、身份证和报考证明(非本市学籍应届高中阶段毕业生由毕业学校出具报考证明,往届生由户籍所属区就业促进中心或工作单位出具档案证明)、其他需要出具的有效证件和证明,到网上报名所选定的区考试招生机构设置的确认点,办理信息确认手续、接受报名资格审核,并取得14位高考报名号和2020年上海市普通高校招生艺体类专业考试报考证(带照片)。
(四)专业考试报名及信息确认
1.上海市统一组织的专业考试(以下简称“市统考”)报名
凡参加艺术类市统考的考生,须在2020年普通高校考试招生统一报名的同时进行市统考各类别分项目的专业考试报名。
2020年上海市普通高校艺术类专业市统考取消现场报名信息确认和补报名环节,考生在网上报名时需仔细确认所选择的市统考各类别分项目的专业考试,网上付费结束后不得修改所选择的考试项目。
2.考点选择
2020年上海市普通高校艺术类专业统考采取系统统一分配考点的方式。
艺术类市统考相关考点信息如下:
(1)美术与设计学类专业考试八个考点为:
上海师范大学(徐汇区桂林路100号);
上海第二工业大学(浦东新区金海路2360号);
上海商学院(徐汇区中山西路2271号);
上海行健职业学院(静安区原平路55号);
上海城建职业学院(杨浦区军工路2360号);
上海视觉艺术学院(松江区文翔路2200号);
上海石化工业学校(金山区龙胜路1097号);
上海市扬子中学(崇明区北门路58号)。
(2)编导类专业统考考点为:上海大学(宝山区上大路99号)。
(3)音乐学类(含音乐学、音乐表演—声乐、音乐表演—器乐)专业统考考点为:上海音乐学院(徐汇区汾阳路20号)。
(4)表演类专业统考考点为:上海戏剧学院(静安区华山路630号上海戏剧学院华山路校区)。
(5)播音与主持艺术类专业统考考点为:上海戏剧学院(静安区华山路630号上海戏剧学院华山路校区)。
参加编导类、音乐学类(含音乐学、音乐表演—声乐、音乐表演—器乐)、表演类、播音与主持艺术类专业统考的考生自动匹配以上对应考点。报名参加美术与设计学类专业统考的考生须于2019年11月4日9:00—16:00再次登录“上海招考热线”,查看系统分配考点情况。
3.招生院校组织的专业考试(以下简称“校考”)报名办法
凡报考招生院校校考的考生,也须于2020年普通高校考试招生统一报名时勾选校考选项。
考生应持艺体类专业考试报考证和身份证按所报校考院校招生章程或艺术类专业招生简章中规定的报名考试时间、地点参加专业报名和考试。
(五)网上付费
网上报名成功的考生,须于2019年11月12日—15日(每天9:00-18:00)在“上海招考热线”报名系统中支付所选择的艺术类相应的考试费用(每项艺术类专业统考报名费20元/人,每项艺术类专业统考的每科目考试费50元/科),网上付费成功后不得修改所选择的考试项目。已缴费未参加考试的考生不可申请退费。
二、考试
(一)考试形式
艺术类专业的招生考试分为专业考试(含校考)和文化考试两部分。上海市普通高校艺术类专业招生考试分为市统考和招生院校组织的专业校考两种形式。考生若报考艺术类专业市统考涉及的专业,须参加市统考。
根据教育部特殊类型文件要求,对于市统考已涵盖的艺术类招生专业,招生院校一般应直接使用市统考成绩,确有必要补充考核的艺术类本科专业,可向上海市教育考试院提出书面申请,经批准后,招生院校可在市统考合格生源范围内再组织校考。除经教育部批准的部分独立设置的本科艺术院校(含部分艺术类本科专业参照执行的少数高校)外,2020年起美术学类和设计学类专业须使用市统考成绩,不再组织校考。艺术类高职(专科)专业均应直接使用市统考成绩,学校不再组织校考。其他市统考未涵盖的艺术类专业,招生院校可组织校考。
招生院校应在艺术类专业招生办法中明确告知考生须参加的市统考的类别。招生院校须于2020年1月17日前将校考专业考试实施方案报上海市教育考试院备案。经批准由招生院校组织的校考,须严格按照教育部规定,履行报批及备案手续,公布校考地点,由学校招生管理部门组织实施。
经教育部批准的部分独立设置的本科艺术院校(含部分艺术类本科专业参照执行的少数高校)的艺术类本科专业,继续面向市统考合格生源组织专业校考(包括美术与设计学类专业)、高校划定高考文化课成绩录取控制分数线。招生院校要详细、准确告知考生应知须知的内容及单独考试招生工作事项。
(二)专业考试
1.市统考
市统考由上海市教育考试院统一组织报名、统一命题、统一考试、统一评分标准、统一阅卷、统一处理成绩、统一发放成绩单、统一确定市统考合格标准、统一公布成绩、统一发放专业考试合格证。
(1)市统考的类别及考试科目
本市艺术类市统考包括美术与设计学类、编导类、表演类、播音与主持艺术类、音乐学类(音乐学)、音乐学类(音乐表演—声乐)和音乐学类(音乐表演—器乐)七个类别的考试。
美术与设计学类专业考试科目:素描、色彩、速写三门(每门满分150分,总分450分)。
编导类专业考试科目:艺术常识、故事创作、影视剧评论写作三门(每门满分100分,总分300分)。
表演类专业考试科目:声乐、台词、形体、表演四门(表演满分200分,其他每门满分100分,总分500分)。
播音与主持艺术类专业考试科目:文稿朗读、图片述评、才艺展示三门(图片述评满分200分,其他每门满分100分,总分400分)。
音乐学类(音乐学)专业考试科目:乐器演奏、声乐演唱、乐理、视唱练耳四门(每门满分100分,总分400分)。
音乐学类(音乐表演—声乐)专业考试科目:声乐演唱、乐理、视唱练耳三门(每门满分100分,总分300分)。
音乐学类(音乐表演—器乐)专业考试科目:乐器演奏、乐理、视唱练耳三门(每门满分100分,总分300分)。
(2)市统考准考证下载及打印
网上报名且付费成功后的考生,须在规定时间内登录“上海招考热线”报名系统,自行下载市统考分项目的专业考试准考证,具体时间另行通知,请关注“上海招考热线”。
(3)市统考考试时间
2.校考
校考应由学校招生考试管理部门组织实施,招生学校下设的二级学院(系)不得自行设点组织校考。独立设置本科艺术院校(含参照执行院校)可跨省设点组织校考;民办高校、独立学院及高职(专科)院校只能在学校所在地组织省级统考未涉及到的专业校考;其余本科院校原则上只在学校所在地设点组织校考,外省市艺术类招生院校如要在沪设点进行专业校考,须于2020年1月1日前向上海市教育考试院提出书面申请,获准后按相关要求在指定的考点进行专业考试,在专业考试期间接受上海市教育考试院的监督检查。
获准组织校考的招生院校须在教育部规定时间内通过交互系统上报校考合格考生名单及专业考试成绩,公示考生校考成绩,将专业考试成绩通知考生本人,发放本校专业考试合格证书。
(三)文化考试
参加上海市普通高校招生统一文化考试。具体考试日期和安排以上海市教育考试院公布为准。
(四)市统考成绩公布
市统考采用全市统一阅卷、统一登分、统一发放成绩单、统一成绩复核方式。
市教育考试院根据专业考试总成绩和单科成绩要求,确定各类别市统考合格线,于2020年1月中旬公示合格考生名单,向考生发出统考成绩通知单,对合格考生发放市统考合格证。
(五)市统考成绩反馈
在沪招生艺术类院校如需获取市统考合格考生名单、成绩、位次等相关信息可在2020年3月1日前向上海市教育考试院提出申请。
三、违规处理
对在艺术类专业考试中违规的考生及有关工作人员,严格按照《中华人民共和国刑法修正案(九)》和《国家教育考试违规处理办法》(教育部令第33号)处理。
艺术类专业考试是国家教育统一考试的组成部分。对在艺术类专业省级统考或校考中被认定为作弊、提供虚假身份证明材料取得资格的考生,根据有关规定取消其当年艺术类及高考报名和录取资格,并将考生违规事实记入其高考诚信电子档案;已被录取进入高等学校学习的,由相关高等学校取消其学籍。
严禁有关工作人员、教职工尤其专业教师,单独、联合或委托举办高考艺术类应试培训、推广活动,严禁各级各类学校为各艺术类应试培训机构提供场所或设施,对上述行为一经查实,将严肃处理相关责任人并对相关领导予以责任追究。
附件2
2020年上海市普通高校艺术类专业报名考试工作日程表

