河南省2023年公安院校公安专业招生报考及相关事项提醒
根据河南省公安厅政治部、河南省教育考试院《关于做好2023年公安普通高等院校招生工作的通知》,现将招生报考及相关事项向考生提醒如下:
中国人民公安大学、中国人民警察大学、中国刑事警察学院、郑州警察学院(铁道警察学院更名)、南京警察学院(南京森林警察学院更名)、西藏警官高等专科学校(定向招收汉族考生,在西藏就业并在入学后与西藏自治区公安厅签订招录就业协议)和河南警察学院(限公安专业本科,不含非公安专业本科)等7所公安院校公安专业在河南省招生,填报公安院校公安专业志愿的考生,需按照规定的时间和要求参加政治考察、面试、体检和体能测评,合格者方有资格参加普通高招提前批投档录取。
一、招生来源计划
(一)中国人民公安大学180人(男156人、女24人,含国家专项计划男13人、女2人;其中,2人为面向铁路公安机关入警就业计划)。
(二)中国人民警察大学106人(男91人、女15人,含国家专项计划男12人、女1人;其中,16人为面向铁路公安机关入警就业计划)。
(三)中国刑事警察学院74人(男63人、女11人,含国家专项计划男8人、女1人;其中,4人为面向铁路公安机关入警就业计划)。
(四)郑州警察学院(铁道警察学院更名)74人(男63人、女11人,含国家专项计划男8人、女1人;其中,64人为面向铁路公安机关入警就业计划)。
(五)南京警察学院(南京森林警察学院更名)50人(男42人、女8人,含国家专项计划男8人)。
(六)西藏警官高等专科学校25人(男21人、女4人,均为西藏自治区公安机关定向招生计划,毕业后仅可报西藏自治区公安机关招录职位,限招汉族考生)。
(七)河南警察学院公安专业1238人(男1058人、女180人)。
《河南省2023年公安院校公安专业本专科招生分专业来源计划表》。
二、报考资格条件
参加2023年全国普通高校招生统一考试的河南(本省户籍)考生,志愿报考公安院校公安专业的,应具备下列资格条件:
(一)具有中华人民共和国国籍;
(二)遵守中华人民共和国宪法和法律;
(三)热爱祖国,热爱人民,热爱中国共产党,热爱中国特色社会主义制度;
(四)志愿从事公安工作,热爱人民公安事业,立志为捍卫国家政治安全和社会稳定刻苦学习、拼搏奉献;
(五)年龄为16周岁以上、22周岁以下(2001年9月1日至2007年8月31日期间出生),未婚;
(六)普通高级中学毕业;
(七)具有良好的政治素质和道德品行,符合公安院校公安专业招生政治条件;
(八)具有良好的身体条件和心理素质,符合公安院校公安专业招生面试、体检和体能测评合格标准。
三、填报志愿
6月25日高考成绩和各批次录取控制分数线公布后,达到公安院校对应批次录取控制分数线的考生,需按照省教育考试院规定的时间段和填报要求完成网上填报志愿。考生志愿应填报在提前批本、专科志愿栏,考生志愿以网上最后一次保存的志愿为准,填报时间截止后将无法更改。
网上填报志愿时间为6月26日8∶00至28日18∶00,网址为河南省教育考试院网(http://www.haeea.cn)。
中国人民公安大学、中国人民警察大学、中国刑事警察学院(治安学、禁毒学、警犬技术专业除外)执行本科第一批录取控制分数线;中国刑事警察学院治安学、禁毒学和警犬技术专业,郑州警察学院(铁道警察学院更名),南京警察学院(南京森林警察学院更名),河南警察学院执行本科第二批录取控制分数线;西藏警官高等专科学校执行高职高专批录取控制分数线。
填报公安院校国家专项计划志愿的考生,必须具有河南省26个集中连片特殊困难县和12个国家级扶贫开发重点县当地连续3年以上户籍,其父亲或母亲或法定监护人具有当地户籍,本人具有户籍所在县高中连续3年学籍且实际就读,并通过相应的资格审核认定。河南省26个集中连片特殊困难县:兰考县、栾川县、嵩县、洛宁县、汝阳县、鲁山县、卢氏县、南召县、镇平县、内乡县、淅川县、民权县、宁陵县、柘城县、光山县、新县、商城县、固始县、淮滨县、潢川县、淮阳县、沈丘县、太康县、商水县、郸城县、新蔡县。河南省12个国家级扶贫开发重点县:宜阳县、滑县、封丘县、范县、台前县、社旗县、桐柏县、睢县、虞城县、上蔡县、确山县、平舆县。
录取中合格生源不足的院校,省教育考试院将在网上公布院校及专业缺额情况,符合条件的考生可以按照规定的条件网上填报征集志愿。
在本科提前批志愿中,考生只能从体育、艺术、军事、公安、司法以及其他有特殊招生要求的普通高校中选报其中一类,不得兼报。
四、政治考察
凡报考公安院校公安专业的考生,除严格按照河南省教育厅《2023年普通高等学校招生工作规定》中的思想政治品德考核标准进行考核外,还必须由考生户籍所在地公安机关进行政治考察。
(一)政治考察的项目和标准
参照《公务员录用考察办法(试行)》《公安机关录用人民警察政治考察工作办法》《关于做好公安机关录用人民警察政治考察工作的通知》有关规定执行。
政治考察时,要参照公安机关干部人事档案管理和公安院校公安专业学生档案管理有关规定,组织对考生个人档案进行严格审核。若个人档案中记载出生日期、入党(团)时间、学籍、学历、经历、身份等信息的重要材料缺失、严重失实,且在规定的考察期限内考生无法补齐或者涉嫌涂改造假无法有效认定的,则政治考察结论为不合格。
(二)政治考察申请
6月25日高考成绩公布后,考生在网上填报公安院校公安专业志愿的同时,务必按照报考公安院校政治考察的有关规定,及时到户籍所在地公安派出所申请办理政治考察。具有河南省户籍,在本省异地参加高考的考生,政治考察工作可由考生报考地(现居住地)公安机关向考生户籍所在地公安机关发函,协助、配合做好考生政治考察工作。
填报公安院校公安专业志愿的考生,从6月25日起可以通过河南省教育考试院网(http://www.haeea.cn)或河南招生考试信息网(http://www.heao.com.cn)下载并自行打印《河南省2023年公安院校公安专业本专科招生政治考察表》(见附件2,此表必须用2张A4纸正反面打印或复印),在政治考察表相关栏目如实完整填写考生基本情况(不得涂改),带身份证、户口本、准考证到户籍所在地公安派出所申请政治考察。公安派出所严格按照表中项目要求进行政治考察。纸质政治考察表由公安派出所按要求逐级上报,不得交与考生。
报考公安院校公安专业考生政治考察工作于2023年6月25日至29日进行,原则上于6月29日18:00前结束。为防止个别考生因故未能按期申请政治考察,6月29日省教育考试院网上公布公安院校公安专业考生面试分数线后,省公安厅政治部将把上线考生名单通过公安内网发送至各省辖市、济源示范区公安局政治部,由各地认真对照已经进行政治考察的考生名单,通知尚未进行政治考察的考生务必在6月30日18:00时前申请并完成政治考察。
考生户籍所在地公安派出所应积极主动受理考生政治考察申请,努力做到“只让考生跑一趟”,可采取为考生开通绿色通道、上门服务等方式,及时完成考生政治考察工作。
(三)政治考察要求
政治考察要突出政治标准,由实施的县级公安机关采取网上核查、档案审核、走访调查、委托调查等方式开展。
政治考察不合格的考生,不得参加相关公安院校面试、体检和体能测评。
五、面试、体检、体能测评
根据公安部、教育部的有关规定,填报公安院校公安专业志愿的考生,按照不低于招生计划数与上线考生人数1:3的比例,从高分到低分划定参加公安院校面试、体检和体能测评的分数线(以下简称“3倍划线”)。进入划线范围的考生才有资格参加面试、体检和体能测评。
省教育考试院根据考生志愿,按照3倍划线的要求,向省公安厅政治部、招生院校分别提供参加面试、体检和体能测评的普通志愿及国家专项计划志愿的考生名单。省公安厅政治部据此组织面试、体检和体能测评,并向省教育考试院和招生院校分别提供普通志愿和国家专项计划志愿合格考生名单。
省教育考试院于6月29日将公安院校公安专业考生面试、体检、体能测评分数线,通过河南省教育考试院网(http://www.haeea.cn)和河南招生考试信息网(http://www.heao.com.cn)向社会公布,请报有该类志愿的考生主动查看,上线考生需携带准考证、身份证按规定的时间和地点参加面试、体检和体能测评。
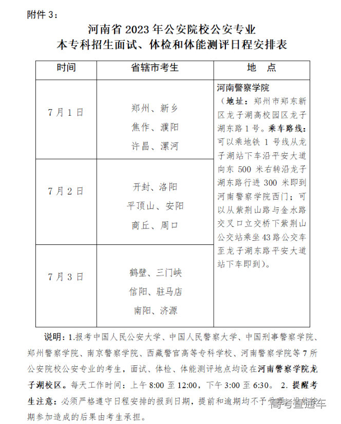
公安院校面试、体检和体能测评时间为7月1日至7月3日(上午8:00至12:00、下午3:00至6:30)。按照考生高考地所在省辖市安排参加面试、体检和体能测评日程,考生必须严格遵守日程安排中规定的报到日期,提前和逾期均不予受理,考生没能按期参加造成的后果由本人承担。提醒考生注意:一定要认真查看《河南省2023年公安院校公安专业本专科招生面试、体检和体能测评日程安排表》(见附件3)。
公安院校面试、体检和体能测评地点设在河南警察学院(地址:郑州市郑东新区龙子湖高校园区龙子湖东路1号),分设公安部所属院校(中国人民公安大学、中国人民警察大学、中国刑事警察学院、郑州警察学院、南京警察学院、西藏警官高等专科学校)和河南警察学院两个考生报名工作区域。
(一)面试
面试主要从报考动机、思维表达能力、身体协调能力等方面,辨识考生是否适合接受公安院校教育和从事公安工作。
面试实行单项淘汰,考生出现一项不合格项目后,不再继续进行其他项目。面试结果当场向考生宣布,并由考生签字确认。
面试现场实行全程录像。
(二)体检
体检的项目和标准,参照《公务员录用体检通用标准(试行)》、《公务员录用体检特殊标准(试行)》有关规定执行。同时,还应符合下列条件:
1.身高:男性170厘米及以上,女性160厘米及以上。
2.体重指数(单位:千克/米2):男性在17.3至27.3之间(含本数,计算时四舍五入保留小数点后一位,下同),女性在17.1至25.7之间。
3.视力:任何一眼裸眼视力均为4.8及以上。
4.色觉:无色盲,无色弱。
5.外观:无少白头,无胸廓畸形,无脊柱侧弯、驼背,膝内翻股骨内髁间距离不超过7厘米,膝外翻胫骨内髁间距离不超过7厘米,无足底弓完全消失的扁平足,身体无影响功能的瘢痕,面颈部无瘢痕,无下肢静脉曲张,无腋臭,共同性内、外斜视不超过15度,无唇、腭裂或唇裂术后有明显瘢痕。
对考生身高、体重、外观、血压、视力、嗅觉、听力和色觉等重点项目,由体检医师严格按照有关操作规范进行现场检查。
体检实行单项淘汰,考生出现一项不合格项目后,不再继续进行其他项目。体检结果当场向考生宣布,并由考生签字确认。
体检现场实行全程录像。
提醒考生特别注意:考生在网上填报公安院校公安专业志愿的同时,务必要通过河南省教育考试院网(http://www.haeea.cn)或河南招生考试信息网(http://www.heao.com.cn)下载并自行打印《河南省2023年公安院校公安专业本专科招生考生患病经历申报表》(见附件4,此表必须用1张A4纸正反面打印或复印),由考生本人提前据实填写表中项目,并在考生承诺栏签名,在考生参加体检报名时提交给报名点工作人员。考生承诺不实的,由本人承担一切后果。
在对考生申报的患病经历和有关情况,省教育考试院提供的考生高考招生体检表相关内容,以及考生现场体检情况进行审核的基础上,由主检医师综合作出体检结论。
(三)体能测评
体能测评的项目和标准,参照《国家学生体质健康标准(2014年修订)》有关规定执行。具体如下:
1.50米跑。可测次数:1次,合格标准:男性≤9.2秒,女性≤10.4秒;
2.立定跳远。可测次数:3次,合格标准:男性≥2.05米,女性≥1.5米;
3.1000米跑(男)/800米跑(女)。可测次数:1次,合格标准:男性≤4分35秒,女性≤4分36秒;
4.引体向上(男)/仰卧起坐(女)。可测次数:1次,合格标准:男性≥9次/分钟,女性≥25次/分钟。
以上4个项目应当全部进行测评。其中,有3个及以上达标的,体能测评结论为合格。
体能测评使用全自动高速体能测评摄录系统,实行全程录像。体检结果当场向考生宣布,并由考生签字确认。
六、综合结论建档
报考公安院校公安专业考生的政治考察、面试、体检和体能测评综合结论分为合格和不合格两种。考生参加报考院校所需的政治考察、面试、体检和体能测评结论有一项不合格的,综合结论为不合格,不得录取为公安院校公安专业学生。
政治考察、面试、体检和体能测评时间不延期,考生如未按照规定的时间到达规定的地点参加报考院校所需政治考察、面试、体检和体能测评的,一律视为自动放弃志愿。
七、录取
(一)公安院校公安专业实行远程网上录取的方式,安排在本科提前批进行。公安院校公安专业国家专项计划及西藏警官高等专科学校同时安排在本科提前批投档录取。招生录取工作坚持“择优录取”的原则,确保生源质量。
(二)省教育考试院根据考生志愿,在政治考察、面试、体检和体能测评综合结论合格的考生中,按照高考成绩从高到低的顺序,根据学校招生计划数的120%投放档案,二志愿投档分数线不得低于划定的该院校面试分数线,由招生院校审查录取。
(三)烈士子女在报考公安院校时,可在统考成绩总分基础上加20分投档,由学校审查决定是否录取。
(四)各招生院校根据省教育考试院核准的录取考生名册填写录取通知书,加盖本校校章后直接寄送被录取考生。
八、入学复查
各公安院校在公安专业新生入学2个月内,按照有关规定,开展报考资格复审、生源地复核、政治考察复核、档案复审和体检复检等复审复查工作。复审复查合格的,予以注册学籍;不合格的,取消入学资格。
九、相关事项
(一)根据公安部、教育部的有关规定要求,成立省公安厅招生工作领导小组,在省招生工作委员会的统一领导下,具体负责公安院校招生政治考察、面试、体检和体能测评的组织、巡视、检查、指导,接受社会举报。
(二)公安院校招生要深入实施“阳光工程”,坚持公开、公平、公正、择优的原则,主动接受考生、家长和社会的监督;牢固树立“安全第一”的意识,全面落实招生安全责任制,统筹保障人员安全、场地设备安全、数据信息安全。
(三)在公安院校招生工作中,有关工作人员应严格遵守招生纪律,防止和抵制不正之风,在省公安厅招生工作领导小组、省教育考试院审查和招生学校复查中如发现徇私舞弊等违纪行为,将依据有关规定严肃处理,追究主管领导和直接责任人的责任,同时取消舞弊考生的入学资格。
(四)公安院校面试、体检、体能测评期间,河南警察学院校园实行封闭管理,考生家长等陪考人员及车辆一律不得进入校园。招生工作场地设置警戒区域,考生和考试工作人员需凭有效证件才能进入指定区域。严格按照“乙类乙管”有关规定落实防疫措施,招生场所配齐配足防疫物资,做到规范清洁消毒,做好降温和通风。
(五)考生在参加公安院校测评前出现身体不适的,应及时到医院就医,并依据医生对考生身体状况的诊断,评估能否参加公安院校体能测评等剧烈运动。若因身体健康不适合原因,本着对考生本人健康和安全的考虑,建议考生主动放弃。
(六)考生不按规定要求按时参加政治考察、面试、体检、体能测评或携带手续不全影响政治考察、面试、体检、体能测评者,责任自负。
(七)考生要增强纪律意识和保密意识,不得在微信、微博、抖音等网络媒体平台发布参加公安院校招考、录取通知书等信息,严防泄露个人敏感信息。
设立监督举报中心。省公安厅政治部监督电话:0371-65881382,省教育考试院监督电话:0371-55610639。
附件:
1.河南省2023年公安院校公安专业本专科招生分专业来源计划表.doc
2.河南省2023年公安院校公安专业本专科招生政治考察表.doc
3.河南省2023年公安院校公安专业本专科招生面试、体检和体能测评日程安排表.doc
4.河南省2023年公安院校公安专业本专科招生考生患病经历申报表.doc
河南省公安厅招生工作领导小组办公室
2023年6月13日










