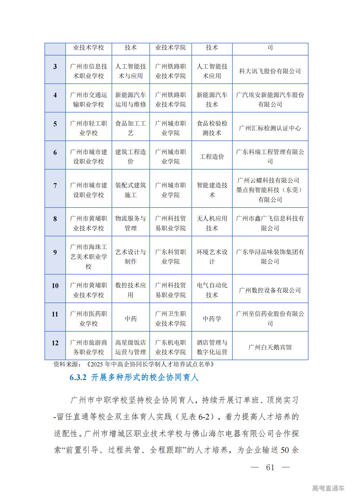
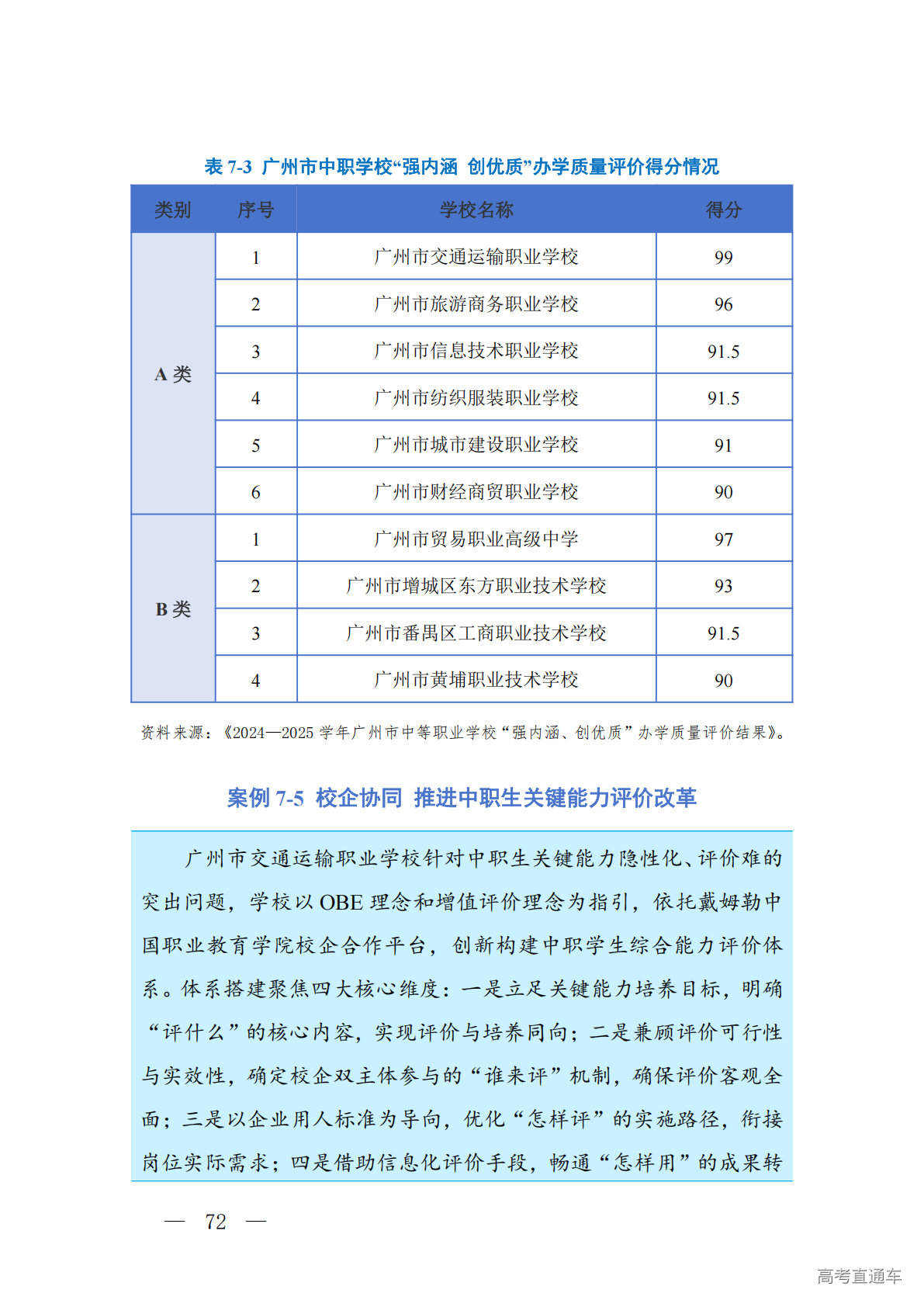
根据《教育部职业教育与成人教育司关于做好中国职业教育质量报告(2025年度)编制、发布和报送工作的通知》《广东省教育厅关于做好职业教育质量报告(2025年度)编制、发布和报送工作的通知》相关要求,结合广州市中等职业教育发展实际,我局编制了《广州市中等职业教育质量报告(2025年度)》,现予以发布。
查看完整试题
登录查看完整试题答案
阅读数:266
特别声明:
1. 本站注明稿件来源为其他媒体的文/图等稿件均为转载稿,本站转载出于非商业性的教育和科研之目的,并不意味着赞同其观点或证实其内容的真实性。如转载稿涉及版权等问题,请作者在两周内速来电或来函联系,本站根据实际情况会进行下架处理。
2. 任何媒体、网站或个人未经本网协议授权不得转载、链接、转贴或以其他方式复制发表,违者本站将依法追究责任。
1. 本站注明稿件来源为其他媒体的文/图等稿件均为转载稿,本站转载出于非商业性的教育和科研之目的,并不意味着赞同其观点或证实其内容的真实性。如转载稿涉及版权等问题,请作者在两周内速来电或来函联系,本站根据实际情况会进行下架处理。
2. 任何媒体、网站或个人未经本网协议授权不得转载、链接、转贴或以其他方式复制发表,违者本站将依法追究责任。






















































































