山西电力2026录用444人,生源高校119所(第1批)

2026-03-16 09:45 博雅数据库 评论
——前言:

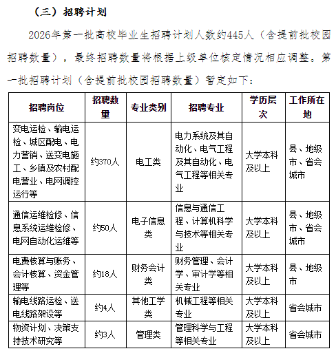
山西电力2026招聘计划,第一批约445人,其中电工类专业较多:
图片
第二批约133人:
图片

根据山西省电力有限公司《2026年第一批高校毕业生录用人选的公示》,
2026年第一批录用444人。
男生305人,女生139人。

录用人数较多的高校:太原理工大学、 山西大学 、华北电力大学(北京) 、西安交通大学 、华北电力大学(保定) 、太原科技大学 、太原工业学院、 山西工程技术学院 、中北大学

生源高校119所。名单如下:
图片

四轮评估:指电气工程学科四轮评估结果。

其中,录用双一流高校285人。

图片
录用本地高校182人。
图片


登录高考直通车APP
查看完整试题答案
好的
查看完整试题
特别声明:
1. 本站注明稿件来源为其他媒体的文/图等稿件均为转载稿,本站转载出于非商业性的教育和科研之目的,并不意味着赞同其观点或证实其内容的真实性。如转载稿涉及版权等问题,请作者在两周内速来电或来函联系,本站根据实际情况会进行下架处理。
2. 任何媒体、网站或个人未经本网协议授权不得转载、链接、转贴或以其他方式复制发表,违者本站将依法追究责任。
举报理由选择
确定
高考直通车官网

哇哦!快加入高考直通车APP,发现更多精彩内容,与学霸一起交流学习吧!