人大代表建议:尽快设立文科院士

2024-03-09 19:34 青塔 评论
加快设立文科院士!在今年两会上,中国社会科学院学部委员、第十四届全国人大代表陈众议带来了《关于加快文科一级教授(院士)评审的建议》。

他表示,近三十年来,文科不设院士已经极大地影响了我国社会的健康发展。因此,文科一级教授(院士)评审必须加速推进。
图片
图 | 两会建言:加快设立文科院士
院士作为我国最高的学术荣誉,一直备受全民关注。虽然各高校设立了文科资深教授制度,获选者在校内可享受院士待遇,但并未拥有像中国科学院院士和中国工程院院士那样的影响力。
设立文科院士的声音不绝于耳,但人文社科领域的顶尖人才如何评选,如何避免头衔成为争抢资源的工具,都是悬而未决、饱受争议的问题。
历史上的“文科院士”
1948年,中央研究院先后五次投票选出了八十一位院士。这是中国建立国家最高科学院制度后产生的第一批院士。
冯友兰、胡适、傅斯年、梁思成、陈寅恪、郭沫若等28人当选人文组院士,占院士人数的三分之一。
图片
图 | 中央研究院第一届院士合影
新中国成立后,中国科学院建立了具有过渡性质的“学部委员制度”。
1955年,中科院学部成立大会召开,宣布成立物理学数学化学部、生物学地学部、技术科学部和哲学社会科学部4个学部,并推选出首批学部委员233位,其中哲学社会科学学部委员61人,占比26%。
1993年,中科院正式将其学部委员更名为院士,次年设立的中国工程院也设立了“院士”头衔,而后形成了成熟的通用院士制度。
而1977年从中科院系统剥离出来、独立设置为“中国社会科学院”的哲学社会科学学部,迄今为止依旧延续着“学部委员”的制度,但其更多时候只代表着社科院内部的认可,并未成为我国在社会科学领域的通用最高头衔。
直到2003年,教育部启动实施“高等学校哲学社会科学繁荣计划”,提出“鼓励高校从实际出发设立哲学社会科学资深教授岗位,并给予与自然科学和工程科学院士相应的待遇”。
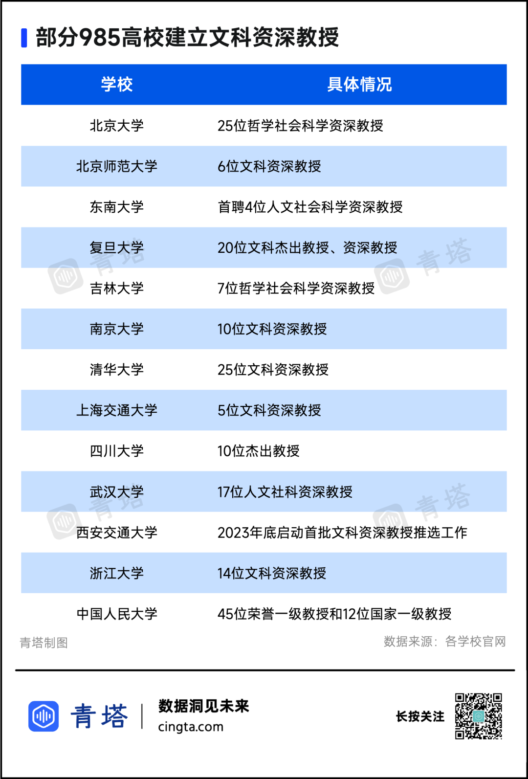
设立文科资深教授
武汉大学首开先河,在2004年遴选出了第一批人文社科资深教授。北京大学、清华大学等985高校也随后聘任了文科资深教授。
图片
这些文科资深教授,在他们的专业领域为我国人文社科的繁荣作出了贡献:
学贯中西、汇通古今,在语言学、文化学、历史学、佛教学、印度学和比较文学都诸多领域都建树卓著的季羡林
图片
图 | 季羡林
毕生致力于中国哲学的深度发掘,与其父亲共同构筑了魏晋玄学的理论构想,担任《儒藏》编撰中心主任和首席专家的汤一介
图片
图 | 汤一介在北大未名湖前
呼吁提高教育支出在国民收入中的比例,参与推动中国国有企业产权制度改革,主持起草《证券法》《证券投资基金法》,深深影响中国经济改革与发展的厉以宁……
图片
图 | 2013年全国两会,厉以宁教授提前到场阅读材料
文科资深教授的评选要求,每所高校略有不同。
近日,武汉大学发布了开展第十届人文社会科学资深教授遴选工作的通知。遴选条件要求教授任职15年及以上、现为二级教授,年龄不超过70周岁。
提名推荐有两种方式,一是由二级单位推荐;二是由资深教授联名推荐。提名通过资格审查后,由80周岁以下的资深教授、校学术委员会主任、学校主要领导及相关校领导组成的评审会进行评审。
图片
图 | 武汉大学开展第十届人文社会科学资深教授遴选工作
清华大学每两年评选一次文科资深教授,同样采取提名推荐制。获选的基本条件包括:在清华任职时间不少于5年、从事教学和科研工作25年以上、参评当年的年龄原则上满60周岁的清华在岗教师。
本次建言加快设立文科院士的人大代表陈众议,在评选机制上提出了自己的解决方案。
他建议,由中国社会科学院牵头并在人社部的指导和协同下制定选拔机制,在试行文科一级教授选拔机制的基础上加快向中国社会科学院院士过渡。现阶段可以上下结合,即既由人社部根据全国学科发展需要适当配备文科一级教授名额,又由现任文科一级教授以学科发展为旨归推荐候选人(鉴于基数较小,每次两名或一名),如有徇私舞弊或候选人人品学品不端情况,推荐人、候选人均须接受追责处分。
针对参选资格,他表示:“候选人原则上应具有二级教授十年以上(含十年)资格,年龄不超过七十周岁。”
文科院士的争议
设置文科院士的呼声,从来没有停止过,但争议也很大。
首先增设文科院士,难在选拔。
北京大学乔晓春教授曾撰文表示:如果采取同行专家评审来决定,那么参与的评审专家本身需要更具权威性或者更高学术造诣的权威学者。在中国这样的权威学者在自然科学领域是可以找到的,但在社会科学领域目前仍然比较难找
他同时提到,中国社会科学院从功能和研究定位来说,可以是中国社会科学的协调者和组织者,但不应该成为标准的制定者和高水平学者的认定者,更不能成为学部委员或院士唯一的生产部门。
这次加快设立文科院士的提案,也提到“文科一级教授应享受两院院士待遇”。
厦门大学高等教育发展研究中心主任别敦荣对此表示,资深教授制度是学校尊重人才的一种表现,把资深教授留住、不让他退休,从学校角度来说,可以让他们在学科建设、高层次人才培养上发挥重大作用;对个人来说,给予一定的待遇、相应的荣誉,也是学校对资深教授个人的礼遇。
同时,中国教育科学研究院研究员储朝晖也指出,“要警惕把头衔变成标签,变成争资源、争名誉的工具。”他说,这是院士制度在内部都普遍存在的问题。
对于建立退出机制,储朝晖也表示认可:可以遵从资深教授的个人意愿,一些头脑清晰、名利心淡泊的人可以先行退出;其次,要看这名资深教授能否在专业上发挥切实作用,履行职责。
不过在退休这件事上,有些院士也是身不由己,当他们已经成为学校的门面时,想主动退休可能会遇到一些困难。
“他们说你怎么能退休呢,你是我们学校的旗帜,还要靠你说话呢。他们不肯放,即使我到80岁了。”一位高龄院士曾经想申请退休,却被高校拒绝。
打破学术头衔终身制,也有人毅然决然。
作为社科界辞去“资深教授”的第一人,华中师范大学的章开沅教授曾四度主动请辞,卸下了一年可享受10万元津贴的头衔。
“荣誉可以终身,待遇应该退休不是辞去这个称谓,而是要辞掉资深教授所享有的特殊待遇。章开沅面对记者如此说道。
“我带头自我革命,希望对打破学术头衔终身制有所推动。


登录高考直通车APP
查看完整试题答案
好的
查看完整试题
特别声明:
1. 本站注明稿件来源为其他媒体的文/图等稿件均为转载稿,本站转载出于非商业性的教育和科研之目的,并不意味着赞同其观点或证实其内容的真实性。如转载稿涉及版权等问题,请作者在两周内速来电或来函联系,本站根据实际情况会进行下架处理。
2. 任何媒体、网站或个人未经本网协议授权不得转载、链接、转贴或以其他方式复制发表,违者本站将依法追究责任。
举报理由选择
确定
高考直通车官网

哇哦!快加入高考直通车APP,发现更多精彩内容,与学霸一起交流学习吧!