各区招考办、各高考报名点:
现将省招生委员会《关于做好广东省2026年普通高校招生统一考试报名工作的通知》(粤招〔2025〕7号,以下简称《通知》)转发给你们,并结合我市实际就有关工作安排通知如下,请一并遵照执行。
一、及时传达《通知》精神。各区招考办、各高考报名点(含普通高中学校、中职技工学校)应切实做好宣传工作,充分利用校园网、班主任、家长群等多种渠道,确保将《通知》传达至每一位学生及家长(含外出学习、集训和实习的学生)。
二、严格规范报考地点。
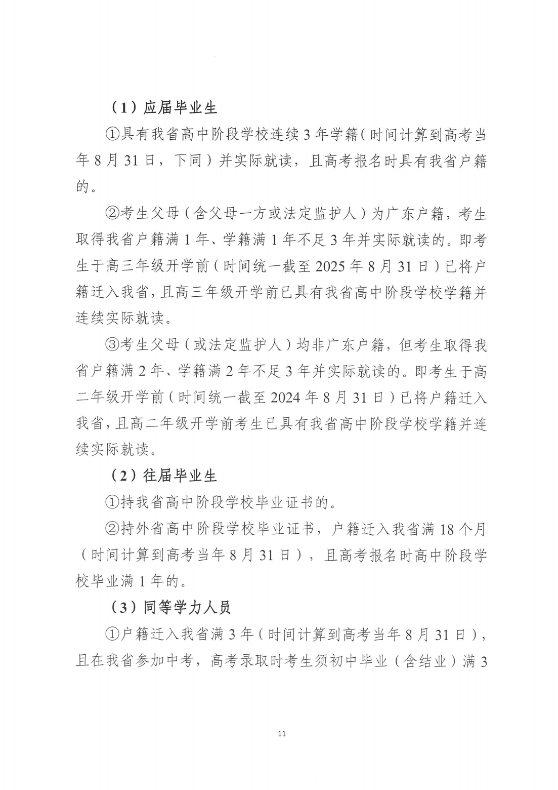
(一)应届毕业生
考生原则上在学籍学校报考,学籍学校不设报名点的,应在户籍所在区(随迁子女在其父母居住证所在区)的社会报名点报考。
未按要求设置高考报名点的中职技工学校,其考生如需在我市报考,须由学校提供入学当年录取名册复印件,并加盖学校及上级主管部门公章,向学校所在地的区招考办申请报考。
(二)往届毕业生、外地返穗生或同等学力人员
我市户籍往届毕业生,或从我市高中阶段学校(含中职、技校)毕业的外省户籍随迁子女,可在我市报考,其他考生需返回户籍地或毕业学校所在地报考。
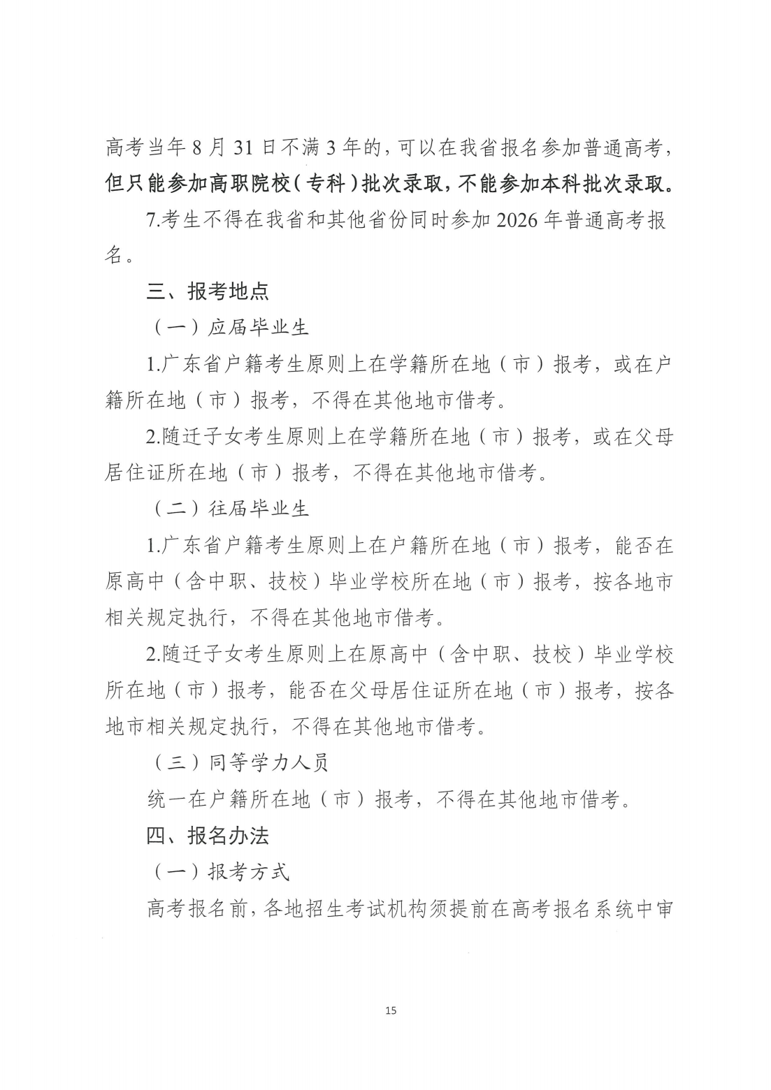
1.我市户籍考生应在户籍所在区的社会报名点报考。
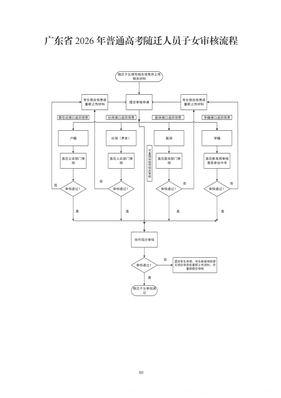
2.外省户籍随迁子女原则上在原毕业学校所在区的社会报名点报考;如父母一方持有我市办理的有效期内的居住证,也可选择在居住证所在区报考。
3.在我市社会培训机构复读且符合我市报名条件的考生,可由机构集体安排至就近指定的社会报名点报考,或参照上述规定自行选择报考地点。
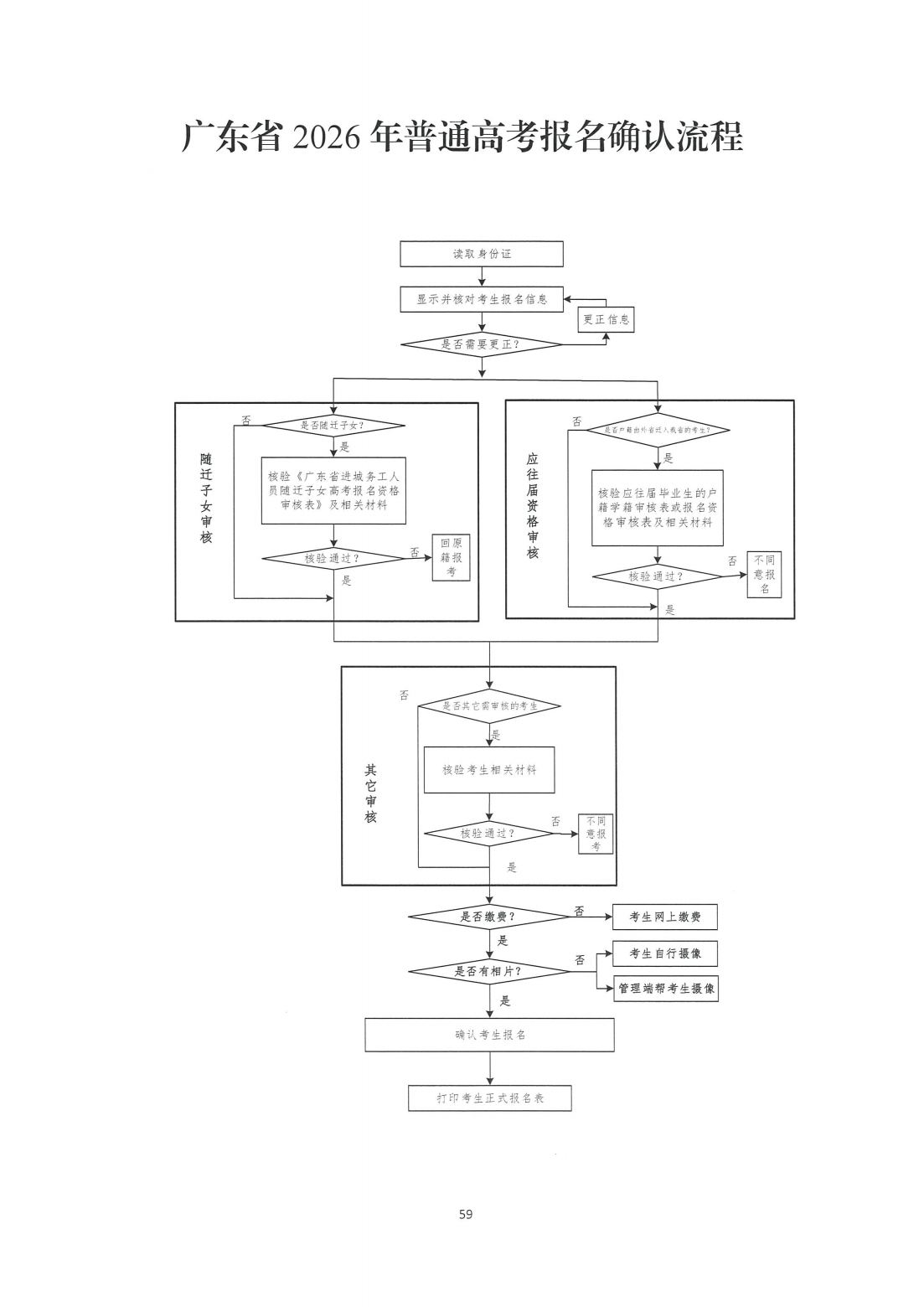
三、切实做好资格审核工作。各报名点须通过“广州市高考报名派号管理平台”采集考生证件信息,根据系统提示上传材料,进行学籍户籍相关审核。未经审核通过的考生将无法生成考生号,不得参加高考报名。对于户籍由外省迁入我省的考生,请各区招考办于11月18日前确定仅可报考高职(专科)批次院校的考生名单,汇总后上报我办。
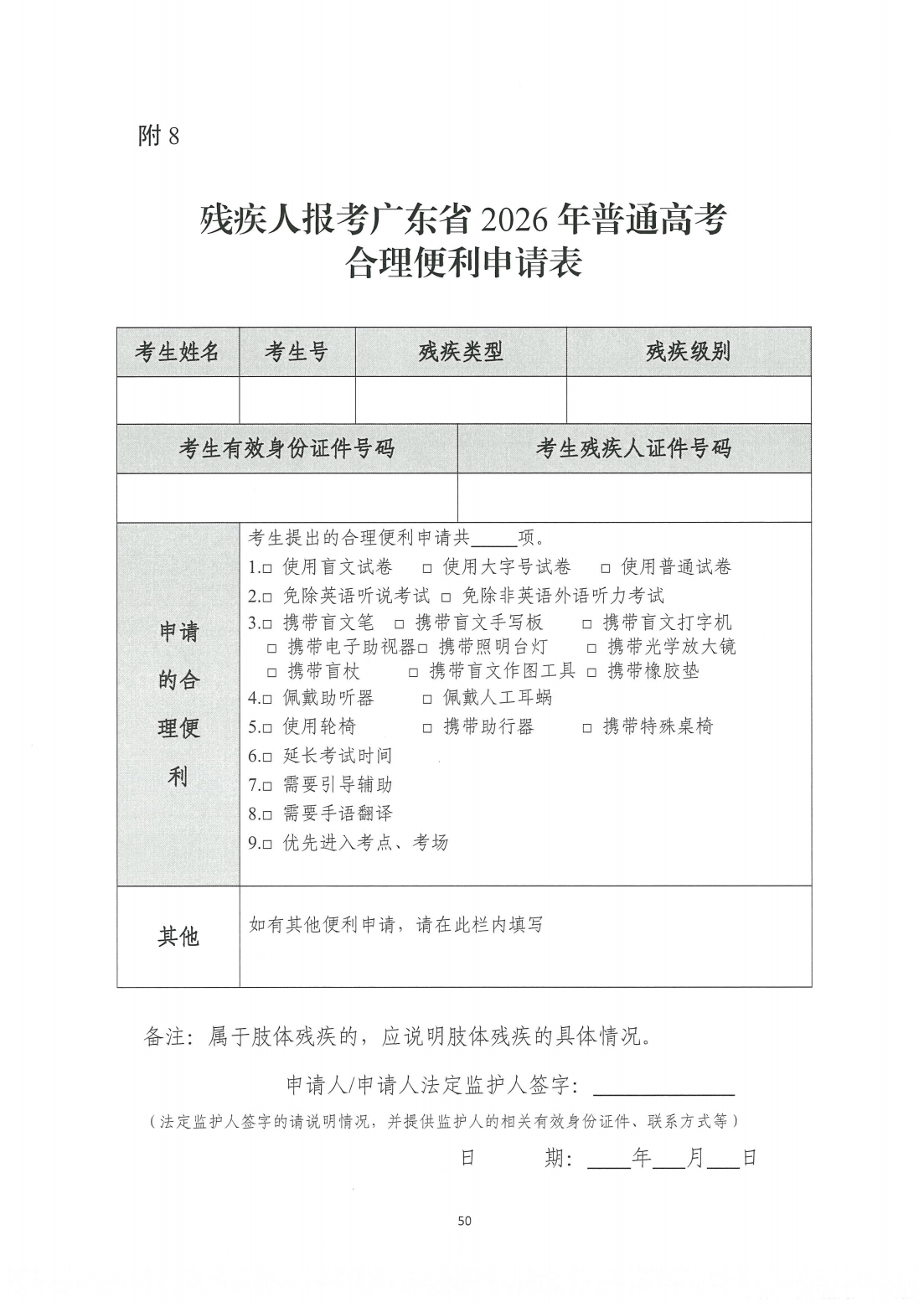
四、按时完成资料汇总工作。各报名点在确认报名资格时,应同步收集残疾考生合理便利申请、加分资格和优先录取资格考生申请以及需省招生办协调回原籍报名的考生申请。其中,申请加分资格考生的材料原件应送区招考办审核,每份复印件须逐一标注“此件与原件一致”字样,签署核准人姓名和日期,并加盖公章。区招办应于11月18日前汇总上述考生名单和有关材料报送我办。申请优先录取资格考生的材料复印件由区招考办留存备案,无需上送。
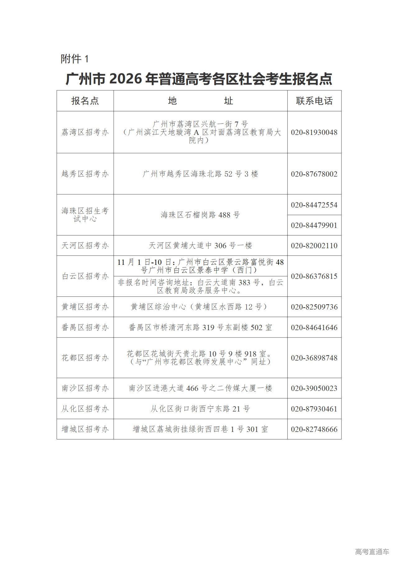
附件:1.广州市2026年普通高考各区社会考生报名点
2.关于做好广东省2026年普通高校招生统一考试报名工作的通知
广州市招生考试委员会办公室
2025年9月26日
附件1:广州市2026年普通高考各区社会考生报名点
附件2:关于做好广东省2026年普通高校招生统一考试报名工作的通知






























































