根据教育部有关规定和《关于印发<黑龙江省关于进一步深化高考加分改革工作实施方案>的通知》(黑教联〔2020〕10号)、《应急管理部 教育部关于做好国家综合性消防救援队伍人员及其子女教育优待工作的通知》(应急〔2019〕37号)和《关于进一步加强和改进公安英烈和因公牺牲伤残公安民警子女教育优待工作的通知》(公政治〔2018〕27号)等文件精神,为做好我省普通高校招生各类照顾录取对象申报和审查工作,现就有关事宜通知如下。
一、申报时间
2021年11月3日开始,至11月19日截止。
二、认定范围及标准
2022年我省普通高校招生各类照顾录取政策按照相关规定执行。考生同时具备几项照顾条件的,只能选择一项申报。各类照顾录取政策的条件按以下范围、标准认定。
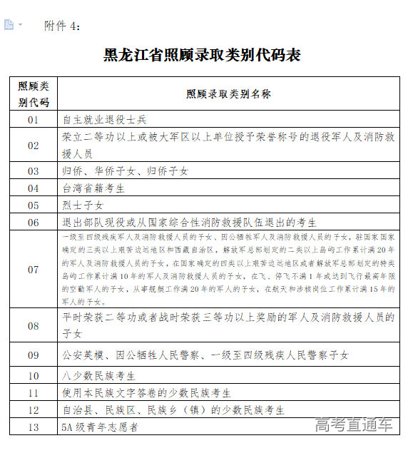
(一)自主就业退役士兵,在其文化统考成绩总分的基础上增加5分投档,由高校审查决定是否录取。
需审查的有效证件:由总参谋部统一颁发并编号的《入伍批准书》原件、《退出部队现役证》原件和当地民政部门核发的“自主就业退役士兵证书”。三者一致的予以认定。
(二)在服役期间荣立二等功(含)以上或被大军区以上单位授予荣誉称号的退役军人及消防救援人员,在其文化统考成绩总分的基础上增加20分投档,由高校审查决定是否录取。
需审查的有效证件:退役军人考生须提交《退出部队现役证》原件,荣立二等功(含)以上或被大军区以上单位授予荣誉称号的奖(勋)章、《立功受奖证书》原件。核实所提交的材料是否与考生本人一致,不一致不予认定。消防救援人员考生需审查的有效证件由黑龙江省消防救援总队(以下简称省消防总队)审核认定。
(三)烈士子女考生,在其文化统考成绩总分的基础上增加20分投档,由高校审查决定是否录取。
需审查考生家庭户口和《烈士证明书》或《见义勇为烈士证书》原件。二者一致,可确认考生为烈士子女。
1.有效革命烈士证明书为:由中华人民共和国民政部统一印制、统一编号,并加盖有市(地)级民政部门公章的“革命烈士证明书”。
2.因见义勇为牺牲被评定为烈士人员的子女:需出具县级(含)以上人民政府颁发的《见义勇为烈士证书》原件。
如因烈士牺牲注销户口后,重新换发了户口,现户口中无烈士姓名的,可由当地公安部门和烈士原所在单位同时出具证明。
(四)有下列情形之一的考生,达到有关高校投档要求的,应予以优先录取
1.平时荣获二等功或者战时荣获三等功以上奖励的军人或消防救援人员的子女。
有效证件:军人子女考生需出具团级以上单位政治机关颁发的《立功受奖证书》及与证书相符的军功章和立功受奖登记表(复印件)。核实所提交的材料是否与考生的父或母一致,不一致不予认定。消防救援人员子女考生相关证明材料由省消防总队审核认定。
2.一级至四级残疾军人、因公牺牲军人或消防救援人员子女。
有效证件:军人子女考生需出具军级以上单位卫生部门2005年7月1日以后颁发的新式《残疾军人证》原件和《评残审批表》复印件。 消防救援人员子女考生相关证明材料由省消防总队审核认定。
因公牺牲军人根据军人职级情况,批准单位由团级至大军区级不等。
有效证件:军人子女考生需出具团级以上单位政治机关颁发的《因公牺牲证书》原件。因公牺牲消防救援人员子女考生相关证明材料由省消防总队审核认定。
3.驻国家确定的三类以上艰苦边远地区和西藏自治区,解放军总部划定的二类以上岛屿工作累计满20年的军人或消防救援人员的子女,在国家确定的四类以上艰苦边远地区或者解放军总部划定的特类岛屿工作累计满10年的军人或消防救援人员的子女,在飞、停飞不满1年或达到飞行最高年限的空勤军人的子女,从事舰艇工作满20年的军人的子女,在航天和涉核岗位工作累计满15年的军人的子女。
有效证件:军人子女考生需出具考生父或母所在部队团级(含)以上政治机关的证明材料。消防救援人员子女考生相关证明材料由省消防总队审核认定。
(五)有下列情形之一的考生,达到有关高校投档要求的,在与其他考生同等条件下优先录取
1.退出部队现役或从国家综合性消防救援队伍退出的考生。
需审查的有效证件:退出部队现役的考生需出具由总参谋部统一颁发并编号的《入伍批准书》原件和由当地民政部门出具的退伍安置证明,二者一致的予以认定。消防救援人员考生相关证明材料由省消防总队审核认定。
2.公安英模、因公牺牲、一级至四级残疾人民警察子女。
残疾人民警察需审查的有效证件:由省民政部门统一颁发的《伤残人民警察证》(新版)或县(含)级以上民政部门颁发的《人民警察伤残抚恤证》(旧版),旧版《伤残人民警察证》等级套改新版办法为:特等套改一级、一等套改三级。
公安英模和因公牺牲人民警察的认定,以公安机关颁发的《公安英模证明书》和《人民警察因公牺牲证明书》为准。
3.经共青团中央青年志愿者守信联合激励系统认定,获得5A级青年志愿者。
(六)归侨、归侨子女、华侨子女和台湾省籍考生,在其文化统考成绩总分的基础上增加5分投档,由高校审查决定是否录取。
归侨是指回国定居的华侨,其子女称为归侨子女。华侨是指定居在国外的中国公民,其在国内的子女称为华侨子女。台湾省籍考生指祖籍台湾省的我省户籍考生。
(七)鄂伦春、赫哲、鄂温克、柯尔克孜、达斡尔、蒙古、锡伯、俄罗斯族考生,报考黑龙江省属院校在其文化统考成绩总分的基础上增加10分投档;由高校审查决定是否录取。
(八)使用本民族文字答卷的少数民族考生,报考全国院校在其文化统考成绩总分的基础上增加5分投档,由高校审查决定是否录取。
需审查使用朝鲜、蒙古民族文字答卷的考生是否是本民族,否则不予认定。
(九)户籍在自治县(杜尔伯特蒙古族自治县)、民族区、民族乡(镇)且学籍在户籍所在县的高级中等学校的少数民族考生(当地连续3年以上户籍和当地高中连续3年学籍并实际就读),报考全国院校在其文化统考成绩总分的基础上增加5分投档,由高校审查决定是否录取。
三、申报程序
(一)第一项至第五项照顾录取政策申报程序
申请享受照顾录取政策的考生,由考生自行申报,县(市、区)招生考试机构(以下简称招考机构)受理申报和初审(消防救援人员子女除外)。应届高中毕业生将申报照顾录取相关的证书、证明信(原件)及本人签名的《诚信承诺书》(承诺本人所提供的证明材料客观、真实、准确)提交所在学校。由学校集中报县(市、区)招考机构初审;往届高中毕业生和社会考生携带相关的证书、证明信(原件)直接到县(市、区)招考机构申报并签订《诚信承诺书》。初审合格后,县(市、区)招考机构认真填写《2022年黑龙江省普通高校招生各类照顾录取对象审查表》(附件1)及汇总填写《2022年黑龙江省普通高校招生各类照顾录取对象汇总名单》(附件2),将审查表、汇总表和照顾录取信息数据库上报市(地)招考机构。市(地)招考机构会同有关部门对考生的照顾录取资格进行复审,对复审合格的考生在《2022年黑龙江省普通高校招生各类照顾录取对象审查表》上签名盖章。
消防救援人员及其子女申请享受照顾录取政策的考生,由省消防总队负责审核,最终合格名单由省消防总队于2022年4月20日前报送省招考院。
(二)第六项照顾录取政策申报程序
1.归侨、归侨子女、华侨子女申请享受照顾录取政策的考生。由考生本人向户籍所在地县(市、区)侨务办公室提出申请,县(市、区)侨务办公室负责初审,初审合格名单逐级上报到省侨办负责复审,最终合格名单由省侨办于2022年4月20日前报送省招考院。
2.台湾省籍考生申请享受照顾录取政策。由考生持由省台办出具的并加盖有“黑龙江省人民政府台湾事务办公室”公章的“台湾省籍青年证明信”原件到报名确认所在地招考机构进行申报。
(三)第七项至第九项照顾录取政策申报程序
由考生自行申报。应届高中毕业生由所在中学组织申报,由考生本人填写《2022年黑龙江省普通高校招生少数民族考生民族成份审核表》(见附件3),并提交本人居民户口簿原件和居民身份证原件,考生所在中学收齐相关材料,交县(市、区)招考机构;往届生和社会考生由县(市、区)招考机构负责受理,申请享受照顾录取政策的考生携带本人居民户口簿原件和居民身份证原件,并填写《2022年黑龙江省普通高校招生少数民族考生民族成份审核表》交县(市、区)招考机构;县(市、区)招考机构会同当地高中和教育行政部门负责审查享受第九项中考生相关学籍和实际就读情况,将考生学籍合格名单以及第七项、第八项考生名单和相关材料汇总后报当地民宗委;县(市、区)民宗委会同相关部门负责初审,初审合格名单逐级上报到省民宗委负责复审,最终合格名单由省民宗委于2022年4月20日前报送省招考院。
四、公示
市(地)招考机构将申报第一项至第六项照顾录取政策复审合格的考生名单下发县(市、区)招考机构。合格的应届高中毕业生由所在学校在校内公告栏和考生所在班级公示;往届高中毕业生和社会考生由所在县(市、区)招考机构在办公地点公告栏或其他媒体向社会公示;市(地)招考机构利用当地网站公示全市所有合格考生名单,公示期为7个工作日,有关信息保留至当年高考录取结束。公示的考生资格信息应包括姓名、性别、所在中学(或单位)、享受照顾录取政策类别。
申报第六项照顾录取政策中的三侨考生和第七项至第九项照顾录取政策考生名单由各级侨办和各级民宗委部门进行公示。
申报消防救援人员的子女合格考生名单按消防总队相关要求进行公示。
省招考院将在“黑龙江省招生考试信息港”(www.lzk.hl.cn)网站上集中公示全省享受照顾录取政策类别及具有相应资格的考生名单,接受社会监督。
五、数据上报及建立档案
县(市、区)招考机构将符合照顾录取政策考生信息通过黑龙江省招生考试管理信息系统(http://sfyz.hljea.org.cn:7003)“高考报名管理”中的“照顾录取政策申请”功能进行上报,各市(地)招考机构审核无误后于2022年4月20日前上报省招考院。
县(市、区)招考机构将符合照顾录取政策考生的相关证书复印件、证明信原件和《2022年黑龙江省普通高校招生各类照顾录取对象审查表》原件装入考生档案袋。县(市、区)民宗委将复审合格考生的《2022年黑龙江省普通高校招生少数民族考生民族成份审核表》交报名确认地招考机构建档。归侨、归侨子女、华侨子女和消防救援人员的子女,申报照顾录取政策合格考生的相关证明材料由考生交报名确认地招考机构建档。
六、有关要求
(一)加强组织领导,落实岗位责任。各级招考机构和相关单位要按照“谁主管、谁审核、谁签字、谁负责”的原则,加强组织领导,建立健全考生资格审核工作责任制,明确主体责任、工作流程。要严格实行两人以上审核制度,具体落实各环节责任人,做到任务到岗、责任到人,确保照顾录取政策的审查与认定工作公平、公正、安全、有序实施。
(二)严肃工作纪律,确保公平、公正。各级招考机构要与当地有关部门密切合作,严格审查考生的申报资格。加大打假力度,坚决取缔弄虚作假,徇私舞弊行为,对制作或涂改的假伪证书、证明、户口等人员交有关部门核实查处。考生、考试工作人员、社会其他人员在照顾录取资格申报过程中弄虚作假、徇私舞弊等违规行为的,严格按照《中华人民共和国教育法》《国家教育考试违规处理办法》(教育部令第33号)和《普通高等学校招生违规行为处理暂行办法》(教育部令第36号)确定的程序和规定严肃处理,依法依规追究当事人及相关人员责任;涉嫌犯罪的,按照《中华人民共和国刑法》《最高人民法院、最高人民检察院关于办理组织考试作弊等刑事案件适用法律若干问题的解释》等法律规定,移送司法机关追究法律责任。
(三)加大宣传力度,防止漏报、错报。各级招考机构和相关单位要加大宣传力度。要充分利用考生所在中学和当地媒体等进行宣传,及时将照顾录取政策的申报时间以及申报条件、范围和标准向社会和考生所在学校进行宣传,防止考生漏报、错报。
附件:
3.2022年黑龙江省普通高校招生少数民族考生民族成份审核表
黑龙江省招生考试委员会办公室
2021年10月25日



