各有关市(州)、县(市、区)招办:
根据《教育部关于做好2020年重点高校招收农村和贫困地区学生工作的通知》(教学〔2020〕1号)和省招委有关文件精神,我省2020年继续实施国家专项计划、高校专项计划、地方专项计划和精准扶贫专项计划招生。现将有关事项通知如下:
一、考生资格申报条件
1.国家专项计划
国家专项计划生源范围为国家集中连片特殊困难县和国家级扶贫开发重点县。包括秭归县、长阳县、五峰县、恩施市、利川市、建始县、巴东县、宣恩县、咸丰县、来凤县、鹤峰县、郧阳区、郧西县、竹山县、竹溪县、房县、丹江口市、保康县、孝昌县、大悟县、团风县、红安县、罗田县、英山县、蕲春县、麻城市、阳新县和神农架林区等28个县(市、区)。
上述范围内同时具备以下条件的考生,经自愿申请和资格审核公示合格后,可以报考国家专项计划:(1)符合2020年统一高考报名条件;(2)本人具有实施区域当地连续3年以上户籍,其父亲或母亲或法定监护人具有当地户籍;(3)本人具有户籍所在县(市、区)高中连续3年学籍并实际就读。
2.高校专项计划
高校专项计划生源范围为国家集中连片特殊困难县、国家级扶贫开发重点县、幕阜山区、参照执行西部地区政策和参照执行幕阜山区政策的县(市、区)。包括阳新县、武当山特区、丹江口市、郧阳区、郧西县、竹山县、竹溪县、房县、张湾区、茅箭区、监利县、洪湖市、远安县、兴山县、秭归县、长阳县、五峰县、当阳市、南漳县、保康县、谷城县、孝昌县、大悟县、团风县、红安县、罗田县、英山县、浠水县、蕲春县、麻城市、通城县、崇阳县、通山县、恩施市、利川市、建始县、巴东县、宣恩县、咸丰县、来凤县、鹤峰县、神农架林区等42个县(市、区)。
上述范围内同时具备下列条件的考生,经自愿申请和资格审核公示合格,按高校要求报名参加高校专项计划考核合格的,可以报考高校专项计划:(1)符合2020年统一高考报名条件;(2)本人及父亲或母亲或法定监护人户籍地在实施区域的农村,本人具有当地连续3年以上户籍;(3)本人具有户籍所在县(市、区)高中连续3年学籍并实际就读。
符合高校专项计划报考条件的考生,5月25日前,须在教育部阳光高考平台完成报名申请,还必须填写我省的《高校专项计划报考资格申报表》。6月初,省招办从教育部阳光高考平台下载报名成功的申报考生名单,分发给市州招办组织资格审核,市州招办于6月15日之前将审核结果上报省招办。
3.地方专项计划
全省符合2020年统一高考报名条件的考生,符合下列(1)、(2)条件之一的,经自愿申请和资格审核公示合格,可以报考地方专项计划:
(1)①考生户籍在高校专项计划实施的42个县(市、区);②本人及父亲或母亲或法定监护人户籍地在实施区域的农村,本人具有当地连续3年以上户籍;③考生具有42个县(市、区)高中连续3年学籍并实际就读。
(2)①全省(不包括42个县(市、区))考生,本人及父亲或母亲或法定监护人户籍地在实施区域的农村,本人具有当地连续3年以上户籍;②考生具有我省乡镇(不含县、市、区政府所在地)中学连续3年学籍并实际就读。
办学地址在乡镇(不含县、市、区政府所在地)的中学严格按经市州教育行政部门核定、省招办统一公布的中学名单(见附件2)审核,不得自行增加学校。
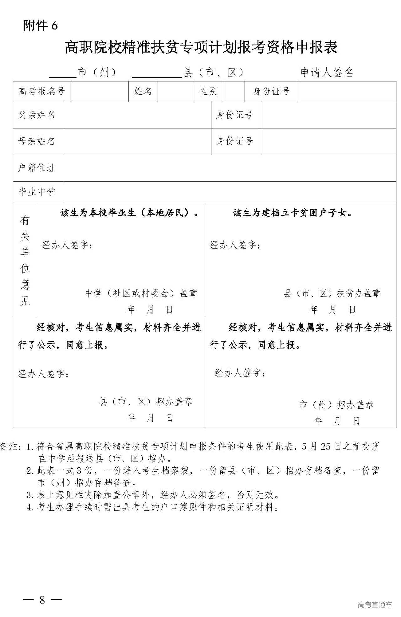
4.精准扶贫专项计划
我省省属高职高专院校的精准扶贫专项计划,专门录取经过湖北省扶贫办建档立卡的贫困户考生(包括普通高中生和中职毕业生)。通过精准扶贫专项计划录取的考生可以享受国家助学金、国家助学贷款等资助政策,同时还可享受每人每年不少于3000元的“雨露计划”资金补助。
具备以下条件的考生经自愿申请和资格审核公示合格后,可以报考精准扶贫专项计划:(1)符合2020年统一高考报名条件;(2)考生为省扶贫办建档立卡家庭成员。
二、申报程序
符合专项计划报考条件的考生,到所在学校、县(市、区)招办领取或在湖北招生信息网下载相应的专项计划报考资格申报表(表样见附件)一式3份。考生须如实、清晰地填写申报表中规定的内容,经相关部门审核盖章,经办单位除加盖公章外,还必须有经办人签字。专项计划申报材料提交截止日期均为5月25日。
符合专项计划报考条件的考生均要签订《考生守信承诺书》(一式三份),保证申报情况真实、材料客观准确,如发生弄虚作假行为,按教育部有关规定处理,考生本人承担一切后果。
各市州招办将本地信息汇总后于6月19日之前报送省招办。在报送信息同时,还须以正式文件报送本地专项计划申报工作情况说明,内容包括:组织宣传、审核程序、主要做法、各级招办和中学公示途径以及违规问题查处情况等。
三、工作要求
专项计划申报工作事关招生政策精准落地,事关录取工作公平公正,事关教育社会形象,各级招生部门要高度重视,层层落实责任,严格执行标准,规范工作流程,完善监督机制,确保专项计划申报工作平稳进行,确保考生信息准确无误。
1.切实落实疫情防控要求。严格落实疫情防控工作要求,坚持安全第一、生命至上,安全有序、严谨细致地做好专项计划报批各环节工作,切实保障专项计划招生工作安全平稳落到实处。
2.考生资格审核实行部门负责制。各地要建立中学、教育、招办等部门联合审核工作机制,利用公安户籍材料、中学学籍系统和高考报名系统的信息,严格政策要求,确保考生招生信息、纸质档案、学籍系统信息一致,确保考生户籍和学籍及父母或监护人信息的真实准确。严格按规定的条件进行资格审核,不得擅自扩大生源范围和自设条件。认真履行审核流程和手续,对考生身份及父母或监护人信息的确认,谁审核、谁签字(盖章)、谁负责。
3.严把考生信息录入、校对关。各市(州)、县(市、区)招办主要负责人要高度重视专项计划考生资格信息录入和校对工作,建立健全录入审核责任制和工作流程,确保专项计划考生信息录入不多一人、不错一人、不漏一项,确保申报专项计划考生信息的完整性和准确性,确保专项计划录取工作平稳实施。
4.加大政策宣传力度。各地在疫情防控常态化条件下,结合农村和贫困地区疫情防控实际,通过多种渠道广泛宣传专项计划招生政策和填报志愿,让政策涉及的高中和符合条件的考生都充分知晓。要精心组织申报工作,广泛发动符合条件的考生积极申报,为考生提供便利条件和指导。
5.全面公示考生信息。根据教育部公示要求,各级招办要及时将专项计划资格审核通过考生的姓名、学籍学校、就读学校、本人及父或母或法定监护人户籍地等信息在招生考试机构网站进行公示,并指导和监督中学对考生信息在学校网站和班级公示,没有网站的,应在单位公示栏进行公示。同时,向社会公开违规举报信箱、电话及受理举报的单位和地址,对群众反映的问题要及时进行核查处理。各中学、各级招办公示的信息保留至今年10月底。
6.考生须通过个人申报、资格审查和公示合格后方可报考专项计划;在规定时间内未申报、未办理相关手续的视为自愿放弃。
7.从严查处违规行为。对专项计划报名、考试、录取过程中出现的违法违规行为,各地各校要严格按照有关法律规定严肃处理,依法依规追究当事人及相关人员责任;涉嫌犯罪的有关人员,移送司法机关追究法律责任。对伪造、变造、篡改、假冒户籍学籍等虚假个人信息和提供虚假申请材料的考生,均应当认定为在国家教育考试中作弊,取消专项计划报名和录取资格,同时取消其当年高考报名、考试和录取资格,并视情节轻重给予暂停参加各类国家教育考试1-3年的处理。对公职人员违规违纪的,要依据相关规定严肃处理。
四、有关具体事项说明
1.根据《国务院关于统计上划分城乡规定的批复》(国函〔2008〕60号)有关要求,以及国家统计局公布的最新年度城乡区域划分代码,确定考生户籍是否在农村地区。2019年城乡区域划分代码(十七位)的第十五位为“2”的表示乡村,户籍在此区域的考生为农村考生。结合我省户籍制度改革情况,考生本人、以及父亲(或母亲或法定监护人)户籍改革前属于“农村户口”,且考生3年内未发生户籍迁移的,视为农村区域的考生,可申报高校专项计划、地方专项计划。
2.申报国家专项计划、高校专项计划和地方专项计划的考生,必须具有同一所高中连续3年学籍并实际就读,转学、借读等均不符合条件。
3.国家专项计划、高校专项计划除生源范围不同外,均要求考生户籍与学籍必须在同一县(市、区),地方专项计划对考生的户籍和学籍是否在同一县(市、区)不作要求。
湖北省高等学校招生委员会办公室
2020年5月15日







