考试时间:2023年1月4日至13日。
考试地点:广州体育学院。
考试科目:基本素质考试(225分)、专项基础考试(75分)。
具体要求:
考试时间:2022年12月3日。
考试地点:美术考点设置在各地市,具体地点由各地市招生办公室安排,考场由广东省教育考试院统一编排。
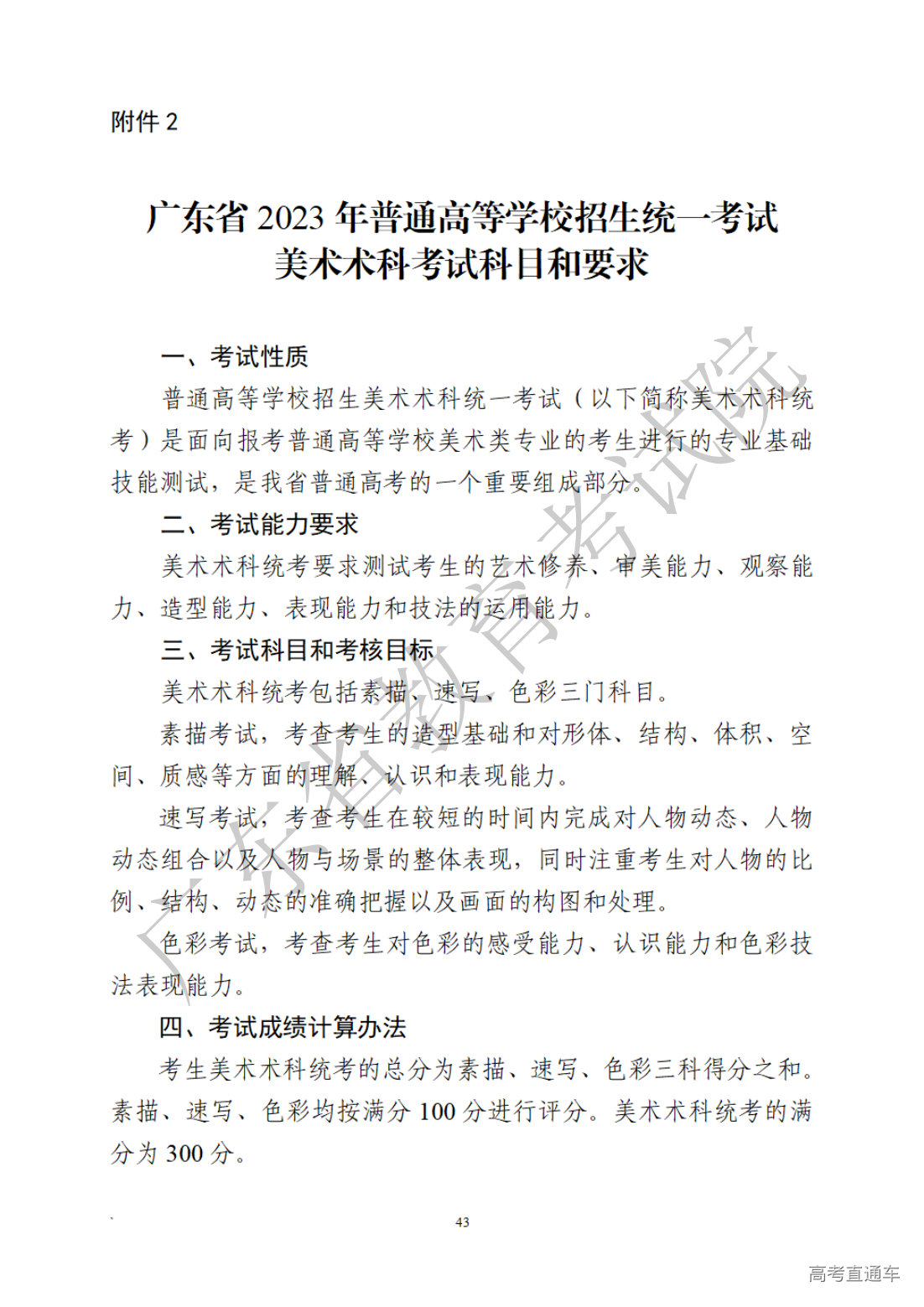
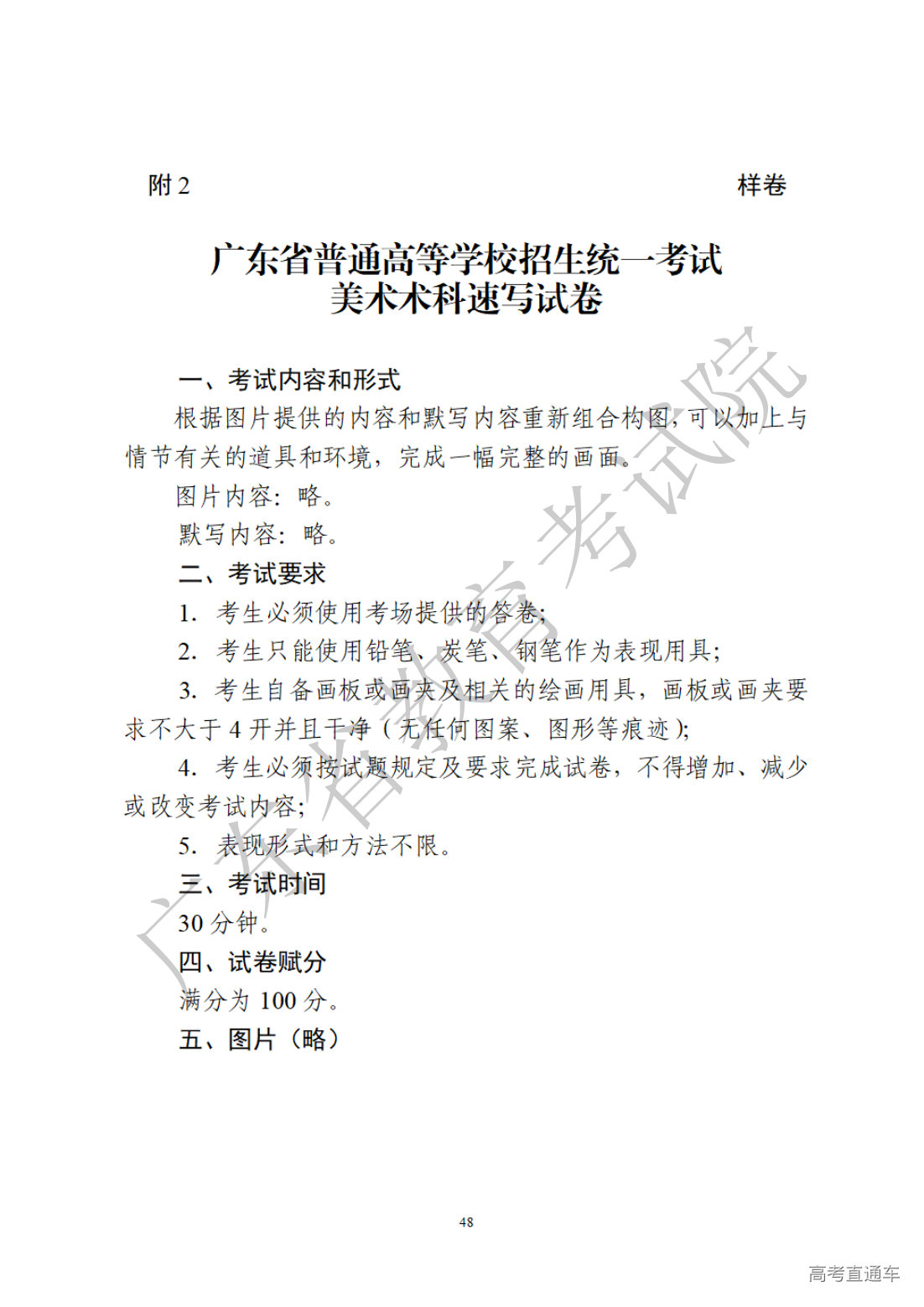
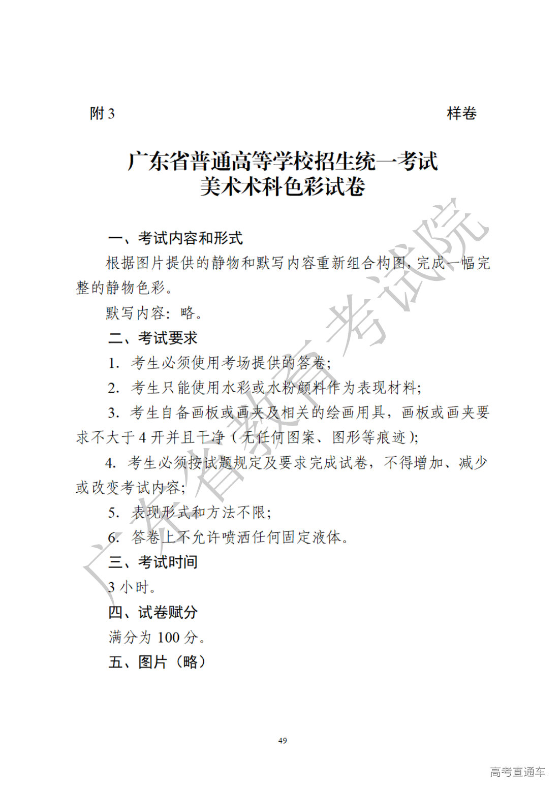
考试科目:素描、速写、色彩。
具体要求:
考试时间:2022年12月28日至31日。
考试地点:星海音乐学院(大学城校区)。
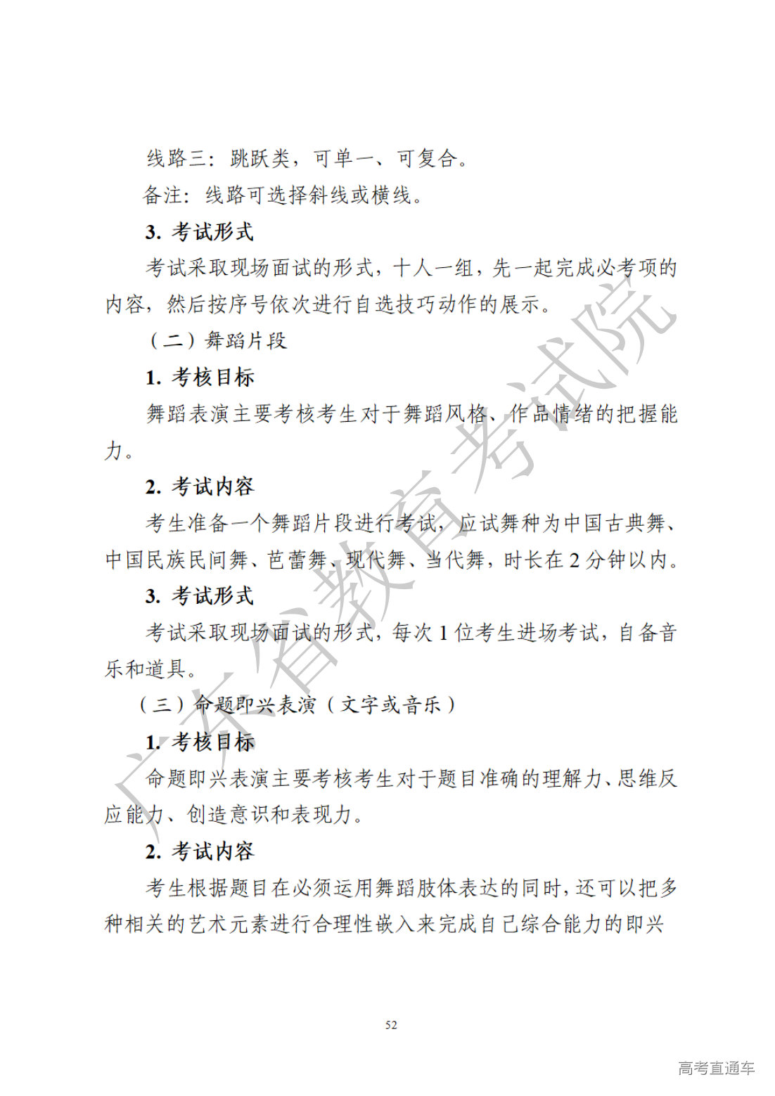
考试科目:基本功、舞蹈片段、命题即兴表演、舞蹈+音乐基础知识。
具体要求:
考试时间:2022年12月3日。
考试地点:华南农业大学。
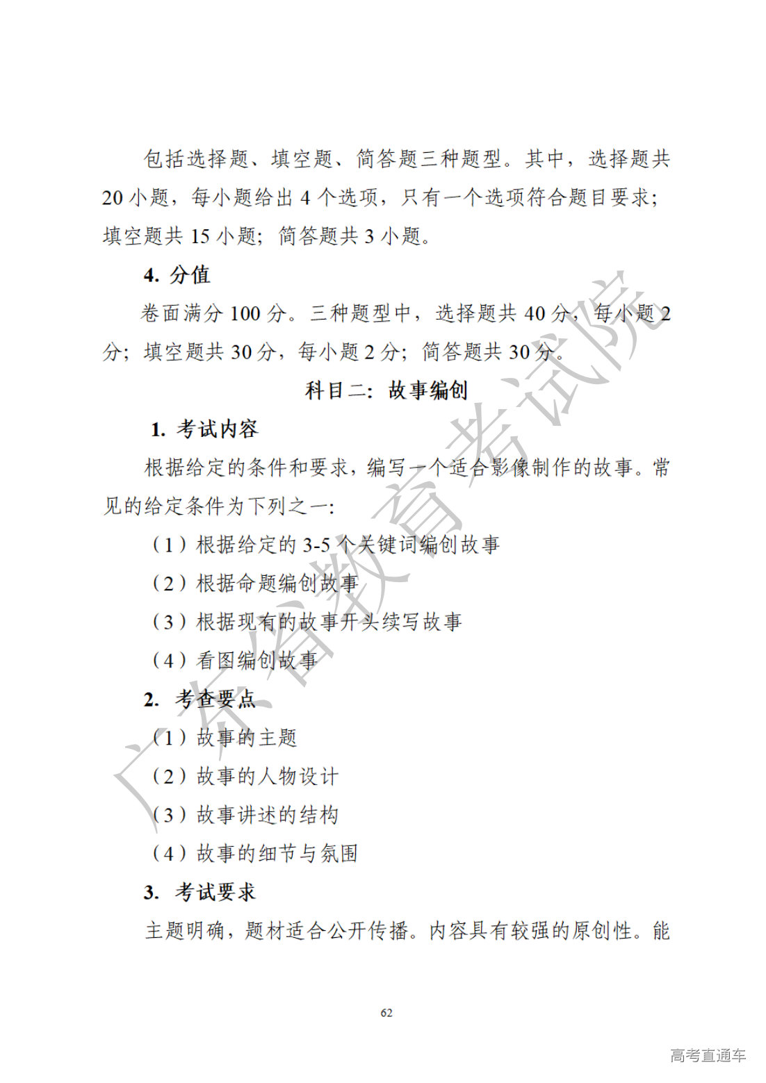
考试科目:专业基础、故事编创、影视作品分析。
具体要求:
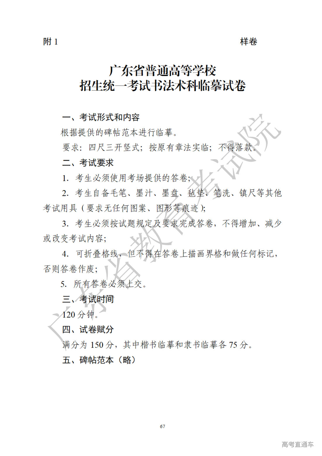
考试时间:2022年12月3日。
考试地点:广州美术学院(大学城校区)。
考试科目:临摹、创作。
具体要求:
考试时间:2022年12月中下旬,具体时间另文通知。
考试地点:考点待定,具体另文通知。
考试科目:自备文学作品朗诵、指定新闻稿件播报、即兴话题评述。
具体要求:
考试时间:2023年1月4日至14日。
考试地点:星海音乐学院(大学城校区)。
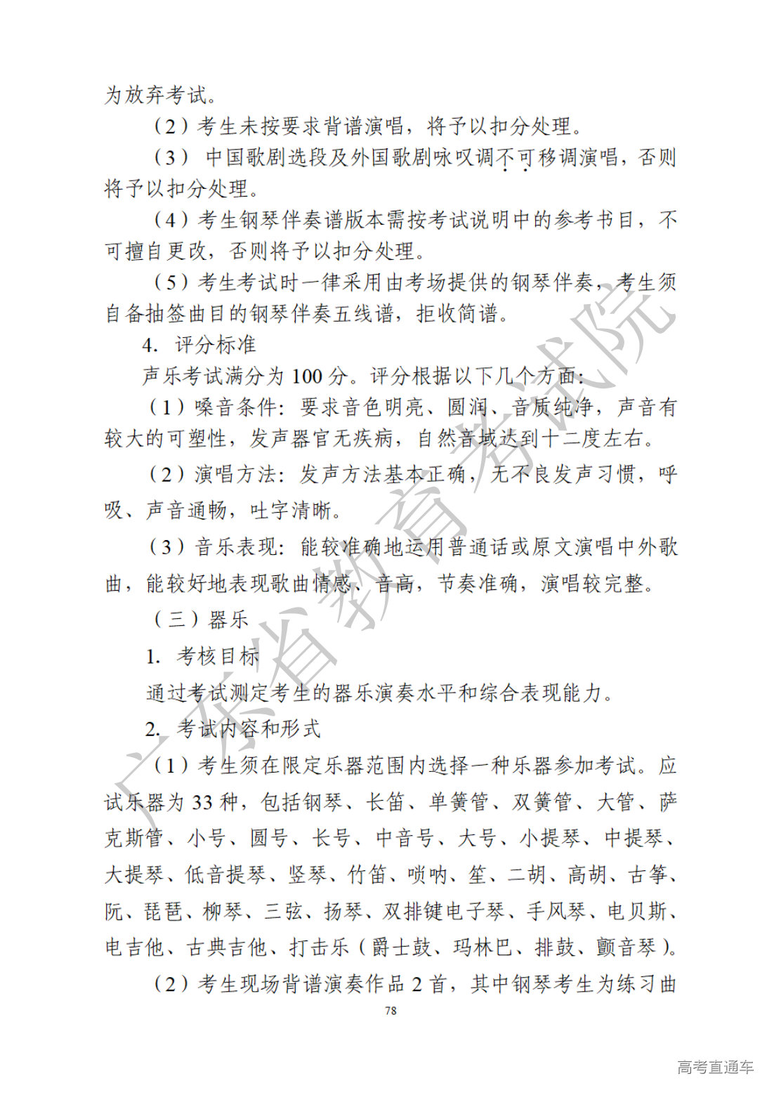
考试科目:音乐学、音乐表演—声乐、音乐表演—器乐。
具体要求:















































































