各市、县(区)高等学校招生委员会、教育局,平潭综合实验区社会事业局,各普通高等学校:
为深入学习贯彻习近平总书记来闽考察重要讲话精神,认真落实《深化新时代教育评价改革总体方案》,根据《教育部关于做好2021年普通高校招生工作的通知》(教学〔2021〕1号)和今年省招委会第一次全体会议精神,坚持稳中求进的工作总基调,统筹做好常态化疫情防控和高考工作,进一步提升考试招生治理体系和治理能力现代化水平,确保高考综合改革平稳落地,切实保障广大考生和涉考工作人员的生命安全和身体健康。现就有关工作通知如下。
一、切实做好疫情防控常态化下高考组织工作
1.认真履行主体责任。今年是建党100周年,做好高校考试招生工作具有重要意义。各市、县(区)招生委员会是本行政区域内组织高考、治理考试环境、维护考试招生安全稳定、做好考试疫情防控、整肃考风考纪的责任主体,主要负责同志是第一责任人,各市、县(区)教育行政部门主要负责同志、分管负责同志和招生考试机构主要负责同志是直接责任人。高校是本校考试招生工作的责任主体,主要负责同志是第一责任人,分管负责同志是直接责任人。各地各校要在当地党委和政府的领导下,切实加强组织领导,主要负责同志要对考试招生重大事项亲自把关、亲自协调、亲自督察,坚决落实主体责任,加大统筹协调力度,层层压实安全责任,确保责任落实到岗到人。
2.严格落实防疫措施。各地各校要提前研究谋划,认真落实国家和我省教育考试组考防疫要求,结合疫情防控形势,进一步细化组考防疫工作方案,制定疫情防控工作标准,强化命题制卷、考点考场、评卷等场所防疫举措,保障广大考生和考试工作人员的生命安全和身体健康。做好考生和涉考人员健康监测,考前要有序组织所有考试工作人员新冠病毒疫苗“应接尽接”工作,每个考点配备防疫副主考,设置必要的隔离考场、隔离设施,配备充足的防疫物资。认真落实入场体温检测、考场全面消毒、通风、保持间距等措施。开展全覆盖式防疫教育和防疫培训,确保全体考生和考务人员熟知防疫知识和操作流程。
3.强化考试安全管理。高考考务工作务必做到全流程、全链条严格把控。各地各考点要严格落实安全保密制度,进一步加强从命题、制卷、运送、保管、分发到施考全过程试卷保密的各项工作流程和关键环节、关键人员的管理,严防死守试题试卷安全。所有环节必须建立台帐记录制度、多人相互监督和责任共担机制,做到有据可查和责任可究。加强标准化考点管理,做好设备维护和升级,确保运行规范有效。加强考点考场管理,严肃考风考纪,加大人员入场检测力度,考场信号屏蔽全覆盖,严格执行考场、视频“双监考”及巡考制度。认真开展考试业务培训,对组考流程进行再优化、再完善。要协调网信、工信、公安、保密等相关部门联合开展考试安全联合督导检查,集中开展净化涉考网络环境、打击销售作弊器材、净化考点周边环境、打击替考作弊等专项行动,对工作薄弱地区要限时整改。进一步完善评卷工作制度,加强评卷人员管理,严格安全保密纪律,确保评卷工作科学规范。
4.加强突发事件应急处置。各地要成立疫情防控常态化下的突发事件应急处置工作领导小组,制订可能发生的疫情传播以及台风、雷电、洪水等突发事件的应急预案,并认真组织模拟演练,及时妥善处置各类突发事件。重大事件处置决策要向当地党委政府请示汇报,并及时报省教育厅。要进一步完善联合值班制度,教育、网信、卫健、工信、公安、保密等部门,考试期间联合办公,落实集体研判、科学决策、快速响应、协调联动的工作机制。
二、深化高校考试招生改革
1.确保高考综合改革平稳落地。我省作为第三批高考综合改革省份,承担着承前启后、继续奋进的关键性改革任务,各地各校要以更高站位、更严标准、更实作风推动各项政策落地落实。要严格规范命题环节,加强命题管理,稳妥把控好命题难度,确保试题质量。坚持立德树人,加强对学生德智体美劳全面发展的考查和引导,充分发挥高考命题的育人功能和积极导向作用。深入分析总结适应性考试工作情况,严密组织实施新高考各环节工作,打好新高考开局之战。深化考试内容改革,各高校要加强与中学人才培养衔接,进一步精准合理地调整优化选考科目要求,完善综合素质评价使用办法并向社会公布,逐步转变简单以考试成绩为唯一标准的招生模式。
2.稳慎推进加分改革。贯彻落实《福建省教育厅等五部门关于印发进一步深化高考加分改革工作实施方案的通知》(闽教学〔2020〕55号)要求,做好高考加分改革政策宣传解读工作,让考生和家长广泛知晓。严格落实加分考生资格信息公示制度,严格落实资格审核工作责任,严厉打击弄虚作假等违规违法行为,确保高考加分改革平稳实施,实现学生成长、国家选才、社会公平的有机统一。
3.深入实施“强基计划”。各地要加强与高校的衔接沟通,帮助学生了解“强基计划”专业的优势、培养模式和发展前景,鼓励“有志向、有兴趣、有天赋”的优秀学生积极报考。完善考生综合素质评价档案,按时将电子化的考生综合素质评价电子档案上传至“强基计划”报名系统等平台,为“强基计划”、综合评价试点等部分特殊类型招生的高校提供全面、规范、客观、简洁的档案材料。
4.完善高职分类招考。健全高职院校分类考试招生制度,完善考试形式和内容,将分类考试招生作为高职招生的主渠道。完善高职扩招政策规定,针对高中毕业生、退役军人、下岗失业人员、农民工、新型职业农民等不同群体,实行“文化素质+职业技能”的评价方式。落实好高职扩招工作任务。
5.强化改革风险防范。各地各校要深入贯彻落实习近平总书记关于防范化解重大风险的重要指示精神,强化风险意识、坚持底线思维、坚持问题导向,坚决落实维护高考综合改革安全稳定的主体责任,把新高考风险防范摆在重中之重的位置,对高考综合改革全环节、全流程风险隐患进行全面再梳理、再排查,积极应对和全力化解风险隐患。建立舆情监控部门联动工作机制,组织一支专业的舆情监控队伍,做好涉高考问题负面舆情全网、全频、全时段的巡查监测,对不实信息、网络谣言和非法煽动言论,快速发现,快速研判,快速处置,及时发布正面声音,回应家长关切,有效营造良好氛围,坚决防止负面舆情影响稳定。
三、强化考试招生监督管理
1.科学编制招生计划。综合考虑高校办学定位、办学条件和去年计划完成情况,合理安排高校分专业招生计划,重点向区域经济建设急需、社会民生领域紧缺和就业率高的专业倾斜。高校要进一步优化分专业结构,以新工科、新医科、新农科、新文科建设为引领,满足行业和区域发展对人才培养的需求。继续实施高校专项计划和地方专项计划,各地和有关高校要严格报考条件,加强资格审核,推动专项计划优惠政策落实到位。有关高校要统筹做好专项计划录取考生培养工作,进一步完善培养方案,加大培养帮扶力度。
2.完善招生信息公开。各地各校要严格落实国家、省级、高校、中学四级信息公开制度,进一步完善信息公开的范围、内容、方式和时间,自觉接受纪检监察部门及利益相关者的监督。要高度重视信息安全防护工作,落实信息安全责任,加强人防、物防、技防,及时堵塞管理和技术安全漏洞。加强对重要设备、信息系统和网站的运行监控和安全监测,及时堵塞管理和技术安全漏洞。要加强考生密码发放和志愿填报等环节管理,防止志愿填报账号被他人盗用或非法操控,严防志愿被篡改。要采取切实有效措施,保护学生个人信息安全,加强考生信息安全教育,提高防范意识,严防信息泄露或被他人操控。
3.全面加强规范管理。严肃招生工作纪律,各地各校要严格遵守高校招生“30个不得”“八项基本要求”等工作纪律,严格执行国家招生计划和招生政策规定。未经省级教育行政部门和招生考试机构批准,招生院校不得发放任何形式的“入学通知书”和以所谓“预科生”名义违规招生,扰乱正常招生秩序。按照“谁主管、谁审核、谁负责”原则,加强高考报名资格、高考加分资格、农村和贫困地区专项计划报考资格等审核,严防资格造假,维护招生秩序。加强艺术体育等特殊类型招考管理,严格相关运动员技术等级证书审核查验,严格高校专业考试组织,严格考评人员管理,严格考生文化和专业考试成绩要求。各地要开展招生秩序专项治理,严肃查处违规宣传、通过设置奖金等方式违规争抢生源、违规承诺录取等行为。各高校要加强对招生队伍的教育和培训,确保工作人员准确掌握和解读招考政策。
4.认真落实监管责任。各级高校招生委员会、教育行政部门要按照“学校负责、招办监督”的原则,认真落实考试招生工作的监管责任,会同教育纪检部门加强对报名、考试、录取全过程监督。要认真制定高校招生章程及有关特殊类型招生办法,对招生管理不到位、工作不规范、秩序混乱的部门或高校予以问责。严厉查处违法违规行为,对于因疏于管理,造成考场秩序混乱、作弊情况严重、招生违规严重的,要依法依规对相关责任人严肃处理并追责问责。
四、优化考试招生宣传服务
1.坚持正确育人导向。各地各校要坚持正确的教育政绩观,进一步规范高考成绩发布和新高考改革政策宣传工作,转变简单以高考成绩评价学生、以录取分数线评价高校的做法。高考结束后,不公布高考试题和答案。除教育部规定的特定事项外,只能将考生的高考成绩信息提供给考生本人及有关投档高校,不得向考生所在中学及其他任何单位和个人提供。协调相关部门和新闻媒体,严禁宣传炒作“高考状元”“高考升学率”“高分考生”等,严禁出现类似“高考喜报”“一本上线率”等信息,不得在网上发布或校园内张贴不利于引导学生身心健康发展的考试标语。加强考生诚信教育,签订诚信考试承诺书,教育和引导考生自觉抵制违纪、舞弊等行为。各市、县(区)高校招生委员会要加大统筹协调,严禁各地政府、学校、培训机构以高考成绩为标准奖励教师和学生。
2.加强志愿填报指导。各地要充分发挥中学的主渠道作用,积极运用信息化手段,加强对高三年级班主任和任课教师的政策解读、系统培训,增强志愿填报指导的针对性和有效性,引导考生合理填报志愿。要加强志愿填报管理,各地教育行政部门要联合网信、市场监管等部门,对虚假宣传、违规收取高价填报志愿咨询费、面试辅导费等经营机构、网站、公众账号和APP等开展专项治理,进行依法依规严肃查处。要加强舆情监控,防范助考犯罪、招生诈骗、虚假宣传等有害信息传播。
3.优化考生服务保障。各地各校要加大宣传力度,健全信息发布机制,积极运用主流媒体和新媒体等媒介主动发声,做好政策解读、信息查询、温馨提示和申诉维权等服务工作,确保宣传渠道的权威性。要进一步优化考试服务,切实增强服务意识,主动协调有关部门,强化对治安、交通、食宿、卫生防疫等方面的综合保障,营造温馨考试环境,为残疾人平等参加高考提供合理便利。各地各校要精心做好高考结束后考生返程安排,确保考生安全。省教育考试院和各高校要公开违规举报电话和咨询电话,及时妥善处置信访问题,切实维护考生合法权益。
附件:2021年福建省普通高等学校招生工作实施细则
福建省普通高校招生委员会 福建省教育厅
2021年5月14日
附件:
2021年福建省普通高等学校招生工作实施细则.doc
附件
2021年福建省普通高等学校招生工作
实施细则
第一章 总则
第一条为做好2021年普通高等学校(以下简称高校)招生工作,保障高校选拔符合培养要求的新生,依据根据《教育部关于做好2021年普通高校招生工作的通知》(教学〔2021〕1号)等文件精神,结合我省实际,制订本细则。
第二条高校招生工作主要包括考生报名、思想政治品德考核、体检、考试、评卷、考生信息采集及电子档案制作、志愿填报、录取以及其他有关工作。
第三条高校招生工作应贯彻公平竞争、公正选拔、公开透明的原则,德智体美劳全面考核、综合评价、择优录取新生。
第二章 招生管理部门及其职责
第四条省高等学校招生委员会(以下简称省招委会)在教育部和省人民政府的双重领导下,负责全省高校招生工作。省招委会的主要职责是:
1.执行教育部有关高校招生工作的规定,结合我省实际制订必要的补充规定或实施细则。
2.接受教育部委托组织统考试题的印制工作,负责我省高考组织、考试环境治理、考试安全维护、考试疫情防控、考风考纪整肃等工作。组织有关艺术类专业统考、体育类专业统考等省级统一考试,并对考试安全负责。
3.汇总并公布高校在闽的分专业招生计划和有关招生章程中的主要内容或高校公布招生章程的网址。
4.指导、监督高校执行国家招生政策及本校招生章程。
5.履行公开和监督高校招生信息公开相关职责,对本地区有关教育行政部门、招生考试机构、高级中等教育学校及所属高校信息公开工作的考核、评议和责任追究。
6.负责组织考生报名、思想政治品德考核、体检、考试、评卷、考生信息采集及电子档案制作、录取以及其他有关工作。协调有关省级招委会解决不符合本地报名条件的进城务工人员及其他非户籍就业人员随迁子女回流出地高考报名。
7.组织开展招生、考试的科学研究、宣传和培训工作。
8.保护考生和招生考试工作人员的正当权益,保障招生考试工作人员的正当待遇。
9.受行政部门委托调查处理或协助有关部门调查处理本地区招生工作中发生的重大问题。
10.负责对违规考生、学校、机构等进行处理;配合高校对单独招生和特殊类型招生中违规考生、学校等进行调查处理;配合公安等相关部门对违法考生、学校、机构等依法开展调查、取证和惩处等工作。
11.根据考生或者其法定监护人的申请,对高校信访答复情况进行复查。
第五条各市、县(区)人民政府分别成立本级招委会,在同级人民政府和上一级招委会的双重领导下,负责本地区招生工作。招委会主任由同级人民政府负责人兼任,副主任、委员由教育行政部门及其他有关部门、高校的负责人兼任。招委会下设办公室(以下简称“招办”),系招委会的常设机构,代表招委会行使职权,处理招生日常工作。同级人民政府应根据工作需要,确定招办必要的编制,配备专职干部和开展招生考试工作必备的办公设备、场所、设施,保证招生考试工作顺利进行。招生经费在地方教育事业费列支。各市、县(区)招委会的主要职责是:
1.执行上一级招委会有关高校招生工作的政策、规定。
2.负责本行政区域内高考防疫、高考组织、考试环境治理、考试安全维护、考风考纪整肃等工作。
3.结合本地区实际制订招生工作的具体安排、操作规程和处理突发事件(含突发自然灾害、恐怖及恶性破坏、急性传染病预防)的应急预案。
4.负责本地区统考试(答)卷保密室及考点(含考场网上巡视系统)的标准化建设,考点所在中学外语听力考试设备的安装调试、日常维护以及试(答)卷运送、保管、分发、施考、回收等全过程的安全保密工作。
5.负责组织本地区考生报名、思想政治品德考核、高级中等教育学校学业水平考试及综合素质评价材料、体检、诚信教育和法制教育、考试、志愿填报、录取照顾和专项计划资格审核等工作。
6.按规定要求采集、管理考生有关信息,确保考生相关信息采集的完整与准确。
7.负责本地区试(答)卷保密室值班和保卫人员、考场监考员、巡考员及其他招生考试工作人员的遴选、培训、考核工作。
8.根据上一级招委会的要求,做好招生考试有关数据的汇总、统计与上报,命题、评卷教师的考核、选派,主持或参与部分高校特殊专业的面试、口试和专业考试的管理以及当年考生报考资料的整理发放和保管等工作。
9.对地区有关教育行政部门、招生考试机构和高级中等教育学校信息公开公示工作进行指导和监督。
10.组织开展本地区招生、考试的科学研究工作,宣传、咨询工作和培训工作。
11.保护考生和招生考试工作人员的正当权益,委托教育行政部门接受并处理有关本地区教育招生考试考生及群众的来信来访,并调查处理发生的问题。
第六条高校成立由主要负责人和校内有关部门负责人组成的招生工作领导小组,负责本校招生工作,并设立招生办公室、配备专职工作人员和开展招生考试工作必备的办公设备、场所、设施。高校招生经费,在本校事业费列支。高校的主要职责是:
1.执行教育部有关招生工作的规定,以及主管部门和省级招委会的补充规定或实施细则。
2.根据国家核准的年度招生规模及有关规定编制并报送本校分省分专业招生计划。
3.制订本校招生章程。
4.组织开展招生宣传工作。
5.组织实施本校招生工作,负责协调和处理本校招生工作中的有关问题。
6.对录取的新生进行复查。
7.组织本校单独招生考试和特殊类型招生考试工作,并对考试安全、疫情防控负责,依据《国家教育考试违规处理办法》《普通高等学校招生违规行为处理暂行办法》对违规考生进行认定、处理,并将违规事实处理结果报生源所在地省教育考试院。
8.履行高校招生信息公开相应职责。
9.承担省级招委会委托的评卷等工作,支持有关招生管理部门完成招生方面的其他工作。
10.根据考生或者其法定监护人的申请,对高校有关招生录取行为进行调查、处理并给予答复。
第三章 报名
第七条高校招生全国统考报名工作按照《福建省高等学校招生委员会福建省教育厅关于做好2021年普通高等学校招生考试报名工作的通知》(闽招委〔2020〕7号)等文件规定执行。
第四章 考生电子档案
第八条考生电子档案是高校录取新生的主要依据。考生电子档案内容主要包括考生基本信息、思想政治品德考核鉴定或评语、高级中等教育学校学业水平考试成绩及反映学生综合素质的材料、体检信息、志愿信息、高考成绩信息、考生参加高校招生考试的诚信记录(主要指招生考试过程中违规的简要事实及处理结果)等内容。考生电子档案须与考生报名登记表、体检表、报考学校(专业)志愿表(卡)及考生各科考试成绩等纸介质材料的相对应部分的内容一致。
第九条省教育考试院根据教育部发布的招生信息标准和有关要求,制订我省考生信息采集办法,建立健全相应的管理制度,确保考生相关信息的完整、准确、安全。考生信息采集的内容,要适应高校录取时对考生综合评价的要求。建立考生信息确认管理流程和办法,组织信息采集部门(单位)对采集的考生有关信息进行详细比对校验,并负责进行汇总、整理,确保考生电子档案与纸介质表(卡)或相应信息数据库内容的一致,确保考生相关信息的完整、准确、安全,并按规定的格式建立考生电子档案库。切实加强考生电子档案管理,考生电子档案库一经建立,任何人不得擅自更改。各有关部门要采取有效措施,确保考生电子档案信息的安全保密。
第五章 思想政治品德考核
第十条思想政治品德考核主要是考核考生本人的现实表现。考生所在学校或单位应对考生的政治态度、思想品德作出全面鉴定,并对其真实性负责。无就读学校或工作单位的考生原则上由所属的乡镇、街道办事处鉴定,各级招委会可结合实际制定具体办法。鉴定内容应完整、准确地反映在考生报名登记表或省教育考试院另设的专门附加表中。
第十一条考生有下列情形之一且未能提供对错误的认识及改正错误的现实表现等证明材料的,应认定为思想政治品德考核不合格:
1.有反对宪法所确定的基本原则的言行或参加邪教组织,情节严重的;
2.触犯刑法、治安管理处罚法,受到刑事处罚或治安管理处罚且情节严重、性质恶劣,尚在刑法、处罚期内的。
第六章 身体健康状况检查
第十二条报考高校的所有考生均须参加身体健康状况检查(以下简称体检),如实填写本人的既往病史。考生如因身体等特殊原因,无法参加特定项目检查时,须出具体检医院相应材料。具体体检工作按《福建省教育厅福建省卫生健康委员会关于做好2021年普通高等学校招生体检工作的通知》(闽教考〔2020〕13号)执行。非指定的医疗机构为考生作出的体检结论无效。
第十三条高校在《普通高等学校招生体检工作指导意见》等有关要求的基础上,可根据本校的办学条件和专业培养要求,提出对考生身体健康状况的补充要求。补充要求必须合法、合理,有详细的说明和解释,并在招生章程中向社会公布。
第七章 考试
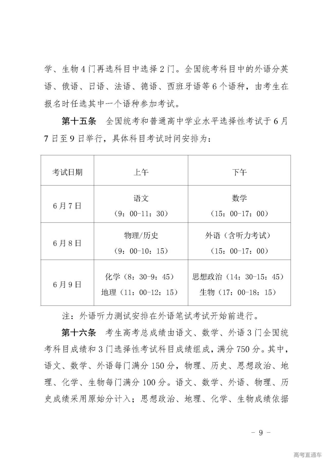
第十四条我省普通高考实行“3+1+2”模式,考试科目由全国统考科目和普通高中学业水平选择性考试科目组成。其中“3”为语文、数学、外语3门全国统考科目;“1”为考生在物理、历史2门首选科目中选择1门,“2”为考生在思想政治、地理、化学、生物4门再选科目中选择2门。全国统考科目中的外语分英语、俄语、日语、法语、德语、西班牙语等6个语种,由考生在报名时任选其中一个语种参加考试。
第十五条全国统考和普通高中学业水平选择性考试于6月7日至9日举行,具体科目考试时间安排为:
注:外语听力测试安排在外语笔试考试开始前进行。
第十六条考生高考总成绩由语文、数学、外语3门全国统考科目成绩和3门选择性考试科目成绩组成,满分750分。其中,语文、数学、外语每门满分150分,物理、历史、思想政治、地理、化学、生物每门满分100分。语文、数学、外语、物理、历史成绩采用原始分计入;思想政治、地理、化学、生物成绩依据《福建省普通高中学业水平选择性考试科目赋分办法》(闽教学〔2019〕7号)转换后计入,只公布转换后的赋分成绩,不公布原始成绩。如有政策性加分,则一并计入高考总成绩。
第十七条全国统考科目中外语选考英语或日语的考生,报考高校外语专业,须参加全省统一组织的外语口试。省教育考试院负责组织外语口试试题的命制,各设区市教育招生考试机构负责外语口试的实施。考生外语口试成绩评定分为优、良、合格与不合格四个等第。
第十八条艺术类和体育类考生必须参加省级专业统考。艺术类省级专业统考相关工作按《福建省教育厅关于做好2021年普通高校招生艺术类专业省级统一考试工作的通知》(闽教考〔2020〕15号)执行。体育类省级专业统考相关工作按《福建省教育厅关于做好2021年普通高校招生体育类专业省级统一考试工作的通知》(闽教考〔2020〕12号)执行。
第十九条考生须于6月3日-6日(上午8:00-12:00,下午3:00-6:00)持本人有效《居民身份证》(若有效《居民身份证》丢失的,应持由当地派出所出具的身份证明,下同)到当地教育招生考试机构指定的地点,签领本人《准考证》(须加盖县级教育招生考试机构公章),并提交《2021年福建省普通高校招生全国统一考试考生诚信考试承诺书》(须考生本人签名)《考生须知》(须考生本人及家长签名)和《福建省教育考试考生健康申明卡及安全考试承诺书》,接受“八闽健康码”核验。为减少人员聚集,高级中等教育学校统一代领本校应届毕业班学生《准考证》,并组织办理相关手续。6月6日前,考点合理安排考生错峰、有序熟悉考场,接受考风考纪和诚信考试教育以及疫情个人防护知识培训,并参加外语听力试听。
第二十条考生凭本人《准考证》和有效《居民身份证》按时参加考试,遵守考场规则、考试纪律,服从监考指令和考点的管理安排,自觉诚信考试。考生进入考场后,须在“2021年福建省普通高等学校招生全国统一考试考生签到表”上签名。
第二十一条各市、县(区)级招委会和有关各高校均须按教育部和省招委会的有关规定,加强安全保密设施建设,加强保密室网上监控系统的建设和维护工作。完善安全保密规章制度和考试管理规章制度,采取有效措施加强监督和检查,建立健全应急处置机制、值班制度和第一时间报告制度,确保安全保密工作万无一失。一旦发生失(泄)密事件,事发单位须在第一时间报本地招委会和省教育考试院,省教育考试院接到报告后须立即报告省招委会和教育部,并立即采取措施防止失(泄)密范围的进一步扩大。
第二十二条全国统考和学业水平选择性考试必须在标准化考点举行,具体考务工作按照教育部有关考务管理规定和我省有关考务实施细则执行。考点应设在县级以上人民政府所在地,并按有关考试规定管理。若因特殊需要在县级人民政府所在地以外的地区增设考点,须报经省级招委会批准。标准化考点应配备身份识别、防作弊和考试监控等功能设备。各级招生考试机构和高校要按照有关要求,结合实际,为残疾人平等报名参加考试提供合理便利。
第二十三条全国统考、学业水平选择性考试及高校自行命制的试题(包括副题、参考答案)、评分参考(指南)等应按照教育工作国家秘密范围的有关规定严格管理。不公布全国统考、学业水平选择性考试试题和答案,相关试题和答案将在录取结束后提供给基层教研部门作为教研需要使用。
第二十四条高校单独组织的招生考试答卷的评阅由各高校组织。全国统考和学业水平选择性考试答卷的评阅采取计算机网上评卷,实行省招委会领导下评卷点负责制。高校有责任承担评卷工作任务,作为评卷点的高校应严格按照教育部和我省有关文件规定要求,加强网上评卷工作的组织管理,严格按照网上评卷有关工作要求和办法组织实施评卷工作,加大网上评卷基地建设力度,强化对评卷教师的选派、培训与教育管理,确保评卷过程安全、宽严合适、结果准确、按时保质完成评卷任务。
各市、县(区)教育行政部门有责任协助做好本地区评卷教师的考核、选派与保障工作。
第二十五条规范做好高考成绩发布工作。高考成绩由考生本人登录省教育考试院网站查询,除教育部规定的特定事项外,只能将考生的高考成绩信息提供给考生本人及有关投档高校,不得向考生所在中学及其他任何单位和个人提供。严禁公布、宣传、炒作高考“状元”和升学率。
考生如对本人高考成绩有异议,可在规定时间内(逾期不予受理),由考生本人向当地教育招生考试机构提出书面申请成绩复核,但不查卷。省教育考试院制订考生成绩复核、复审办法及其程序。成绩复核内容包括考生个人相关信息、是否考生本人答卷,是否有漏评、小题得分是否漏统(登),各小题得分合成后是否与提供给考生的成绩一致等,复核结果通知考生本人。成立由有关学科专家、教育测量专家、纪检监察等部门人员(3人或5人)组成的复审组,对向复核结果仍提出质疑的做出最终认定,认定书面结果通知考生本人。
第八章 招生章程
第二十六条高校依据《中华人民共和国教育法》《中华人民共和国高等教育法》和教育部有关规定制订本校的招生章程。
第二十七条高校的招生章程是高校向社会公布有关招生信息的必要形式,其内容必须合法、真实、准确、表述规范,经其主管部门依据国家有关法律和招生政策规定核定后方能向社会公布。招生章程一经公布,不得擅自更改。各高校在招生宣传(广告)中应当准确描述本校的办学类型、层次,使用与办学许可证或批准文件相一致的学校名称,不得使用简称,国家另有规定的除外。学校法定代表人应对学校招生章程及有关宣传材料的真实性负责。高校依据招生章程开展招生工作。高校招生章程制订、核定和发布等有关工作按照《福建省教育厅关于做好2021年普通高校生章程制订及核定工作的通知》(闽教学〔2021〕6号)执行。
第二十八条招生章程主要内容包括:高校全称、校址(涉及分校、校区等须注明),层次(本科、专科),办学类型(如普通或成人高校、公办或民办高校或独立学院、高等专科学校或高等职业技术学校等),招生计划分配的原则和办法,预留计划数及使用原则,专业教学培养使用的外语语种,身体健康状况要求,进档考生的录取规则(如对考生加分成绩的使用、投档成绩相同考生的处理、进档考生的专业安排办法等),学费标准,家庭经济困难学生资助政策及有关程序,颁发学历证书的学校名称、证书种类及其他信息,联系电话、网址,以及其他须知等。
高校要按照教育部和我省新高考有关规定提出招生专业(或专业类)对高中学业水平考试的科目要求,并提前向社会公布。
有关高校制定的特殊类型考试招生办法须符合相关规定,且不得与本校招生章程内容相违背。高校特殊类型考试工作方案和招生办法经学校党委会研究确定后,报省教育厅核定。
第九章 分省(区、市)分专业招生计划
第二十九条经教育部批准(或备案)的具有普通高等学历教育招生资格的高校,根据教育部汇总公布的年度专业设置备案和审批结果,在教育部核定的本科招生计划和备案的高职(专科)招生计划内,按有关计划管理工作要求以及招生章程确定的招生计划分配原则和办法,编制、调整、执行本校的分省(区、市)分专业招生计划。
第三十条高校应根据我国和我省经济社会发展的需要,加强对人才需求的分析、预测,结合自身办学条件、毕业生就业情况和生源情况,做好招生专业结构、层次结构、区域结构的调整,自主、科学、合理地安排招生来源计划。来源计划中相关说明须与国家招生政策规定、学校招生章程保持一致。我省普通高校招生类别分为普通类、艺术类、体育类,每类招生计划按照物理科目组合、历史科目组合分列编制。
第三十一条高校按教育部有关计划编制原则和要求编制本校的招生来源计划后,按时报送其主管部门。省教育厅负责审核、汇总本省所属高校编制的招生来源计划并报送教育部。省属高校拟安排的跨省招生计划,应由省教育厅负责统一与有关生源所在地省级教育行政部门联系安排。
第三十二条省教育考试院依据教育部分送的招生来源计划,与各有关高校核对分专业计划及其说明,并负责及时、规范、准确、统一地向社会公布经高校核对的有关招生计划信息。
第三十三条高校及其主管部门要切实加强对调整计划使用的管理和监督。高校应集体研究决定本校调整计划的使用,高校调整计划应在有关省份录取批次投档前投放,并由省教育考试院在批次录取控制分数线上按照调整后的计划数、考生志愿及分数进行投档。高校负责处理因调整计划使用不当造成的遗留问题,不得降低录取标准指名录取考生。严禁高校利用调整计划指名录取考生或向考生收取与录取挂钩的任何费用。
第十章 考生志愿填报
第三十四条考生填报志愿安排在高考成绩发布和各科类各批次录取控制分数线公布之后进行,具体时间(包括各批次征求志愿填报时间)另行公布。
第三十五条志愿(包括征求志愿)填报均通过计算机网络进行。考生须在规定时间内,自行登录省教育考试院门户网站填报志愿,逾期不予补报。各批次常规志愿录取过程中尚未完成的招生计划,将及时在省教育考试院门户网站上公布,考生须在规定时间内填报征求志愿。
第三十六条考生在志愿填报前,应认真阅读有关高校招生章程、省招委会和省教育厅公布的招生规定以及省教育考试院公布的志愿填报注意事项,参考高校的招生计划,选择填报学校和专业志愿。选考物理科目的考生只能填报物理科目组合的院校和专业,选考历史科目的考生只能填报历史科目组合的院校和专业。考生应认真选择、细心核对,确保志愿信息正确。因考生本人志愿填报失误造成的后果,由考生本人承担责任。由于考生个人原因,发生账号和密码被盗,造成信息泄露、志愿被冒充填报或修改,由考生本人承担责任。各级招生考试机构和高级中等教育学校要组织力量,加强对考生志愿填报的政策解读和技术指导。
第十一章 录取
第三十七条高校招生录取工作在教育部的统一领导下,由省招委会负责组织实施。录取期间,省招委会组建招生录取工作领导小组(下设若干工作小组),负责招生录取的组织实施工作。坚持科学民主决策和“谁主管,谁负责”的原则,录取工作中遇到重大问题须省招委会、省教育厅集体研究决定。
第三十八条高校招生录取按照《2021年福建省普通高等学校招生考试安排和录取工作实施方案》(闽招委〔2020〕9号)规定执行,实行计算机远程网上录取,实行远程录取管理模式,各高校应在校内采取远程异地录取方式开展录取工作。录取期间,高校和省教育考试院要保证相互通信联络的畅通。
第三十九条省招委会根据教育部规定要求和我省高考综合改革的实际,合理安排高校录取批次。除军事、公安、飞行学员、公费师范生、农村订单定向医学生、部分艺术体育专业、航海类等艰苦专业、全国重点马克思主义学院的马克思主义理论专业以及其他经教育部批准的特殊高校(专业)、我省公办本科高校师范类专业、部属高校师范类专业和有关高校综合评价招生等教育部规定可安排在提前批次录取的情况外,其余高校和专业不安排在提前批次录取。
第四十条省招委会根据高校在我省的招生计划数和考生的统考成绩,按照物理科目组合、历史科目组合按类(普通类、艺术类、体育类)确定各批次录取控制分数线,同时确定特殊类型招生录取控制分数线(作为“强基计划”、高水平艺术团、综合评价试点、高校专项计划等部分特殊类型招生录取依据),并向社会公布。其中,艺术类本科专业高考文化课录取控制分数线按物理科目组合、历史科目组合普通类本科批次录取控制分数线的75%划定。具体录取实施办法另行通知。
第四十一条高校和省教育考试院应按照“学校负责、招办监督”的原则实施新生录取工作。招生高校依据考生高考总成绩,参考考生综合素质评价,按照向社会公布的招生章程中的录取规则择优录取。学生综合素质评价使用办法由招生高校在招生章程中予以明确。对思想政治品德考核合格、身体健康状况符合相关专业培养要求、投档成绩达到同批录取控制分数线并符合学校调档要求的考生,是否录取以及所录取的专业由高校自行确定,高校负责对已投档但未被录取考生的退档原因作出解释,高校不得超计划录取。省教育考试院负责监督在我省招生高校执行国家招生政策、招生计划情况,纠正违反国家招生政策、规定和违背录取规则等行为。
第四十二条我省本科批次招生原则上实施“院校+专业组”(以下简称院校专业组)平行志愿投档录取模式。高职(专科)批次招生实施专业平行志愿投档录取模式。高校录取新生要按照规定程序,按时完成调档、阅档、审核、预录、退档等各环节工作,保证考生电子档案的正常流转和录取工作的顺利进行。对超过时间未按要求完成相关环节工作的高校,省教育考试院应主动与之沟通,对无故拒绝联系或故意拖延时间的高校,可根据所发出的考生电子档案按有关高校计划数及录取规则设置考生电子档案为预录取状态,同时应立即书面通知有关高校,并将有关情况上报教育部备案。
第四十三条除军事、国防和公共安全等部分特殊院校(专业)外,高校不得规定男女生录取比例,不得对报考非外国语言文学类专业的考生作统考外语语种限制,不得在国家招生政策规定外作其他限制。对高考成绩达到要求、身体条件能够完成所报考专业学习、生活能够自理的残疾考生,高校不能因其残疾而不予录取。
第四十四条招收保送生的高校应按时将本校已测试合格拟录取的保送生数据库上传至教育部“阳光高考”平台。省教育考试院在教育部“阳光高考”平台上审核确认后,下载我省生源数据并办理录取审批手续。单独组织招生考试的高校须按有关要求,于6月30日之前向省教育考试院报送我省生源有关拟录取数据和书面报告。
第四十五条经批准,在全国统考前已被高校提前正式录取的考生(如保送生、高职院校分类考试招生录取考生以及其他类型录取的考生),不再参加普通高校招生全国统一录取。
第四十六条高校须将拟录取考生名单(包括统考、保送、单独考试拟录取的考生等)标注录取类型后,报经省教育考试院核准,并通过“全国普通高校招生来源计划网上管理系统”增补有关特殊类型招生计划。省教育考试院核准后形成录取考生数据库,并据此打印相应录取考生名册,加盖录取专用章,作为考生被高校正式录取的依据,予以备案,同时须在高校同批次录取结束后将录取考生名册寄给有关高校。
高校根据经省教育考试院核准备案的录取考生名册填写考生录取通知书,由校长签发录取通知书,加盖本校校章,并负责将考生录取通知书连同有关入学报到须知、资助政策办法等相关材料一并直接寄送被录取考生。
第四十七条考生收到录取通知书后,应及时通过省教育考试院或高校指定的信息发布渠道进行核实和确认。已被录取的考生必须按高校规定的时间及有关要求,办理报到等手续。不能按时报到的已录取考生,应向高校提出书面申请,经同意后方可延期报到。被省内高校录取的考生不再办理户口迁移手续;被军事院校录取的考生,按征兵入伍有关规定办理。
第四十八条对未经高校同意逾期不报到的考生,视为自行放弃入学资格。高校应将自行放弃入学资格的我省生源考生名单(含考生号)汇总后,形成花名册(加盖学校公章),连同电子文档于本校规定的正常报到截止日期以后20日之内,报送省教育考试院。严禁高校为未报到考生注册学籍。
第四十九条经省物价管理部门批准,省教育考试院按每生35元的标准向高校收取计算机网上录取费。
第五十条由于网络传输等其他因素造成的招生遗留问题,由省教育考试院和有关高校通过协商妥善解决。
第五十一条各级招委会和高校应以认真负责的态度,对待考生的来信来访。除按规定应向社会公开公示的信息外,对属于考生个人信息及有关录取过程中需要阶段性保密的工作内容,任何单位和个人不得擅自向他人提供或向社会公开,严禁非法传播、出售。
第十二章 加分和同等条件下优先录取政策
第五十二条下列考生享有在文考总分上加5分的政策
1.自主就业退役士兵。
2.归侨、华侨子女、归侨子女考生和台湾省籍考生(含台湾户籍考生,并可在同等条件下优先录取)。
3.全省19个民族乡的少数民族考生,以及高山(享受高山补贴)和无桥梁、海堤与大陆相连的海岛等少数民族考生。
少数民族考生高中阶段须在民族乡、高山(享受高山补贴)和无桥梁、海堤与大陆相连的海岛具有3年完整户籍,且在户籍所在县(市、区)学校具有3学年完整学籍,并有连续3学年的实际就读经历,方可享受高考加分。
第五十三条下列考生享有在文考总分上加10分的政策
在服役期间荣立二等功以上或被战区(原大军区)以上单位授予荣誉称号的退役军人。
第五十四条下列考生享有在文考总分上加20分的政策
烈士子女。
第五十五条下列考生享有在同等条件下优先录取的政策
1.退出部队现役的考生。
2.散居在汉族地区的少数民族考生。
3.平时荣获二等功或者战时荣获三等功以上奖励军人的子女,一至四级残疾军人的子女,因公牺牲军人的子女,驻国家确定的三类以上艰苦边远地区和西藏自治区,解放军总部划定的二类以上岛屿工作累计满20年军人的子女,在国家确定的四类以上艰苦边远地区或者解放军总部划定的特类岛屿工作累计满10年军人的子女,在飞或停飞不满1年或达到飞行最高年限空勤军人的子女,从事舰艇工作满20年军人的子女,在航天和涉核岗位工作累计满15年军人的子女,参加录取并达到有关高校投档要求的,应予以优先录取。
4.公安烈士、公安英模和因公牺牲、一级至四级因公伤残公安民警子女参加录取的,按照《关于进一步加强和改进公安英烈和因公牺牲伤残公安民警子女教育优待工作的通知》(公政治〔2018〕27号)的有关规定执行。国家综合性消防救援队伍人员及其子女参加全国统考录取的,参照军人有关优待政策执行。残疾人民警察参加全国统考录取并达到有关高校投档要求的,在与其他考生同等条件下优先录取。司法行政机关人民警察的子女优待政策参照公政治〔2018〕27号有关规定执行。
5.经共青团中央青年志愿者守信联合激励系统认定,获得5A级青年志愿者的,达到有关高校投档要求的,在与其他考生同等条件下优先录取。
第五十六条按照《应急管理部教育部关于做好国家综合性消防救援队伍人员及其子女教育优待工作的通知》(应急〔2019〕37号)规定,国家综合性消防救援队伍人员及其子女报考普通高考时,参照教育部关于军人相关优待政策执行。
第五十七条考生若同时享有多项加分或同等条件优先录取政策项目的,在录取时取其中幅度最大的一项录取照顾政策执行。所有高考加分项目及分值均不得用于高校不安排分省招生计划的艺术类专业、高水平艺术团、高水平运动队、高校专项计划等招生项目。
第五十八条符合加分和同等条件下优先录取政策的考生,必须经过本人申请、有关部门审核、省地校多级网上公示后方能予以认可。高级中等教育学校还须按有关规定公示到考生所在班级。加分和同等条件下优先录取资格申报和审核工作按《福建省教育厅办公室关于做好2021年高考录取照顾资格申报及审核工作的通知》(闽教办学〔2021〕3号)执行。
第十三章 信息公开及规范管理
第五十九条建立分级负责、规范有效的国家、地方、高校、中学等多级高校招生信息公开制度。高校招生信息公开工作要做到信息采集准确、公开程序规范、内容发布及时。
各级教育行政管理部门、招生考试机构、有关高校、高级中等教育学校应按照各自职责和有关要求,分别公开招生政策、高校招生资格、高校招生章程、高校招生计划、考生资格、录取程序、录取结果、咨询及申诉渠道、重大违规事件及处理结果、录取新生复查结果等相关信息。
省教育考试院负责公布本省有关招生政策、计划、考生咨询及申诉渠道、重大违规事件及处理结果、考生统考成绩和录取结果的查询办法、本省统考各录取批次控制分数线、填报志愿和录取时间安排、普通类本科批和普通高职(专科)批常规志愿最低投档分数线、各录取批次高校未完成的分专业招生计划;公示享受加分和同等条件优先录取政策类别及具有相应资格的考生、以及高校特殊类型招生测试合格考生等名单。
高校在其网站上公布本校招生计划、招生章程、录取结果查询办法;公示本校特殊类型招生资格条件、测试项目、测试成绩、合格标准、拟录取专业和录取优惠分值,录取新生复查结果等相关信息。
各市、县(区)教育招生考试机构和高级中等教育学校分别在其所在地公示本地区、本校享受加分和同等条件下优先录取类别及具有相应资格的考生名单和考生信息,以及高校特殊类型招生测试合格考生名单和考生信息等。
根据招生类型不同,公示的考生信息应包括考生姓名、性别、所在高级中等教育学校(或单位)、享受照顾政策类别、资格条件、测试项目、测试成绩、合格标准、拟录高校及专业和录取优惠分值等。省教育考试院、设区市教育招生考试机构和高校公示的信息保留至当年年底。县级教育招生考试机构和高级中等教育学校网上公示的考生有关信息,上报前至少公示10个工作日,并保留至当年9月底。
第六十条各高校不得发布未经主管部门备案的招生章程或者进行虚假招生宣传;不得无计划或擅自突破计划规模进行招生或违反计划管理要求调整计划;不得擅自规定男女生录取比例;不得擅自扩大高水平运动队、高水平艺术团等特殊类型招生规定的项目范围、招生计划;不得违反规定的招生程序降低标准录取考生、拒绝录取符合条件的考生;不得在特殊类型招生中变更经公示的考生入选专业、录取优惠分值或录取不具备条件的考生;不得在发放新生录取通知书和新生入学报到环节更改考生录取专业;不得在新生入学后将艺术类、体育类专业学生调整到普通类专业或将外国语中学推荐保送录取的学生调整到非外语类专业;不得在录取工作结束前以各种方式向考生违规承诺录取或以“签订预录取协议”“新生高额奖学金”“入校后重新选择专业”等方式恶性抢夺生源;不得向中学、考生及家长收取礼金、礼品、有价证券或与招生挂钩的任何费用;不得避开省教育考试院通过中介机构或学校教师等自行组织生源违规录取考生;不得在单独考试、综合评价等高职分类考试招生中组织不符合本地高考报名条件的外省生源。开展特殊类型招生的高校不得委托个人或中介组织开展特殊类型考试招生有关工作,或将审核、考试、选拔等工作下放至学校内设学院(系、部等部门)独立负责;不得未经考核发放专业合格证或圈定合格名单;高校、内设学院(系、部等)及教职工不得组织或参与考前辅导、应试培训。
高级中等教育学校和教师不得代替或干预考生填报高考志愿;不得以任何名义向高校收取与招生挂钩的任何费用;不得出具与事实不符的考生推荐材料、证明材料等或在考生综合素质档案中虚构事实或故意隐瞒事实。
第六十一条各级教育行政部门、招生考试机构、有关高校、高级中等教育学校要在公示有关信息的同时,提供举报电子信箱、电话号码、受理举报的单位和通讯地址,并按照国家有关信访规定对举报事项及时调查处理。
除按规定应向社会公开公示的信息外,对属于考生个人信息及有关录取过程中需要阶段性保密的工作内容,任何单位和个人不得擅自向他人提供或向社会公开,严禁非法传播、出售。
第十四章 新生入学与入学复查
第六十二条高校根据经有关省教育考试院核准备案的录取考生名册填写考生录取通知书,由校长签发录取通知书,加盖本校校章,并负责将考生录取通知书连同有关入学报到须知、资助政策办法等相关材料一并直接寄送被录取考生。录取通知书寄递工作要按照《教育部办公厅国家邮政局办公室关于进一步做好2020年高校录取通知书寄递工作的通知》(教学厅函〔2020〕23号)执行。
高校根据经省教育考试院核准的本校录取考生名册、已录取考生所持录取通知书,按有关规定及要求为新生办理入学等相关手续。考生收到录取通知书后,应及时通过省教育考试院或高校指定的信息发布渠道进行核实和确认。考生凭录取通知书可办理户口迁移手续,并按高校规定的时间及有关要求,办理报到等手续。不能按时报到的已录取考生,应向高校提出书面申请,经同意方可延期报到。对未经高校同意逾期不报到的考生,视为自行放弃入学资格。高校应将自行放弃入学资格的考生名单按生源所在省(区、市)分别汇总,于本校规定的正常报到截止日期后20日之内报送有关生源所在省教育考试院。严禁高校为未报到考生注册学籍。
被高校录取的考生,凭本人《准考证》、有效《居民身份证》和《录取通知书》,于7月20日后到报名确认地教育招生考试机构或指定地点领取“考生报考材料袋”。考生应妥善保管好报考材料,不得私自拆封。考生应按高校录取通知书上规定的日期,到校办理入学手续,并将本人报考材料交给学校。考生领取“考生报考材料袋”后因故未去录取高校报到入学就读的,须在当年12月31日前将“考生报考材料袋”原封不动交回报名确认地教育招生考试机构。如未交回或逾期交回,由此造成的后果由考生本人承担责任。
第六十三条为加强新生录取管理工作,各高校在新生入学后,要组织力量对新生进行入学资格审查,要对新生报到所需录取通知书、身份证、户口迁移证、高考照顾录取资格证明等材料与纸质档案、录取名册、电子档案逐一比对核查,并对新生身体健康状况进行复查。
第十五章 对违反规定行为的处理
第六十四条考生、考试工作人员、社会其他人员在高校招生的报名、考试、录取等各环节出现违规行为的,严格按照《中华人民共和国教育法》《国家教育考试违规处理办法》(教育部令第33号)和《普通高等学校招生违规行为处理暂行办法》(教育部令第36号)确定的程序和规定严肃处理,依法依规追究当事人及相关人员责任;涉嫌犯罪的,应严格按照《中华人民共和国刑法》《最高人民法院、最高人民检察院关于办理组织考试作弊等刑事案件适用法律若干问题的解释》等法律规定,及时移送司法机关追究法律责任。对公职人员违规违纪的,依据《中国共产党纪律处分条例》《中华人民共和国公职人员政务处分法》《行政机关公务员处分条例》和《事业单位工作人员处分暂行规定》等相关规定严肃处理。对因教育行政部门、招生考试机构、高校疏于管理,造成考场秩序混乱、作弊情况严重、招生违规严重的党员,依照《中国共产党问责条例》等对直接责任人和负有领导责任的人员,依纪依规进行严肃追责问责。
授权省级招委会组织的省级统一考试和授权高校组织的单独招生考试及“强基计划”、保送生、综合评价试点、高水平艺术团、高水平运动队、艺术体育类专业、运动训练和民族传统体育、高职分类招考等类型招生考试均属国家教育考试的组成部分,按照上述法律法规及党内法规执行。对在上述类型招生考试中违规的考生、高校、中学及有关工作人员要进行从严查处。其中,凡提供虚假个人信息或申请材料的,均应当认定为在国家教育考试中作弊,取消其相关类型招生的报名、考试和录取资格,同时通报有关省级招生考试机构或教育行政部门取消其当年高考报名、考试和录取资格,并视情节轻重给予暂停参加各类国家教育考试1至3年的处理。
对违规参加高校招生考试的高级中等教育学校非应届毕业的在校生,取消其当年高校招生考试各科成绩,同时给予其应届毕业当年不得报名参加高校招生考试的处理。
第六十五条考生或者其法定监护人认为所报考高校的招生录取行为违反本规定或其他相关规定的,可向所报考高校提出异议、申诉或者举报。高校应当进行调查、处理,属于对政策执行存在异议的,应当及时书面或者口头答复申请人;属于对违规违纪行为举报的,应当组织纪检监察机构或者专门的招生监督机构进行调查,并按照信访条例和有关规定作出书面答复。
考生或者其监护人对高校作出的政策解释不服的,可以向省教育考试院申请复查;对违规违纪行为举报的处理不服的,可以向省教育考试院或者省教育厅申请复查。对复查结论不服的,可以按照相关规定向省教育考试院或者省教育厅的上级机关提出复核。
第十六章 附则
第六十六条普通高校联合招收华侨港澳台学生,按有关规定执行。
经批准的部分高校单独考试招生和各种特殊类型招生,按教育部有关规定执行。
第六十七条现役军人报考高校,按中央军委有关部门的规定办理。
第六十八条我省普通高校招生考试考务工作实施细则另文制定。































