第62届IMO数学中国国家队选拔开始(附国家集训队名单)

2021-03-02 14:06 学科竞赛网 评论

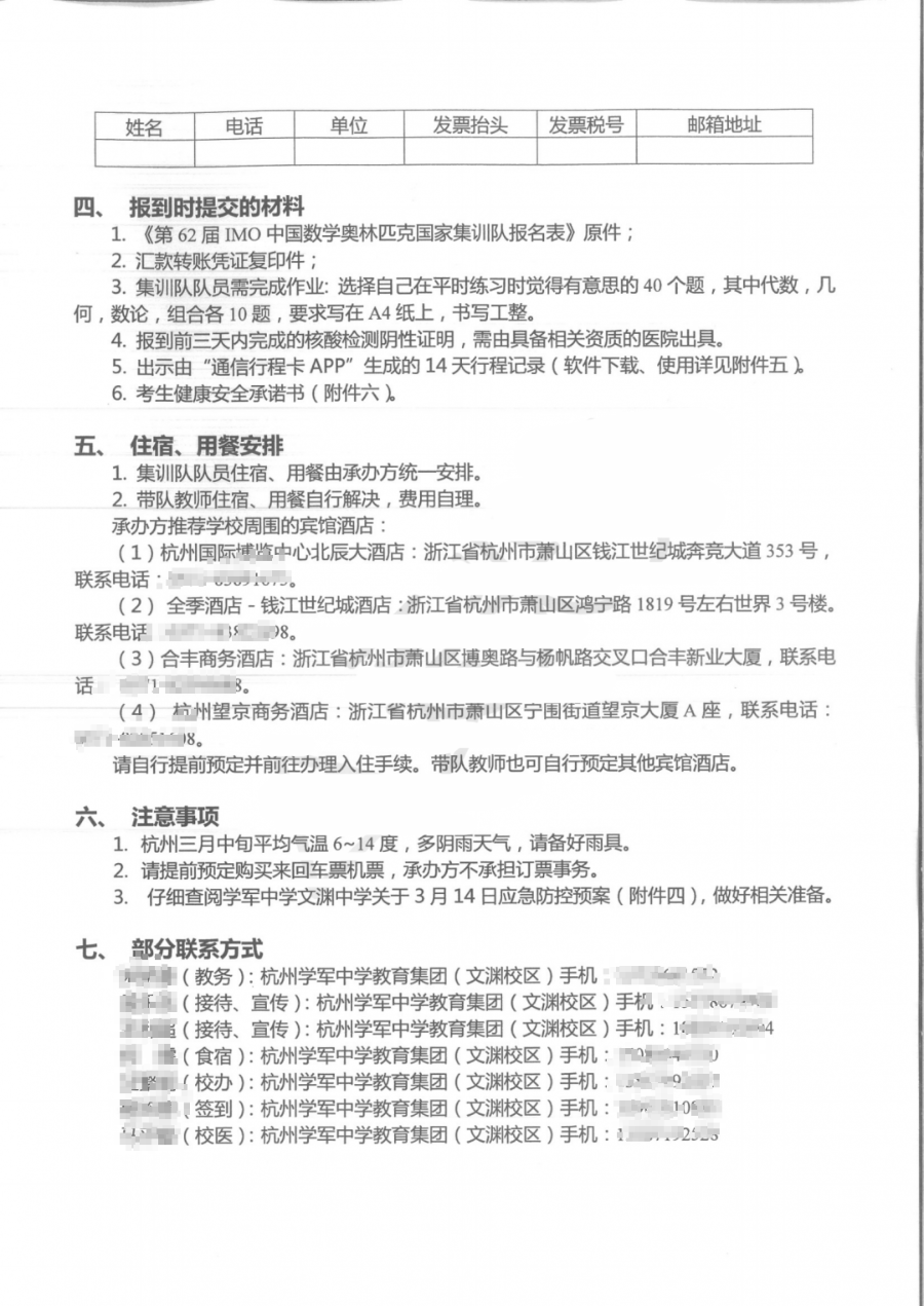
刚刚,我们得到消息第62届IMO数学国家队选拔将于3月14日在杭州学军中学教育集团(文渊校区)进行!届时,将从60名国集选手中选拔出15人参加第二轮集训,并通过二轮选拔最终选出6人代表中国出战第62届IMO。具体通知如下:


图片

图片


第62届IMMO将在俄罗斯圣彼得堡举办,时间定于7月17日-7月24日,其中19、20两天是比赛日,请大家持续关注。最后为大家附上本次参加选拔的60名国集选手名单,提前预祝大家在选拔中获得好成绩。


图片


登录高考直通车APP
查看完整试题答案
好的
查看完整试题
特别声明:
1. 本站注明稿件来源为其他媒体的文/图等稿件均为转载稿,本站转载出于非商业性的教育和科研之目的,并不意味着赞同其观点或证实其内容的真实性。如转载稿涉及版权等问题,请作者在两周内速来电或来函联系,本站根据实际情况会进行下架处理。
2. 任何媒体、网站或个人未经本网协议授权不得转载、链接、转贴或以其他方式复制发表,违者本站将依法追究责任。
举报理由选择
确定
高考直通车官网

哇哦!快加入高考直通车APP,发现更多精彩内容,与学霸一起交流学习吧!