日历翻开新的一页
转眼到了八月底
还有十几天
大家就要和深技大见面
开启自己的大学生活了
是不是超级期待
又有那么一点点小忐忑
别着急
新生报到指南来了
一定要仔细阅读哦
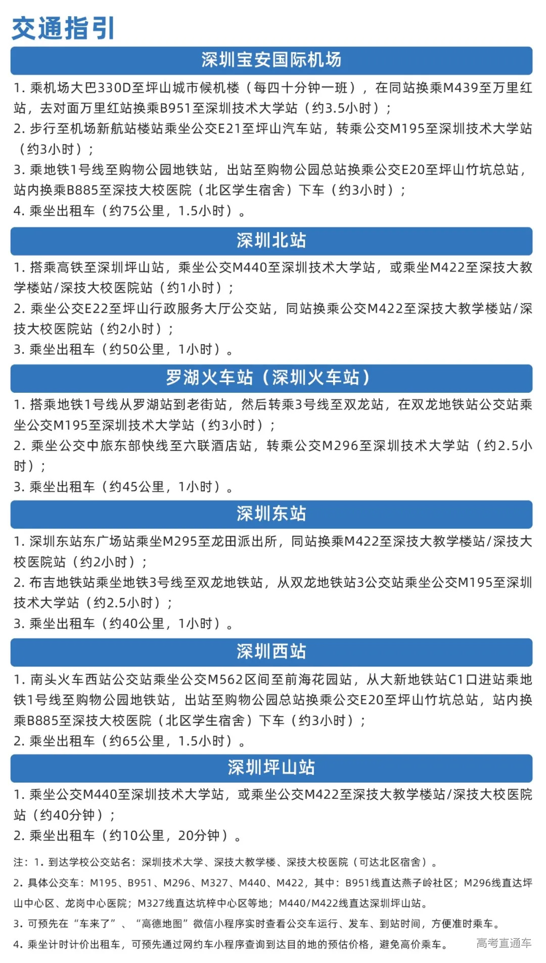
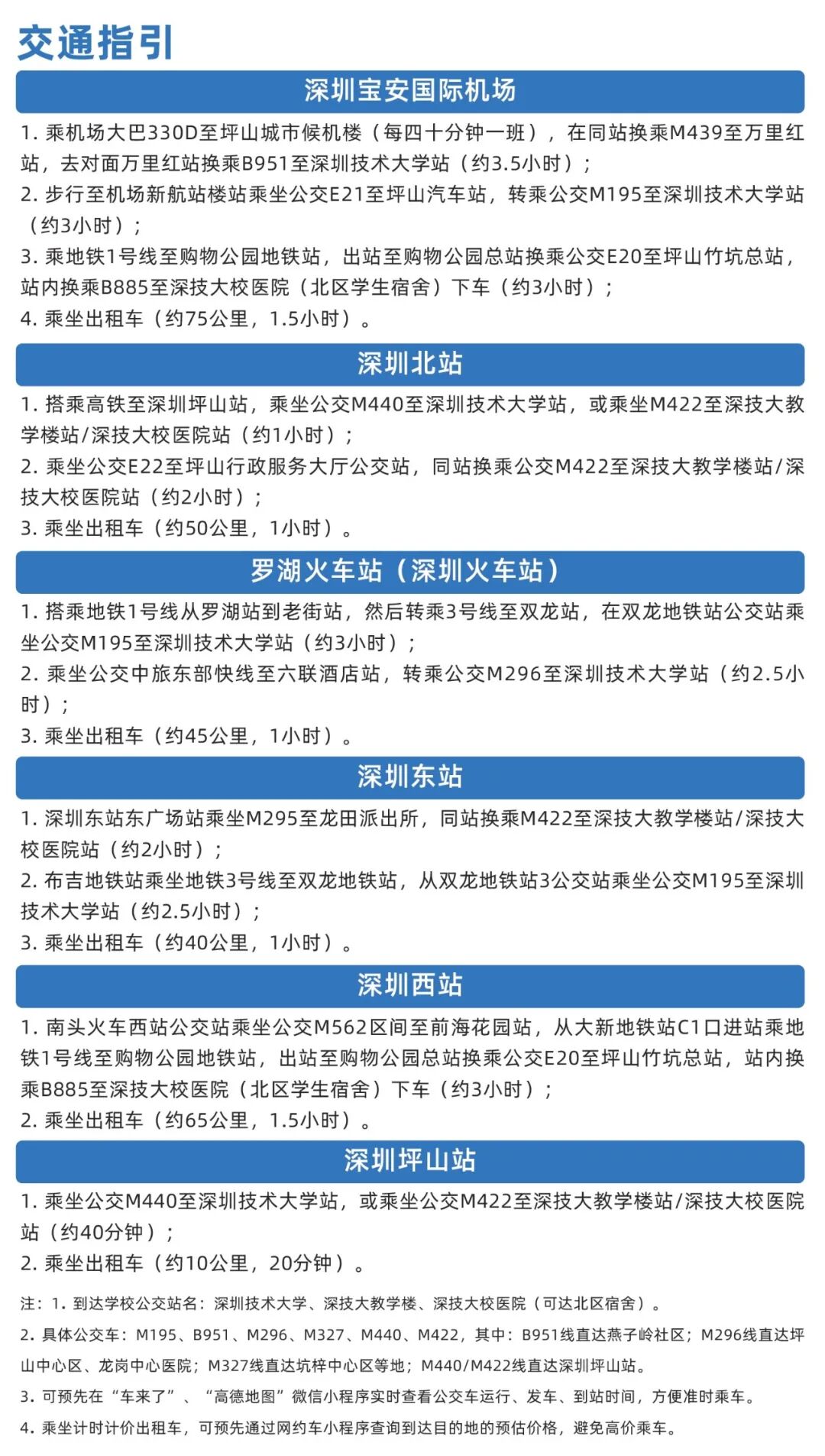
防疫指南 fangyizhinan 一、报到前准备材料 全体报到新生,请提前准备好粤康码绿码、行程码、新冠疫苗接种证明、14天内有省外行程记录的提供48小时内核酸检测阴性证明。 随行家长原则上不得超过2人,按新生防疫要求一并执行,需提前准备好粤康码绿码、行程码、14天内有省外行程记录的提供48小时内核酸检测阴性证明。 粤康码 行程码 二、目前防疫政策 (一)校内目前防疫要求 疫情防控的重点人员暂缓到校,待所在地区降至低风险等级后或按防控要求健康管理,完成健康申报后,可向国际合作与学生工作部、研究生院申请到校。 疫情防控的重点人员包括:开学时仍处于高风险地区所在县区、中风险地区、封闭封控管理地区,仍在境外的人员;14天内来自高风险地区未解除隔离医学观察(含居家健康监测)的人员;正在接受隔离医学观察(含居家健康监测)的疫情相关人员,及治愈出院确诊病人、无症状感染者、密切接触者和次密切接触者。 (二)深圳市目前防疫要求 截止目前疫情防控政策请参见下表,并通过扫码查询中高风险地区。 全市设立一百余个免费核酸采样点。在各区、新区、合作区设立一百余个免费核酸采样点,为所有外地来深人员及其他有需求人员提供免费采样核酸检测服务。 目前离校区最近的免费核酸检测点为:坪山区石井街道金田路212号田头社区工作站篮球场(咨询电话:84632139),其它免费核酸采样点可通过以下方法进行查询: ① 关注“深圳卫健委”微信公众号; ② 点击底部菜单栏“便民服务” - “免费核酸检测点查询” ; ③ 点击 “免费核酸检测点查询” 可查看附近免费检测点; 三、新生信息、健康申报 (一)新生信息申报 新生报到时间为9月11日(星期六)。 2021级新生请于9月1日-7日登录“深圳技术大学新生信息申报”端口进行信息申报。登录前提前准备好学生本人的粤康码、行程码,以及随行人员的粤康码,截图以备上传。 (二)新生健康申报 请新生及随行家长,提前填写《深圳市学校师生员工健康信息申报卡》(该资料已随同录取通知书提前邮寄到您手中),报到时一并上交,无法提供相关材料的,可现场完成补填。 四、核酸检测 根据最新版《高等学校、中小学校和托幼机构新冠肺炎疫情防控技术方案》文件精神,我校暂定于9月12日在校内开展新生核酸检测,具体时间和安排另行通知。无法参加校内集中核酸检测的新生,可自行前往核酸检测点完成检测。 五、做好返校途中安全防护 (一)做好返校防疫物资准备 返校前准备适量口罩、免洗手消毒剂等防护物品,并认真学习疫情防控知识。 (二)合理规划返校路线 优先采用私家车等出行方式,返校途中乘坐公共交通务必全程正确佩戴好口罩,注重个人卫生。 报到指引 baodaozhiyin 来报到前 请同学们仔细阅读以下内容以及 随技大背包一同发出的 《入学须知》 报到前需办妥以下事项 ①迁移户口 ②迁移党团组织关系 ③调转档案 ④办理学生银行卡 ⑤广东新生须办理《广东省公民兵役证》 具体方法及规定请参考《入学须知》。 备好这些材料及物品 1 入学材料 ①录取通知书原件 ②个人档案(由当地招生办统一邮寄档案的新生除外)(请自行在档案标签上注明:姓名、学号、学院,并将标签张贴于档案袋左上角) ①-②为报到注册当天需要的材料,另外还需要加身份证原件领取校园卡。 ③身份证原件、身份证(正反面)A4复印件一份 ④党员交《中国共产党党员组织关系介绍信》原件 ⑤团员交团籍材料【团员证、入团志愿书、介绍信(如有)】 ⑥符合条件的广东籍新生交《广东省公民兵役证》原件及复印件 ⑦如需办理户口迁移,按照原户籍地不同分别需要交以下材料: ⑧如需申请“绿色通道”,请备好以下材料: ⑨请同学们准备好本人近期正面免冠一寸彩色证件照片10张,用于办理各类入学手续。 ③-⑨的具体接收部门和截止日期等信息请参考《入学须知》附件。 2 生活及学习用品 我校新生需自行购买床上用品,如觉得不方便携带,也可到校后再买。宿舍是上床下桌,床板的尺寸为:W1920*D840*H10(mm)。 你们贴心的学长学姐们根据自己的经验拟了份的物品清单,看看这些你们都准备好了吗? 当然啦,你们的学长学姐们也说了,除了被子、枕头、床垫、三件套等必需品,其实很多东西也不需要一步到位购置好,大家可以在校生活一段时间后,根据自己的需要逐步添置。 报到时间及地点 报到日期:2021年9月11日(周六) 报到时间:上午8:00至下午18:00 报到地点:深圳技术大学体育馆 接站及停车服务 深圳技术大学地址:深圳市坪山区兰田路3002号。 交通指引:到达深圳的站点包括深圳宝安国际机场、深圳北站、罗湖火车站(深圳火车站)、深圳东站、深圳西站、深圳坪山站等,到达这些站点后,可通过以下乘车接驳方式到达学校: 接站服务:报到当天我校将在深圳宝安国际机场及深圳坪山站出站口设立新生接站点,为新生及家长们提供免费的接站服务,出站口会有手举牌以及横幅等标识,请注意查看。机场接站时间为9月11日9:00-17:00,坪山站接站时间为9月11日8:30-17:30。 停车服务:报到当天深技大校内各停车场提供停车服务。具体请遵照报到当天的志愿者及地标指引。 报到流程 1 网上预注册(9月5日前完成) 登录学校“迎新服务网”(https://stu.sztu.edu.cn/yxwz),输入用户名、密码,登陆后填写相关信息;学生亦可通过手机端,通过扫描下方二维码,进入移动迎新,输入用户名、密码,登陆后填写相关信息。 用户名:身份证号 密 码:sztu@身份证后六位(以X结尾的,请大写) 2 现场注册 已完成预报到手续的学生凭身份证和录取通知书到注册区领取校园卡完成注册,并上交学生个人档案。具体步骤参考注册当天现场的指引。 3 学院报到 完成现场新生注册后,到相关学院咨询点报到,并领取相关资料。 4 特别提示 因特殊原因不能按期来校报到的新生,必须在规定的报到日期前,向深圳技术大学教务部提交本人书面报告及所在街道、乡镇(或原单位)的证明,办理请假手续。请假须经教务部批准,时间从规定报到之日起计,请假时间一般不超过一周。未办理请假手续或请假后逾期未报到者,除因不可抗力(如自然灾害或学生不可克服的原因)等正当事由以外,视为放弃入学资格。 其他说明 学校在新生入学后将会组织体格复查。2021年9月13日至19日,由我校统一组织新生到校医院(北区E-1)体检复查。体检须空腹,并带上本人身份证、校园卡和一寸免冠照片一张。 常规项目检查免费,但如发现异常情况需做特殊检查或转上级医院进一步检查的,有关费用须由新生自理。 学校相关部门联系方式汇总 校长办公室联系电话:0755-23256091 校团委联系电话:0755-23256818 教务部联系电话:0755-23256064 国际合作与学生工作部联系电话:0755-23256153 安全保卫中心联系电话:0755-23256112 学生公寓服务中心联系电话:0755-23256630 招生办联系电话:0755-23256666 防疫要求相关问题请咨询校长办公室,其他相关问题对应咨询部门请参考《入学须知》的标注。
本文为原创文章,转载时需注明来源
本文来源: 深圳技术大学招生办





















