工作稳定、薪资高是很多高校毕业生的首要选择,而满足这些条件的大多是“公家”单位,“国家电网”就是其中之一。近日,国家电网有限公司2026届第一批批校园招聘已正式启动,各单位于近期陆续发布面试公告。

国家电网一般分3批次招聘:提前批(线下校招)、第一批和第二批。
提前批,即校园招聘。9月至11月期间,以省公司为单位进行招聘宣讲,一般进入省公司或市局多一些,优先招聘研究生。
相对于提前批的现场招聘,第一批、第二批需要在网上报名,并参加考试,考试内容按照国家电网招聘考试大纲。
在国网三次招聘形式中,第一批是报名人数及录取人数最多的主招批次,第二批招聘可视作前两批的补招。所以,要去国家电网,关键在第一批。
11月14日,国家电网2026届高校毕业生招聘公告(第一批)发布。本批次国网招聘,6个分部、27家省公司、31家直属公司共计录取21145人,对比2025届第一批拟录用的19990人扩招了1155人。其中,国网山东省电力公司、国网新疆电力有限公司、国网浙江省电力有限公司、国网四川省电力公司、国网江苏省电力有限公司、国网河南省电力公司录取人数最多,均超1000人👇
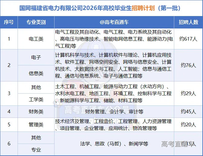
招聘计划:2026年公司第一批招聘计划约1300人,上述招聘数量含提前批校园招聘数量,最终招聘数量将根据上级单位核定情况相应调整。 学历要求:大学本科及以上学历 本批次招聘专业包括: (1)电工类:电气工程及其自动化、电气工程等电工类专业。 (2)电子信息类:计算机科学与技术、计算机系统结构、计算机软件与理论、计算机应用技术、计算机技术、软件工程、信息安全、人工智能、通信工程、信息与通信工程、电子与通信工程等。 (3)财会类:会计(学)、财务管理、审计学、税务。 (4)管理类:工程管理、工程造价、技术经济及管理、人力资源管理、企业管理(人力资源管理方向)。 (5)其他工学类:土木工程、结构工程、岩土工程、热能工程、化学工程、新能源科学与工程、安全工程、材料工程、机械工程、控制科学与工程等。 (6)其他专业:法律、法学等法律类专业,气象学等。 用人单位:国网济南供电公司等市县供电公司,国网山东电科院、国网山东经研院、国网山东信通公司、国网山东超高压公司、山东送变电公司等部分业务单位。 工作岗位:主要安排在市县供电公司生产一线和业务单位专业技术、技能岗位,包括:电网调控运行、输电运检、变电运检、城区配电、电力营销、带电作业、送变电施工、信息通信运维、工程建设技术等。 招聘计划:公司第一批招聘计划约802人(包含提前批校园招聘),最终招聘数量将根据上级单位核定情况相应调整。 招聘专业目录及人数: 具体用人单位包括:福州、厦门等地市供电公司;福清、晋江、建瓯等县供电公司;经研院、电科院、水口集团公司、送变电公司等直属单位。 岗位包括:电网调控运行、输电运检、变电运检、城区配电、电力营销、乡镇及农村配电营业、通信运检、网络安全、数据管理、水电运维及检修、送变电施工等岗位。
据西安财经大学就业中心消息,国家电网员工薪资基本构成是:基本工资+补贴+奖金+社会保险+公积金+其他福利。
薪资待遇包含基本工资、绩效奖金、年终奖。福利主要包含七险二金、免费午餐或午餐津贴、过节费、健康体检、防暑降温费、员工宿舍、带薪年假、班车接送等。

*国家电网南瑞集团招聘
本科生转正后年薪在8-13万,一线城市可达到15万,研究生薪资在15-20万,部分城市入职三年后薪资可达30万人民币以上。具体工资会因为学历、职位、所在城市不同而有所差别。
接下来我们就以2025年国家电网第一批拟录取名单为例,来分析一下哪些大学的学生报考国家电网更有优势!
1月21日,国家电网2025年第一批高校毕业生录用人选公示发布。本批次国网招聘,6个分部、27家省公司、33家直属公司共计录取19990人,其中国网山东电力、国网新疆电力、国网江苏电力、国网浙江电力录取人数最多,均超1000人👇

据高考直通车梳理,不同招生单位录用情况如下👇
985/211高校(含分校区)招生单位共111个,录用9390人占比46.97%
其他双一流招生单位共15个,录用330人,占比占比0.02%
公办本科招生单位382个,录用9419,占比47.12%
民办本科招生单位共41个,录用104,占比0.01%
公办专科招生单位共20个,录用341,占比0.02%
合作办学、军校、香港院校、海外院校、科研机构等招生单位共81个,录用406人,占比0.02%

录用人数超过100人的高校中,上海电力大学、三峡大学、东北电力大学、南京工程学院、沈阳工程学院等众多双非高校上榜,力压一众985高校。
录用人数前6的高校是:华北电力大学(北京)、西安交通大学、三峡大学、华北电力大学(保定)、东北电力大学、上海电力大学,录用人数均超过500人。
原电力部直属的6所高校:华北电力大学、上海电力大学、东北电力大学、三峡大学、南京工程学院、沈阳工程学院、长沙理工大学都在前13名。
武汉大学、西安交通大学、华中科技大学、清华大学,不仅仅是强985院校,电气学科综合实力也是顶尖,因此被大家誉为“电气四虎”。这4所学校的学生在就业时往往有很多选择,所以他们的去向往往代表着“薪资待遇好,发展前景好,性价比高”。清华大学排名虽靠后,但2025年第一批录用人数也高达104人。
985高校中,西安交通大学居榜首,以604人的数量显著领先于其他学校。共计16所985高校录用人数超100人,具体如下👇

本批名单共有18所广东高校(含分校区)上榜,其中华南理工大学最多,紧随其后的是哈尔滨工业大学(深圳),中山大学则位列第3名。录用人数超5人的还有暨南大学和广东工业大学。值得一提的是,广州城市理工学院(民办本科)也有1名毕业生被录用,实力太强了

当然,由于地理位置等影响,不同省市在各高校录取人数差别较大,大家还需要结合未来想去发展的城市优先选择适合自己的院校。

整体来看,华北电力大学(北京)的录取人数最多,共有774人;西安交通大学以604人的成绩紧随其后;三峡大学位居第三,共有603人;超过500人被录取的学校还有华北电力大学(保定)、东北电力大学、上海电力大学。
国家电网2025年第一批录用名单生源高校完整排名如下👇





