为确保今年我省普通高校招生录取工作平稳顺利进行,根据省委、省政府和省教育厅的指示精神及相关政策规定,结合我省实际,制定本方案。
一、总体目标与要求
总体目标:保平安、保质量、保公平
指导思想:以习近平新时代中国特色社会主义思想为指引,深入贯彻党的十九大和十九届历次全会精神,学习贯彻习近平总书记关于教育的重要论述和中央人才工作会议、中央经济工作会议等精神,全面贯彻党的教育方针,弘扬伟大建党精神,坚持稳中求进的工作总基调,突出安全、公正、科学的主题,严格执行教育部和我省关于普通高校招生工作有关政策规定,继续深入实施高校招生“阳光工程”,进一步完善制度、规范管理、加强监督、优化服务,确保普通高校招生录取工作公平公正、规范有序,确保我省高考综合改革安全平稳落地。
录取原则:公平竞争、公正选拔、公开透明,德智体美劳全面考核、综合评价、择优录取新生。
二、录取管理体制、组织体系及岗位职责
(一)录取管理体制
我省普通高校招生录取工作在省招委会和省教育厅的监督指导下,由省教育考试院统一组织,全部实行远程网上录取。省教育考试院和在湘招生高校按照教育部提出的“学校负责、招办监督”的原则实施新生录取工作。高校按照向社会公布的招生章程中的录取规则进行录取。在思想政治品德考核合格、身体健康状况符合相关专业培养要求、投档成绩达到同批次录取控制分数线并符合高校调档要求的考生中,由高校确定调阅考生档案的比例(按照单个志愿投档的,高校投档比例原则上控制在120%以内;按平行志愿投档的,投档比例原则上控制在105%以内),决定考生是否录取以及所录取的专业,同时负责对已投档但未被录取考生的退档原因作出解释。省教育厅和省教育考试院对高校执行招生政策、招生计划情况等实行监督,督促纠正违反招生政策、规定和违背录取规则等行为。
(二)组织体系及岗位职责分工
1.录取工作领导小组职责。负责统筹、指挥全省高校招生录取工作,对招生计划执行等录取管理工作进行宏观调控和监管,处理录取过程中的全局性问题和突发情况。
2.录取现场指导监督小组职责。在录取工作领导小组的领导下,主要负责协调、督促录取现场各部门、各环节工作的正常运转,全程跟踪、监控每一个流程的工作;负责工作运转中重大事项的决定和异常情况的处理,研究处理录取过程中出现的紧急情况。
3.录取操作小组职责。录取操作每个组设若干个岗位,实行组长负责制。具体职责如下:
录取管理组:负责录取资格审核及有关手续的办理;负责招生计划的调整;制定批量投档条件文本;审核批件投档考生资格;审核招生学校提交的录退意见是否合理,监督计划的执行情况等;负责艺术专业的录检;负责与各市州、招生院校的工作联络等。
信息技术组:负责招生录取工作场地计算机设备管理;负责网上录取系统软件维护;负责网络安全管理;负责招生录取信息管理;负责招生录取数据安全;负责招生录取投档操作;负责招生录取信息发布;负责网上录取院校技术指导;参与投档条件设置及投档资格的审核等。
纪检监察组:负责监督检查招生政策规定及工作程序的执行情况;对监督发现和群众举报的招生录取违规行为进行组织调查处理等。
信访接待组:负责录取现场的信访接待和热线咨询等。
行政秘书组:负责录取场地的安排,为录取工作提供后勤保障;负责协助领导小组做好相关协调工作;负责招生录取宣传和舆情监控等工作;负责录取期间的疫情防控和应急处置;负责录取场地的安全保卫等工作。
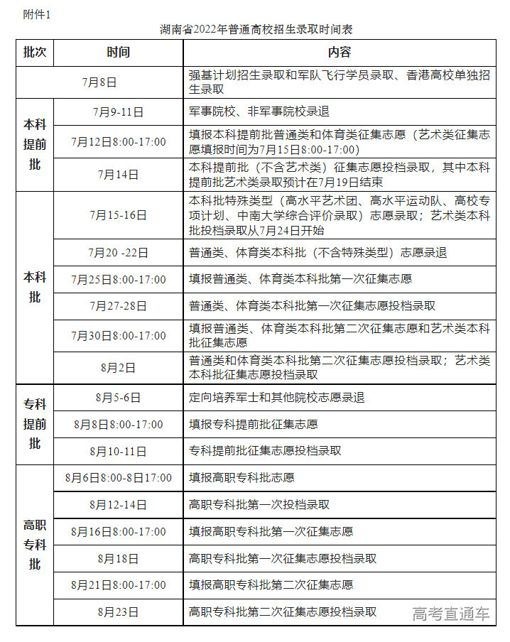
三、录取批次与时间安排
我省的招生录取工作分四批进行,各批次录取的院校和时间安排如下:
本科提前批:军事院校(专业)、公安、飞行学员、公费师范生、农村订单定向医学生、航海类等艰苦专业、全国重点马克思主义学院的马克思主义理论专业以及其他经教育部批准的特殊高校(专业)、有关高校综合评价招生等本科层次招生院校(专业);经教育部批准的部分独立设置的本科艺术院校(含部分艺术类本科专业参照执行的少数高校)的艺术类本科专业、有关重点院校的艺术类本科专业,以及参加该批次录取的部分一般本科院校的艺术类本科专业。录取时间为7月8日至14日,其中艺术类专业录取预计在7月19日左右结束。
本科批:除本科提前批以外的其他本科院校(专业),包括普通类非定向计划、普通类定向计划、国家专项计划(公费师范生和部分提前批招生院校的国家专项计划安排在本科提前批)、地方专项计划、民族班计划、预科班计划以及高水平艺术团、高水平运动队、高校专项计划等招生院校(专业)、职高对口招生本科专业(省级优师专项和省内公费定向师范生招生专业除外)。其中,高水平艺术团、高水平运动队、中南大学综合评价录取、高校专项计划招生录取时间为7月15日,其他本科批计划录取时间为7月16日至8月2日。艺术类院校(专业)录取时间为7月20日至8月2日。
专科提前批:定向培养军士、公安、司法、航海和我省基层医疗卫生机构本土化专科层次人才培养招生等高职专科层次招生院校(专业)。录取时间为8月3日至11日。
高职专科批:除专科提前批以外的其他高职专科院校(专业)、职高对口招生专科专业。录取时间为8月12日至23日。
各批次录取日程安排详见附件1。
四、主要工作流程及规则
(一)招生计划调整
1.正常投档前,招生院校核对在湘招生计划,如发现有误,须在当前批次投档前与我院录取现场录取管理组计划管理人员联系。
2.招生院校应在各批次、各科类录取结束前,根据超出预分计划拟录取的人数,将相应计划通过“高校招生来源计划系统”调入我省,不能超计划录取。使用“高校招生来源计划系统”调整计划的基本程序是:(1)调入计划程序:招生学校网上提交调入计划申请→计划管理人员打印学校计划调整单→录取管理组分管负责人核定→计划操作人员将计划人工加入录取系统(增加顺延投档的调整计划等特殊情况,须由录取管理组和信息技术组负责人签字报总协调审核后方可执行)→计划调整复核人员对人工加入录取系统的计划进行复核。(2)调出计划程序:招生学校网上提交调出计划申请→计划管理人员打印学校调出计划调整单→录取管理组分管负责人核定→如同意,计划操作人员从录取系统中扣除计划→计划调整复核人员对录取系统中调出的计划进行复核→计划管理人员确认无误后,在网上提交审定意见。录取结束时计划调整执行情况报厅发展规划处备案。
3.在湘招生高校调整(机动)计划的使用必须在同批次录取结束前完成。艺术类调整计划在同一批次志愿(含征集志愿)投档前追加到位,其中本科提前批和本科批追加的计划在不改变当前批次本轮志愿排序(有征集志愿的专业,不改变征集志愿排序)的前提下,可以在同批次录取结束前完成。超过规定时限不再受理招生院校追加的招生计划。
(二)投档操作
1.确定投档比例。投档比例由高校根据有关规定确定,按照单个志愿投档的,投档比例原则上控制在120%以内;按平行志愿投档的,投档比例原则上控制在105%以内(军事院校和艺术类平行组专业投档比例为100%),并确保符合录取规则的调档考生能够录取。本科批各招生院校(特殊类型志愿除外)可通过《信息交互平台》(网址https://wz.hneao.edu.cn),查看本校生源预测统计信息(其他批暂不提供生源预测信息)、设置并提交投档比例,具体时间安排请查看附件1。凡未在规定时间内提交投档比例的,我省将按100%的比例投档。各批次征集志愿不再提交投档比例,我省将按100%的比例投档(本科提前批和本科批招生的艺术类非平行组专业按有关规定投档)。各批次正式投档前,录取管理组对院校提交的投档比例和投档条件进行审核,确认无误签字后交信息技术组,信息技术组依据投档条件设置通知单设置各院校投档条件并经核对签字确认后生效。
在平行志愿投档时,除投档成绩以外,我省一般只对考生高考单科成绩、性别、民族、政治面貌等条件做投档条件控制,对于在招生章程中已公布了专业限制条件且单设了院校专业组的院校,如果需要设置投档控制条件,请在设置投档比例时,同时提交以上投档限制条件要求,其他情况一律不做控制。
2.按规则投档。一是民航飞行学员招生、农村订单定向免费本科医学生招生、对口招生省内高校公费定向师范生(含省级优师专项)计划招生、需政治考核和面试的公安(刑警、司法)、消防救援院校招生、高水平艺术团招生、高水平运动队招生、高校专项计划招生、综合评价录取招生、基层医疗卫生机构本土化专科层次人才培养招生及需要面试或签约的其他类型招生,按对应志愿和高校提出的合格生源投档后由高校择优录取;二是空军、海军飞行学员招生,按有关单位或高校提出的合格生源投档录取,院校将有关考生信息(考生号、姓名、拟录专业)以批件请求的方式提交省教育考试院,并将名单的打印件(须招生负责人签字并加盖公章)传真至省教育考试院端,待我院审核投档后由院校下载阅档,决定是否录取;三是其它类型招生(含非定向计划、定向就业计划、国家专项计划(本科批)、地方专项计划、民族班计划、预科班计划等)均实行按志愿投档录取办法,即根据招生计划、考生填报的志愿和高校调档要求,从高分到低分投档录取(具体操作规程详见附件2)。
(三)录取手续办理
1.高校阅档,提交拟录、退名单。高校在规定时间下载、审阅投到本校的考生电子档案,并根据本校招生章程中公布的录取原则确定拟录取、退档的考生名单。对拟录取的考生必须确定预录取专业,对拟退档的考生应详细注明不能录取的原因,并按时上载拟录、退考生信息,等待省教育考试院确认。
2.录退确认。我院录检人员根据招生政策和规定(包括高校招生章程公布的录取原则)复核并确认院校提交的拟录、退名单。对没有注明退档原因、退档原因不真实、未按计划录取以及不符合招生政策规定等情况应提出录检意见,招生院校在收到意见后要积极配合,及时做出符合政策规定的处理决定。除普通类本科批特殊类型志愿外,其他各批次对第一次填报的志愿录不满额的院校或院校专业组,实行征集考生志愿的办法。院校必须在规定的时限内完成录退确认操作,超过操作时限未做录退确认操作的院校,其考生档案不论处于何种状态,一律不能再退档。
3.完成录取操作。招生院校如完成了本批次某科类、某一计划性质的招生计划,则院校端相应的招生计划显示“录取结束”,如果该校某批次所有科类、所有计划性质的招生计划均处于“录取结束”状态,则表示该校本批次已“完成录取”。未完成招生计划的院校须等待下载后续志愿的考生信息,然后按1、2的步骤操作,直至“完成录取”为止。
4.寄发入学通知书等资料。高校在某一批次处于“完成录取”状态后,我院将分校形成《录取新生名册》,加盖“湖南省普通高等学校招生委员会录取专用章”后寄至有关高等学校(省内院校的录取名册由招生学校凭介绍信来我院普招处直接领取)。高校依据《录取新生名册》给已录取考生寄送《入学通知书》等材料。
五、异常情况和突发事件的处置
各工作组要针对录取过程中可能出现的各种情况和问题,制定应急预案,确保一旦出现异常情况和突发问题能快速反应、妥善处置。在遇到突发问题时必须第一时间逐级上报,并在录取现场协调处置小组统一指挥下启动应急预案,采取紧急措施。
六、保障措施
(一)严格执行各项制度,加强录取现场管理。一是全面规范录取操作。按照教育部“六不准”“30个不得”和我省录取现场管理的“八条禁令”(湘教发〔2007〕32号)的要求及相关规定,对计划执行、录取操作、信息发布与管理、信函及印章使用、通讯联络、人员出入、信访接待、工作纪律等方面进一步全面规范,做到每一个岗位、每一个环节、每一个程序都规范操作,不出现任何疏漏。二是加强对录取工作人员的严格监管。按照精简、高效的原则配置录取工作岗位和人员。对录取工作人员的选聘要从严掌握条件,严格审核把关,尽可能做到精干、可靠,尤其保证重要岗位配强配好工作力量,高校或市州选派的录取工作人员需由派出单位审核推荐。要切实加强对录取工作人员的教育和管理,严肃工作纪律,杜绝工作差错和违规行为。三是对录取现场实行全封闭管理。工作人员一律凭证出入有关工作区域,录取现场不接待高校工作人员(或联络员),也不接待高校委托的招生代理人,高校与省教育考试院通过电话或网络联系。高校工作人员一般通过联络员与相关人员联系,如确需进入封闭区的,须到行政秘书组办理相关手续。
(二)深入实施“阳光工程”,建立健全内外约束机制。一方面,进一步加大招生信息公开力度,严格执行教育部“十公开”的要求,主动接受社会监督。制定具体详细的录取工作方案,并在录取前将有关规定和操作规程全面向社会公开。继续加大政策宣传和信息发布的工作力度,及时将录取信息特别是招生院校投档线、计划缺额、艺术专业录取进展情况等通过各种媒介和渠道向社会公布;进一步畅通信息查询渠道,按规定时间更新考生信息,尽可能让考生随时、随地查询自己的录取状态。同时,在录取现场设立由驻厅纪检组、省教育考试院相关同志组成的纪检监察组,向社会公布举报电话,接受考生及社会对录取工作的监督。另一方面,建立有效的内部约束机制。严格执行湖南省普通高校招生录取操作管理办法、湖南省普通高等学校招生录取信息管理办法和湖南省普通高校招生内部控制基本规范。领导小组成员、现场指导监督小组负责人、总协调加强对录取工作各个环节的全程监控,各工作组之间相互监督、相互制约,对录取过程中包括顺延计划的调整、批件调档审批、投档模板设置等在内的重要事项必须履行严格的手续,经录取管理组、信息技术组负责人会签后报总协调审批同意方可实施。各工作组的相关工作也要层层实行严格的审批程序,逐级上报,集体负责。
(三)认真做好咨询和信访接待工作,进一步提高服务水平。一是在录取现场设立信访接待组,信访工作人员要认真负责、耐心细致地做好咨询接待和群众来信来访工作,做到工作热情、服务周到、有问必答,并作好记录,尽快反馈有关信息。二是通过网络、电话、新闻媒体等多种形式进一步做好政策宣传和咨询工作,帮助考生释疑解惑,特别是要根据录取期间不同时段特点,有针对性地开展招生预警宣传,反复提醒考生和家长切勿上当受骗,切实维护考生和群众的权益。三是配合有关部门开展打击非法中介和诈骗的专项整治行动,加大对招生违纪、违法行为的查处力度,为考生公平竞争营造良好的环境。四是继续做好征集志愿填报的组织和指导工作。在各批次征集志愿期间,各级招办和中学要通过不同方式和渠道提醒未录考生在规定的时间和地点填报好志愿,并加强对考生志愿填报的组织和指导,为考生填报志愿提供有效帮助。
(四)层层落实责任,严格实行责任追究制。在录取现场,各工作组组长要与总协调签订责任状,实行组长负责制。各工作组要对各岗位每一个工作人员的职责、责任追究提出明确要求。哪一个环节、哪一个工作岗位出了疏漏及违规问题,在按规定追究相关人员责任的同时,要追究组长的责任。对各高校,属在湘高校的,严格落实责任追究制;属省外高校的,按教育部有关规定处理,并上报其所属教育行政主管部门。对违规高校和招生工作人员,按教育部和省教育厅相关文件予以处理。工作人员属省教育考试院职工的,按工作差错和责任事故追究的有关规定予以处理;属外请的及时予以清退,并将有关情况通报并责成其所在单位按规定予以处理。触犯法律的,依法追究法律责任。
附件:
1.湖南省2022年普通高校招生录取时间表
2.湖南省2022年普通高校招生录取投档操作规程
附件1
湖南省2022年普通高校招生录取时间表

附件2
湖南省2022年普通高校招生录取投档操作规程
一、志愿投档
凡设置了投档志愿的各类招生均按志愿投档(民航飞行学员招生、农村订单定向免费本科医学生招生、对口招生省内高校公费定向师范生(含省级优师专项)招生、需政治考核和面试的公安(刑警、司法)、消防救援院校招生、高校专项计划招生、高水平艺术团招生、高水平运动队招生、综合评价录取招生、基层医疗卫生机构本土化专科层次人才培养招生及需要面试或签约的其他类型招生,按对应志愿和高校提出的合格生源投档)。
1.投档规则。一是平行志愿的投档规则。即在上线考生中先按分数优先的原则从高分到低分排序(当遇到多名考生同分时,按相应专业类同分排序规则排序),再按考生填报的学校顺序出档。二是单个志愿的投档规则。即在上线考生中,按志愿优先的原则,按排序分数从高到低顺序出档。
2.确定投档比例。投档比例由招生学校根据有关规定确定,对于采用单个志愿的,投档比例原则上控制在120%以内(需面试或签约的为100%);对于采用平行志愿的,投档比例原则上控制在105%以内(军事院校、定向培养军士专业和艺术类平行组招生为100%),并确保符合录取规则的调档考生能够录取。凡在规定时间内未传报投档比例的高校,我省将按100%的比例投档。
3.投档人数按投档单位的计划数与学校投档比例确定,每一投档单位的投档人数为计划数与投档比例乘积的整数(按四舍五入取整计算)。
4.出档顺序。出档顺序分两种:一是需要面测(含政治考核、体能测试、面试、体检复查等)的本、专科提前批部分院校(专业),在面测合格且有志愿的上线考生中,按排序成绩从高到低顺序出档;二是不需要面测的院校(专业),在所有填报志愿的上线考生中,按排序成绩从高到低顺序出档。对没有专业加试的科类(含物理类、历史类)的排序成绩由高考文化总分+政策性加分(各类政策性加分要根据适用范围确定分值)以及同分排位构成;对有专业考试成绩的普通高校招生艺术、体育等科类,排序成绩由综合成绩以及同分排位构成。其中,体育专业的综合成绩为高考文化成绩(含政策性加分)+专业成绩。艺术类平行组专业中,音乐类、美术类、舞蹈类、表演类(服装表演)、表演类(戏剧表演)、书法艺术和书法教育类的综合成绩计算公式为:综合成绩=高考文化成绩(含政策性加分)×30%+专业统考成绩 ×70%,最终结果保留 1 位小数。编导类、播音与主持艺术类、摄影摄像类的综合成绩计算公式为:综合成绩=高考文化成绩(含政策性加分)+专业统考成绩。职高(音乐类)、职高(美术类)、职高(服装类)的综合成绩计算公式为:综合成绩=高考文化成绩(含政策性加分)+专业统考成绩。
总成绩相同的考生投档时按以下规则排序。对于普通类专业类别,依次按考生语文数学两科之和、语文或数学单科最高成绩、外语单科成绩、首选科目单科成绩、再选科目单科最高成绩、再选科目单科次高成绩由高到低排序投档,如仍相同,比较考生志愿顺序,顺序在前者优先投档,志愿顺序相同则全部投档。
对于艺术类、体育类专业类别的平行志愿投档录取,依次按考生文化成绩(含政策性加分)、语文数学两科之和、语文或数学单科最高成绩、外语单科成绩、首选科目单科成绩、再选科目单科最高成绩由高到低排序投档,如仍相同,比较考生志愿顺序,顺序在前者优先投档,志愿顺序相同则全部投档。
对于职高对口类别的平行志愿投档录取,依次按语文成绩、数学成绩、外语成绩由高分到低分排序投档,如仍相同,比较考生志愿顺序,顺序在前者优先投档,志愿顺序相同则全部投档。
5.本科提前批和专科提前批以及本科批艺术类各设置一次征集志愿,本科批(普通类和体育类)和高职专科批各设置两次征集志愿。
按我省政策规定,所有来湘招生高校在录取控制分数线上录不满额时,可在同批次录取控制分数线下20分内按考生志愿从高分到低分投档,降分投档以考生填报的征集志愿为依据。其中,艺术类(非平行组除外)专业降低录取控制分数线投档时,专业成绩最大降分幅度为 6 分,文化成绩不降分;体育类专业降低录取控制分数线投档时,文化最大降分幅度为14分,专业最大降分幅度为6分;对口招生艺术类(音乐、美术、服装)文化和专业最大降分幅度均为10分。
单列了招生计划的经省教育厅批准的省内高等职业技术学院的特殊专业,在录取控制分数线上录不满额时,可在同批次录取控制分数线下30分以内按考生志愿从高分到低分投档,由高校择优录取,降分投档以考生征集志愿为依据。特殊专业招生在录取过程中不能追加计划,录取到特殊专业的考生不得转入其他专业学习。
6.高校定向就业(不含非西藏生源定向西藏)招生计划,其最低成绩要求不低于同校本科批普通类非定向计划院校专业组最低投档线下20分,且不得低于普通类本科批录取控制分数线。定向招生的考生入学后不能转学。
中央部委属和外省属高校少数民族预科班计划面向少数民族自治州、自治县(含享受民族自治地方优惠政策待遇的县、区)招收少数民族考生,按志愿从高分到低分投档;本省属高校面向全省招生的少数民族预科班计划按志愿从高分到低分投档;本省属高校的少数民族预科班预分计划在生源范围内,按志愿从高分到低分投档,投档顺序是:先投预分的计划〔其中对聚居区(乡、镇)的考生(即少数民族优惠分为20分的考生),须优先投档,聚居地生源不足时,再按志愿面向全州(县、市)少数民族考生投档〕。少数民族预科班录取时,其最低成绩要求不低于同校本科批普通类非定向计划院校专业组最低投档线下 80 分,且不低于本科录取控制分数线下80分。报考少数民族预科班的考生必须通过少数民族优惠资格审查。
高等学校民族班及定向西藏就业计划招生,其最低成绩要求不低于同校本科批普通类非定向计划院校专业组最低投档线下40分,且不低于本科录取控制分数线下40分。其中,定向西藏就业计划只招收非西藏户籍的应届高中毕业生,民族班计划面向全省通过少数民族优惠资格审核的考生招生。
边防军人子女预科班计划面向全省具有边防军人子女资格的考生(填报范围名单由教育部学生司下发)招生,湖南大学边防军人子女预科班计划在特殊类型控制线上按志愿投档,其他院校边防军人子女预科班计划在普通类本科录取控制分数线下60分以内按志愿投档。
7.艺术类平行组院校(专业),在文化、专业成绩均上线的考生中,按照排序分从高到低排序出档。本科提前批和本科批艺术类非平行组院校(专业)按有关规定投档。
8.艺术类调整(机动)计划在同一批次志愿(含征集志愿)投档前追加到位的,与原计划一起投档;本科提前批和本科批追加的计划在不改变当前批次本轮志愿排序(有征集志愿的专业,不改变征集志愿排序)的前提下按照当前志愿对考生(状态“自由可投”)按1:1顺延投档。
对于其他批次科类的调整(机动)计划,采用平行志愿投档的,在首次投档(或征集志愿投档)前追加到位的,与原计划一起投档,首次投档(或征集志愿)后追加的计划,用于录取按志愿(或征集志愿)已投档的考生,或者在规定时限内,按所有志愿对考生(状态“自由可投”)按1:1顺延投档。其中,采用平行志愿投档的,不得降低原录取标准录取考生;采用单个志愿投档的,在不改变志愿排序的前提下,可以按计划顺延投档。
二、非志愿投档
1.空军飞行学员、海军飞行学员等特殊类型的招生,实行非志愿投档录取办法,即由高校通过网络和传真提供拟录取考生名单,省考试院按名单实行批件调档。
2.非志愿投档由计算机按照投档模板设定的投档条件自动按计划数1:1投档。
3.非志愿投档的录取控制分数线按有关政策规定执行。
三、投档程序
1.在每一批次投档前,录取管理组会同信息技术组写出投档模板书面报告,报总协调审核并经院长审定后,信息技术组负责设定计算机投档条件模板。投档模板设置应选派两组熟悉招生业务且参加数据准备工作的人员承担,其中一组负责设置,另一组负责复核,复核无误后,由信息技术组和录取管理组负责人检查并签字确认,然后方可开始本批次投档。
2.志愿投档和非志愿投档严格按照事先审批的投档模板由计算机自动投档。不符合政策规定条件的考生一律不得投档。
3.批量投档前,计划调整人员应认真核对和调整计划,并通过网上录取信息交互平台确认各院校投档比例。批量投档操作之前,要断开与招生学校连接的网络,做好数据备份。由信息技术组负责人商录取管理组负责人后下达批量投档指令,批量投档操作由两组(每组至少两人)投档工作人员共同负责,其中一组负责投档操作,另外一组协助做好投档前的准备工作和投档过程中参数设置的核对和投档后的数据检查。批量投档结束后,由信息技术组和录取管理组分别组织人员进行投档数据核对,核对无误后,做好数据备份,开启对院校的网络连接。
4.非志愿投档一律按批件投档。批件投档需由招生学校出具相关报告,说明批件投档考生的招生类型,并经招生院校负责人签名、加盖公章,以示负责。批件须报送录取管理组和信息技术组负责人签字,呈分管领导审核并经院长审定后,方可交计算机操作员执行。投档完成后,投档审批单由操作人员负责保管、整理和封存。
5.在投档过程中,如遇到特殊问题,须及时向小组负责人和主管领导报告。对计算机操作员按照岗位职责,实行身份验证和日志存档管理办法。
6.各批次录取审批结束后,不办理退档删除、改录等手续。
