一、考试性质和目的
甘肃省普通高等学校招生舞蹈学类专业统一考试是由合格的高中毕业生和具有同等学力的考生参加的选拔性考试,是考生进入高校相关专业学习应当具备的基本素质和能力测试,旨在考查考生学习舞蹈类专业应具备的专业基本条件与潜能。
本说明适用于舞蹈表演、舞蹈学、舞蹈编导、舞蹈教育、流行舞蹈、音乐剧等专业。考生可选择中国舞、芭蕾舞、国际标准舞、现代舞和流行舞5个舞种方向。
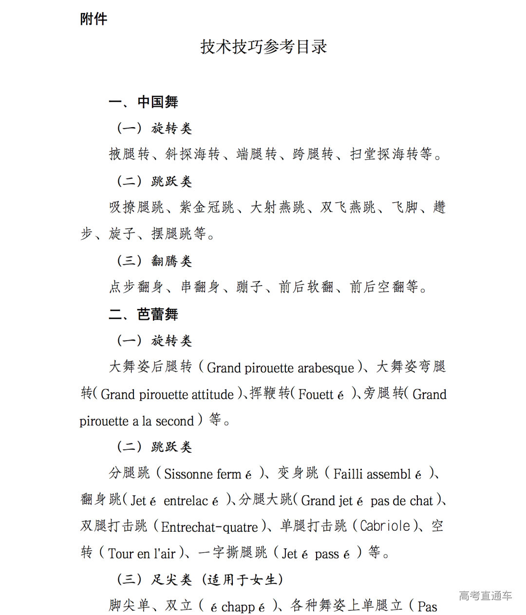
二、考试科目和分值 考试包括舞蹈基本功、舞蹈表演、舞蹈即兴三个科目。三科总分为300分,其中舞蹈基本功120分、舞蹈表演150分、舞蹈即兴30分。 三、考试内容和要求 (一)舞蹈基本功测试 1.考试目的:本部分主要考查考生的身体基本条件与素质,以及考生舞蹈基础。 2.考试内容:主要考察考生基本条件(形象、身体比例)、专业素质(身体柔韧性、主要关节的外开程度、足弓、跟腱的生理状况以及肌肉控制能力)和技术技巧。 (1)身体条件:身体比例(全身正面、侧面、背面与上半身正面); (2)把杆部分内容:踢腿、搬腿、控制; (3)把下部分内容:竖叉、横叉、正步位抱蹲、下腰、弹跳、原地转(女生四位转、男生二位转); (4)个人技术技巧部分内容:跳、转、翻单一动作展示,总时长不超过1分钟。附件中所列的技术技巧动作供考生参考。 3.考试要求:女生盘头,着吊带紧身练功衣、浅色裤袜和软底练功鞋(或足尖鞋)。男生需穿白色紧身背心、黑色短裤、软底练功鞋。不可化妆,无音乐。 (二)舞蹈表演 1.考试目的:本部分主要考查考生运用身体语言进行综合艺术表现的能力。 2.考试内容:自备剧目(或组合)表演,舞种不限,时长不超过2分钟。 3.考试要求:自备剧目(或组合)应与报考的舞种方向(中国舞、芭蕾舞、国际标准舞、现代舞和流行舞)一致;着自备剧目(或组合)需要的练习服装,可使用相关道具;不可化妆,音乐自备(限时2分钟,考生应按规定时间在系统上传确认无误后的mp3格式音乐,考试现场可携带音乐U盘备用,考试中以系统已提交成功的音乐为准,不可临时更换音乐)。 (三)舞蹈即兴 本部分主要考查考生运用身体语言进行创造性表达的素质与潜力。 1.测试内容:依据现场随机抽取的音乐进行即兴表演,舞种不限,时长1分钟。 2.测试要求:着舞蹈练功服,不可化妆。 附件 技术技巧参考目录

