选调生属于公务员的一种,在录用后直接为公务员编制,是各省党委组织部门有计划的从高等院校中,选调品学兼优的应届本科以上毕业生到基层工作。作为党政领导干部后备人选和县级以上党政机关高素质的工作人员人选进行重点培养的群体。
现在进入公务员队伍的渠道无非几种,一是公务员考试,二是企事业单位调任,三是军转安置,四就是公开选调。所以选调生是进入公务员队伍的一个快捷通道。
而且报考条件要求高(仅面向全日制统招应届毕业生)、竞争压力小、晋升快、发展前景好,避开了铁饭碗的“雷区”,被大家称为“公务员中的VIP”。
而选调可分为两种:中央选调和地方选调,今天主要介绍的是地方选调。
定义:地方选调生是由各省(自治区、直辖市)委组织部负责选拔的公务员候选人。这类选调生通常会分配到省级机关、地市级机关或县级机关工作。 选拔条件:地方选调生的选拔条件相对宽松,但仍然需要具备较高的综合素质。一般要求考生为应届毕业生,学习成绩良好,有一定的社会实践经验。 选拔流程:地方选调生的选拔流程与中央选调生类似,但具体操作细节可能因省份而异。主要包括报名、资格审查、笔试、面试、体检、政审等环节。
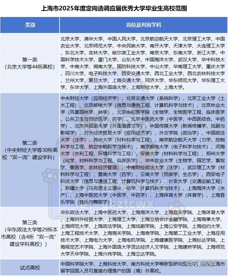
截止至目前,共有25省公布了2025年选调公告,哪些大学毕业生有资格参与地方选调?一起来看——
可参加广东2025年选调生的高校共有160所高校(其中广东高校21所),分为I、II、Ⅲ等三类(相较2024年度减少了1类高校,即港澳高校及海外高校),具体如下:
I类高校:42所,为39所985高校+3所211高校,也是2017年第一轮双一流名单中的A类和B类一流大学。其中广东高校有2所:中山大学、华南理工大学。
Ⅱ类高校:Ⅱ类高校:2个国家直属单位+105所双一流高校。其中广东高校有6所:暨南大学、华南师范大学、华南农业大学、广州医科大学、广州中医药大学、南方科技大学。
Ⅲ类高校:2个省属单位+13所广东省“三非“高校(南方医科大学、广东工业大学、广东外语外贸大学、广州大学、深圳大学、汕头大学、广东医科大学、广东海洋大学、佛山大学、东莞理工学院、广东药科大学、广州美术学院、广东财经大学)
值得注意的是,II类高校还附带标注具体学科(都是入选“双一流”的学科)。这些学科的毕业生与I类、Ⅲ类高校毕业生有同等报考待遇(本科毕业生要求学习成绩应在专业或班级排名前50%)。
分类也就意味着,不同岗位对3类高校的要求不同,大致可分为2种:第一种岗位是仅限I类高校、II类高校括弧内学科的毕业生报考。第二种岗位要求较宽松,全部3类高校(不限学科)的毕业生都可报。
公告全文如下(滑动浏览):
根据公务员法、公务员录用规定和《关于进一步加强和改进选调生工作的意见》精神,省委组织部、省人力资源社会保障厅决定,面向部分高校选调一批应届优秀大学毕业生到我省各级机关(含参照公务员法管理单位,下同)工作。现就有关事项公告如下: 一、选调职位 全省共计划选调应届优秀大学毕业生2046名,报考者可通过广东组织工作网(https://www.gdzz.gov.cn)、广东省人力资源和社会保障厅网(http://hrss.gd.gov.cn)、广东人事考试网(http://rsks.gd.gov.cn)或“粤省事”“广东发布”“粤讲粤政”微信公众号查阅具体的招考单位、职位、人数和报考资格条件。 二、选调对象和高校范围 选调对象为部分国内高校2025年全日制大学本科(学士)以上学历(学位)应届优秀毕业生。选调高校范围见附件2。 报考者需以最高学历(学位)报考。报考者最高学历毕业证书、学位证书应于2025年9月30日前取得。定向培养、委托培养、在职培养以及专升本(专插本)、网络学院、成人教育学院、独立学院、民办分校的应届毕业生不列入选调对象范围。 三、选调条件 符合公务员法等规定的基本条件,且应具备以下条件: (一)政治素质好,认真学习习近平新时代中国特色社会主义思想,深刻领悟“两个确立”的决定性意义,自觉增强“四个意识”,坚定“四个自信”,做到“两个维护”,在思想上政治上行动上同以习近平同志为核心的党中央保持高度一致,自觉践行社会主义核心价值观,爱党爱国,有理想抱负和家国情怀,甘于为国家和人民服务奉献。 (二)作风朴实,爱国敬业,诚实守信,吃苦耐劳,身心健康,有较好的人际沟通和语言文字表达能力。 (三)学习成绩优良,具备授予相应学位条件。附件2中Ⅱ类、Ⅲ类高校应届本科毕业生的学习成绩在专业或班级排名前50%。 (四)本科生24周岁以下(1999年12月10日以后出生)、硕士研究生27周岁以下(1996年12月10日以后出生)、博士研究生30周岁以下(1993年12月10日以后出生),具有参军入伍经历的年龄要求放宽3周岁。 (五)具备下述条件之一: 1.中共党员(含中共预备党员); 2.在本科、研究生就读期间,曾担任校院系团委书记、副书记、部长、副部长,党、团支部书记、副书记,校院系学生会主席、副主席、部长、副部长,班长、副班长,以及校社团负责人; 3.在本科、研究生就读期间,获得国家奖学金、省部级奖学金、校级以上奖学金,校级以上三好学生(优秀学生)、优秀学生干部、优秀毕业生、优秀党(团)干部等综合性表彰奖励; 4.具有参军入伍经历。 (六)符合岗位要求的其他条件。 在校期间有违法违纪违规行为、学术不端和品行存在问题,或者法律法规及相关政策规定不得录用为公务员的,不得作为选调对象。 因犯罪受过刑事处罚的人员、被开除中国共产党党籍的人员、被依法列为失信联合惩戒对象的人员,在各级公务员、选调生招考中被认定有舞弊等严重违反录用纪律行为的人员,不得报考。 四、选调程序 (一)报名、推荐和资格初审。 采取网络公开报名,报考者可登录报名系统(https://ggfw.hrss.gd.gov.cn/yxks/index.do)诚信报考。报名时间为2024年12月10日9:00至14日16:00,程序如下: 1.报名。报考者通过《广东省2025年度选调优秀大学毕业生职位表》(附件1)查询职位信息,只能选择一个职位进行报名,不得报考录用后即构成回避关系的职位。 2.推荐。报考前,报考者需填写《广东省2025年度选调优秀大学毕业生推荐表》(附件3),并由所在院系或学校就业指导部门、学校学生工作部门中的任一部门审核盖章。 3.网上注册和报名确认。报考者登录报名系统进行网上注册,准确齐全填写报考信息,上传本人近期免冠2寸正面证件电子照片,以及审核盖章后的《广东省2025年度选调优秀大学毕业生推荐表》电子图片(须为JPG格式)。报考者填写报考信息后应在报名截止前确认,逾期不确认的,视为自动放弃资格。 4.资格初审。报名系统将对报考者提交的报名登记表进行初审。在报名截止前,报考者可改报其他职位。 5.打印准考证。报名确认成功后,报考者可于2024年12月26日9:00后登录报名系统下载打印准考证。准考证是报考者参加选调各环节的重要证件,请妥善保管。报考者参加笔试、资格审核、面试、体检等环节时,需同时携带准考证和本人有效居民身份证。 (二)笔试。笔试共2科:行政职业能力测验、申论,各占笔试成绩的50%,按四舍五入保留小数点后2位。笔试时间为12月29日,在北京、广州、深圳、佛山、东莞、湛江等6地设置考点,报考者报名时需选择笔试地点。笔试不设开考比例。笔试具体时间、地点及注意事项详见准考证。完成笔试阅卷后公布成绩和合格分数线。报考者可凭身份证号码和准考证号码登录报名系统查询。 (三)资格审核。根据笔试成绩由高到低按具体职位选调人数1︰3的比例在笔试成绩合格报考者中确定面试人选,对入围面试人选进行网上资格审核。笔试合格报考者达不到规定比例的,按实际合格人数确定面试人选。资格审核由省直选调机关和各市公务员主管部门具体组织实施,重点审核报考者的年龄、专业、学历、学位及其他资格条件和推荐意见等事项。如有未通过资格审核及主动放弃的,可按笔试成绩依次递补。报考公安、法院、检察院及监狱、戒毒系统人民警察(司法警察)职位的报考者,通过资格审核后,还须进行体能测评。具体测评的时间、地点等事项另行通知。体能测评不组织补测,不合格的,不能参加面试。 (四)面试。面试采取无领导小组讨论或结构化面试等方式进行,具体时间、地点另行公告,请报考者务必保持手机等联系方式畅通。 (五)体检和考察。具体由省直选调机关和各市公务员主管部门组织实施。体检人选按考试综合成绩由高到低等额确定,若同一职位报考者考试综合成绩相同,则依次按照笔试成绩、行政职业能力测验成绩由高至低确定。 考试综合成绩按笔试、面试各占50%合成,考试综合成绩四舍五入保留小数点后3位。考试综合成绩未达到划定合格分数线的,或任一科目缺考的,均不能列为体检人选。体检按公务员考录的有关规定执行。体检合格的报考者确定为拟录用考察人选。 考察按照《公务员录用考察办法(试行)》等有关规定和拟录用职位的要求开展。考察工作突出政治标准,采取实地走访、个别谈话、审核人事档案(学籍档案)、查询社会信用记录、同本人面谈等方式进行,主要了解考察人选的政治素质、道德品行、能力素质、心理素质、学习和工作表现、遵纪守法、廉洁自律、主要社会关系、职位匹配度以及是否具有报考回避情形等方面的情况。要按照《关于进一步从严管理干部档案的通知》要求,重点对考察人选的个人档案进行严格审核,严防假年龄、假学历、假履历;要注意广泛听取意见,做到全面、客观、公正,对反映的问题要真查细查,要据实写出考察材料。 根据职位需要,选调机关可以对考察人选进行心理素质测评,测评结果作为是否确定为拟录用人选的重要参考。 (六)公示和录用。考察合格的,确定为拟录用人选,公示时间为5个工作日。公示无反映或反映问题不影响录用的,按规定程序和权限办理录用手续。办理录用手续后选调机关应及时发送录用通知书,待报考者取得学历(学位)证书后正式报到。 报考职位组(包括2个以上不同的具体岗位)的报考者,待录用时按照考试综合成绩由高到低的顺序,在所报考职位组中选择一个具体职位(不得选择录用后即构成回避关系的职位)。 (七)递补。有下列情形之一的,可按考试总成绩从高分到低分依次递补体检、考察人选。是否递补体检、考察,由选调机关提出意见报同级公务员主管部门核准,一般不能超过一个招录周期。 1.体检不合格的; 2.体检人选放弃体检的; 3.考察不合格的; 4.考察人选放弃考察的; 5.拟录用人员放弃录用资格的。 (八)加强培养锻炼。省直单位录用的选调生试用期满考核合格后,安排到基层锻炼2年,一般先到村任职1年,再到广东省沿海经济带东西两翼地区和北部生态发展区本系统的县直单位工作1年。其他选调生录用后一般直接安排到村任职2年进行基层锻炼。完成基层锻炼后返回选调机关工作。 五、其他事项 (一)报考者应诚信报考,如实填报信息、提供有关证明材料。资格审查贯穿选调工作全过程,在选调各环节发现报考者弄虚作假或不符合报考资格条件的,均取消其选调资格。 (二)选调期间,开通政策咨询、网上报名技术咨询热线电话,详见附件5。 (三)本次选调不对报考者收取任何费用,不举办或委托任何机构举办考试辅导培训班,也不指定任何参考用书和资料。 (四)本公告及其附件的“以上”“以下”“以前”“以后”均包含本级基数。
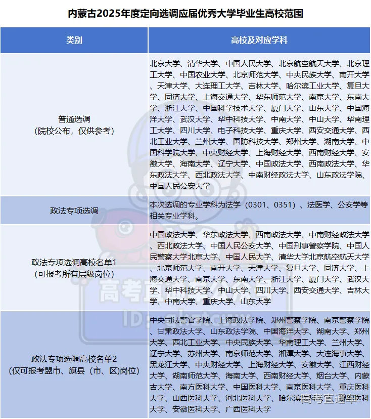
公告全文如下(滑动浏览): 为深入学习贯彻习近平总书记关于加强和改进选调生工作的重要指示精神,培养储备适应新福建建设需要的高素质专业化干部人才,根据公务员法和选调生工作有关政策规定,现就福建省2025年度选调生选拔工作公告如下。 一、选调范围及名额 (一)计划从省内外〔不含国(境)外,下同〕部分高校(见附件1)福建生源2025年全日制应届硕士、本科优秀毕业生中,选拔选调生400名(见附件2),其中:党政类355名、法院类25名、检察院类20名。 (二)计划从省内外高校、科研院所2025年全日制应届博士优秀毕业生中,通过“双向选择”方式选拔一定数量选调生,不限生源地,名额不作指令性安排。 二、选调资格条件 选调对象须符合《公务员录用规定》中明确的资格条件,并具备以下条件: (一)具有中华人民共和国国籍,且无国(境)外永久居留权。 (二)政治素质好,具有正确的政治立场和政治态度,认真学习习近平新时代中国特色社会主义思想,坚定拥护“两个确立”、坚决做到“两个维护”,自觉在思想上政治上行动上同以习近平同志为核心的党中央保持高度一致,自觉践行社会主义核心价值观,爱党爱国,有理想抱负和家国情怀,甘于为新福建建设服务奉献。 (三)品学兼优,作风朴实,诚实守信,吃苦耐劳,遵纪守法,组织纪律观念强,服从组织安排,志愿到基层和艰苦地区工作。有较强的组织协调、人际沟通和语言文字表达能力。 (四)年满18周岁以上,大学本科生不超过25周岁(1999年11月及以后出生),硕士研究生不超过28周岁(1996年11月及以后出生),博士研究生不超过32周岁(1992年11月及以后出生)。 (五)研究生(含博士、硕士,下同)须是参加教育部规定的统一考试(含联合考试)以及推荐免试录取的,在2025年1月1日—12月31日期间毕业并取得相应学位(以学历证书、学位证书的落款时间为准,下同),研究生的本科学历须是参加普通高等学校全国统一考试(不含春季高考)或按规定免于考试入学取得的;本科生须是参加普通高等学校全国统一考试(不含春季高考)或按规定免于考试录取的,在2025年1月1日—7月31日期间毕业并取得学士学位。 (六)研究生、本科生大学学习期间应担任学生干部,并获得一定的表彰、奖励和取得优秀的学习成果。(1)博士研究生在本科或研究生学习期间应担任学生干部不少于1学年。(2)硕士研究生在本科或研究生学习期间应担任党支部委员、团支部委员、班委及以上学生干部不少于1学年。(3)沿海(包括福州市、厦门市、漳州市、泉州市、莆田市、平潭综合实验区,下同)生源的本科生,应担任党支部书记、团支部书记、班长或校级团委、学生会部门负责人副职,院(系)级团委、学生会部门负责人正职及以上学生干部不少于1学年,或应担任党支部副书记、团支部副书记、副班长或院(系)级团委、学生会部门负责人副职及以上学生干部不少于2学年。(4)山区(包括三明市、南平市、龙岩市、宁德市,下同)生源的本科生,应担任党支部副书记、团支部副书记、副班长或院(系)级团委、学生会部门负责人副职及以上学生干部不少于1学年。(5)23个原省级扶贫开发工作重点县(包括:永泰,云霄、诏安、平和,建宁、宁化、泰宁、清流、明溪,顺昌、浦城、光泽、松溪、政和,武平、长汀、连城,霞浦、寿宁、周宁、柘荣、古田、屏南,下同)生源的本科生,应担任党支部委员、团支部委员、班委及以上学生干部不少于1学年。 (七)报考全省法院、检察院类选调生的,均须通过国家司法考试或统一法律职业资格考试,其中硕士研究生、本科生第一专业须为法学类。 定向培养、委托培养、在职培养(含报考非定向研究生取得全日制学历,但行政关系或工资关系仍在原工作单位的)、现役军人和自学考试、函授教育、网络教育、成人教育等毕业生,以及按全日制教育方式培养、但学历证书明确为“非全日制”的应届毕业生,按照有关规定不得推荐报考。 有违法违纪违规行为、学术不端和道德品行问题的,在校学习期间受过处分的,曾放弃福建省选调生录用人员资格的,未满福建省选调生最低服务期限取消公务员录用或者被辞退的,公务员和参照公务员法管理的机关(单位)工作人员被辞退未满5年的,以及存在公务员法等法律法规规定不得录用为公务员情形的,不得推荐报考。 三、选调程序 (一)报名和资格审查。报名时间从2024年11月25日10:00起至12月7日24:00止。考生登录福建人才联合网(网址:http://fjrclh.fzu.edu.cn)“福建省2025年度选调生报名系统”注册报名,填写《福建省2025年度选调生报名表》并在相应位置上传1张本人近期正面免冠彩色证件照(jpg格式,20kb以下)。考生对所申报资料的真实性、准确性、完整性负责。报考资格审查贯穿选调录用全过程,一经发现不符合报考资格条件,予以取消选调资格。涉及伪造、变造有关证件、材料、信息骗取考试资格的,按有关规定严肃处理。 填报志愿:(1)博士研究生不受生源地和选调类别限制。(2)硕士研究生、本科生选调志愿类别分为党政、法院、检察院3类,每位考生仅限报1类,原则上按照生源地(即参加高考时本人户籍所在地)填报志愿地区。 省内高校毕业生报考流程:(1)考生报名后高校资格审查,其中硕士研究生、本科生一般按推荐名额1:10比例(博士研究生不受限制,下同)推荐人选,报省委组织部复核。(2)高校对推荐考试人选进行为期5个工作日的公示后,统一打印、分发报名表,并要求核对无误后签字确认。报名资格审查通过后到2025年1月19日前,由高校统一打印分发准考证。(3)高校将《福建省2025年度选调生推荐考试人选花名册》《福建省2025年度选调生报名表》(各一式三份)报送省委组织部。 省外高校毕业生报考流程:(1)考生报名后省委组织部资格审查,其中硕士研究生、本科生一般按推荐名额1:10比例确定参加考试初步人选。(2)考生从网上打印报名表(一式三份),核对无误后签字确认,经高校学生工作部门审查后盖章,尽快通过EMS特快专递邮寄至福建省委组织部进行资格条件审核。(3)报名资格审查通过后到2025年1月19日前,考生从网上打印准考证。 (二)资格考试。2025年1月19日(星期日)在福州大学旗山校区举行,考试时间为下午2:00—5:10。博士研究生考《申论》(下午2:00—5:10),硕士研究生、本科生考《行政职业能力测验》(下午2:00—3:30)和《申论》(下午3:30—5:10)。 (三)确定考察人选。考察人选从最低合格分数线以上的人员中确定,于2025年2月23日以后公布。博士研究生考试成绩合格的,确定为考察人选;参加福建省2025届引进生综合管理(博士)职位选拔面试成绩合格且符合福建省2025年度博士选调生报考资格条件的,根据考生个人意愿,可作为福建省2025年度博士选调生考察人选。硕士、本科选调生考察人选按报考类别及地区选调计划数1:2比例,从高分到低分依次确定。 (四)组织考察。根据《公务员录用考察办法(试行)》等规定,2025年3月前后到高校考察,对政治上不合格的,坚决不予录用。 (五)组织考察人选体检。体检项目和标准按照《公务员录用体检通用标准(试行)》及操作手册执行。 (六)确定拟录用人员。根据考察人选资格审查、考试成绩、考察、体检及博士研究生“双向选择”等情况,研究确定拟录用人员。确定各设区市、平潭综合实验区硕士、本科法院类、检察院类拟录用人员时,如计划录用名额多于考察对象人数,则按照自愿原则,从符合调剂岗位报考资格条件的考察对象中,根据资格考试成绩从高分到低分依次进行调剂。优先从报考同类别且未被列为拟录用人员的考察对象中调剂;个别法院类、检察院类招录名额仍不满时,分别从报考检察院类、法院类且未被列为拟录用人员的考察对象中调剂。拟录用人员确定后,不再调剂。 (七)公示。委托高校进行为期5个工作日的公示,对反映的问题,经查不适宜选调的,予以取消选调资格。 (八)决定录用。录用人员确定后通知所在高校和选调地区或省直单位组织人事部门,共同办理就业、档案接转、选调生(公务员)录用等手续。录用人员不能放弃选拔资格,坚持放弃或非因不可抗力因素未按规定时间报到的,予以取消选拔资格,并记入个人诚信档案,今后不得报考福建省选调生。空缺的招录名额均不再增补。 四、录用安排 (一)安排去向。(1)博士选调生:根据“双向选择”结果确定工作单位。(2)硕士、本科党政类选调生:原则上安排回生源地所在县(市、区),硕士选调生可安排到县(市、区)党政机关或乡镇;本科选调生原则上安排到乡镇。(3)硕士、本科法检类选调生:硕士选调生,由设区市委组织部牵头负责统筹安排到有编制及职数空缺的县(市、区)法院、检察院;本科选调生,原则上安排回生源地所在县(市、区)法院、检察院,如果编制或职数没有空缺,由设区市委组织部牵头负责统筹安排到其他县(市、区)法院、检察院。(4)平潭综合实验区的硕士、本科选调生分配,由平潭综合实验区党工委党群工作部按相关规定办理。 选调生不得安排录用后即构成公务员法第七十四条第一款所列情形的职位,也不得安排与本人有夫妻关系、直系血亲关系、三代以内旁系血亲关系以及近姻亲关系的人员担任领导成员的用人单位的职位。 (二)报到。2025年7月25日,选调生随带身份证、毕业证、学位证原件及复印件,到接收的省直有关单位组织人事部门、设区市委组织部或平潭综合实验区党工委党群工作部报到,已取得毕业证、学位证的,报到后应立即上岗。7月26日—12月31日期间取得两证的,应在取得两证15天内报到并上岗。 (三)基层锻炼。新录用选调生须到基层锻炼。(1)省、市两级机关的选调生及公安机关的选调生:试用期满后安排到基层锻炼。其中,省级机关的选调生试用期满后,结合本单位定点帮扶等工作,安排到县(市、区)、乡镇(街道)锻炼2年,并至少安排1年到村任职;市级机关的选调生试用期满后,安排到村任职2年。(2)县乡两级机关的选调生:招录后一般直接安排到村任职2年。(3)法院、检察院和公安机关选调生到基层锻炼2年期间,至少安排1年到村任职。 (四)最低服务期限。录用到设区市级机关的,在所在设区市或平潭综合实验区应服务满4年(含试用期,下同);录用到县级以下机关的,在所在县(市、区)应服务满4年,其中录用到乡镇(街道)的,在所在乡镇(街道)应服务满3年;定向录用到23个原省级扶贫开发工作重点县的,须签订最低服务期限协议,在所在县(市、区)应服务满5年。 五、其他事项 选调工作信息、动态及其他有关安排,将在福建人才联合网及时发布。 特别提醒:本次招考不出版也不指定考试辅导用书,不举办也不委托任何机构或者个人举办考试辅导培训班。对于社会上有关选调生考试培训、网站或者出版物等,请广大报考者提高警惕、理性对待,避免上当受骗,防止权益受损。 联系电话:0591—85022808(兼传真),85022807。 通信地址:福建省福州市华林路76号 福建省委组织部干部规划办,邮编:350003。 公告全文如下(滑动浏览): 四川省面向四川大学选调2025届优秀大学毕业生公告 为深入学习贯彻党的二十大精神和习近平总书记关于加强和改进选调生工作的重要指示要求,着力培养造就高素质专业化干部队伍,根据中央组织部《关于进一步加强和改进选调生工作的意见》(组通字〔2018〕17号)、省委组织部《关于进一步加强和改进选调生工作的实施意见》(川组通〔2018〕54号)要求,现就面向四川大学选调2025届应届优秀大学毕业生有关事项公告如下。 一、选调范围 (一)人员范围 四川大学2025年大学本科及以上学历学位应届毕业生,具体包括: 1.全日制大学本科学历、学士学位应届毕业生。 2.非定向就业的硕士研究生及以上学历学位应届毕业生。 3.四川省定向培养的少数民族高层次骨干大学本科及以上学历学位应届毕业生(非在职)。 全日制本科在四川大学就读并取得相应学历学位的2025届非定向就业应届硕士研究生,或全日制本科、非定向就业硕士研究生在四川大学就读并取得相应学历学位的2025届非定向就业应届博士研究生,也在人员范围内。 (二)专业范围 本科:材料类、临床医学类、基础医学类、口腔医学类、医学技术类、药学类、电子商务类、中国语言文学类、电子信息类、计算机类、机械类、仪器类、自动化类、能源动力类、电气类、化工与制药类、食品科学与工程类、经济学类、财政学类、金融学类、经济与贸易类、城乡规划、人文地理与城乡规划、资源环境与城乡规划管理、法学类、土木类、水利类、管理科学与工程类、旅游管理类、物流管理与工程类、会计学、审计学、财务管理、财务会计教育、新闻传播学类、马克思主义理论类、化学类、护理学类。 研究生:材料科学与工程、冶金工程、材料与化工、临床医学、基础医学、口腔医学、药学、医学技术、电子商务、中国语言文学、汉语国际教育、皮革化学与工程、核技术及应用、营养与食品卫生学、电子科学与技术、信息与通信工程、电子信息、计算机科学与技术、网络空间安全、软件工程、机械工程、机械、仪器科学与技术、控制科学与工程、系统科学、动力工程及工程热物理、能源动力、电气工程、化学工程与技术、食品科学与工程、金融、保险、税务、应用经济学、理论经济学、城乡规划学、城市规划、城市规划与设计、人文地理学、法律、法学、土木工程、水利工程、土木水利、管理科学与工程、工程管理、旅游管理、物流管理、物流工程、物流管理与工程、会计学、会计、审计学、审计、企业管理、财务管理、新闻传播学、新闻与传播、出版、马克思主义理论、化学、护理学(上述专业对应的专业硕士,也在专业范围内)。 以上专业名称均为一级或二级学科名称。 省级“优秀青年马克思主义者培养工程”培养对象,校级及以上“优秀毕业生”“优秀共产党员”“三好学生”“优秀学生”“优秀研究生”“优秀硕士”“优秀博士”“优秀学生干部”“优秀研究生干部”或“优秀团干部”,担任校学生会(研究生会、团委)主席、副主席(书记、副书记)一学年以上,担任院系学生会(研究生会、团委)主席(书记)一学年以上,不限专业。 报考攀枝花市、广元市、巴中市、雅安市、阿坝州、甘孜州、凉山州的,不限专业。 二、资格条件 报考人员除了应当符合《中华人民共和国公务员法》(以下简称公务员法)、《公务员录用规定》规定的资格条件外,还应当符合以下条件: (一)具有中华人民共和国国籍和户籍,且无国(境)外永久居留权。 (二)对党忠诚,有正确的政治立场和政治态度,认真学习习近平新时代中国特色社会主义思想,增强“四个意识”、坚定“四个自信”、做到“两个维护”,在思想上政治上行动上同以习近平同志为核心的党中央保持高度一致,坚持走中国特色社会主义道路,自觉践行社会主义核心价值观,爱党爱国,有理想抱负和家国情怀,甘于为国家和人民服务奉献。 (三)作风朴实,诚实守信,有较好的组织协调能力、人际沟通能力和语言文字表达能力,服从组织安排。 (四)学习成绩优良,应届本科、硕士毕业生应于2025年1月1日至7月31日取得相应毕业证和学位证,应届博士毕业生应于2025年1月1日至12月31日取得相应毕业证和学位证。 (五)18周岁以上,应届博士毕业生35周岁以下(1988年10月9日以后出生),应届硕士毕业生30周岁以下(1993年10月9日以后出生),应届大学本科毕业生25周岁以下(1998年10月9日以后出生)。具有参军入伍经历人员相应放宽两岁。 (六)符合下述条件之一:1.已加入中国共产党(含预备党员);2.具有参军入伍经历;3.获国家级奖学金;4.校级及以上“优秀青年马克思主义者培养工程”培养对象;5.院系级及以上“优秀毕业生”“三好学生”“优秀学生”“优秀硕士”“优秀博士”“优秀研究生”“优秀学生干部”“优秀研究生干部”“优秀团干部”;6.担任副班长及以上学生干部一学年以上(含班级〈团支部、党支部〉正副班长〈正副书记〉,校、院系学生会〈研究生会、团委〉中层副职及以上,校、院系协会〈社团〉正副职)。 上述6项选调条件均须在2024年10月31日前取得,其中:第3—6项须在本次选调范围内高校攻读全日制大学本科、非定向就业硕士研究生及以上学历学位期间取得(若第4、5项荣誉、称号等未在本次选调范围内高校获得,但属省级及以上的,也可视为符合上述6项选调条件之一)。 (七)具有正常履行职责的身体条件和心理素质。 (八)符合选调职位要求的其他条件。 (九)凡有以下情形之一的人员,不得报名:1.定向、委托培养或在职攻读学历学位的;2.是现役军人的;3.在校期间有违法违纪违规行为、学术不端或道德品行问题的;4.受过处分的或因犯罪受过刑事处罚的;5.被开除中国共产党党籍的;6.被开除公职的或公务员(参照公务员法管理机关〈单位〉工作人员)被辞退未满5年的;7.被依法列为失信联合惩戒对象的;8.在各级公务员招考中被认定有舞弊等严重违反录用纪律行为的;9.具有法律法规规定不得录用为公务员的其他情形的。 三、选调程序 (一)报名和资格初审 1.网上报名。符合选调范围、资格条件的人员,认真阅读公告后,于2024年10月9日至10月15日登录四川省人力资源和社会保障厅官网“人事考试”专栏(https://scpta.com.cn/),按网络提示如实、准确、完整填写《四川省2025届急需紧缺专业选调生报名推荐表》(填报指南详见附件3),对照选调职位表(见附件1、附件2),选择符合条件的职位报名。每人可报3个志愿,其中省直部门职位在第一志愿中填报,成都市职位在第一志愿中填报(第一志愿填报省直部门职位的,可在第二志愿填报),同时下载照片审核处理工具(在《报名推荐表》上传照片处下载)进行照片处理,并按网络提示上传照片。不按要求填报或提供、填写虚假信息的,一经查实,即取消选调资格。 3个志愿系梯次志愿,不得重复报考同一市(州)的职位。不得报考录用后即构成公务员法第七十四条所列情形的职位,也不得报考与本人有夫妻关系、直系血亲关系、三代以内旁系血亲关系以及近姻亲关系的人员担任领导成员的用人单位的职位。 2.资格初审。资格初审和照片质量检查时间为2024年10月9日至10月16日,由第一志愿所属的招录机关,按选调范围、资格条件和第一志愿要求进行。资格初审合格的,不能再报考其他职位;不合格的,可在报名截止日期前重新选择符合条件的职位报名。 资格初审通过且照片质量合格的考生,须于2024年10月25日前登录报名网站,按网络提示打印《四川省2025届急需紧缺专业选调生报名推荐表》一式两份,报所在院系根据选调范围和资格条件审核盖章,并由学校党委组织部或就业主管部门核准推荐并鉴章。 资格审查贯穿选调全过程,任何时候发现考生资格不符,即取消选调资格。 3.职位调整。省直部门招录职位资格初审合格人数与选调名额之比达到3:1方可开考,达不到开考比例的,视情减少或取消该招录职位选调名额,并于2024年10月16日在报名网站公告。报考招录职位被取消的考生,经省委组织部核准后可于10月17日前重新改报其他招录职位。 4.打印准考证。资格初审通过和照片质量合格的考生,于2024年10月22日至10月26日登录报名网站打印本人准考证(使用A4纸打印,黑白、彩色均可,保证字迹、照片清晰),并在考试当天持本人准考证和第二代有效居民身份证,到指定的考点参加考试。过期身份证和身份证复印件不得作为参加考试证件。无准考证不准进入考场。 (二)笔试 笔试科目1门,采取闭卷方式进行,内容包括习近平新时代中国特色社会主义思想、公共基础知识、公文写作等,满分100分,占考试总成绩的50%。 笔试时间为2024年10月26日,考区设在北京、哈尔滨、上海、南京、杭州、合肥、长沙、广州、深圳、西安、成都,考生在网上报名时可根据自身情况选择考区参加。 笔试成绩于2024年11月6日前在四川省人力资源和社会保障厅官网“人事考试”专栏(https://scpta.com.cn/)公布。 省委组织部根据笔试情况划定笔试合格分数线,未达到合格分数线的人员,不能进入面试。 (三)面试 省直选调部门和成都市,分别在第一志愿报考同一职位的笔试人员中,根据笔试成绩,按选调名额的3倍由高分到低分,依次确定各职位进入面试人员名单。最后一名笔试成绩相同的,一并进入面试。第一志愿填报省直部门但未进入(含未递补进入)省直部门面试人员名单的,将第二、三志愿分别视为第一、二志愿处理。 其他市(州)职位人员的面试,所有第一志愿报考该市(州)的考生,和第二志愿报考该市(州)但未进入省直选调部门或成都市面试的考生,均可参加。 省直选调部门和市(州)党委组织部在面试前对考生进行资格审查。资格审查不合格的,取消面试资格。资格审查的具体时间、地点由省直选调部门和市(州)党委组织部在四川省人力资源和社会保障厅官网“人事考试”专栏(https://scpta.com.cn/)另行通知。因资格审查不合格、考生自愿放弃等形成的省直部门职位缺额,可按笔试成绩依次递补;进入省直部门面试人员名单的(含递补进入),不能参加市(州)的面试。市(州)职位缺额,不再递补。 面试由省直选调部门、市(州)党委组织部组织实施,采取结构化方式进行,满分100分,占考试总成绩的50%。省委组织部根据面试情况,划定面试合格分数线。未达到面试合格分数线的人员,不能进入下一环节。面试时间暂定为2024年11月15日至17日,具体面试时间、地点由省直选调部门和市(州)党委组织部另行通知,考生应按要求携带第二代有效居民身份证及要求的其他相关证明材料参加面试。 (四)签约 省直选调部门和市(州)党委组织部根据考试总成绩(考试总成绩=笔试成绩×50%+面试成绩×50%),按考生填报的志愿由高分到低分(考试总成绩相同的,以笔试成绩确定排名顺序),分轮确定拟签约人选(第一志愿填报省直部门但未进入〈含未递补进入〉省直部门面试人员名单的,将其第二、三志愿分别视为第一、二志愿处理)。 省直部门职位因考生自愿放弃等原因出现的缺额,可在该职位参加面试的考生中按总成绩依次递补。市(州)职位因考生自愿放弃等原因形成的第一轮缺额,可在第一志愿报考该职位且符合条件的考生中,根据总成绩依次递补。递补后仍有缺额的,可在第二志愿报考该职位且符合条件的考生中,根据总成绩依次确定拟签约人选,并依此类推。 按三个志愿签约后仍有缺额的,各市(州)党委组织部根据本地重点工作需要和干部队伍结构情况,可拿出一定数量的缺额,在第一志愿报考该市(州)其他职位的考生中,按性别根据总成绩依次确定拟签约人选;递补后仍有缺额的,可继续拿出一定数量的缺额,在第二志愿报考该市(州)其他职位的考生中,按性别根据总成绩依次确定拟签约人选,并依此类推。递补后仍有缺额的,市(州)可根据工作需要,拿出一定数量的缺额,由省委组织部在全省范围内对所填志愿均未入围的考生按性别进行统筹调剂递补。 拟签约人选签约后进入体检、考察环节,后续因体检、考察不合格等原因出现的缺额,不再递补。签约的时间和具体安排,由省直选调部门和市(州)党委组织部另行通知。未在通知规定时间内签约的,视为自愿放弃选调资格。 (五)体检、考察 体检由省直选调部门、市(州)党委组织部组织实施,按照人力资源社会保障部、国家卫生计生委、国家公务员局《关于修订〈公务员录用体检通用标准(试行)〉及〈公务员录用体检操作手册(试行)〉有关内容的通知》(人社部发〔2016〕140号)执行。公告发布后至本次招考体检实施时,如国家出台体检新规定,按照新规定执行。选调单位或考生对非当日、非当场复检的体检项目结果有疑问的,可在接到体检结论通知之日起7日内提出复检要求。复检只进行一次,体检结论以复检结果为准。 考察由省直选调部门、市(州)党委组织部根据中央组织部印发的《公务员录用考察办法(试行)》(中组发〔2021〕11号)组织实施,重点考察考生政治素质、政治立场、政治态度和道德品行、社会信用记录,深入了解考生现实表现、专业特长、学业成绩、参加社会活动、遵纪守法、心理素质,是否符合选调范围和资格条件、是否需要回避等方面情况。部分职位考察有特殊规定的,从其规定。 (六)公示 对拟选调人员,由省直选调部门、市(州)党委组织部在四川省人力资源和社会保障厅官网“人事考试”专栏(https://scpta.com.cn/)、市(州)人事考试官网或高校公示栏进行公示。 (七)确定选调名单 公示期满,没有问题或者反映问题不影响录用的,由省委组织部确定为选调人选。反映问题影响录用并查有实据的,取消选调资格,缺额不再递补。 四、相关政策 (一)选调人员按所录用省直部门或市(州)党委组织部通知时间,持毕业证、学位证和要求的其他资料报到。超过规定时间且无正当理由未取得国家承认的毕业证、学位证或不报到的,取消录用。 (二)录用到市(州)的,由市(州)党委组织部根据工作需要和编制、职务职级空缺情况,结合考生所学专业、个人志愿、经历特长等,安排到市(州)、县(市、区)级机关(含参照公务员法管理机关〈单位〉)工作,并按规定办理公务员(参照公务员法管理机关〈单位〉工作人员)录用手续。 (三)新录用公务员(参照公务员法管理机关〈单位〉工作人员)试用期为1年,试用期满考核合格的,按照公务员法等相关规定任职定级。录用后按照中央组织部有关要求,切实加强选调生教育培训和实践锻炼,丰富工作经历。 (四)各级组织部门建立选调生信息库,加强对选调生的日常管理、跟踪考察。把选调生培养使用纳入年轻干部队伍建设总体规划。对表现突出的选调生,根据工作需要和个人条件,择优选拔进县(市、区)、乡镇(街道)党政领导班子或交流到上级机关和重要岗位。上级机关补充工作人员,拿出一定名额优先从选调生中遴选。选调生可根据各地人才工作有关政策,享受相关待遇。 本公告由中共四川省委组织部负责解释。招录职位的资格条件等相关问题,由职位所属省直选调部门或市(州)党委组织部负责解释。 相关事项提醒: 1.考生不需要缴纳报名考试费和体检费。 2.请考生在网上报名时留下常用电话,在报考期间特别是资格审查和面试、签约前务必保持通讯畅通,通讯方式有变更的,应主动告知招录机关。因无法与考生取得联系造成的后果,由考生本人负责。 3.本次选调考试不指定考试辅导用书,不举办也不委托任何机构举办考试辅导培训班。凡有假借公务员考试命题组、考试教材编委会、公务员主管部门授权等名义举办的有关公务员考试培训、网站或发行的出版物等,均与本次招考无关,请广大报考者提高警惕,莫被误导干扰,谨防上当受骗。 4.如有具体事宜咨询,可与省直选调部门、市(州)党委组织部联系(联系电话详见选调职位表,附件1、附件2)。 网络报名技术咨询电话:028—86626583。 中共四川省委组织部 2024年9月24日 公告全文如下(滑动浏览): 为进一步优化党政机关干部队伍结构,吸引更多高校优秀毕业生到云南干事创业,根据中央组织部《关于进一步加强和改进选调生工作的意见》和公务员录用有关规定,现就面向中央民族大学选调2025年应届优秀毕业生有关事项公告如下: 一、选调对象 中央民族大学本科及以上学历层次2025年应届毕业生。 二、选调条件 考生除具备《中华人民共和国公务员法》《公务员录用规定》明确的资格条件外,还应符合以下条件: (一)具有中华人民共和国国籍,拥护中华人民共和国宪法,拥护中国共产党领导和社会主义制度。 (二)必须有正确的政治立场和政治态度,自觉践行社会主义核心价值观,爱党爱国,有理想抱负和家国情怀,甘于为国家和人民服务奉献;品学兼优,诚实守信,有较好的人际沟通和语言文字表达能力;作风朴实,吃苦耐劳,志愿服务基层,服从组织安排。 (三)学习成绩优异,并能按时取得相应学历、学位证书(其中:本科生取得毕业证书和学位证书时间须在2025年1月1日至2025年7月31日期间;硕士研究生取得毕业证书和学位证书时间须在2025年1月1日至2025年8月31日期间;博士研究生取得毕业证书时间须在2025年1月1日至2025年12月31日期间,取得学位证书时间须在2026年3月31日前。相关证书取得时间,以证书落款时间为准)。 (四)报考年龄:18周岁以上,本科生25周岁以下(1998年10月以后出生),硕士研究生28周岁以下(1995年10月以后出生),博士研究生32周岁以下(1991年10月以后出生)。具有参军入伍经历人员相应放宽两岁。 (五)具有正常履行职责的身体条件和心理素质。 (六)符合选调职位要求的其他资格条件。其中:对政治面貌要求为中共党员(含中共预备党员)的职位,考生须于2024年11月7日前加入中国共产党(含中共预备党员),以支部大会讨论接收的时间为准;对要求取得国家法律职业资格证书的职位,考生须于2025年9月30日前取得证书,以证书落款时间为准。 (七)2025年毕业的少数民族高层次骨干人才培养计划人员,须为非在职人员,且在毕业后定向到云南或按教育部门规定可以到云南服务。 定向培养、委托培养的毕业生,非全日制毕业生,独立学院毕业生,民办高等院校毕业生,毕业后申请第二学士学位毕业生,各类成人教育、远程教育毕业生,专升本的本科毕业生,不在选调范围。 下列人员不能报考:①因犯罪受过刑事处罚的;②被开除中国共产党党籍的;③被开除公职的;④被依法列为失信联合惩戒对象的;⑤在各级公务员招考中被认定有舞弊等严重违反录用纪律行为的;⑥公务员和参照公务员法管理的机关(单位)工作人员被辞退未满5年的;⑦在校期间有违规违纪违法行为、学术不端或道德品行问题的;⑧有法律法规规定不得录用为公务员的其他情形的。 考生不得报考录用后即构成公务员法第七十四条所列情形的职位,也不得报考与本人有夫妻关系、直系血亲关系、三代以内旁系血亲关系以及近姻亲关系的人员担任领导成员的用人单位的职位。 三、选调职位 选调职位见《云南省2025年面向选定高校招录优秀毕业生计划》(附件1)。中央民族大学考生可选择《云南省2025年面向选定高校招录优秀毕业生计划》中A类、B类、C类、D类职位报考。符合职位条件的报考人员最多可填报2个职位,省级机关职位、州(市)级及以下机关职位各只能填报1个。 四、选调程序 (一)学校推荐 考生通过校园网下载打印《云南省2025年面向选定高校招录优秀毕业生报名推荐表》,提交院系党组织和高校就业部门进行审核,提出推荐意见并加盖公章。未得到学校推荐的人员,不得参加后续选调环节。 (二)网上报名 2024年11月4日上午9:00—11月9日中午12:00,考生通过网络进行报名并选择笔试地点。报名网址:云南人力资源和社会保障网人事考试专栏(http://hrss.yn.gov.cn/ynrsksw/Index.html)云南省选调生报名入口。本次考试不收取报名费。 考生应根据本人最高学历学位所学专业报考。报名与考试时使用的本人有效身份证必须一致。报名时,考生须认真阅读诚信承诺书,并按要求如实准确填写报考信息,上传本人近期清晰免冠照片(jpg格式)和《云南省2025年面向选定高校招录优秀毕业生报名推荐表》(pdf格式,不超过3MB)。未按规定在报名时间内上传《云南省2025年面向选定高校招录优秀毕业生报名推荐表》,选调机关将不予资格审查。不按要求填报或提供、填写虚假信息的取消选调资格。 对《云南省2025年面向选定高校招录优秀毕业生计划》中的专业、学历、学位、资格条件等信息需要咨询时,请考生直接拨打计划表中公布的选调机关咨询电话进行咨询。对报考政策和网上报名操作中的疑难问题,考生也可拨打公务员主管部门、考试机构电话进行咨询。 (三)资格审查和公布报名信息 资格审查时间为2024年11月4日上午9:00—11月9日下午18:00,由各选调机关对报名人员资格进行择优审查,资格审查情况将通过云南省选调生报名系统进行反馈,请考生留意系统反馈信息,资格审查合格的人员不能改报其他职位。为避免考生扎堆报考,每个职位实时通过资格审查人员数量于2024年11月6日、7日、8日3天通过云南人力资源和社会保障网人事考试专栏向考生进行公布,供考生参考。2024年11月中旬,由云南省委组织部在校园网公布本校通过资格审查人员名单。资格审查贯穿选调工作全过程,任何环节发现考生不符合报考资格条件的,取消其选调资格。 (四)打印准考证 2024年11月20日上午9:00至笔试开考前,通过资格审查人员登录报名网站打印本人准考证,并携带本人有效身份证按时参加考试。 (五)考试 考试采取笔试、面试相结合的方式进行,满分均为100分。笔试时间为2024年11月24日上午9:00—11:00,笔试科目为综合能力测试,在北京、上海、广州、哈尔滨、武汉、西安、昆明7个城市设置考点,具体考场信息详见准考证。 笔试结束后,由云南省委组织部划定笔试合格分数线,提出面试人员名单。面试时间拟定于2024年12月,采取结构化方式进行,分省级机关职位面试和州(市)级及以下机关职位面试,曲靖市、玉溪市、楚雄州、大理州的职位在本州(市)面试,其他州(市)和省级单位的职位在昆明面试。具体事宜通过校园网和“云南选调生招录”微信公众号另行通知。 综合成绩的计算方式为: 综合成绩=笔试成绩×40%+面试成绩×60%; 笔试、面试成绩四舍五入后均保留至小数点后2位,综合成绩四舍五入后保留至小数点后3位。 考试结束后,按照综合成绩从高到低的顺序提出拟选调人选,征求个人意见后确定为进入考察和体检环节人员,并签订三方就业协议。综合成绩高者放弃的,按照综合成绩从高到低进行递补。涉及大职位选调的,按照综合成绩从高到低的顺序依次与拟选调人选电话沟通,确定其具体选调职位。 (六)体检和考察 体检和考察工作拟于2025年3月中旬完成,由省级各选调机关和州(市)党委组织部按照公务员录用考察的有关要求组织实施考察,按照《公务员录用体检通用标准(试行)》组织体检。其中,报考各级公安机关和云南省监狱管理局的,按照人民警察录用体检标准组织体检。 (七)公示和录用 考察合格人员在校园网进行公示,公示无异议的,确定为拟录用人员,由省、州(市)两级公务员主管部门办理录用手续。新录用选调生试用期为一年。试用期满考核合格的予以任职定级,不合格的取消录用。 五、相关政策 (一)坚持选调生在基层锻炼成长方向。省级机关招录的定向选调生在录用后或试用期满后,结合所在单位定点帮扶等工作,到对口的县(市、区)、乡镇(街道)进行基层锻炼,时间不少于2年,并至少安排1年时间到村任职;州(市)级及以下机关招录的定向选调生在录用后安排到村任职2年。各级各部门按照干部管理权限负责选调生培养管理工作。 (二)引才待遇向基层、乡村振兴任务较重和边境边远地区倾斜。录用到迪庆州级、怒江州级和县级(五华区、盘龙区、官渡区、西山区、呈贡区、晋宁区、安宁市除外)以下机关的给予每人一次性1万元租房补贴,并差异化发放一次性工作生活补贴,具体是:①录用到迪庆州级、怒江州级机关的,博士3万元、硕士2万元;②录用到其他122个县(市、区)的,博士5万元、硕士3万元,其中,录用到27个国家乡村振兴重点帮扶县和抵边乡镇的,博士提高到8万元、硕士提高到4万元。 六、重要提示 (一)考生应如实填报个人信息,遵守考试纪律,配合选调机关工作,如有隐瞒情况、冒名顶替、弄虚作假、违反考试纪律等行为,一经查实,按照有关规定取消报考或选调资格。 (二)选调生招录中的不诚信行为,不仅会造成行政资源浪费,也会导致其他人就业机会的流失,广大毕业生应树立正确择业观,理性报考选调生。拟录用人员应按照选调机关时限要求签订三方就业协议,逾期未签订的,视同自动放弃选调资格,对签署高校毕业生三方就业协议后提出放弃我省选调资格的人员,原则上不予解约。 (三)本次选调考试不出版也不指定考试辅导用书,不举办也不委托任何机构或者个人举办考试辅导培训班。对于社会上有关公务员或选调生考试培训、网站或者出版物等,请广大考生提高警惕、理性对待,避免上当受骗,防止权益受损。 政策咨询电话:0871—63991560,63991561; 政策咨询邮箱:yngwykszx@163.com; 报名技术咨询电话:0871—63630349 附件:1.云南省2025年面向选定高校招录优秀毕业生计划 2.云南省2025年面向选定高校招录优秀毕业生报名推荐表 3.云南省27个国家级乡村振兴重点帮扶县名单 中共云南省委组织部 2024年10月 公告全文如下(滑动浏览): 为加强贵州省干部队伍建设,引进和储备一批党政机关后备力量和省属企事业单位高素质专业化人才,经研究,决定开展2025年定向部分高校选调优秀毕业生工作。现将有关事宜公告如下。 一、选调对象及职位 (一)选调对象 北京大学等41所高校所有专业及中国政法大学等14所高校中我省急需紧缺专业(详见附件1)大学本科以上学历、学士以上学位的2025年优秀毕业生(含少数民族高层次骨干人才培养计划人员)。 委托培养、在职培养和定向培养的高校毕业生,独立学院和中外合作办学大学(学院)毕业生,各类成人教育、远程教育毕业生不列为选调对象。 (二)选调职位 1.职位分类。选调职位分为党政机关职位和省属企事业单位职位。党政机关职位包含省级、市(州)级和县(市、区)级3个层级;省属企事业单位职位包含综合管理和专业技术2个类别。 2.专业要求。党政机关职位专业设置为财经方向、法学方向、土建交通方向、信息技术方向、工矿能源方向、农林方向、旅游生态方向、水利水电方向、文史哲方向、教育卫生方向10个方向以及学科门类、具体专业或不限专业。省属企事业单位职位专业设置为学科门类、具体专业或不限专业。其中,设为专业方向的职位,主要指该职位涉及的业务领域,具备相关专业背景的人员均可报考。 具体职位信息请登录“贵州省2025年定向部分高校选调优秀毕业生报名系统”(网址:https://zkecos.com/1728376600)查看。 二、选调条件 1.具有中华人民共和国国籍。 2.具有正确的政治立场和政治态度,认真学习习近平新时代中国特色社会主义思想,能够深刻领悟“两个确立”决定性意义,增强“四个意识”,坚定“四个自信”,做到“两个维护”,在思想上政治上行动上同以习近平同志为核心的党中央保持高度一致。 3.自觉践行社会主义核心价值观,爱党爱国,有理想抱负和家国情怀,甘于为国家和人民服务奉献,服从组织安排。 4.学习成绩优良,作风朴实,诚实守信,吃苦耐劳,有较好的人际沟通和语言文字表达能力。 5.截至报名首日,大学本科生及硕士研究生不超过30周岁,博士研究生不超过35周岁。具有参军入伍经历的可相应放宽2周岁。 6.2025年1月1日至12月31日期间获得相应的学历学位证书,符合拟报职位资格条件。 7.大学本科毕业生,还须满足下列条件之一: ①中共党员(含中共预备党员); ②担任学生干部一学年以上; ③获得过校级以上奖学金; ④获得过院系级以上表彰; ⑤具有参军入伍经历。 本省户籍或本省生源的大学本科毕业生报考市(州)级以下党政机关职位,大学本科毕业生报考省属企事业单位职位,不受此项上述5个条件的限制,但需满足拟报职位资格条件。 8.少数民族高层次骨干人才培养计划人员,须为非在职人员,且在毕业后定向到贵州省或按教育部门规定可到贵州省服务。 9.具有正常履行职责的身体条件和心理素质。 上述5至8条的相关印证材料需在报名时提供。 在校期间有违法违纪违规行为、学术不端和道德品行问题,有相关法律法规规定不得录(聘)用为公务员、事业单位和国有企业人员情形的,不得参加选调。 三、选调程序 (一)推荐报名 1.学校推荐及报名材料准备 报考人员须在网上报名前准备以下材料:1《贵州省2025年定向部分高校选调优秀毕业生报名推荐表》(附件2),经所在院系党组织审核同意、签署推荐意见并加盖公章;2身份证;3学信网查询的各学历层次学籍报告;4党员身份证明;5奖学金证书;6表彰证书;7学生干部证明;8参军入伍经历证明;9各类专业技能和职业资格证书;10论文及科研经历相关材料;11其他需要提供的材料。 【注:①至③为必须提交的材料;若有④至?相关材料,请根据个人实际情况准备。以上材料分别制成PDF(JPG、JPEG、PNG)格式文件,在报名时通过相应栏目上传。上传材料是择优确定进入素质测评人员的重要依据,须真实、准确、完整。多次获得奖学金、表彰,具有多段学生干部经历等情况的,须按照“应报尽报”的原则上传提交】 2.报名及资格审查 ①报名起始时间:2024年10月15日上午9:00。 ②报名截止时间: 省级党政机关职位和省属企事业单位综合管理职位,2024年10月21日14:00; 市(州)级党政机关职位,2024年10月23日14:00; 县(市、区)级党政机关职位和省属企事业单位专业技术职位,2024年10月25日14:00。 ③报名方式:登录“贵州省2025年定向部分高校选调优秀毕业生报名系统”(网址:https://zkecos.com/1728376600)查看具体职位信息,进行网上报名。报名系统将实时显示每个职位当前报名情况,报考人员可作为参考,及时、理性填报职位。 ④报名系统须实名注册,每名报考人员的身份证只能注册一个账号,注册后不可修改,请据实、谨慎填写。 ⑤每名报考人员可同时填报1个党政机关职位和1个省属企事业单位职位,也可只填报1个职位。 【注:报考人员须根据具体职位明确的条件进行填报,不得报考《中华人民共和国公务员法》《公务员录用规定》《事业单位人事管理回避规定》《关于规范省管企业人员招录(调用)工作的指导意见》等法律法规中明确应当回避情形的职位】 ⑥党政机关职位和省属企事业单位综合管理职位素质测评将在17个城市设置考点,报考人员可根据自身情况,在报名系统中选择考点城市,报名截止后不可修改。省属企事业单位专业技术职位素质测评考点由用人单位另行通知。 报名信息提交成功后,将对报考人员的选调资格及相关条件进行审查,报考人员须及时登录报名系统,查看是否通过资格审查,审查通过的进入择优环节,若因不符合该职位条件导致审查不通过的,可在规定时间内重新填报符合条件的职位。 资格审查贯穿选调全过程,在各环节发现报考人员不符合选调资格条件或存在弄虚作假、故意隐瞒本人重要信息等情况的,一经查实,取消选调或录(聘)用资格。 (二)择优确定进入素质测评人员及职位改报 1.党政机关职位和省属企事业单位综合管理类职位。在各阶段报名截止后,根据报考人员的政治素质、学习成绩、学历学位、专业方向、获得表彰、担任学生干部以及参军入伍经历等一贯表现进行综合评价排序,按计划选调人数1:10比例择优确定进入素质测评人员,报考人员须及时关注并查看是否进入所报职位素质测评环节。一经确定为所报职位进入素质测评人员的,不得改报。未确定为所报职位进入素质测评人员的,可及时改报其他符合条件的职位,改报主要按以下几个阶段进行: ①10月21日14:00,省级党政机关职位和省属企事业单位综合管理职位报名截止。未进入素质测评的报考人员可改报计划选调人数与报名人数未达到1:10比例的省级党政机关职位和省属企事业单位综合管理职位,以及市(州)级、县(市、区)级党政机关职位。 ②10月23日14:00,市(州)级党政机关职位报名截止。未进入素质测评的报考人员可改报计划选调人数与报名人数未达到1:10比例的省级党政机关职位、省属企事业单位综合管理职位和市(州)级党政机关职位,以及县(市、区)级党政机关职位。 ③10月25日14:00,报名和改报截止。按照计划选调人数与报名人数1:10比例以内(含1:10)确定进入素质测评人员。 2.省属企事业单位专业技术职位。报名结束后,进入素质测评比例由用人单位研究后确定。 (三)素质测评 1.党政机关职位和省属企事业单位综合管理职位素质测评包括笔试、面试。 ①笔试。笔试重点测查报考人员的政治立场、用习近平新时代中国特色社会主义思想指导分析和解决问题的能力及文字表达能力等。笔试结果分为合格和不合格,笔试合格的进入面试。 ②面试。面试重点测查报考人员的政治立场、综合分析、逻辑思维、心理素质和口头表达能力等。面试分值100分,合格分数线为60分,未达面试合格分数线的,取消进入下一环节资格。 同时报考党政机关职位和省属企事业单位综合管理职位的考生,素质测评结果通用。 笔试、面试时间及准考证打印时间将于10月30日前在报名系统公布。 2.省属企事业单位专业技术职位素质测评具体事宜由各用人单位另行通知,请报考人员保持通信畅通。 (四)确定签约人员 根据考生面试成绩和综合评价情况,结合我省干部队伍和省属企事业单位人才队伍结构需要,择优确定签约人员。签约人员只能签约1个职位,一旦签约则不可更改,如有违约行为,将记入个人诚信档案。 (五)体检、考察 1.体检。党政机关职位的体检工作按照《公务员录用体检通用标准(试行)》等有关规定执行,省属企事业单位职位的体检工作参照执行。体检费用由考生承担。 2.考察。党政机关职位的考察工作按照《公务员录用考察办法(试行)》等有关规定执行,省属企事业单位职位的考察工作参照执行。 体检、考察不合格的,不再进入后续环节。 (六)体能测评(人民警察职位) 人民警察职位签约人员体能测评工作按照录用人民警察体能测评项目和标准有关规定执行。 体能测评不合格的,不再进入后续环节。 (七)递补、调剂 在选调过程中,若有空缺职位,则适时在面试合格的人员中开展递补、调剂,相关事宜另行通知。 (八)公示录(聘)用 拟选调对象名单将按规定进行公示。公示无异议的,按照公务员录用和企事业单位人员聘用有关规定办理录(聘)用手续。 四、有关事宜 1.本次定向选调不收取考试费。 2.本次定向选调不出版也不指定考试辅导用书,不举办也不委托任何机构或者个人举办考试辅导培训班。 3.报考人员请密切关注报名系统、本校校园网和招生就业网以及用人单位网站的有关信息。 4.本公告由贵州省委组织部负责解释,未尽事宜,由贵州省委组织部研究确定。 网上报名和打印准考证技术问题咨询电话:4000880028 选调政策咨询电话:0851—96567(转0) 附件: 附件1:贵州省2025年定向部分高校选调优秀毕业生高校名单.doc 附件2:贵州省2025年定向部分高校选调优秀毕业生报名推荐表.doc 附件3:贵州省2025年定向部分高校选调优秀毕业生报考指南.docx 中共贵州省委组织部 2024年10月12日 公告全文如下(滑动浏览): 重庆市定向选调2025届急需紧缺专业应届优秀大学毕业生简章 为深入贯彻习近平总书记对加强和改进选调生工作的重要指示要求,大力加强高素质专业化干部队伍源头建设,根据中组部《关于进一步加强和改进选调生工作的意见》(组通字〔2018〕17号)等有关规定,结合重庆经济社会发展和干部队伍建设需要,经研究,决定定向选调一批2025届急需紧缺专业应届优秀大学毕业生。现将有关事宜公告如下: 一、选调范围 (一)国内普通高校应届优秀博士毕业生。 (二)国内部分高校硕士及以上应届优秀大学毕业生(具体报名条件见各有关高校就业信息网站发布的定向选调简章)。 委托培养、在职培养和定向培养的毕业生,网络学院、成人教育学院、独立学院、民办分校等毕业生不列入选调范围。 二、选调专业 报考人员须符合以下专业要求(根据教育部《研究生教育学科专业目录(2022年)》明确一级学科名称及代码,其下设二级学科毕业生均可报考): (一)大数据、智能化、装备制造等相关专业。①计算机和电子信息类:电子科学与技术(0809)、信息与通信工程(0810)、控制科学与工程(0811)、计算机科学与技术(0812)、软件工程(0835)、网络空间安全(0839)、电子信息(0854)、集成电路科学与工程(1401)、智能科学与技术(1405)、系统科学(0711)、数学(0701)、物理学(0702);②装备制造类:机械工程(0802、0855)、光学工程(0803)、仪器科学与技术(0804)、船舶与海洋工程(0824)、航空宇航科学与技术(0825)、农业工程(0828)、力学(0801);③能源动力类:动力工程及工程热物理(0807)、电气工程(0808)、石油与天然气工程(0820)、能源动力(0858);④材料类:材料科学与工程(0805)、冶金工程(0806)、化学工程与技术(0817)、矿业工程(0819)、材料与化工(0856)、化学(0703)。 (二)经济金融、现代管理等相关专业。理论经济学(0201)、应用经济学(0202)、金融(0251)、统计学(0714、0252)、税务(0253)、国际商务(0254)、保险(0255)、资产评估(0256)、数字经济(0258)、审计(1257)、会计(1253)、工程管理(1201、1256)、工商管理(1202、1251)、旅游管理(1254)。 (三)城市建设管理等相关专业。建筑学(0813、0851)、土木工程(0814)、水利工程(0815)、测绘科学与技术(0816)、地质资源与地质工程(0818)、交通运输工程(0823、0861)、城乡规划学(0833、0853)、风景园林(0862)、安全科学与工程(0837)、土木水利(0859)、生态学(0713)、环境科学与工程(0830)、资源与环境(0857)。 (四)食品医药卫生等相关专业。生物学(0710)、生物医学工程(0831)、生物工程(0836)、生物与医药(0860)、食品科学与工程(0832)、基础医学(1001)、临床医学(1002、1051)、公共卫生与预防医学(1004、1053)、药学(1007、1055)、中药学(1008、1056)。 在选调高校就读期间符合下列条件之一的,可不限专业:①获得过省级以上“三好学生”“优秀学生”“优秀学生干部”“优秀毕业生”“优秀团干部”“优秀共产党员”等荣誉称号;②获得过国家奖学金或国家励志奖学金;③省级以上青年马克思主义者培养工程培养对象;④担任校学生会(研究生会、团委)主席、副主席(书记、副书记)以及各部部长,院系学生会(研究生会、团委)主席(书记)一学年以上。 三、选调条件 (一)具有中华人民共和国国籍,且无国(境)外永久居留权。 (二)对党忠诚老实,有正确的政治立场和政治态度,深学笃用习近平新时代中国特色社会主义思想,深刻领悟“两个确立”的决定性意义,切实增强“四个意识”、坚定“四个自信”、做到“两个维护”,在思想上政治上行动上同以习近平同志为核心的党中央保持高度一致,拥护中国共产党的路线方针政策,甘于为国家和人民服务奉献,有志于从事党政工作。 (三)具备以下条件之一:①2024年10月前加入中国共产党(含中共预备党员);②优秀学生干部(获得过院系以上“优秀学生干部”等荣誉,或担任副班长以上学生干部);③获得过校级以上奖励;④具有参军入伍经历。 (四)全日制应届大学毕业生,学习成绩优良,作风朴实,诚实守信,吃苦耐劳,有较好的人际沟通和语言文字表达能力。毕业证和学位证须在2024年8月1日至2025年7月31日期间取得。 (五)年龄一般为18周岁以上,其中硕士研究生不超过28周岁(1995年10月以后出生)、博士研究生不超过32周岁(1991年10月以后出生),具有参军入伍经历的年龄可放宽2岁。 (六)身心健康,符合录用公务员的体检要求。 (七)没有违法违纪违规行为、学术不端或道德品行问题,没有《公务员录用规定》规定的不得报考公务员的情形。 (八)法律规定的其他条件。 四、选调程序 (一)网上报名 1.提交报考申请。报考人员于2024年10月14日10:00至2024年10月18日17:00登录七一网(www.12371.gov.cn)“选调生考试报名系统”,点击“定向选调”提交报考申请,男生填报“重庆市岗位一”、女生填报“重庆市岗位二”。报考人员应根据本人最高学历所学专业报考。 报名与考试时使用的本人有效身份证必须一致。报名时,报考人员应根据报名系统提示,认真仔细阅读诚信承诺书,并按要求如实、准确、完整填写报考信息的各项内容,上传本人近期清晰的免冠正面电子证件照片(蓝底或白底证件照,jpg格式,30kb以下),以及学校院系党组织和学校党委部门或就业部门签字盖章的《重庆市定向选调2025届应届优秀大学毕业生报名推荐表》(附件1,扫描或拍照后上传,内容完整清晰,jpg格式,300kb以下)。所有信息填报无误后,请单击“提交审核”按钮确认报考。 2.资格初审。中共重庆市委组织部根据报考人员网上报考信息,原则上在报考人员报名后2日内完成初审。对符合报考条件的,不得拒绝报名;对审查不合格的,应向报考人员说明理由。对通过资格初审的人员,审核单位下载报考人员报名信息,供资格复审时使用。 3.查询初审结果。报考人员完整填报报名信息后2日内登录七一网“选调生考试报名系统”查询是否通过资格初审。资格初审通过后,报考信息不能更改。报考人员如因信息填报错误未通过资格初审的,可于2024年10月20日17:00前,重新修改提交报名信息。资格初审不合格的,不能参加考试。报考人员如对资格初审结果有疑问,可电话咨询中共重庆市委组织部。 4.网上缴费。报考人员资格初审合格后,须在2024年10月21日17:00前完成网上缴费(根据渝发改收费〔2022〕156号文件规定,考务费标准为每科50元,两科合计100元)。网上缴费后请登录七一网“选调生考试报名系统”确认是否缴费成功,如缴费未成功,请及时与重庆市人事考试中心联系。网上报名后未在规定时间内缴费的,视为自动放弃报考。最低生活保障家庭人员可减免考务费(采取先交后退方式),请符合条件的报考人员于10月23日9:00至10月25日17:00办理减免考务费手续(具体办理方式见附件2)。逾期未办理者,不再减免考务费。 5.打印准考证。资格初审合格的报考人员于2024年10月29日10:00至11月2日23:00,登录七一网“选调生考试报名系统”,点击“定向选调”下载打印准考证(用A4纸打印,保证字迹、照片清晰)。逾期未打印准考证影响参加考试的责任自负。准考证是报考人员参加笔试、面试和资格复审的必备证件,请务必妥善保管。 (二)笔试。笔试时间初步定于2024年11月3日,在重庆市主城区统一设置考点(部分高校考生可选择在本校参加笔试,有关要求以本校就业信息网站发布的简章为准)。笔试科目为《行政职业能力测验》《申论》,每科分值100分,主要测试报考人员的政治理论水平、履职基本能力等综合素质,特别是用习近平新时代中国特色社会主义思想指导分析和解决问题的能力。参加考试时,考生必须同时携带本人准考证和有效身份证。笔试成绩可于2024年11月中旬登录七一网“选调生考试报名系统”查询。 (三)面试。根据重庆市岗位一、岗位二考生的笔试成绩,分别划定面试入围分数线。对进入面试考生组织统一面试,重点测试面试人员的综合分析能力、语言表达能力、组织协调能力、举止仪表等。面试总分100分,70分以上为合格。面试不合格者,不得列为体检人员。面试时间初步定于2024年11月23日,面试有关事宜将于2024年11月中旬在七一网“选调生招录”栏目公布。 (四)体检。面试合格人员进入体检。体检按照《关于修订〈公务员录用体检通用标准(试行)〉及〈公务员录用体检操作手册(试行)〉有关内容的通知》(人社部发〔2016〕140号)等有关规定执行。考生对非当日、非当场复检的体检项目结果有疑问时,可在接到体检结论通知之日起7日内提交复检申请。复检只进行一次,体检结果以复检结论为准。 (五)考察和资格复审。体检合格人员进入考察。考察主要了解考生在校现实表现、学习成绩、专业特长、遵纪守法等方面情况,特别是政治素质、道德品行、专业能力情况。考察时同步开展资格复审、核查考生档案,考生需提交《重庆市定向选调2025届应届优秀大学毕业生报名推荐表》原件及相关证明材料。 (六)公示。对考察合格者,中共重庆市委组织部按程序确定为拟录用人员,并在七一网“选调生招录”栏目公示5个工作日。 (七)签订协议。公示无异议者,签订三方就业协议。协议签订后,学生不得擅自变更或解除,如有违约行为,记入个人诚信档案。 五、相关政策 (一)未在规定时间内取得国家承认的毕业证、学位证或不按时报到的,取消录用资格。根据考生成绩、单位需求、个人意愿、专业特长等,博士研究生可分配到市级机关或区县级机关工作,硕士研究生可分配到区县级机关工作,并按规定办理公务员录用手续。鼓励大学毕业生自愿申请分配到乡镇(街道)工作。新录用人员试用期1年,试用期满考核合格,办理公务员任职定级手续;不合格的,取消录用资格。 (二)为加强选调生培养锻炼,按照中组部有关规定,在录用后或试用期满后,适时安排到乡镇(街道)、村进行锻炼。 (三)选调生在基层锻炼期满后,可参加上级机关公务员公开遴选;对工作表现突出、符合条件的,可择优选拔担任各级领导干部,或按程序纳入优秀年轻干部队伍进行重点培养。 (四)符合条件的选调生,可按规定享受所在区县同层次人才的引进优惠政策。 六、其他事宜 (一)资格审核贯穿选调全过程,报到前用人单位将再次审核考生档案、开展资格复审,凡发现报考人员有违规违纪行为、不符合报考资格、档案审核不合格等情形,即时取消选调资格,责任由考生自负。 (二)考生须认真阅读招录简章、注意事项和有关规定,按要求真实准确填报个人相关信息,并确保手机等通讯方式畅通,否则责任自负。 (三)笔试、面试时间可根据实际需要作适当调整,请考生密切关注七一网“选调生招录”栏目发布的相关信息,并及时做好出行安排。 政策咨询:023-63899706,023-63896932(兼传真) 网上报名技术咨询电话(重庆市人事考试中心):023-86868837 考务咨询电话(重庆市人事考试中心):023-88979842,023-86028713 本简章由中共重庆市委组织部负责解释。 附件: 1. 重庆市定向选调2025届应届优秀大学毕业生报名推荐表 2. 重庆市定向选调2025届应届优秀大学毕业生笔试办理减免考务费须知 中共重庆市委组织部 2024年9月27日 与2024年相比,今年变化不是特别多。 国内学校范围没有出现变化,留学生变化较大。国内高校“北京大学等43所“双一流”建设高校和北京交通大学等25所高校“双一流”建设学科应届优秀大学毕业生”可以参加定向选调和优培计划,而“北京工业大学等20所北京市属高校高精尖学科应届优秀大学毕业生”只能参加优培计划。 国外高校不仅增加了需要国外高校硕士本科还要在“本科阶段在“优培计划”面向的国(境)内相关学校(学科)就读”,相当于国外高校硕士门槛提高了,同时国外高校硕士还只能参加优培计划,无法报考定向选调了,要知道去年国外硕士是可以报考定向选调的! 定向选调名额上升,优培计划下降。北京2025年定向选调名额达到了520人,相比于2024年的460人直接上升了60人,而优培计划名额则略微下降,减少了5人。 公告全文如下(滑动浏览): 北京市2025年度定向选调和“优培计划” 招聘应届优秀大学毕业生公告 为进一步加强高素质干部队伍建设,大力培养首都高质量发展需要的优秀年轻干部人才,现决定在部分高校开展北京市2025年度定向选调和“优秀管理人才培养计划”(以下简称“优培计划”)招聘应届优秀大学毕业生工作。具体公告如下: 一、选调和招聘对象 定向选调和“优培计划”招聘对象包括北京大学等43所“双一流”建设高校和北京交通大学等25所高校“双一流”建设学科应届优秀大学毕业生。 “优培计划”招聘对象还包括: (一)北京工业大学等20所北京市属高校高精尖学科应届优秀大学毕业生; (二)2024年8月1日至2025年7月31日期间取得世界排名前100名的国(境)外院校(以2024年软科世界大学学术排名为准)研究生学历学位、学制1年及以上、未落实工作单位,且本科阶段在“优培计划”面向的国(境)内相关学校(学科)就读的留学回国人员。 相关学校(学科)具体名单见附件。 定向选调职位为市级、区级机关和乡镇街道职位,计划选调520名;“优培计划”招聘职位为市属企事业单位职位,计划招聘495名。 二、选调和招聘条件 (一)具有中华人民共和国国籍; (二)政治素质好,具有正确的政治立场和政治态度,认真学习习近平新时代中国特色社会主义思想,能够深刻领悟“两个确立”的决定性意义,增强“四个意识”、坚定“四个自信”、做到“两个维护”,自觉在思想上政治上行动上同以习近平同志为核心的党中央保持高度一致; (三)自觉践行社会主义核心价值观,爱党爱国,有理想抱负和家国情怀,甘于为国家和人民服务奉献; (四)作风朴实,诚实守信,吃苦耐劳,有较好的人际沟通和语言文字表达能力; (五)学习成绩优良,最高学历期间必修课程无重修或补考,能如期毕业并取得大学本科及以上学历和相应学位的2025年全日制应届毕业生;国(境)外高校非北京常住户口留学人员应符合《北京市促进留学人员来京创业和工作暂行办法》规定的条件要求; (六)截至2024年9月,年满18周岁,本科生一般不超过24周岁,硕士研究生一般不超过27周岁,博士研究生一般不超过30周岁; (七)具有正常履行职责的身体条件和心理素质; (八)具备下述条件之一(京外高校的非北京生源应届毕业生须具备下述第2项条件): 1.中共党员(含中共预备党员); 2.在选调和招聘高校就读期间,获得过校级及以上“三好学生”“优秀学生干部”或者校级一等及以上学生奖学金; 3.具有参军入伍经历。 报考定向选调的人员还应具备《中华人民共和国公务员法》规定的条件。 定向培养、委托培养的应届毕业生,独立学院毕业生,毕业后申请第二学士学位毕业生,各类成人教育、远程教育毕业生,专升本毕业生不在定向选调和“优培计划”招聘范围内。 有违法违纪违规行为、学术不端和道德品行问题的,或有《中华人民共和国公务员法》和其他有关法律法规规定不得录用或聘用情形的,不得报考。报考人员不得报考录用后即构成回避关系的职位。 三、选调和招聘程序 选调工作严格按照公务员考录有关规定开展,“优培计划”招聘工作结合企事业单位招聘要求参照执行,采取自愿报名、组织推荐和考试考察相结合的方式进行。“优培计划”职位分为Ⅰ、Ⅱ两类,其中Ⅰ类为市级部门所属事业单位职位,报考此类职位的考生须参加定向选调笔试;Ⅱ类为市属高校、科研院所、医院、企业职位,仅报考此类职位的考生不参加定向选调笔试,具体招聘环节由各单位自行组织,具体工作流程和相关要求可查询各单位网站发布的招聘公告。留学回国人员组织推荐、资格复审、考察、签约等工作根据实际情况开展。主要有以下环节: (一)报名推荐 1.发布公告。在北京市人力资源和社会保障局网站人事考试频道发布公告、简章。如需咨询报名条件等事宜,可与选调或招聘单位联系,咨询电话可通过简章查询。 2.网上报名。凡符合条件的应届毕业生均可于2024年9月25日9:00至2024年9月29日18:00期间,登录北京市人力资源和社会保障局网站人事考试频道(网址为http://rsj.beijing.gov.cn/ywsite/bjpta/,以下简称“报名系统”)或“北京人社”APP“人事人才”栏目进行报名。 符合报名条件的人员可同时报考1个定向选调职位、1个“优培计划”Ⅰ类职位、1个“优培计划”Ⅱ类职位,也可报考其中的1个或2个职位,每类最多报考1个职位。报考“优培计划”Ⅱ类职位的,报考前要认真阅读单位网站(见招聘简章备注栏)发布的招聘公告。 报名与考试时使用的本人有效居民身份证必须一致。报名时,考生要仔细阅读诚信承诺书,提交的报考申请材料应当真实、准确。提供虚假报考申请材料的,一经查实,即取消报考资格。对伪造、变造有关证件、材料、信息,骗取考试资格的,将按照公务员录用考试违纪违规的有关规定处理。考生与报考单位工作人员有亲属关系的,应当在报名时主动报告。 3.查询资格审查结果。考生于2024年9月25日至2024年9月30日期间登录报名系统查询是否通过资格审查。通过资格审查的,不能再报考其他职位。2024年9月25日9:00至2024年9月29日18:00期间,未通过资格审查的,可以改报其他职位;未审查的,考生可联系定向选调或“优培计划”招聘单位,申请改报其他职位;2024年9月29日18:00至2024年9月30日18:00期间,未审查或未通过资格审查的,不能再改报其他职位。 对报考资格的审查贯穿招录全过程。在各环节发现报考者不符合报考资格条件的,均可取消其报考资格或者录用聘用资格。 4.组织推荐。考生填写《北京市选调生推荐表》或《北京市“优秀管理人才培养计划”人员推荐表》上交各高校党委组织部审查推荐(留学回国人员为中共党员的须提供党组织关系所在单位<地>出具的推荐表,非中共党员的须提供本科就读学校出具的推荐表)。各高校党委组织部会同院系党组织在笔试前按照报考人员条件,负责对本校报名的毕业生进行报名信息审核,出具推荐意见。加盖公章的推荐表由考生在资格复审环节提交至定向选调或“优培计划”招聘单位。 5.打印准考证。报考定向选调职位或“优培计划”Ⅰ类职位的考生审核通过后,可于2024年10月15日10:00至2024年10月20日9:30期间从报名系统下载打印准考证。 (二)笔试面试 6.笔试。报考定向选调职位或“优培计划”Ⅰ类职位的考生参加统一笔试。笔试计划于2024年10月20日(星期日)上午9:00至11:30在北京、上海、武汉、西安进行,考试科目为《综合能力测试》,考试时限150分钟,满分100分。2024年10月30日后,考生可通过报名系统查询笔试成绩和合格分数线,打印笔试成绩通知书,作为参加各定向选调或“优培计划”Ⅰ类职位招聘单位面试及调剂的凭证。 7.资格复审。定向选调和“优培计划”Ⅰ类招聘单位根据笔试成绩从高到低的顺序,按照定向选调或“优培计划”招聘简章中规定的面试比例确定拟进入面试人选名单。拟进入面试人选须进行资格复审,资格复审包括审查考生户籍、身份、学历、报考职位资格条件要求的相关等级、资格、资质证书等材料。凡有关材料主要信息不实,影响资格复审结果的,选调或招聘单位有权取消该报考人员参加面试的资格。 8.确定首批面试人选名单。定向选调和“优培计划”Ⅰ类招聘单位根据考生资格复审情况确定首批进入面试人选,该名单将于2024年11月2日在报名系统公布。 9.调剂。资格复审后,达到笔试合格分数线的人数与计划录用人数比例低于面试比例的定向选调和“优培计划”Ⅰ类职位,将进行调剂。调剂职位将于2024年11月2日在报名系统公布,考生可于2024年11月4日9:00至2024年11月5日18:00期间登录报名系统进行报名。参加统一笔试、成绩达到合格分数线,且未进入首批参加面试人选名单的考生可参加调剂。根据调剂报名考生的笔试成绩,按照职位空缺名额,通知进入调剂范围的考生进行调剂资格审查。审查结束后在报名系统公布调剂人员名单。 10.面试和专业能力测试。定向选调面试公告将在报名系统发布,部分选调单位将组织专业能力测试。参加面试人数与计划录用人数比例低于3:1的定向选调职位,考生面试成绩应达到面试公告中确定的面试合格分数线方可进入体检和考察。“优培计划”Ⅰ类职位面试和专业能力测试工作在定向选调面试工作结束后开展,由各招聘单位按照事业单位招聘要求自行组织,相关公告将在招聘单位网站发布。 11.确定综合成绩。报考定向选调和“优培计划”Ⅰ类招聘职位考生综合成绩的计算方法为:未组织专业能力测试的,笔试成绩占30%,面试成绩占70%;组织专业能力测试的,笔试成绩占30%,专业能力测试成绩占20%,面试成绩占50%。按照综合成绩从高到低的顺序确定参加体检和考察的人选。 (三)体检考察 12.体检。定向选调体检工作严格按照公务员录用体检通用标准等有关规定组织实施,在北京市指定的体检医疗机构进行体检。“优培计划”招聘体检工作由各招聘单位根据聘用要求自行组织。 13.考察。深入考察对象所在高校、档案存管机构了解情况,全面了解考察对象的政治素质、道德品行、能力素质、心理素质、学习表现、遵纪守法和廉洁自律等情况。 (四)公示和办理录用手续 14.公示。根据考试成绩、体检结果和考察情况综合考虑择优确定拟选调或聘用人选,名单在单位网站进行公示,定向选调公示期为5个工作日,“优培计划”招聘公示期为7个工作日。 15.办理录用手续。公示无异议的,定向选调或“优培计划”招聘单位与拟选调或聘用人员签订高校毕业生就业协议,拟录用人员取得学历、学位证书后,分别办理公务员录用手续或签订聘用合同(劳动合同),并协助办理户籍迁移等相关手续。 录用工作结束后,将适时开展定向选调补录工作,公告另行发布。 报考本次定向选调或“优培计划”招聘的人员,也可以参加北京市2025年度公务员考录。考生一经确定为定向选调生或“优培计划”人员,其参加的北京市2025年度公务员考录程序自动终止。 本次考试不收取任何费用。有关报考政策、考务安排等详见《北京市2025年度定向选调和“优培计划”招聘应届优秀大学毕业生报考指南》,请各位考生详细阅读后报考。 政策咨询电话:010-55568755 网上报名技术及考务咨询电话:010-12333 中共北京市委组织部 2024年9月19日 2025年浙江选调整体招录人数比2024年增加83人。 其中,常规选调今年新增人数最为显著,省市机关招录270人,比2024年新增33人;县乡机关招录601人,比2024年新增43人。定向紧缺专业选调:省市机关招录89人,比2024年新增1人;山区海岛县招录137人,比2024年新增6人。 2024年浙江选调面向58所高校开展选调,2025年浙江选调共面向59所高校开展选调,今年新增了1所浙江省内本科院校的选调资格,新增的1所院校是:西湖大学。 公告全文如下(滑动浏览): 根据公务员法和有关规定,经研究,决定开展2025年度浙江省党政机关选调应届优秀大学毕业生工作。现就有关事项公告如下: 一、选调类别、数量及选调高校范围 本次选调分为常规选调和定向紧缺专业选调,两类选调同步进行,选调计划共1097名。 (一)常规选调:区分省市机关、县乡机关2个层级,共面向59所高校开展选调(见附件1),计划共871名。 1.省市机关:选调计划共270名(见附件2),其中,同时面向16所浙江省内本科院校的市直机关选调计划52名(见附件3)。 2.县乡机关:选调计划共601名(见附件4)。 3.同时面向5所政法大学:省纪委省监委机关和省市县公安、检察、法院、司法等系统要求法律专业背景的选调职位,在对应相应层级选调高校的基础上,同时面向中国政法大学、西南政法大学、华东政法大学、中南财经政法大学、西北政法大学选调,计划共86名(见附件5), (二)定向紧缺专业选调:定向部分高校31类紧缺专业(见附件6)开展选调,计划共226名(见附件7)。 1.省市机关:选调计划共89名。在选调计划对应的定向选调高校就读且所学专业与选调职位要求的紧缺专业名称(代码)相一致、符合报名资格条件的考生,可以报考。 2.山区海岛县(名单见附件8):选调计划共137名。所学专业为31类紧缺专业之一且所学专业与就读定向选调高校相对应、符合报名资格条件的考生,可以报考。 选调高校定向培养、委托培养、在职培养和网络学院、成人教育学院、独立学院的应届毕业生,以及按全日制教育方式培养、但学历证书明确为“非全日制”的应届毕业生,不列入选调范围。 二、资格条件 除符合《公务员录用规定》明确的报考资格条件外,还应符合以下条件: 1.政治素质良好,忠诚于党、爱国奉献、为民服务,有志于从事党政机关工作,服从组织分配。 2.2025年全日制应届毕业生。选调高校的往届毕业生在毕业当年即参加团中央服务“西部计划”、“欠发达地区计划”,且报名时仍在服务期间的,可按2025年应届毕业生身份报考。 3.截至2024年10月9日,年满18周岁,其中,大学本科生不超过25周岁(1998年10月9日以后出生),硕士研究生不超过28周岁(1995年10月9日以后出生),博士研究生不超过30周岁(1993年10月9日以后出生)。具有参军入伍经历的,报考年龄可放宽2岁。 4.具备下列条件之一:①中共党员(含预备党员);②在选调高校就读期间,担任班级委员、共青团支部委员、院系级学生会(研究生会、团委)中层副职、院系级社团副职及以上职务,且任职时间满1个学年以上;③在选调高校就读期间,获得“三好学生”“优秀毕业生”“优秀团员”等校级以上综合性表彰奖励。 报考山区海岛县定向紧缺专业选调职位的考生,对该项资格条件不作要求;报考同时面向浙江省内本科院校市直机关常规选调职位的考生,应为中共党员(含预备党员),并同时符合担任相应层级学生干部或校级以上综合性表彰奖励的有关要求。 5.学习成绩优良,按照教育部学制有关规定,能够在2025年7月31日前如期取得毕业证书和学位证书。报考常规选调的博士研究生、报考定向紧缺专业选调的研究生,经审核同意后可放宽取得学历学位的期限,但最迟不超过2025年12月31日(以学历学位证书落款时间为准)。 6.具有正常履行职责的身体条件和心理素质。 7.具备选调职位要求的其他资格条件。 凡因违法违纪受过刑事处罚、各类处分,或有公务员法及其他有关法律法规、规章政策明确不得录用为公务员情形的,不得报考。 三、选调程序 (一)学校推荐。选调高校符合资格条件的学生,向所在院系级以上党组织提交个人申请,并如实填报《2025年度浙江省选调生报名推荐表》(见附件9,以下简称《报名推荐表》)。选调高校院系级以上党组织对照本公告明确的资格条件,对申请报名的学生进行资格审核,并盖章确认推荐。浙江省内本科院校的专升本、联合培养的应届毕业生,不列入市直机关常规选调职位的推荐报名范围。 (二)网上报名。2024年10月9日9:00—10月17日17:00,考生可登录“浙江选调生报考专栏”(http://xd.zjks.com)注册报名。每名考生只能选择常规选调或定向紧缺专业选调其中的1个职位报名,并上传审核盖章的《报名推荐表》(1M以内,扫描清晰)。考生不得报考录用后即构成公务员法第七十四条所列情形的职位,也不得报考与本人有夫妻关系、直系血亲关系、三代以内旁系血亲关系以及近姻亲关系的人员担任领导成员的选调单位的职位。 本次选调笔试,在北京、成都、深圳以及杭州、宁波、温州、金华设笔试考区。考生网上报名时应选定笔试考区。 (三)资格初审。2024年10月10日9:00—10月18日12:00,选调单位对报名考生进行资格初审。未作资格初审的考生,可更改报考职位及报名信息;未通过资格初审的考生,可在规定的报名时间内改报其他职位;通过资格初审的考生,不能更改报考职位及报名信息。资格初审结果可在考生个人注册报名页面查询。 2024年11月6日9:00—11月10日9:00,通过资格初审的考生可在个人报名网页下载打印笔试准考证。 (四)笔试。2024年11月10日9:00—12:00,在所设考区同步开展笔试。笔试为《综合能力测试》1个科目,考试时长180分钟,满分150分。笔试不设最低开考比例,不核减或取消选调计划。考生参考时,须携带本人准考证和身份证,并严格落实准考证明确的有关事项。 笔试阅卷评分后,区分省市机关、县乡机关2个层级分别划定笔试合格分数线。在合格分数线以上,按笔试成绩由高到低及规定比例确定入围面试人选,其中,常规选调的省直机关选调职位按1:5比例、市直以下机关选调职位按1:3比例,定向紧缺专业选调职位均按1:5比例确定入围面试人选;不足规定比例的,在合格分数线以上,按实际人数确定入围面试人选;规定比例内末位考生笔试成绩并列的,一并确定为入围面试人选。笔试成绩仅作为考生入围面试和面试阶段规定比例内末位考生成绩并列时优先确定拟选调人选的依据,不带入面试环节,不与面试成绩合成总成绩。2024年12月4日起,考生可在报名网站查询个人笔试成绩。 (五)面试。2024年12月14日8:30,在省直选调单位、各市政府所在地同步开展面试。面试满分为100分,合格分数线为75分;面试未达合格分的考生,不进入选调后续环节。 面试前,选调单位对入围面试考生进行资格复审,资格复审不合格的,取消面试资格。报考人民警察选调职位的,按要求进行体能测试。明确要求专业测试的,在面试阶段由选调单位组织开展。资格复审、体能测试、专业测试的时间、地点、需提交资料及有关注意事项,由选调单位另行通知。 考生放弃面试资格的,须由本人在面试开始48小时前向选调单位书面提出,由此产生的缺额,相关选调职位视情依次递补。因考生资格复审不合格产生的缺额,不递补。 如因特殊情况需调整笔试面试时间地点及组织形式,将以手机短信方式另行通知,请保持手机号码通信畅通。 (六)初定人选。面试结束后,按照“首轮排名,二轮双选”的方式确定拟选调人选。 首轮排名:在面试合格分以上,根据考生面试成绩由高到低排名,按选调职位计划数1:1比例确定拟选调人选。规定比例内末位考生面试成绩并列的,笔试成绩较高的考生优先确定为拟选调人选;选调单位也可根据编制空缺情况,一并确定为拟选调人选。 二轮双选:通过“依次增补”和“双向洽谈”方式,选调单位可根据编制空缺情况,对符合条件的考生再进行择优选调。“依次增补”:面试结束当日,常规选调的省直机关和杭州、宁波、衢州、舟山、丽水5市市直机关,以及定向紧缺专业选调单位,可在报考同一选调职位面试成绩合格但未被首轮排名确定为拟选调人选的考生中,按面试成绩由高到低依次增补确定拟选调人选。“双向洽谈”:报考省市机关选调职位、面试成绩合格但未被首轮排名或依次增补确定为拟选调人选的考生,可参加以下2类双向洽谈,但只能填报1个洽谈志愿。①市直机关双向洽谈:符合条件的考生,可参加温州、嘉兴、湖州、绍兴、金华、衢州、舟山、台州、丽水9市市直机关的双向洽谈,但不得参加原报考市的双向洽谈。②“市选县用”:各市委组织部通过双向洽谈为下辖县(市、区)选调优秀毕业生,符合条件的考生,可参加任意一市“市选县用”双向洽谈。A.山区海岛县“市选县用”选调生,纳入市直机关选调生管理,享受山区海岛县新录用选调生一次性补贴,2年基层锻炼结束后到县级机关任职;在县级机关任职满3年后,根据选调生实际表现和本人意愿,可继续留任县乡机关,也可调任市直机关。B.山区海岛县以外的其他县(市、区)“市选县用”选调生,按县直机关选调生培养管理。 双向洽谈由省委组织部统一组织,各市委组织部具体实施,时间地点另行通知。其中,山区海岛县“市选县用”可由相关市委组织部视情在报考本市市直机关符合条件的考生中先行开展。 考生经“双向洽谈”确定为拟选调人选后,原报考职位不再将其列为递补人选。报考市直机关选调职位的省内本科院校考生以及报考县乡机关常规选调职位的考生,不参加双向洽谈;报考山区海岛县定向紧缺专业选调职位的考生,仅参加本选调职位的“依次增补”。 (七)体检、考察。体检工作按照《关于修订〈公务员录用体检通用标准(试行)〉及〈公务员录用体检操作手册(试行)〉有关内容的通知》(人社部发〔2016〕140号)、《关于进一步做好公务员考试录用体检工作的通知》(人社部发〔2012〕65号)和《关于印发〈公务员录用体检特殊标准(试行)〉的通知》(人社部发〔2010〕82号)等文件规定执行;体检工作实施前,国家出台新规定的,按新规定执行。 考察工作按中组部《公务员录用考察办法(试行)》执行;报考公安、司法行政系统人民警察职位人选的考察,还应按《公安机关录用人民警察政治考察工作办法》(公通字〔2020〕11号)执行。 体检、考察具体安排由选调单位另行通知。考生不按规定时间地点参加体检的,视作自动放弃选调资格;考生在体检、考察过程中弄虚作假、隐瞒实情造成结果失真的,取消选调资格。首轮排名确定的拟选调人选体检考察不合格或放弃选调的,选调单位可从同一职位的面试成绩合格人选中由高到低依次递补;二轮双选确定的拟选调人选体检考察不合格或放弃选调的,不递补。 (八)公示、录用。拟选调人选公示名单在相关选调高校张榜公示,公示期为5个工作日。公示期满后,无不良反映或反映问题经核实不影响公务员录用的,选调单位与拟选调人选签订高校毕业生就业协议,并约定5年内不得调至浙江省外工作(中组部开展的公开遴选除外)。对反映问题影响公务员录用并查有实据的,或在2025年5月31日前仍无法查清的,均不予录用。拟选调人选如期取得相应学历学位证书后,办理公务员录用手续;未如期取得相应学历学位证书且不符合放宽取得期限情形的,不予录用。 四、有关事项 资格审查贯穿选调工作全过程,如考生存在不符合公务员录用或选调要求的情形,一经发现,取消选调资格。提倡诚信报考,维护选调工作严肃性,考生在面试开始前48小时内放弃面试资格、公示后放弃录用资格、录用后无正当理由逾期不报到的,将列入浙江省公务员招录违约名单。本次选调笔试、面试、体检均不收取费用,在面试和体检期间,选调单位将为考生免费提供住宿餐饮等必要保障。热忱欢迎各选调高校应届优秀毕业生踊跃报考。 网上报名技术咨询电话:0571-88396764、88396765;选调政策咨询电话详见各选调职位计划表。 9月19日,上海市2025年度选调生考试公告发布,共计227个职位,招录435人。根据本年度的公告,选调对象基本不变,倾向于985、211高校的应届本科、硕士或博士毕业生。 与往年不同的是,本次考试特别新增了先导产业定向选调职位,属于信息技术专业类别,利好人工智能专业的同学报考。其次是,笔面比例由之前的3:7变为4:6。 公告全文如下(滑动浏览): 2025年度选调应届优秀大学毕业生公告 为进一步加强干部队伍建设,提升上海人才竞争力,大力培养适应改革发展需要的优秀年轻干部人才,现决定在部分高校开展上海市2025年度选调应届优秀大学毕业生工作。具体公告如下: 黑龙江2025年定向选调院校数量和名单,与去年相比没有发生变化,但招录人数明显收缩,以近5年来黑龙江定向选调招录人数为例,定向统招人数均在1450-1600人之间,而2025年招录人数下降至1311人,缩招15%。 公告全文如下(滑动浏览): 为深入贯彻落实习近平总书记对加强和改进选调生工作的重要指示精神,加强年轻干部队伍“源头工程”建设,大力吸引高层次高素质优秀人才和急需紧缺专业人才,助推黑龙江省经济社会发展,根据中组部《关于进一步加强和改进选调生工作的意见》(组通字〔2018〕17号),经研究决定,2025年度继续面向部分高校定向选调一批应届优秀大学毕业生(高校名单见附件1)。现将有关事宜公告如下: 一、选调单位 1. 省直有关机关单位(具体见附件2)。 2. 哈尔滨市、齐齐哈尔市、牡丹江市、佳木斯市、大庆市、鸡西市、双鸭山市、伊春市、七台河市、鹤岗市、黑河市、绥化市、大兴安岭地区市(地)直有关机关单位(具体见附件3)。 3. 部分县(市、区)直有关机关单位(具体见附件4)。 二、选调对象和条件 (一)选调对象 1. 招录范围的高校2025年在校应届全日制本科及以上学历、学士及以上学位优秀毕业生。 2. 全日制本科在招录范围的高校就读,并取得相应学历学位的2025年在校(国内高校)应届全日制硕士毕业生;全日制本科或硕士在招录范围的高校就读,并取得相应学历学位的2025年在校(国内高校)应届全日制博士毕业生。 上述条件满足其一即可。不包含:定向培养、委托培养的应届本科生、研究生,独立学院毕业生,民办高等院校毕业生,毕业后申请第二学士学位毕业生,各类成人教育、远程教育的毕业生。 (二)选调条件 1. 具有中华人民共和国国籍,拥护中华人民共和国宪法。 2. 思想政治素质好,具有正确的政治立场和政治态度,认真学习习近平新时代中国特色社会主义思想,坚定拥护“两个确立”,坚决做到“两个维护”,在思想上政治上行动上同以习近平同志为核心的党中央保持高度一致,自觉践行社会主义核心价值观,爱党爱国,品行端正,诚实守信,有理想抱负和家国情怀,甘于为国家和人民服务奉献。 3. 学习成绩优良,专业知识扎实,能够按时获得相应学制的毕业证和学位证,研究生学历的须具有大学本科学历和学士学位。具有一定的组织协调、综合分析、语言表达和文字综合能力。应届本科、硕士毕业生应于2025年7月31日前取得相应毕业证和学位证,应届博士毕业生应于2025年12月31日前取得相应毕业证和学位证。 4. 符合下列四项条件之一的优先选调:①中共党员(含预备党员);②在本科或研究生学习期间至少连续半年担任过学生干部;③在本科或研究生学习期间获得过校级以上奖励;④具有参军入伍经历(上述条件计算时间截止到2024年9月24日)。 5. 年满18周岁以上,其中,本科生年龄为30周岁以下(1993年10月及以后出生),硕士研究生年龄为32周岁以下(1991年10月及以后出生),博士研究生年龄为35周岁以下(1988年10月及以后出生)。具有参军入伍经历人员年龄相应放宽两岁。条件优秀的,年龄可适当放宽。 6. 具有正常履行职责的身体条件和心理素质,符合公务员录用体检标准。 7. 具备选调单位要求的其他资格条件。 8. 凡在校期间有违法违纪违规行为、学术不端和道德品行问题,曾受过各种处分处理人员,以及有《中华人民共和国公务员法》和其他法律法规规定不得录用为公务员情形的,不得报考。报考人员不得报考录用后即构成回避关系的招录岗位。 9. 如有隐瞒情况、冒名顶替、弄虚作假、违反考试纪律的行为,档案造假或存在其他问题的,一经查实,按照有关规定立即取消报考或录用资格。重要档案材料不全、个人经历不明、历史状况不清而无法进行有效考察的,达不到选调生应当具备的条件或者不符合报考职位要求的,不得确定为拟录用人选。 10. 报考者应诚信报考,如实填报信息、提供有关证明材料。资格审查将贯穿选调工作全过程,在选调各环节发现报考者弄虚作假、填报信息不实或不符合报考资格条件的,取消选调资格。 三、选调程序 1. 人选报名。报名时间为9月4日8:30至9月24日17:30。符合条件的学生自愿报名,登录“黑龙江省选调生工作网”(http://gongxuan.ljxfw.gov.cn),点击“报考人员入口”,进入定向选调生报名端口,注册并如实填写《黑龙江省2025年定向招录选调生报名推荐表》,并上传政治面貌、担任学生干部经历、获得校级以上奖励、参军入伍经历等有关证明材料彩色扫描件(PDF格式,分辨率300dpi)。上传近期正面免冠证件照(红、蓝、白底均可,jpg格式,利用图片软件制作时,照片宽高为130×160像素,分辨率350dpi,颜色模式为24位RGB真彩色)。每人可填报2个志愿,第一志愿为省直或者各市(地)直、县(市、区)直岗位,第二志愿为各市(地)直(不含哈尔滨市)或者县(市、区)直岗位。如第一志愿和第二志愿均为市(地)直岗位,两个岗位须为不同市(地)的岗位;如第一志愿和第二志愿均为县(市、区)直岗位,两个岗位须为不同县(市、区)的岗位,两个志愿均需符合岗位报考条件。职位志愿为梯次志愿,在填报志愿时,应尽量形成梯次。第一志愿和第二志愿分批次录取,视情况适当调剂。 2. 资格审查。对照选调对象、选调条件和岗位报考条件进行资格审查。资格审查结果通过“黑龙江省选调生工作网”报名系统进行反馈。对不符合岗位报考条件的,报考人员可在报名时间内改报其他岗位。 3. 学校推荐。通过报名资格审查的报考人员及时从报名系统正反面打印1份《黑龙江省2025年定向招录选调生报名推荐表》(以下简称《推荐表》)报所在院系审核盖章,学校就业指导部门根据选调条件提出推荐意见。考生在9月25日17:30前将院系和学校盖章的《推荐表》正反面彩色扫描件(PDF格式,分辨率300dpi)上传报名系统,《推荐表》纸质版待考察时由考察组收取。 4. 二轮选报。2024年9月25日10:00至9月26日11:30,通过“黑龙江省选调生工作网”发布各招录岗位报名数量情况。资格审查通过的考生可登录网站报名系统,参考有关招录岗位报名数量进行二轮选报(仅能修改本人的报考岗位信息,不能修改报名个人信息)。二轮选报审核通过的,按本人调整后的志愿报考;审核未通过的,仍维持本人原填报志愿。二轮选报审核结果将通过“黑龙江省选调生工作网”报名系统公布。 5. 考试。黑龙江省委组织部统一组织考试。考试分为笔试和面试,笔试科目为《综合素质测试》,面试为结构化面试,满分均为100分。考试时间暂定10月下旬,具体时间另行通知,考试地点设在哈尔滨市,考生须持本人准考证和身份证原件到指定考点参加考试(具体考试时间、考点以准考证注明为准,请考生及时关注“黑龙江省选调生工作网”通知)。2024年10月上旬考生可从报名系统打印本人准考证(具体时间以“黑龙江省选调生工作网”通知为准)。 从关心关爱出发,按相应标准对同时参加笔试和面试的外地考生给予往返路费、住宿费用和市内交通费用补贴。 6.考察和体检。对考试成绩(考试成绩=笔试成绩×50%+面试成绩×50%)达到合格分数以上的考生(合格分数线根据实际考试情况划定),依据优先选调条件进行综合素质评定(具体见附件5)。综合考虑干部队伍结构、工作岗位需求、考生专业、考试成绩、综合素质、个人志愿、学校推荐意见等,根据总成绩(总成绩=考试成绩+综合素质得分)择优确定考察体检对象。涉及按总成绩排名,如总成绩相同,则以面试成绩高者排名列前;如总成绩、面试成绩均相同,则以笔试成绩高者排名列前。 考察体检由黑龙江省委组织部牵头,招录单位组织实施。考察主要了解考生的政治素质、道德品行、学习成绩、遵纪守法等综合表现情况,一并进行报考资格复审。体检按照公务员录用体检标准和程序进行,分别由招录单位统一组织实施,体检费用由招录单位承担。考察体检时间另行通知(具体时间以“黑龙江省选调生工作网”发布通知为准)。 7.公示和办理录用。黑龙江省委组织部根据考察和体检等情况,研究确定拟选调人选,并在考生学校进行公示。根据公示情况,研究确定正式选调人员。2025年7月,待正式选调人员毕业后,黑龙江省委组织部集中办理公务员录用相关手续。对在规定时间内未获得相应学历、学位或不能正常毕业的选调人员,取消录用资格。 四、管理和使用 选调人员试用期间在落编单位工作1年,试用期满考核合格后,按照中央组织部要求,省级机关选调生到基层锻炼时间不少于2年,并至少安排1年时间到村任职;市级及以下机关选调生到村任职2年时间。选调人员在村任职期间,履行大学生村官有关职责,按照大学生村官管理。 把选调生培养使用纳入年轻干部队伍建设总体规划。用人单位指定相关领导干部担任选调人员导师,对其进行传帮带,帮助选调生熟悉情况、增强本领、锤炼作风。用人单位为选调生建立成长档案,跟踪管理,精准培育。各级组织部门定期组织召开座谈会和谈心谈话。 选调人员试用期为1年,试用期间直接执行定级工资和车补标准,转正定级后级别工资高定两档。试用期满经考核合格的,办理转正手续;并在职数限额内,博士研究生任命为二级主任科员,硕士研究生任命为四级主任科员,本科生任命为一级科员;考核不合格的,报黑龙江省委组织部审核后,取消其录用资格。 招录到省直单位的定向选调生,每人给予1000元/月的租房补贴,连续发放5年。招录到各市(地)单位的定向选调生,享受当地人才引进相关优惠政策(详见附件6)。 选调人员在黑龙江省最低服务年限为3年(含试用期),期间不得通过考录、借调等方式离开黑龙江省,否则按照《最低服务年限承诺书》有关条款追究责任。 五、有关事项 请考生保持报名时填报的联系方式畅通,由于考生个人原因不能按时接到相关通知的,由考生本人承担相应后果。因不可抗力因素,对考试招录时间等工作安排进行调整的,招录单位不承担任何法律责任。本公告由黑龙江省委组织部负责解释。 咨询电话:0451—82833107;18644052100 中共黑龙江省委组织部 2024年9月 湖南省已取消定向选调,统一为普通选调,2025年,全省计划选拔选调生1200名。 选调对象为2025年1月1日至7月31日在全国普通高等学校取得毕业证、学位证的全日制本科及以上学历的应届毕业生。 专升本(含全日制专升本)、定向培养、委托培养、在职培养和网络学院、成人教育学院、独立学院、毕业后申请第二学历的毕业生,香港、澳门特别行政区和台湾地区高校的应届毕业生,以及按全日制教育方式培养、但毕业证书明确为“非全日制”的应届毕业生,不列入选调范围。 湖南选调对考生院校没有限制,只要是本科生、符合基本条件和岗位表中的条件就都可以报名。优先选调智能制造、电子信息、数字经济、金融、法学、城乡建设、生态环境、财务审计、公共卫生、农林水利、环境保护等专业应届毕业生。云南省2025年面向中央民族大学选调优秀毕业生公告
贵州省2025年定向部分高校选调优秀毕业生公告
2025年度浙江省党政机关选调应届优秀大学毕业生公告
黑龙江省2025年度定向选调应届优秀大学毕业生公告
































