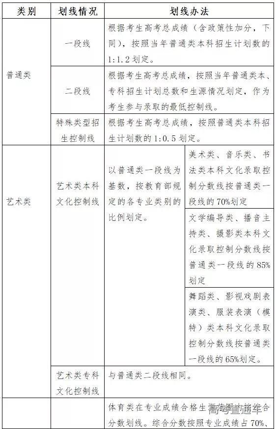
2020年,山东高考正式启动“3+3”模式,考试时间变为4天,取消本专科线,改为一段线和二段线,考生可以填报96个志愿。
据说,山东省明年的新高考模式,综合了上海和浙江的方法,避免了其中出现的问题,被很多人点赞。或许,四川未来的新高考模式,也会借鉴山东的经验,所以,四川考生和家长,建议详细阅读这个文章。
考试科目包括:语文、数学、外语(含笔试和听力)等3科,全国统一命题;考生从思想政治、历史、地理、物理、化学、生物等6科中,任选3科,由山东省命题。
以上考试时间安排,把“国考”和“省考”的时间,安排在连续4天中进行。高考成绩仍为750分,语文、数学、外语3科使用原始分数,每科满分均为150分;考生自选3科原始分满分均为100分,转换为等级分计入总成绩,转换后每科满分均为100分。
96个志愿,直接填到专业
山东模式,志愿直接填报到专业,可以给考生最大程度的专业选择权,专业调剂成为历史。
考生不需要再担心以往那样,因为6个专业不能录取而被调剂到不喜欢的专业。这一点特别值得赞扬,也深受考生和家长的欢迎。
但,“专业+学校”模式,并不受高校欢迎。
中国最早实施高考改革的是2017年的上海和浙江。上海采取的是“院校+专业组”方式,浙江是“专业+院校”方式。
山东省的方案,把浙江省好的经验全都借鉴过来了,这是对山东考生最大的福利!今后考生不会继续纠结于专业重要、还是学校重要的问题。
“专业+学校”模式,投档直接到专业,相当于把原来高招的两个环节,省级高招办“投档”和高校“专业录取”合并成一个工作环节,完全由省级高招办“代劳”了。
如果所有省份都改成“专业+学校”模式,高校招办几乎可以取消了(不会吧?
)。在每年招生时节临时成立一个“录取通知书发放组”就够了(你开玩笑的吧?
)。
只要按照省级招办投档到专业的结果照单全收。然后打印录取通知书寄发给考生就行了。“专业+学校”模式,可以大大减轻了高校招生录取的工作量,有利于精简人员。
但这种模式,为什么不受大学欢迎呢?以往高校的弱势专业,可以靠强势专业的衬托,通过“服从专业调剂”渠道录取到学生。
“专业+学校”模式下,如果没有人报,某些专业真的有可能招不到好学生了。
也有专家认为,实施“专业+学校”模式,今后会倒逼高校重视其弱势专业的建设,促进高校专业均衡发展。
仔细分析山东的新高考方案,有以下几个特点:
赋分法跟浙江类似,更科学
《方案》说,山东赋分在有关省份试点的基础上改进优化,比如等比例转换和“一分一段”,总之是比浙江更科学了。
据说,实行等级分数转换,是为解决等级考试选考科目不同、试题不均衡、分数不等值等问题,造成3科考试成绩不能直接相加而采取的制度设计。采用等比例转换法则和“一分一段”形式,转换分数连续排列,保证考生每科成绩转换后位次不变和较好的成绩区分度,确保成绩转换的公平公正。
至于到底是不是更科学,咱们普通家长可以暂且不理会,等到明年高考后,看山东的具体操作细节。可以肯定的是,新高考对大多数考生是有利的、公平的,这一点我们是深信不疑的,毕竟试点不能白试。
《方案》指出,山东新高考划线不再分本科线,而改为一段线和二段线,其中,一段线按本科计划数的1:1.2产生,基本还是相当于原来的本科线。二段线,说人话,就是专科高职线。
这个一段线1:1.2划线,跟原来的本科线一样的味道:仍然是20%的考生将滑离本科档,本科没有大学上,只能上专科高职或者复读。
所以,大家不要以为划进一段线就可以上本科了!2017年浙江新高考第一年,大量的530-560分考生因为志愿填报过高或报错专业,或滑档或退档,只能无奈地选择复读。即便是大家都填得百分百准确,仍然要有20%的考生与本科失之交臂。
《方案》 认为,96个志愿是根据山东实际,参考浙江、上海的经验做法,经过多次论证,征求各方建议确定的。
2020年,山东的考生志愿设置,采取“专业(专业类)+学校”方式,1个“专业(专业类)+学校”为1个志愿。普通类填报志愿最多不超过96个,艺术和体育类填报志愿最多不超过60个。这种志愿填报方式,将增强考生录取专业与兴趣特长的匹配度,避免大量考生因被调剂录取造成不符合专业意愿的状况。
设置96个志愿至少有两方面的好处:对考生而言,多填一个就会多一个机会;对院校而言,多填一个志愿,自家开设的专业,就减少了征集机会。
其实,从志愿填报的角度来看,很多考生是填不满96个志愿的,而政策也不要求全部填满。所以,请考生和家长也不要认为,填不满就是“损失了五百万”。很多有专业倾向的考生,比如临床医学、比如会计,比如法学,最多10个志愿之内就可以搞定。




