今年是澳门回归祖国20周年,澳门的大学在回归后尤其过去10年快速发展,近年在世界大学排名中也屡创佳绩,成为不少内地考生的新选择,今天小编就为大家介绍一所澳门最有名,实力不俗的大学——澳门大学。
澳门大学成立于1966年,前身为私立东亚大学,经过30多年的发展,在社群、科学研究和社群服务方面取得了卓越的贡献,并已发展成为澳门地区最优秀的,也是唯一一所综合性公立大学。
澳门大学身处粤港澳大湾区,有独特的地域优势,同时拥有国际化的管理模式、师资团队和创新的教育理念。粤港澳大湾区建设强调深化内地与港澳合作,成为了澳门大学实现整体水平飞越和提升的大好机遇,在国家的大力支持下,澳门大学在新机遇下有无限的发展潜力,有识之士都知道现在去澳门大学上学绝对捡了个大便宜。
澳门大学在QS世界大学最新的排名中排名第387名,比去年的世界排名提升了56名,也是澳门唯一进入泰晤士高等教育及QS世界大学排名前400的高校。其等级和内地的中上游985比如北航、天津大学、四川大学等差不多,而且,学历认可度更高,研究实力获全球学界认同。
澳门高校的学历文凭不仅国家教育部认可,同时还被全世界100多个国家认可。澳门与美、英、欧、新西兰等国的一些著名的大学签订合作办学协议或分数互认协议,在读的学生或毕业生可以直接转到那些大学继续升读本科或硕士课程,采用2+2或者3+1模式,在毕业后可以获得澳门和海外合作院校的双学位。
另外,澳门大学六大学科领域:工程学、化学、药理学与毒理学、计算机科学、临床医学及社会科学总论跻身美国顶尖学术指标基本科学指标(ESI)前1%。
澳门大学实行独立招生,不占内地统招志愿填报,报名和录取都不会影响考生内地高考的志愿录取,因此澳门本科成为不少学生和家长在高考外,另一备选出路。那么澳门大学该怎么报考呢?澳门大学已发布《2020-2021学年内地生本科招生简章》,将面向全国三十一省(区、市)招生,具体内容如下:
一、报名要求
必须具有高中毕业或相当于高中毕业的文化程度;
必须参加2020年的高考;
高考成绩达本科第一批录取分数线,择优录取;
英语单科成绩达110分或以上(满分150分计)
二、报名日期
开始日期:2020年5月4日
截止日期:2020年6月26日(23时59分)
三、报名费报名费为澳门币300元整。需注意:
按官网上公布的方式交报名费
所填写资料必须属实并符合要求
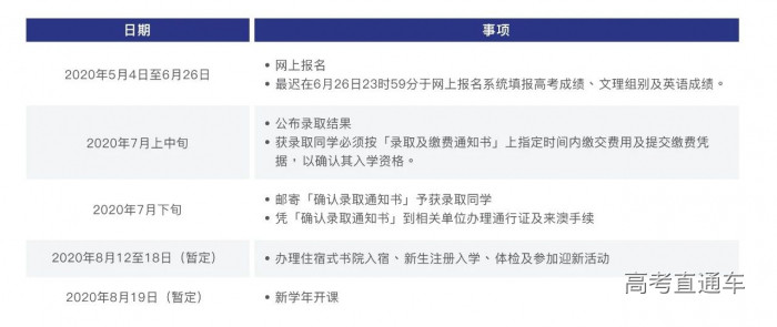
四、重要日期
五、内地优惠政策
对来自以下省市的申请人进行加分:
具备北京市及广东省高考考籍的申请人,在其高考分数上可额外获加5分;
具备广东省珠海市考籍的申请人,在其高考分数上可额外获加10分;
对于广东省珠海市考籍并具备横琴户籍的申请人,在其高考分数上可额外获加5分。
杰出运动员入学计划:
获得国家一级运动员,近3年内在国际或全国集体项目比赛中获得前8名的主力队员或个人项目前3名运动员;
获得国家二级运动员,近3年内在省级或以上比赛中集体项目获得前6名的主力队员或个人项目前3名运动员
*录取的申请人会得到高考优惠政策。
六、所需费用
七、奖学金


