近日,一位网友在社交媒体上透露,自己原来所在的某所民办本科高校因生源不足,在裁减了一大半的员工之后,选择了继续裁员,目前已经开始约谈赔偿事宜。
该帖的评论区下,有人表示认同:“我们也是,已经动作很大了”。而类似的帖子并不止一个。
多所民办高校,裁员
此外,南京一民办转公办学院关停的消息,同样在10月初得到了当地教育局的回应,“该学院已获批自今年7月起停止办学”。
英国大学与学院联盟(UCU)统计的数据则显示,已有 50 多所英国大学和学院进行裁员或削减开支。伦敦玛丽女王大学、利物浦大学、利兹大学、莱斯特大学、布莱顿大学、牛津布鲁克斯大学等高校均难以幸免。
据台媒统计,因少子化严重,2018至2022学年,我国台湾省已有6所私立大专校院停办。今年8月,台湾明道大学、台湾环球科技大学、台湾大同技术学院、台湾东方设计大学4所私立高校同步退场,更被台湾私校工会称是“教育史上首见”。
台湾4所高校同步退场
另据中国新闻周刊今年8月的一则报道,在广东、湖南、广西等地,多所民办本科高校出现了大量招生缺额的情况。其中粤西某学院的缺额人数达两千多人,创下了近年来的新高。而即使大幅度降分,第三次征集之后,部分民办本科在广西的招生,仍然存在较大缺额。
报道还提到,湖南一所民办本科院校的招生老师在采访中透露,“最近几年一直都有招生招不满的现象,但是今年情况变严重了。”“往年可以招到计划数的七八成,但目前学校招生的缺额还有一半多。”
此外,公开资料显示,上海某民办本科高校在本地区的招生过程中,首次投档时遭遇了“无人报考”的情况,直至第二次志愿征集时才成功接收到投档。
这种依赖也暴露了民办高校的财务运作风险:一旦其生源市场萎缩,学杂费收入下降,将直接威胁到学校的正常运行和后续生存。
而近年来,随着就业形势的变化,在家长和学生眼中,民办本科的吸引力也在逐渐下降——付出了高昂的学费之后,民办高校毕业生在求职时却仍可能遭遇一些隐形的“歧视”;早在2006-2007年,就有数所民办学校被曝就业率造假,因学籍、学历、收费问题引发的社会性事件时有发生。
作为替代选项,费用更低的公办大专逐渐受到一些分数介于本科线上下的考生青睐。据湖南一所公办大专院校的老师透露,“今年学校在扩招,情况比较好,普通高考是一部分,还有一部分来自中职院校的单独招生。”“虽然是专科,但我们学生的就业,特别是一些实操性强的专业,远远好于不少民办本科。现在越来越多家长意识到,有些本科毕业,就业真不一定比专科好。”
与渐显冷清的民办本科招生相对的,还有近年来蓬勃发展的“职业本科”。根据全国普通高校名单,截至2024年6月20日,我国共有53所职业/职业技术大学,包含30所公办、23所民办;有18所职业本科都在今年获批设立,其中17所为公办。
全国教育事业发展统计公报显示,2023年,职业本科招生8.99万人,比上年增加1.36万人,同比增长17.82%;这一比率在2022年更高达84.39%。
与此同时,2023年,全国幼儿园经历了近年最大“倒闭潮”,较上年减少14808所,几近2022年倒闭数的三倍;关闭的幼儿园中,民办幼儿园约占四分之三,共减少11013所;在园幼儿数量已连续三年出现下降。
如今幼儿园正在经历的关停潮,在“多米诺骨牌效应”下,最终会在10余年后蔓延至大学,届时或将有170多所高校面临倒闭危机。
不少教育专家表示,随着考生人数的逐渐减少,首先面临洗牌的就是民办高校,尤其是民办二专院校。
21世纪研究院院长熊丙奇则认为,这波“淘汰潮”下,首当其冲的是大量大专院校,未来可能逐步蔓延到部分普通本科院校。
而无论民办或公办、本科或专科,随着高校竞争愈发激烈,提质增效都已成为当务之急。
山西师范大学现代文理学院、湖南师范大学树达学院等独立学院,成功转设公办院校;
吉林外国语大学、无锡太湖学院、四川传媒学院等民办高校,相继入选国家一流本科专业建设点;浙江树人学院、宁波财经学院、信阳学院等民办高校,则获得了一定数量的事业编制,为学校吸引、留存高层次人才提供保障;
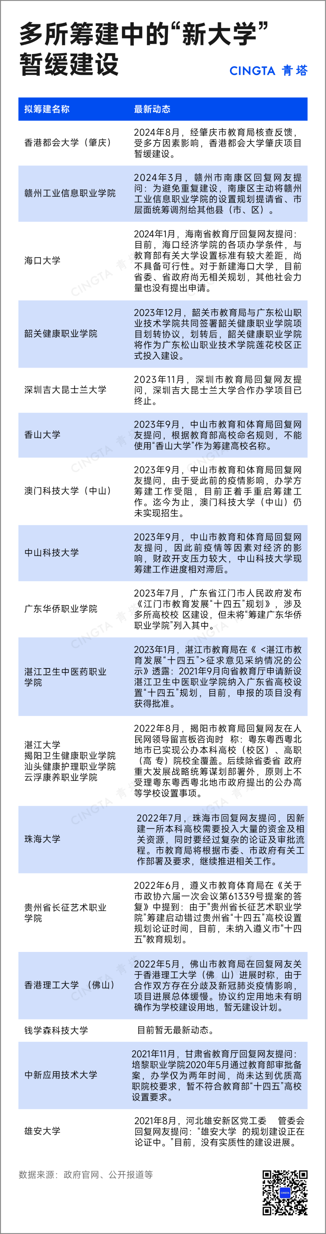
众多省市也迈出了控制高校规模的第一步。黑龙江、山东、山西等省份在“十四五”高等学校设置规划中明确,原则上不再增设/支持申报设置新的高等学校;赣州工业信息职业学院、韶关健康职业学院、揭阳卫生健康职业学院等多所“新大学”建设均被叫停。
而为了从专业设置上促进高校自我革新,在功能、类型上进行分化,2023年4月,教育部等五部门也已提出到2025年优化调整高校20%左右学科专业布点,淘汰不适应经济社会发展的学科专业。





